Нейросеть

3D-моделирование: Оцифровка, Доводка и Прототипирование Корпуса Телефона (Курсовая)

Нейросеть для курсовой работы Гарантия уникальности Строго по ГОСТу Высочайшее качество Поддержка 24/7

Курсовая работа посвящена процессу 3D-моделирования корпуса телефона, начиная от оцифровки объекта и заканчивая созданием функционального прототипа. Исследуются методы и инструменты для оптимизации формы, доводки деталей и подготовки к 3D-печати. Цель – разработать эффективный рабочий процесс для проектирования корпусов мобильных устройств.

Проблема:

Необходимость в создании быстрых и точных прототипов корпусов мобильных телефонов для тестирования и оценки дизайна. Существующие методы моделирования и прототипирования требуют значительных затрат времени и ресурсов, что замедляет процесс разработки.

Актуальность:

Данная работа актуальна в связи с растущим спросом на новые мобильные устройства и необходимостью ускорения процесса их разработки. Исследование направлено на оптимизацию методов 3D-моделирования и прототипирования корпусов телефонов, что может значительно снизить затраты и сроки разработки.

Цель:

Разработка эффективной методологии 3D-моделирования и прототипирования корпуса телефона, обеспечивающей высокую точность и скорость создания прототипов.

Задачи:

  • Изучение существующих методов оцифровки корпусов телефонов (лазерное сканирование, фотограмметрия).
  • Анализ различных программных инструментов для 3D-моделирования и доводки.
  • Разработка модели корпуса телефона с учетом эргономики и функциональности.
  • Оптимизация модели для 3D-печати и создание прототипа.
  • Оценка качества прототипа и внесение необходимых корректировок.

Результаты:

Ожидается разработка детализированной 3D-модели корпуса телефона, готовой к прототипированию. Результаты работы могут быть использованы для создания эффективной методики проектирования корпусов мобильных устройств, что способствует снижению затрат и ускорению процессов разработки.

Наименование образовательного учреждения

Курсовая

на тему

3D-моделирование: Оцифровка, Доводка и Прототипирование Корпуса Телефона

Выполнил: ФИО

Руководитель: ФИО

Содержание

  • Введение 1
  • Теоретические основы 3D-моделирования и прототипирования 2
    • - Методы оцифровки объектов 2.1
    • - Программные инструменты для 3D-моделирования 2.2
    • - Технологии 3D-печати и материалы 2.3
  • Методика 3D-моделирования корпуса телефона 3
    • - Оцифровка корпуса телефона 3.1
    • - Создание 3D-модели и доводка 3.2
    • - Оптимизация модели для 3D-печати 3.3
  • Практическое применение 3D-моделирования: Case Study 4
    • - Представление исходных данных и оцифровка 4.1
    • - Этапы 3D-моделирования и доводки модели 4.2
    • - Подготовка к 3D-печати, печать и оценка прототипа 4.3
  • Заключение 5
  • Список литературы 6

Введение

Содержимое раздела

Введение в курсовую работу посвящено обоснованию актуальности темы, определению цели и задач исследования. Рассматривается важность 3D-моделирования в современном мире, особенно в контексте разработки мобильных устройств. Описывается структура работы и методы исследования, используемые для достижения поставленных целей. Также вводится терминология и дается краткий обзор существующих технологий оцифровки и прототипирования.

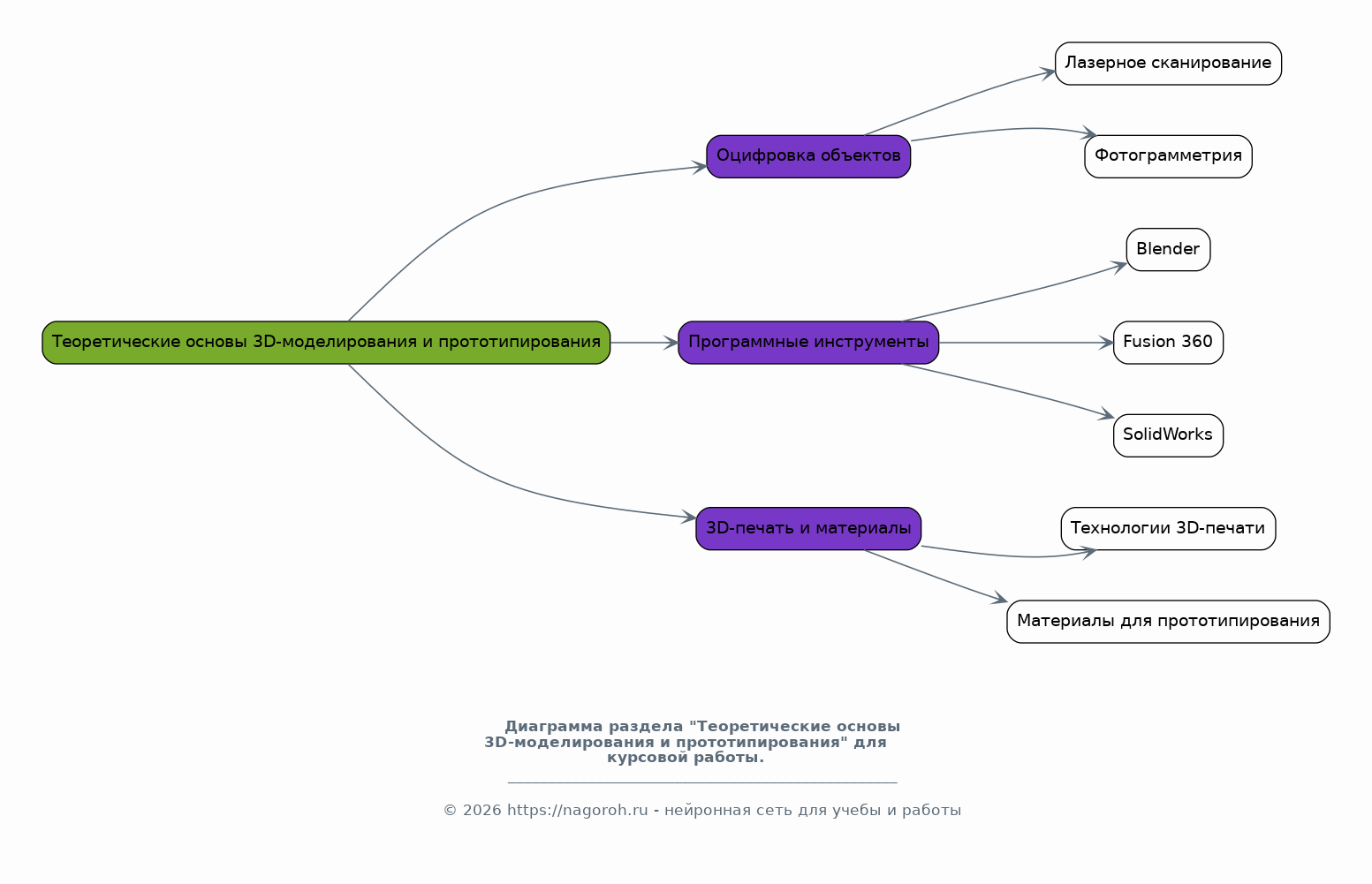
Теоретические основы 3D-моделирования и прототипирования

Содержимое раздела

Этот раздел представляет собой фундаментальную основу для понимания процессов 3D-моделирования и прототипирования. Рассматриваются различные методы оцифровки объектов, включая лазерное сканирование и фотограмметрию, их преимущества и недостатки. Обзор современных программных инструментов для 3D-моделирования, таких как Blender, Fusion 360, и SolidWorks, акцентируется на их функциональности и применимости для конкретных задач. Также описываются различные технологии 3D-печати и материалы, используемые для создания прототипов.

    Методы оцифровки объектов

    Содержимое раздела

    В данном подразделе подробно рассматриваются методы оцифровки объектов, такие как лазерное сканирование, фотограмметрия и структурированный свет. Анализируются особенности каждого метода, их точность, скорость и стоимость. Приводятся примеры применения различных методов в контексте оцифровки корпусов телефонов, выделяются их преимущества и недостатки для конкретных задач. Обсуждаются возможные ошибки и способы их минимизации при оцифровке.

    Программные инструменты для 3D-моделирования

    Содержимое раздела

    Данный подраздел посвящен обзору программных инструментов, используемых в процессе 3D-моделирования. Рассматриваются различные типы программ, их основные функции и возможности. Особое внимание уделяется программам, наиболее подходящим для разработки корпусов телефонов, таким как Blender, Fusion 360 и SolidWorks. Проводится сравнение различных программ, highlighting их преимущества и недостатки с технической точки зрения, а также удобства использования.

    Технологии 3D-печати и материалы

    Содержимое раздела

    В этом подразделе рассматриваются различные технологии 3D-печати, такие как FDM, SLA, SLS, и их применение в создании прототипов. Обсуждаются характеристики различных материалов для 3D-печати, их прочность, гибкость и стойкость. Анализируются факторы, влияющие на выбор технологии и материала для конкретного проекта, а также их влияние на качество и функциональность прототипа.

Методика 3D-моделирования корпуса телефона

Содержимое раздела

Раздел посвящен непосредственно процессу разработки 3D-модели корпуса телефона. Рассматриваются этапы работы, начиная от оцифровки существующего корпуса или создания модели с нуля, и заканчивая доводкой и оптимизацией. Детально описываются методы моделирования различных элементов корпуса, таких как кнопки, разъемы и другие детали. Обсуждаются вопросы эргономики, функциональности и эстетики дизайна, а также влияние этих факторов на процесс моделирования. Также рассматриваются инструменты и приемы для создания реалистичных текстур и визуализации.

    Оцифровка корпуса телефона

    Содержимое раздела

    Подраздел фокусируется на методах оцифровки корпуса телефона. Рассматриваются различные подходы, включая лазерное сканирование, фотограмметрию и ручное моделирование. Анализируются плюсы и минусы каждого метода, а также выбор оптимального подхода в зависимости от имеющегося оборудования и требований к точности. Обсуждаются этапы обработки полученных данных, включая очистку, выравнивание и создание сетки. Рассматривается программное обеспечение для выполнения этих задач.

    Создание 3D-модели и доводка

    Содержимое раздела

    Этот подраздел посвящен процессу создания 3D-модели корпуса телефона с использованием выбранного программного обеспечения. Детально описываются этапы моделирования, включая создание базовых форм, добавление деталей, и доводку. Рассматривается оптимизация модели для 3D-печати, уделяется внимание точности размеров, толщине стенок и другим параметрам. Обсуждаются методы устранения дефектов и оптимизации модели для достижения наилучшего результата.

    Оптимизация модели для 3D-печати

    Содержимое раздела

    В этом подразделе рассматриваются аспекты оптимизации 3D-модели для 3D-печати. Обсуждаются методы подготовки модели к печати, включая ориентацию, добавление поддержек и выбор настроек слайсинга. Разбираются различные материалы для 3D-печати и их влияние на качество конечного продукта. Анализируются способы минимизации деформаций, возникающих при печати, и улучшения внешнего вида поверхности.

Практическое применение 3D-моделирования: Case Study

Содержимое раздела

В данном разделе представлен пример практического применения полученных знаний. Рассматривается конкретный case study - процесс моделирования и прототипирования корпуса телефона. Анализируются все этапы работы, начиная от оцифровки объекта и заканчивая созданием прототипа. Представляются результаты моделирования, проведенных оптимизаций и подготовка к 3D-печати. Также даются рекомендации по улучшению процесса и возможные пути дальнейшего развития.

    Представление исходных данных и оцифровка

    Содержимое раздела

    В данном подразделе описываются исходные данные для кейс-стади, включая описание выбранного телефона. Детально описывается процесс оцифровки существующего корпуса телефона с использованием конкретных методов и оборудования. Показаны результаты оцифровки, включая полученные данные и сделанные корректировки, с учетом требований к точности и детализации.

    Этапы 3D-моделирования и доводки модели

    Содержимое раздела

    В этом подразделе детально рассматриваются этапы 3D-моделирования корпуса телефона в рамках case study, с использованием конкретного программного обеспечения. Отмечаются особенности дизайна корпуса, оптимизации и улучшения модели. Обсуждается влияние сделанных изменений на характеристики готового изделия. Вводятся промежуточные результаты.

    Подготовка к 3D-печати, печать и оценка прототипа

    Содержимое раздела

    В данном подразделе рассматриваются шаги подготовки 3D-модели к печати. Обсуждаются конкретные настройки слайсинга и выбор материала. Представлены результаты 3D-печати прототипа корпуса телефона в разрезе кейс-стади. Проводится анализ полученного прототипа и дается оценка его соответствия исходным требованиям и параметрам.

Заключение

Содержимое раздела

В заключении подводятся итоги проделанной работы. Формулируются основные выводы и оценивается достижение поставленных целей. Обобщаются основные результаты, полученные в процессе исследования, и их практическая значимость. Оценивается эффективность разработанной методологии 3D-моделирования и предлагаются направления для дальнейших исследований и улучшений в области.

Список литературы

Содержимое раздела

В разделе представлен список использованной литературы, включающий книги, статьи, научные публикации и другие источники, использованные при написании курсовой работы. Список оформлен в соответствии с требованиями к цитированию и оформлению списков литературы. Источники классифицируются по типам (книги, статьи и т.д.) и упорядочены в соответствии с принятыми стандартами.

Получи Такую Курсовую

До 90% уникальность
Готовый файл Word
Оформление по ГОСТ
Список источников по ГОСТ
Таблицы и схемы
Презентация

Создать Курсовая на любую тему за 5 минут

Создать

#5705150