Нейросеть

Администрирование сервера баз данных: Управление пользователями и правами доступа (Курсовая)

Нейросеть для курсовой работы Гарантия уникальности Строго по ГОСТу Высочайшее качество Поддержка 24/7

Курсовая работа посвящена вопросам администрирования серверов баз данных, фокусируясь на управлении пользователями и настройке их прав доступа. В работе рассматриваются основные методы авторизации, аутентификации и предоставления привилегий. Особое внимание уделяется практическим аспектам обеспечения безопасности данных и оптимизации доступа к информации.

Проблема:

Существует необходимость эффективного управления пользователями и их привилегиями в системах управления базами данных для обеспечения безопасности и производительности. Недостаточное понимание принципов управления доступом может привести к уязвимостям и неэффективному использованию ресурсов.

Актуальность:

Актуальность исследования обусловлена возрастающей потребностью в защите данных и оптимизации работы баз данных в современных информационных системах. Данная работа позволит систематизировать знания о принципах управления пользователями и их доступом, что особенно важно в условиях растущих угроз информационной безопасности и объемов хранимых данных.

Цель:

Целью данной курсовой работы является изучение и систематизация знаний в области администрирования серверов баз данных, с акцентом на управление пользователями и их правами доступа, для обеспечения безопасности и оптимальной производительности.

Задачи:

  • Изучение принципов администрирования серверов баз данных.
  • Анализ методов аутентификации и авторизации пользователей.
  • Исследование различных моделей предоставления прав доступа.
  • Рассмотрение практических аспектов настройки прав доступа для конкретных СУБД.
  • Оценка влияния прав доступа на безопасность и производительность.
  • Разработка рекомендаций по оптимизации управления пользователями и их правами.

Результаты:

В результате работы будут сформулированы рекомендации по эффективному управлению пользователями и правами доступа, а также будет продемонстрировано применение полученных знаний на практике. Это позволит повысить уровень безопасности данных и улучшить производительность работы с базами данных.

Наименование образовательного учреждения

Курсовая

на тему

Администрирование сервера баз данных: Управление пользователями и правами доступа

Выполнил: ФИО

Руководитель: ФИО

Содержание

  • Введение 1
  • Теоретические основы администрирования баз данных 2
    • - Обзор архитектуры и принципов работы СУБД 2.1
    • - Концепции пользователей, ролей и прав доступа 2.2
    • - Методы аутентификации и авторизации 2.3
  • Практические аспекты управления пользователями и доступом 3
    • - Управление пользователями в различных СУБД 3.1
    • - Настройка ролей и прав доступа 3.2
    • - Аудит и мониторинг доступа к данным 3.3
  • Анализ и оптимизация управления доступом 4
    • - Анализ существующих практик управления доступом 4.1
    • - Оценка влияния прав доступа на производительность 4.2
    • - Рекомендации по оптимизации управления доступом 4.3
  • Заключение 5
  • Список литературы 6

Введение

Содержимое раздела

Во введении раскрывается актуальность выбранной темы, обосновывается ее практическая и теоретическая значимость. Описываются цели и задачи курсовой работы, а также методы исследования, которые будут применены в ходе выполнения. Кроме того, введение содержит обзор структуры работы и краткое описание основных разделов, что позволяет читателю получить общее представление о содержании курсовой.

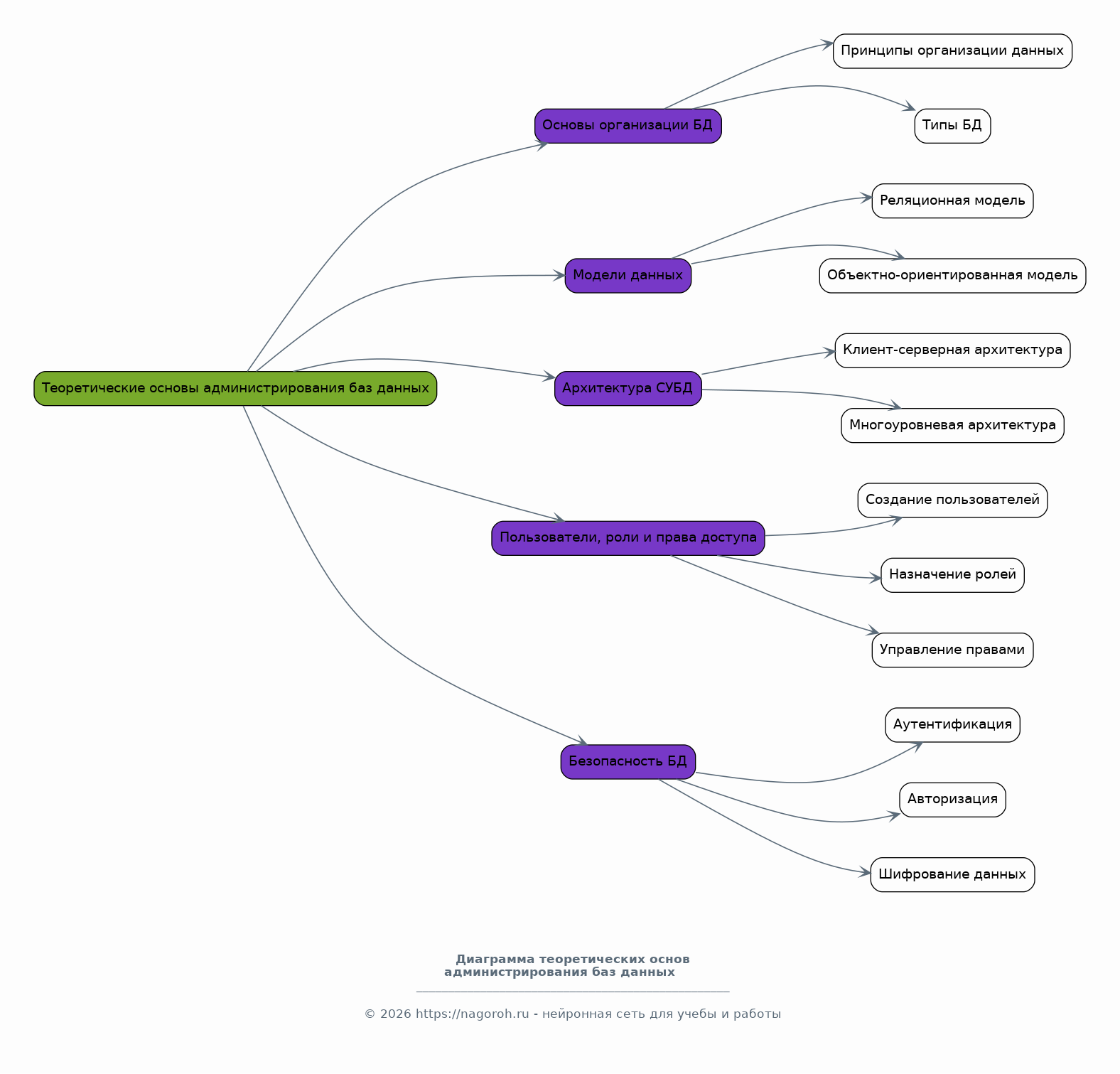
Теоретические основы администрирования баз данных

Содержимое раздела

Данный раздел посвящен изучению теоретических основ администрирования баз данных. Рассматриваются основные принципы организации баз данных, модели данных и архитектуры СУБД. Особое внимание уделяется понятиям пользователей, ролей и прав доступа. Также будут рассмотрены вопросы безопасности баз данных, включая методы аутентификации, авторизации и шифрования данных. Цель раздела — сформировать прочную теоретическую базу для дальнейшего практического анализа.

    Обзор архитектуры и принципов работы СУБД

    Содержимое раздела

    Подробный анализ архитектуры СУБД, включая ее основные компоненты: ядро, менеджер транзакций, система управления памятью и другие. Рассматриваются основные принципы работы СУБД, такие как обработка запросов, управление параллельным доступом и оптимизация запросов. Обзор включает в себя сравнение различных типов СУБД и их архитектурных особенностей.

    Концепции пользователей, ролей и прав доступа

    Содержимое раздела

    Разбор основных концепций управления пользователями, ролями и правами доступа в СУБД. Анализ ролей пользователей, их привилегий и способов предоставления доступа к данным. Рассматриваются различные модели управления доступом, включая дискреционный, мандатный и ролевой. Особенности настройки прав доступа в контексте различных СУБД.

    Методы аутентификации и авторизации

    Содержимое раздела

    Изучение методов аутентификации, таких как пароли, многофакторная аутентификация и биометрические данные. Рассматриваются различные методы авторизации, включая списки контроля доступа (ACL) и системы управления правами. Обсуждаются вопросы безопасности аутентификации и авторизации, включая защиту от взлома и компрометации данных.

Практические аспекты управления пользователями и доступом

Содержимое раздела

В данном разделе рассматриваются практические аспекты управления пользователями и правами доступа на конкретных примерах СУБД. Анализируются инструменты и команды, используемые для создания пользователей, назначения им ролей и предоставления прав доступа. Рассматриваются методы аудита и мониторинга доступа к данным, а также способы оптимизации производительности при управлении пользователями.

    Управление пользователями в различных СУБД

    Содержимое раздела

    Обзор инструментов и команд для создания, изменения и удаления пользователей в популярных СУБД, таких как MySQL, PostgreSQL и Microsoft SQL Server. Рассматриваются особенности управления пользователями в каждой из СУБД, включая синтаксис команд и настройки по умолчанию. Практические примеры администрирования пользователей.

    Настройка ролей и прав доступа

    Содержимое раздела

    Изучение способов настройки ролей и предоставления прав доступа к объектам базы данных (таблицам, представлениям, процедурам) в различных СУБД. Рассматриваются различные типы прав доступа и методы их назначения пользователям и ролям. Практические примеры настройки прав доступа и их применение.

    Аудит и мониторинг доступа к данным

    Содержимое раздела

    Анализ инструментов аудита и мониторинга доступа к данным в СУБД. Рассматриваются способы отслеживания действий пользователей, включая логирование запросов, изменений данных и попыток доступа. Обсуждаются вопросы настройки аудита, анализа логов и выявления потенциальных угроз безопасности.

Анализ и оптимизация управления доступом

Содержимое раздела

В данном разделе проводится анализ эффективности текущих методов управления доступом и рассматриваются способы их оптимизации. Анализируются примеры реализации управления пользователями и их правами в различных организациях или проектах. Оценивается влияние прав доступа на производительность системы и безопасность данных. Рассматриваются методы оптимизации и предлагаются рекомендации по улучшению управления доступом.

    Анализ существующих практик управления доступом

    Содержимое раздела

    Анализ и сравнение различных подходов к управлению доступом, используемых в реальных проектах. Рассматриваются плюсы и минусы различных моделей управления доступом, включая дискреционный, мандатный и ролевой. Обсуждаются проблемы, возникающие при реализации этих подходов, и предлагаются возможные решения.

    Оценка влияния прав доступа на производительность

    Содержимое раздела

    Исследование влияния прав доступа на производительность СУБД, включая время отклика запросов и потребление ресурсов. Рассматриваются методы оптимизации прав доступа для повышения производительности, такие как использование индексов и оптимизация запросов. Практические примеры влияния прав доступа на производительность.

    Рекомендации по оптимизации управления доступом

    Содержимое раздела

    Разработка рекомендаций по улучшению управления пользователями и правами доступа в СУБД. Предлагаются конкретные шаги по повышению безопасности данных и оптимизации производительности. Рассматриваются лучшие практики и стандарты в области управления доступом.

Заключение

Содержимое раздела

В заключении подводятся итоги работы, делаются выводы о достижении поставленных целей и решении задач. Оценивается практическая значимость полученных результатов и их вклад в область администрирования баз данных. Также обсуждаются перспективы дальнейших исследований и возможные направления развития в этой области. Подчеркивается важность эффективного управления пользователями и правами доступа для обеспечения безопасности и производительности баз данных.

Список литературы

Содержимое раздела

В списке литературы приводятся все использованные источники, включая книги, статьи, документацию, интернет-ресурсы и другие материалы, которые были использованы при подготовке курсовой работы. Список оформляется в соответствии с требованиями к оформлению научных работ, указываются авторы, названия, издательства, даты публикации и другие необходимые данные для идентификации источников. Правильная организация списка литературы является важным элементом любой научной работы.

Получи Такую Курсовую

До 90% уникальность
Готовый файл Word
Оформление по ГОСТ
Список источников по ГОСТ
Таблицы и схемы
Презентация

Создать Курсовая на любую тему за 5 минут

Создать

#5632548