Нейросеть

Адсорбционные процессы и их роль в жизнедеятельности: физико-химические аспекты адсорбционной терапии и гемосорбции (Курсовая)

Нейросеть для курсовой работы Гарантия уникальности Строго по ГОСТу Высочайшее качество Поддержка 24/7

Курсовая работа посвящена глубокому изучению адсорбционных процессов, их фундаментальных физико-химических основ и практическому применению в медицине. Рассмотрены различные типы адсорбентов, механизмы адсорбции и их влияние на биологические системы. Особое внимание уделено адсорбционной терапии и гемосорбции как методам детоксикации организма.

Проблема:

Существует необходимость в систематизации и анализе информации о применении адсорбционных процессов в медицине, особенно в контексте адсорбционной терапии и гемосорбции. Недостаточно изучены физико-химические основы этих процессов и их взаимосвязь с эффективностью лечения.

Актуальность:

Данное исследование актуально в связи с растущей потребностью в эффективных методах детоксикации организма и лечении заболеваний, связанных с интоксикацией. Работа позволяет углубить знания о механизмах действия адсорбентов и оптимизировать протоколы лечения. Изучение современных адсорбционных технологий важно для улучшения результатов лечения пациентов.

Цель:

Определить физико-химические основы адсорбционных процессов и обосновать их применение в медицинской практике, в частности, в адсорбционной терапии и гемосорбции.

Задачи:

  • Изучить теоретические основы адсорбции, включая типы адсорбентов и механизмы адсорбционных процессов.
  • Проанализировать физико-химические свойства различных адсорбентов, используемых в медицине.
  • Исследовать влияние адсорбционных процессов на биологические системы.
  • Рассмотреть применение адсорбционной терапии и гемосорбции в клинической практике.
  • Оценить эффективность различных методов адсорбции в лечении различных заболеваний.
  • Сформулировать выводы и рекомендации по применению адсорбционных методов.

Результаты:

В результате работы будут обобщены теоретические знания об адсорбционных процессах и их применении в медицине. Будут представлены практические рекомендации по использованию адсорбционной терапии и гемосорбции, что может способствовать улучшению клинических результатов.

Наименование образовательного учреждения

Курсовая

на тему

Адсорбционные процессы и их роль в жизнедеятельности: физико-химические аспекты адсорбционной терапии и гемосорбции

Выполнил: ФИО

Руководитель: ФИО

Содержание

  • Введение 1
  • Теоретические основы адсорбции 2
    • - Типы адсорбции и их характеристики 2.1
    • - Физико-химические свойства адсорбентов 2.2
    • - Влияние адсорбции на биологические системы 2.3
  • Применение адсорбционных процессов в медицине 3
    • - Адсорбционная терапия: механизмы действия и области применения 3.1
    • - Гемосорбция: принципы и методы 3.2
    • - Адсорбенты в клинической практике: выбор и эффективность 3.3
  • Анализ клинических случаев и данных 4
    • - Анализ клинических случаев адсорбционной терапии 4.1
    • - Анализ клинических случаев гемосорбции 4.2
    • - Сравнительный анализ эффективности различных методов адсорбции 4.3
  • Заключение 5
  • Список литературы 6

Введение

Содержимое раздела

Введение представляет собой важную часть курсовой работы, где обосновывается актуальность выбранной темы - адсорбционные процессы и их роль в медицине. Здесь будет указана научная проблема, определены цели и задачи исследования, а также сформулированы основные методы, которые будут использоваться для достижения поставленных целей. Кроме того, будет обозначена структура работы и ее практическая значимость.

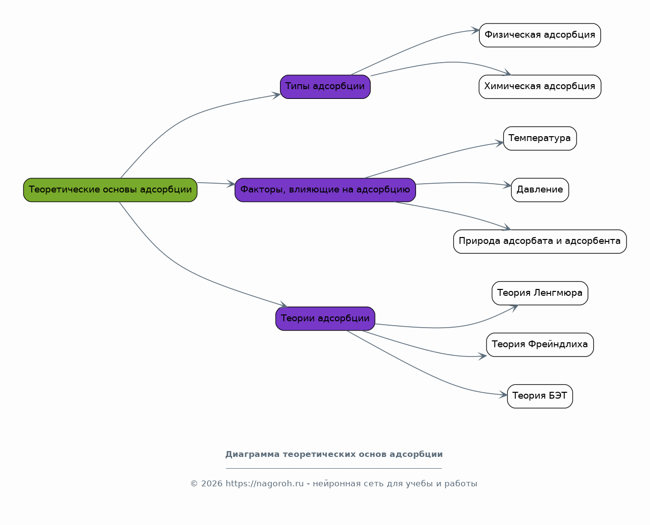
Теоретические основы адсорбции

Содержимое раздела

Этот раздел углубленно рассматривает теоретические аспекты адсорбционных процессов. Будут рассмотрены основные типы адсорбции (физическая и химическая), механизмы адсорбции на различных поверхностях, а также факторы, влияющие на адсорбционный процесс, такие как температура, давление и природа адсорбата и адсорбента. Будут проанализированы основные теории адсорбции (Ленгмюра, Фрейндлиха, БЭТ). Понимание этих аспектов является фундаментом для дальнейшего анализа.

    Типы адсорбции и их характеристики

    Содержимое раздела

    Рассмотрение данных аспектов необходимо для понимания механизмов взаимодействия между адсорбентом и адсорбатом и выбора наиболее эффективных адсорбентов для конкретных задач.

    Физико-химические свойства адсорбентов

    Содержимое раздела

    Изучение свойств адсорбентов позволит выбрать наиболее подходящий материал для применения в адсорбционной терапии и гемосорбции, учитывая особенности конкретных задач.

    Влияние адсорбции на биологические системы

    Содержимое раздела

    Анализ данных аспектов позволит оценить безопасность и эффективность адсорбционной терапии и гемосорбции, а также оптимизировать протоколы лечения для минимизации рисков.

Применение адсорбционных процессов в медицине

Содержимое раздела

В этом разделе будет рассмотрено практическое применение адсорбционных процессов в медицине, с акцентом на адсорбционную терапию и гемосорбцию. Будут проанализированы различные виды адсорбентов, используемых в клинической практике, их преимущества и недостатки. Будут рассмотрены области применения этих методов, включая детоксикацию при отравлениях, лечение почечной недостаточности и других заболеваний.

    Адсорбционная терапия: механизмы действия и области применения

    Содержимое раздела

    Изучение адсорбционной терапии поможет оценить ее место в комплексном лечении различных заболеваний и разработать оптимальные схемы лечения.

    Гемосорбция: принципы и методы

    Содержимое раздела

    Анализ гемосорбции позволит оценить ее эффективность и безопасность, а также разработать рекомендации по применению для конкретных клинических случаев.

    Адсорбенты в клинической практике: выбор и эффективность

    Содержимое раздела

    Сравнение различных адсорбентов поможет выбрать наиболее эффективные препараты для адсорбционной терапии и гемосорбции, повысив качество лечения.

Анализ клинических случаев и данных

Содержимое раздела

В данном разделе будет проведен анализ клинических случаев применения адсорбционной терапии и гемосорбции. Будут рассмотрены конкретные примеры лечения пациентов с различными заболеваниями, включая отравления, почечную недостаточность и другие патологии. Будут проанализированы данные о результатах лечения, осложнениях и эффективности различных методов адсорбции, а также будут приведены статистические данные.

    Анализ клинических случаев адсорбционной терапии

    Содержимое раздела

    Этот анализ поможет оценить эффективность адсорбционной терапии в реальной клинической практике и выявить факторы, влияющие на результаты лечения.

    Анализ клинических случаев гемосорбции

    Содержимое раздела

    Анализ этих данных позволит оценить эффективность гемосорбции и выявить факторы, влияющие на успех лечения, а также разработать рекомендации по улучшению протоколов лечения.

    Сравнительный анализ эффективности различных методов адсорбции

    Содержимое раздела

    Данный анализ позволит выявить наиболее эффективные методы адсорбции и оптимизировать протоколы лечения на основе полученных данных.

Заключение

Содержимое раздела

В заключении будут подведены итоги проведенного исследования, представлены основные выводы, полученные в результате анализа теоретических и практических данных. Будет дана оценка значимости исследования для медицины и предложены перспективы дальнейших исследований в области адсорбционных процессов. Будут сформулированы рекомендации по применению адсорбционной терапии и гемосорбции в клинической практике.

Список литературы

Содержимое раздела

В данном разделе будет представлен список использованной литературы, включая научные статьи, монографии, учебники и другие источники, которые были использованы в процессе написания курсовой работы. Список будет оформлен в соответствии с требованиями к оформлению списка литературы. Информация должна быть актуальной и полно отражать источники, на которые были сделаны ссылки в тексте.

Получи Такую Курсовую

До 90% уникальность
Готовый файл Word
Оформление по ГОСТ
Список источников по ГОСТ
Таблицы и схемы
Презентация

Создать Курсовая на любую тему за 5 минут

Создать

#5687249