Нейросеть

Актуальные проблемы психического здоровья в 2025 году: анализ современных данных о депрессивных расстройствах (Курсовая)

Нейросеть для курсовой работы Гарантия уникальности Строго по ГОСТу Высочайшее качество Поддержка 24/7

Курсовая работа посвящена исследованию современных тенденций и вызовов в области психического здоровья, с акцентом на депрессивные расстройства. Рассматриваются новейшие научные данные, факторы риска, методы диагностики и лечения, а также влияние социальных и экономических изменений на распространенность и течение депрессии. Целью работы является анализ данных и выработка рекомендаций по улучшению психического благополучия.

Проблема:

Современное общество сталкивается с растущей проблемой депрессивных расстройств, требующей глубокого анализа и понимания. Недостаточность исследований, касающихся новых подходов к лечению и влияния внешних факторов, затрудняет разработку эффективных стратегий.

Актуальность:

Актуальность исследования обусловлена ростом числа депрессивных расстройств в мире. Изучение современных данных и подходов позволит выявить наиболее эффективные методы профилактики и лечения, а также улучшить качество жизни пациентов. Необходим анализ последних научных достижений для формирования актуальных рекомендаций.

Цель:

Основной целью данной курсовой работы является всесторонний анализ современных научных данных о депрессивных расстройствах для определения наиболее эффективных подходов к их лечению и профилактике.

Задачи:

  • Провести обзор литературы по современным методам диагностики и лечения депрессии.
  • Изучить факторы риска и этиологию депрессивных расстройств.
  • Проанализировать влияние социальных и экономических факторов на распространенность депрессии.
  • Оценить эффективность различных терапевтических подходов.
  • Предложить рекомендации по улучшению психического здоровья на основе проведенного анализа.

Результаты:

Результатом работы станет систематизированный обзор современных данных о депрессивных расстройствах и выработка практических рекомендаций для улучшения психического здоровья. Курсовая работа может быть полезна для специалистов в области психиатрии и психологии, а также для широкой аудитории, интересующейся вопросами психического здоровья.

Наименование образовательного учреждения

Курсовая

на тему

Актуальные проблемы психического здоровья в 2025 году: анализ современных данных о депрессивных расстройствах

Выполнил: ФИО

Руководитель: ФИО

Содержание

  • Введение 1
  • Теоретические основы депрессивных расстройств 2
    • - Этиология и патогенез депрессии: нейробиологические и психологические аспекты 2.1
    • - Диагностика депрессивных расстройств: современные критерии и методы оценки 2.2
    • - Факторы риска и распространенность депрессии в различных группах населения 2.3
  • Современные методы лечения депрессии 3
    • - Фармакотерапия депрессивных расстройств: антидепрессанты и их классификация 3.1
    • - Психотерапия депрессивных расстройств: когнитивно-поведенческая терапия и другие подходы 3.2
    • - Междисциплинарный подход в лечении депрессии: сочетание фармакотерапии и психотерапии 3.3
  • Анализ данных и клинические примеры 4
    • - Клинические случаи депрессивных расстройств: анализ симптоматики и диагностики 4.1
    • - Эффективность различных методов лечения: анализ результатов клинических исследований 4.2
    • - Статистический анализ распространенности депрессии и факторов, влияющих на исход заболевания 4.3
  • Заключение 5
  • Список литературы 6

Введение

Содержимое раздела

Введение представляет собой важную часть курсовой работы, где обосновывается актуальность выбранной темы - проблем психического здоровья в 2025 году, с фокусом на депрессивных расстройствах. Описывается текущее состояние проблемы, ее значимость для современного общества, и объясняется важность изучения данного вопроса. Также сформулированы цели и задачи исследования, что помогает определить направленность работы и ожидаемые результаты.

Теоретические основы депрессивных расстройств

Содержимое раздела

Данный раздел посвящен теоретическому анализу депрессивных расстройств. Он включает в себя обзор основных концепций, этиологии, патогенеза и классификации депрессии. Подробно рассматриваются современные диагностические критерии, методы оценки и распространенность данного заболевания в различных возрастных группах и социальных слоях. Также анализируются нейробиологические и психологические факторы, влияющие на развитие депрессии.

    Этиология и патогенез депрессии: нейробиологические и психологические аспекты

    Содержимое раздела

    Этот подраздел будет посвящен детальному рассмотрению этиологии и патогенеза депрессивных расстройств. Будут проанализированы нейробиологические механизмы, включая роль нейротрансмиттеров, генетические факторы и влияние гормональной регуляции. Также будет рассмотрено влияние психологических факторов, таких как когнитивные искажения, травматический опыт и личностные особенности, на развитие депрессии, что позволит понять механизмы заболевания.

    Диагностика депрессивных расстройств: современные критерии и методы оценки

    Содержимое раздела

    В этом подразделе будет представлен обзор современных диагностических критериев депрессивных расстройств, включая DSM-5 и МКБ-11. Рассмотрятся различные методы оценки, такие как клиническое интервью, психометрические шкалы и нейропсихологические тесты. Будет уделено внимание роли различных диагностических инструментов в подтверждении диагноза и определении тяжести состояния пациента, чтобы улучшить диагностику.

    Факторы риска и распространенность депрессии в различных группах населения

    Содержимое раздела

    Этот подраздел будет посвящен анализу факторов риска, связанных с развитием депрессии, включая генетические, экологические и социальные факторы. Будут рассмотрены данные о распространенности депрессии в различных возрастных группах, гендерных категориях и этнических группах. Это позволит выявить уязвимые группы населения и разработать эффективные стратегии профилактики.

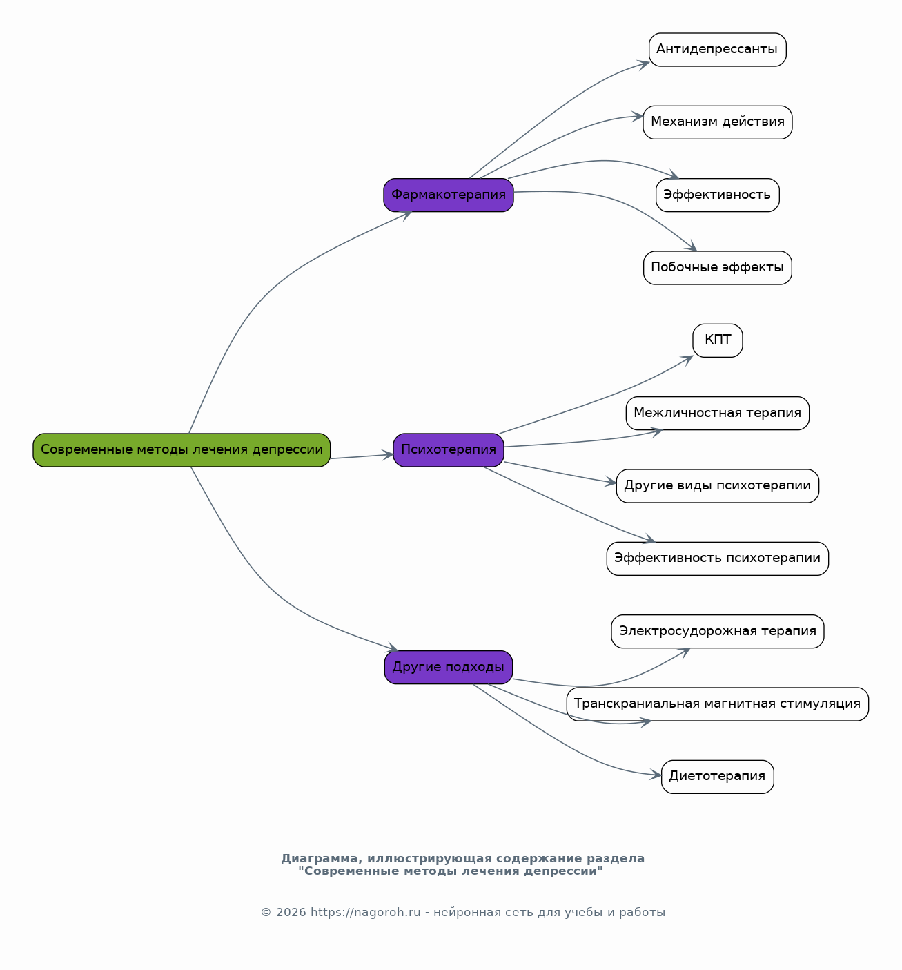
Современные методы лечения депрессии

Содержимое раздела

Раздел посвящен обзору современных методов лечения депрессии, включая фармакотерапию, психотерапию и другие подходы. Здесь детально рассматриваются различные классы антидепрессантов, их механизм действия, эффективность и побочные эффекты. Подробно анализируются различные виды психотерапии, такие как когнитивно-поведенческая терапия (КПТ), межличностная терапия и другие подходы, а также их эффективность.

    Фармакотерапия депрессивных расстройств: антидепрессанты и их классификация

    Содержимое раздела

    В данном подразделе будет представлен обзор различных классов антидепрессантов, таких как селективные ингибиторы обратного захвата серотонина (СИОЗС), трициклические антидепрессанты и другие. Рассматриваются механизмы действия, эффективность, побочные эффекты и особенности применения каждого класса препаратов. Будет уделено внимание индивидуальному подбору медикаментозной терапии и возможным рискам.

    Психотерапия депрессивных расстройств: когнитивно-поведенческая терапия и другие подходы

    Содержимое раздела

    Этот подраздел посвящен различным видам психотерапии при лечении депрессии, с акцентом на когнитивно-поведенческую терапию (КПТ), межличностную терапию и другие подходы. Анализируются основные принципы, техники и эффективность каждого метода. Будет рассмотрено, как психотерапия помогает изменить мышление, поведение и отношения пациентов, что служит для повышения эффективности лечения.

    Междисциплинарный подход в лечении депрессии: сочетание фармакотерапии и психотерапии

    Содержимое раздела

    В данном подразделе будет рассмотрен междисциплинарный подход к лечению депрессии, сочетающий фармакотерапию и психотерапию. Будут проанализированы преимущества комбинированного лечения, синергический эффект различных подходов и оптимальные стратегии их взаимодействия. Акцент будет сделан на повышении эффективности лечения и улучшении долгосрочных результатов.

Анализ данных и клинические примеры

Содержимое раздела

В этом разделе проводится анализ реальных клинических случаев и научных данных для иллюстрации теоретических положений, рассмотренных ранее. Приводятся конкретные примеры пациентов с депрессивными расстройствами, анализируются их симптоматика, процесс диагностики, методы лечения и динамика выздоровления. Также проводится статистический анализ распространенности депрессии, эффективности различных методов лечения и факторов, влияющих на исход болезни.

    Клинические случаи депрессивных расстройств: анализ симптоматики и диагностики

    Содержимое раздела

    Этот подраздел представляет собой анализ реальных клинических случаев депрессивных расстройств. Рассматриваются отдельные примеры пациентов, их анамнез, симптомы, ход диагностики и поставленные диагнозы. Анализируются диагностические критерии, используемые методы оценки и трудности, возникающие при диагностике, что позволяет глубже разобраться в примерах.

    Эффективность различных методов лечения: анализ результатов клинических исследований

    Содержимое раздела

    В данном подразделе проводится анализ результатов клинических исследований, посвященных эффективности различных методов лечения депрессии, включая фармакотерапию и психотерапию. Рассматриваются данные о показателях эффективности, ремиссии, рецидивах и побочных эффектах. Анализируются факторы, влияющие на успешность лечения, и сравнивается эффективность различных подходов.

    Статистический анализ распространенности депрессии и факторов, влияющих на исход заболевания

    Содержимое раздела

    В этом подразделе будет представлен статистический анализ распространенности депрессии в различных группах населения. Будут рассмотрены факторы, влияющие на течение и исход заболевания, такие как возраст, пол, социальные условия, генетическая предрасположенность и доступность медицинской помощи. Анализ данных поможет выявить основные тенденции и разработать рекомендации.

Заключение

Содержимое раздела

В заключении обобщаются основные результаты курсовой работы, делаются выводы о современных тенденциях и вызовах в области психического здоровья, связанных с депрессивными расстройствами. Подводятся итоги исследования, подтверждаются или опровергаются выдвинутые гипотезы и оценивается достижение поставленных целей и задач. Формулируются рекомендации для дальнейших исследований и практического применения.

Список литературы

Содержимое раздела

Список литературы включает в себя перечень всех источников, использованных в курсовой работе. Здесь представлены научные статьи, монографии, учебники, нормативные документы и другие материалы, цитируемые в тексте. Правильное оформление списка литературы соответствует требованиям научного стиля и обеспечивает корректное указание авторства и источников информации.

Получи Такую Курсовую

До 90% уникальность
Готовый файл Word
Оформление по ГОСТ
Список источников по ГОСТ
Таблицы и схемы
Презентация

Создать Курсовая на любую тему за 5 минут

Создать

#5704214