Нейросеть

Актуальные вопросы диагностики и лечения гипертонической болезни у пациентов: современные подходы и перспективы (Курсовая)

Нейросеть для курсовой работы Гарантия уникальности Строго по ГОСТу Высочайшее качество Поддержка 24/7

Курсовая работа посвящена актуальным вопросам, связанным с диагностикой и лечением гипертонической болезни. Исследуются современные методы выявления заболевания, анализ эффективности различных терапевтических подходов и перспективы развития в данной области. Особое внимание уделяется практическому применению полученных знаний.

Проблема:

Гипертоническая болезнь является распространенным заболеванием, требующим эффективных методов диагностики и лечения для снижения риска сердечно-сосудистых осложнений. Существует необходимость в оптимизации подходов к лечению и улучшении качества жизни пациентов.

Актуальность:

Актуальность исследования обусловлена высокой распространенностью гипертонической болезни и ее значительным влиянием на общественное здравоохранение. Изучение современных методов диагностики и лечения имеет ключевое значение для улучшения прогноза и качества жизни пациентов. Проблема в недостаточной эффективности подходов к лечению некоторых категорий пациентов.

Цель:

Определить оптимальные подходы к диагностике и лечению гипертонической болезни, основываясь на современных научных данных и практическом опыте.

Задачи:

  • Изучить этиологию и патогенез гипертонической болезни.
  • Проанализировать современные методы диагностики гипертонической болезни.
  • Рассмотреть различные подходы к лечению гипертонической болезни.
  • Оценить эффективность существующих методов лечения.
  • Разработать рекомендации по оптимизации лечения.
  • Проанализировать прогностические факторы течения гипертонической болезни.

Результаты:

В результате исследования будут определены оптимальные подходы к диагностике и лечению гипертонической болезни. Полученные данные будут способствовать улучшению качества оказания медицинской помощи и снижению риска сердечно-сосудистых осложнений.

Наименование образовательного учреждения

Курсовая

на тему

Актуальные вопросы диагностики и лечения гипертонической болезни у пациентов: современные подходы и перспективы

Выполнил: ФИО

Руководитель: ФИО

Содержание

  • Введение 1
  • Этиология, патогенез и классификация гипертонической болезни: теоретические основы 2
    • - Факторы риска и этиология гипертонической болезни 2.1
    • - Патогенетические механизмы развития гипертонической болезни 2.2
    • - Классификация гипертонической болезни: современные подходы 2.3
  • Современные методы диагностики гипертонической болезни 3
    • - Измерение артериального давления: традиционные и современные подходы 3.1
    • - Инструментальные методы исследования 3.2
    • - Лабораторная диагностика гипертонической болезни 3.3
  • Анализ современных подходов к лечению гипертонической болезни и оценка их эффективности 4
    • - Медикаментозное лечение гипертонической болезни 4.1
    • - Немедикаментозные методы лечения 4.2
    • - Персонализированный подход к лечению гипертонической болезни 4.3
  • Клинические примеры и анализ данных 5
    • - Клинический пример 1: Пациент с неконтролируемой гипертонией 5.1
    • - Клинический пример 2: Пациент с осложнениями гипертонической болезни 5.2
    • - Анализ данных: оценка эффективности лечения и долгосрочные результаты 5.3
  • Заключение 6
  • Список литературы 7

Введение

Содержимое раздела

В разделе представлено обоснование актуальности выбранной темы курсовой работы. Рассматривается распространенность гипертонической болезни в современном мире, ее влияние на здоровье населения и экономические аспекты. Формулируются цели и задачи исследования, определяется объект и предмет исследования, а также раскрывается структура работы.

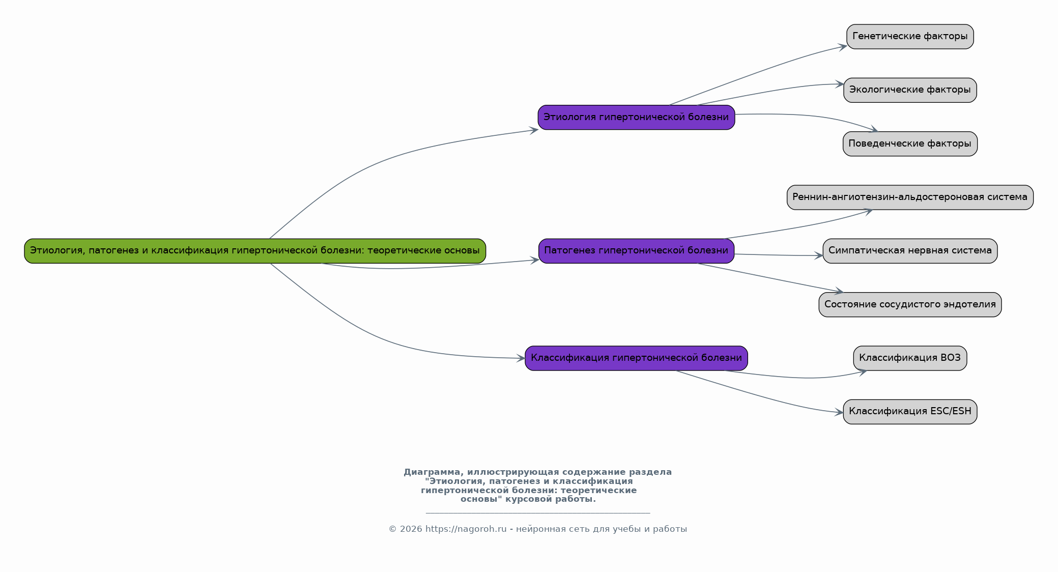
Этиология, патогенез и классификация гипертонической болезни: теоретические основы

Содержимое раздела

В данном разделе рассматриваются ключевые аспекты этиологии гипертонической болезни, включая генетические, экологические и поведенческие факторы, а также патогенетические механизмы, лежащие в основе развития заболевания. Анализируются основные факторы риска, способствующие развитию гипертонии, подробно рассматриваются различные классификации гипертонической болезни, используемые в медицинской практике. Это позволяет получить системное представление о природе заболевания.

    Факторы риска и этиология гипертонической болезни

    Содержимое раздела

    Этот подраздел посвящен подробному анализу различных факторов риска, способствующих развитию гипертонической болезни, включая генетическую предрасположенность, особенности образа жизни и факторы окружающей среды. Рассматриваются механизмы влияния этих факторов на возникновение и прогрессирование заболевания, а также рассматриваются методы их оценки и профилактики. Особое внимание уделяется выявлению потенциальных стратегий профилактики.

    Патогенетические механизмы развития гипертонической болезни

    Содержимое раздела

    Этот подраздел посвящен детальному изучению патогенетических механизмов, лежащих в основе развития гипертонической болезни. Рассматриваются роль нейрогуморальных факторов, таких как ренин-ангиотензин-альдостероновая система и симпатическая нервная система, а также их влияние на сосудистый тонус и артериальное давление. Анализируются процессы, приводящие к структурным изменениям в сосудах, способствующим развитию гипертонии.

    Классификация гипертонической болезни: современные подходы

    Содержимое раздела

    В данном подразделе рассматриваются различные классификации гипертонической болезни, используемые в современной медицинской практике. Анализируются классификации, основанные на уровне артериального давления, этиологии и степени поражения органов-мишеней. Исследуются особенности применения каждой классификации в диагностике и лечении гипертонической болезни, а также их значение для клинической практики.

Современные методы диагностики гипертонической болезни

Содержимое раздела

Раздел посвящен современным методам диагностики гипертонической болезни, включая амбулаторное мониторирование артериального давления, инструментальные и лабораторные исследования. Подробно рассматриваются принципы работы, преимущества и ограничения каждого метода. Анализируются возможности использования современных технологий в диагностике заболеваний, включая новые методы визуализации и биохимические маркеры. Основная цель – оценить эффективность применяемых диагностических подходов и выявить оптимальные методы для раннего выявления гипертонии.

    Измерение артериального давления: традиционные и современные подходы

    Содержимое раздела

    Этот подраздел посвящен различным методам измерения артериального давления, включая традиционные способы и современные автоматизированные устройства. Рассматриваются особенности проведения измерений, факторы, влияющие на точность результатов, а также преимущества и недостатки каждого метода. Особое внимание уделяется роли амбулаторного мониторинга артериального давления в диагностике и контроле гипертонической болезни.

    Инструментальные методы исследования

    Содержимое раздела

    В этом подразделе рассматриваются инструментальные методы исследования, используемые для оценки состояния сердечно-сосудистой системы и выявления осложнений гипертонической болезни. Анализируются методы электрокардиографии, эхокардиографии, рентгенографии грудной клетки, а также новые методы визуализации. Рассматривается их роль в диагностике и оценке риска сердечно-сосудистых событий.

    Лабораторная диагностика гипертонической болезни

    Содержимое раздела

    В этом подразделе рассматриваются лабораторные методы исследования, используемые для диагностики гипертонической болезни, включая анализы крови и мочи. Анализируются изменения лабораторных показателей, характерные для гипертонии, а также их роль в оценке состояния органов-мишеней и выявлении сопутствующих заболеваний. Рассматривается значимость биохимических маркеров в диагностике и контроле лечения.

Анализ современных подходов к лечению гипертонической болезни и оценка их эффективности

Содержимое раздела

В данном разделе анализируются современные подходы к лечению гипертонической болезни, включая медикаментозную терапию и немедикаментозные методы. Рассматриваются различные классы антигипертензивных препаратов, их механизмы действия, показания и противопоказания. Проводится оценка эффективности различных терапевтических схем, рассматривается роль персонализированного подхода к лечению. Особое внимание уделяется влиянию образа жизни на контроль артериального давления.

    Медикаментозное лечение гипертонической болезни

    Содержимое раздела

    Этот подраздел посвящен рассмотрению различных классов антигипертензивных препаратов, их механизмов действия, показаний и противопоказаний. Анализируются современные руководства по лечению гипертонической болезни, схемы применения препаратов и стратегии оптимизации терапии. Обсуждаются вопросы безопасности и переносимости лекарственных средств.

    Немедикаментозные методы лечения

    Содержимое раздела

    В этом подразделе рассматриваются нефармакологические методы лечения гипертонической болезни, такие как диета, физические упражнения и снижение потребления соли. Анализируется влияние этих методов на снижение артериального давления и улучшение прогноза заболевания. Рассматривается роль образовательных программ и изменения образа жизни в контроле гипертонии.

    Персонализированный подход к лечению гипертонической болезни

    Содержимое раздела

    Этот подраздел посвящен персонализированному подходу к лечению гипертонической болезни, основанному на учете индивидуальных особенностей пациента, включая возраст, сопутствующие заболевания, факторы риска и переносимость лекарственных средств. Рассматривается роль генетических и фармакогенетических исследований в выборе оптимальной терапии. Обсуждаются подходы к адаптации лечения в различных клинических ситуациях.

Клинические примеры и анализ данных

Содержимое раздела

В этом разделе представлены клинические примеры, демонстрирующие применение различных методов диагностики и лечения гипертонической болезни. Проводится анализ данных, полученных в ходе исследования, включая результаты измерения артериального давления, данные лабораторных и инструментальных исследований, а также оценку эффективности лечения. Рассматриваются особенности течения гипертонической болезни в различных клинических ситуациях и анализируются факторы, влияющие на результаты лечения.

    Клинический пример 1: Пациент с неконтролируемой гипертонией

    Содержимое раздела

    Представлен клинический случай пациента с неконтролируемой гипертонической болезнью. Описывается анамнез, результаты обследования, применяемое лечение и результаты. Анализируются причины неэффективности терапии и предлагаются варианты коррекции лечения. Рассматриваются возможности улучшения контроля артериального давления.

    Клинический пример 2: Пациент с осложнениями гипертонической болезни

    Содержимое раздела

    Рассматривается клинический случай пациента с осложнениями гипертонической болезни, такими как поражение органов-мишеней (сердце, почки). Описывается диагностика, лечение и динамика состояния пациента. Анализируются факторы риска развития осложнений и стратегии их профилактики. Обсуждаются методы снижения риска сердечно-сосудистых событий.

    Анализ данных: оценка эффективности лечения и долгосрочные результаты

    Содержимое раздела

    Проводится анализ данных, полученных в ходе исследования, включая результаты измерения артериального давления, показатели лабораторных и инструментальных исследований, а также оценку эффективности различных методов лечения. Обсуждаются долгосрочные результаты лечения и факторы, влияющие на прогноз заболевания. Анализируется взаимосвязь между терапией и исходами.

Заключение

Содержимое раздела

В заключении обобщаются основные результаты проведенного исследования. Формулируются выводы о современных подходах к диагностике и лечению гипертонической болезни, а также о перспективах дальнейших исследований в этой области. Оценивается эффективность различных методов и предлагаются рекомендации по улучшению качества оказания медицинской помощи пациентам с гипертонической болезнью.

Список литературы

Содержимое раздела

В данном разделе представлен список использованной литературы, включающий научные статьи, монографии, руководства и другие источники, использованные в ходе написания курсовой работы. Список оформлен в соответствии с требованиями к цитированию и оформлению научных работ, обеспечивая корректное отображение использованных источников и соблюдение принципов академической честности.

Получи Такую Курсовую

До 90% уникальность
Готовый файл Word
Оформление по ГОСТ
Список источников по ГОСТ
Таблицы и схемы
Презентация

Создать Курсовая на любую тему за 5 минут

Создать

#6047473