Нейросеть

Анализ деятельности ПАО «Софтлайн» в цифровую эпоху: возможности, вызовы и перспективы (Курсовая)

Нейросеть для курсовой работы Гарантия уникальности Строго по ГОСТу Высочайшее качество Поддержка 24/7

Курсовая работа посвящена всестороннему анализу деятельности публичного акционерного общества «Софтлайн» в контексте цифровой трансформации. Исследование охватывает ключевые аспекты стратегии компании, ее конкурентное положение на рынке, а также оценивает текущие вызовы и потенциальные возможности для дальнейшего роста в условиях динамично развивающейся цифровой экономики. В работе также рассматриваются перспективы развития компании.

Проблема:

В условиях стремительной цифровизации и усиления конкуренции на рынке IT-услуг, актуальным становится вопрос анализа стратегии и операционной деятельности крупных компаний, таких как ПАО «Софтлайн». Необходимость оценки адаптации компании к новым технологическим вызовам и возможностям определяет научную значимость данного исследования.

Актуальность:

Актуальность исследования обусловлена необходимостью оценки эффективности стратегии ПАО «Софтлайн» в условиях цифровой трансформации, что способствует пониманию тенденций развития российского IT-рынка. Изучение возможностей и вызовов, стоящих перед компанией, позволяет выявить факторы, влияющие на ее конкурентоспособность и устойчивое развитие. Степень изученности проблемы требует анализа практического опыта компании, что и представляет интерес в рамках данной работы.

Цель:

Целью данной курсовой работы является комплексный анализ деятельности ПАО «Софтлайн» с акцентом на выявление возможностей и вызовов, возникающих в условиях цифровой трансформации, и разработка рекомендаций по повышению эффективности ее стратегии.

Задачи:

  • Проанализировать теоретические основы цифровой трансформации и ее влияние на бизнес-модели.
  • Изучить стратегию развития ПАО «Софтлайн» и ее соответствие текущим рыночным трендам.
  • Оценить конкурентное положение компании на рынке IT-услуг.
  • Выявить основные вызовы и возможности, стоящие перед ПАО «Софтлайн» в эпоху цифровизации.
  • Разработать рекомендации по повышению эффективности деятельности компании в условиях цифровой трансформации.
  • Сформулировать выводы и предложения по дальнейшему развитию ПАО «Софтлайн».

Результаты:

В результате исследования будут сформулированы рекомендации по улучшению стратегии ПАО «Софтлайн» для повышения ее конкурентоспособности и устойчивого развития в условиях цифровой экономики. Будут выявлены ключевые факторы успеха компании, а также предложены конкретные меры по оптимизации бизнес-процессов и повышению эффективности деятельности.

Наименование образовательного учреждения

Курсовая

на тему

Анализ деятельности ПАО «Софтлайн» в цифровую эпоху: возможности, вызовы и перспективы

Выполнил: ФИО

Руководитель: ФИО

Содержание

  • Введение 1
  • Теоретические основы цифровой трансформации бизнеса 2
    • - Сущность и концепции цифровой трансформации 2.1
    • - Влияние цифровой трансформации на бизнес-модели 2.2
    • - Технологические драйверы цифровой трансформации 2.3
  • Анализ деятельности ПАО «Софтлайн»: стратегический и конкурентный контекст 3
    • - Стратегия развития и бизнес-модель ПАО «Софтлайн» 3.1
    • - Конкурентный анализ: положение ПАО «Софтлайн» на рынке IT-услуг 3.2
    • - SWOT-анализ деятельности ПАО «Софтлайн» 3.3
  • Анализ возможностей и вызовов для ПАО «Софтлайн» в эпоху цифровизации 4
    • - Возможности для ПАО «Софтлайн» 4.1
    • - Вызовы и угрозы цифровой трансформации для ПАО «Софтлайн» 4.2
    • - Влияние пандемии COVID-19 на деятельность ПАО «Софтлайн» и ее цифровую трансформацию 4.3
  • Рекомендации по повышению эффективности деятельности ПАО «Софтлайн» 5
    • - Рекомендации по адаптации стратегии и бизнес-модели 5.1
    • - Предложения по оптимизации бизнес-процессов 5.2
    • - Стратегии управления рисками и обеспечения безопасности 5.3
  • Заключение 6
  • Список литературы 7

Введение

Содержимое раздела

В разделе «Введение» обосновывается актуальность выбранной темы курсовой работы, формулируется проблема исследования и определяются его цели и задачи. Описывается объект и предмет исследования, раскрывается его теоретическая и практическая значимость. Также во введении представлена структура работы, что помогает читателю ориентироваться в содержании и логике изложения материала.

Теоретические основы цифровой трансформации бизнеса

Содержимое раздела

Данный раздел посвящен изучению теоретических аспектов цифровой трансформации и ее влияния на бизнес-процессы. Рассматриваются основные концепции и модели цифровой трансформации, анализируются ее движущие силы и факторы успеха. Особое внимание уделяется влиянию новых технологий, таких как облачные вычисления, искусственный интеллект и Big Data, на бизнес-модели компаний.

    Сущность и концепции цифровой трансформации

    Содержимое раздела

    В данном подразделе рассматриваются базовые понятия цифровой трансформации, ее определение и основные принципы. Анализируются различные концепции и подходы к цифровой трансформации, выделяются ключевые элементы и этапы этого процесса. Также рассматриваются примеры успешной цифровой трансформации в различных отраслях экономики, что позволяет лучше понять суть и значение трансформации.

    Влияние цифровой трансформации на бизнес-модели

    Содержимое раздела

    Подраздел посвящен анализу изменений в бизнес-моделях компаний под влиянием цифровой трансформации. Рассматриваются новые подходы к созданию и предоставлению ценности, изменению каналов дистрибуции и взаимодействию с клиентами. Анализируется влияние цифровых технологий на различные аспекты бизнеса, такие как разработка продуктов, маркетинг, продажи и обслуживание клиентов.

    Технологические драйверы цифровой трансформации

    Содержимое раздела

    В этом подразделе рассматриваются ключевые технологии, которые являются драйверами цифровой трансформации: облачные вычисления, большие данные, искусственный интеллект, интернет вещей и другие. Анализируется их влияние на бизнес-процессы, стратегии и конкурентоспособность компаний. Дается понимание, как эти технологии помогают организациям повышать эффективность и создавать новые возможности.

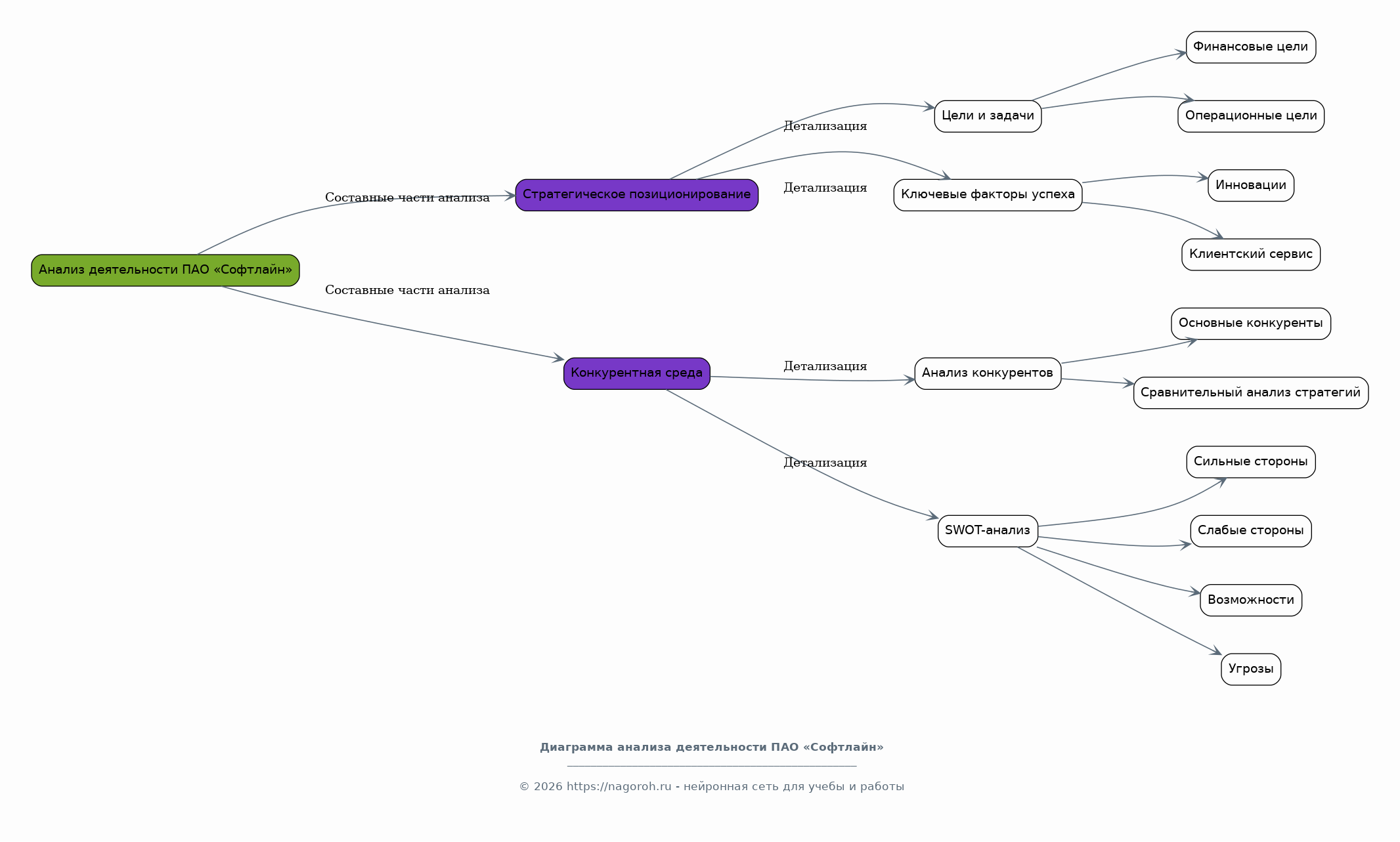
Анализ деятельности ПАО «Софтлайн»: стратегический и конкурентный контекст

Содержимое раздела

В данном разделе проводится анализ текущей деятельности ПАО «Софтлайн» с точки зрения его стратегического позиционирования и конкурентной среды. Анализируется стратегия компании, ее цели и задачи, а также ключевые факторы успеха. Оценивается конкурентное положение компании на рынке IT-услуг, включая анализ основных конкурентов и их стратегий, а также рассматриваются сильные и слабые стороны ПАО «Софтлайн».

    Стратегия развития и бизнес-модель ПАО «Софтлайн»

    Содержимое раздела

    В этом подразделе рассматривается текущая стратегия развития компании, ее цели, задачи и планы на будущее. Анализируется бизнес-модель ПАО «Софтлайн», включая ее основные элементы, такие как продукты и услуги, целевые рынки, каналы сбыта и источники доходов. Оценивается соответствие стратегии компании текущим рыночным трендам и ее адаптивность к ним.

    Конкурентный анализ: положение ПАО «Софтлайн» на рынке IT-услуг

    Содержимое раздела

    В данном подразделе проводится детальный анализ конкурентной среды, в которой работает ПАО «Софтлайн». Идентифицируются основные конкуренты компании, анализируются их стратегии, сильные и слабые стороны. Оценивается доля рынка ПАО «Софтлайн» и его позиции в сравнении с конкурентами, рассматриваются возможности для повышения конкурентоспособности и развития бизнеса.

    SWOT-анализ деятельности ПАО «Софтлайн»

    Содержимое раздела

    Данный подраздел посвящен проведению SWOT-анализа деятельности ПАО «Софтлайн». Анализируются сильные и слабые стороны компании, а также возможности и угрозы, возникающие в условиях цифровой трансформации. Результаты SWOT-анализа используются для формирования рекомендаций по повышению эффективности и развитию бизнеса компании на основе полученных данных.

Анализ возможностей и вызовов для ПАО «Софтлайн» в эпоху цифровизации

Содержимое раздела

В данном разделе проводится глубокий анализ возможностей и вызовов, с которыми сталкивается ПАО «Софтлайн» в контексте цифровой трансформации. Оценивается влияние новых технологий, таких как облачные вычисления, искусственный интеллект и Big Data, на бизнес-процессы компании. Рассматриваются риски и угрозы, связанные с цифровизацией, а также анализируются стратегии управления этими рисками.

    Возможности для ПАО «Софтлайн»

    Содержимое раздела

    В этом подразделе анализируются основные возможности, открывающиеся перед ПАО «Софтлайн» в эпоху цифровой трансформации. Рассматриваются перспективы расширения продуктовой линейки, выхода на новые рынки, улучшения клиентского опыта и повышения эффективности бизнес-процессов за счет использования новых технологий. Особое внимание уделяется потенциалу роста.

    Вызовы и угрозы цифровой трансформации для ПАО «Софтлайн»

    Содержимое раздела

    Данный подраздел посвящен анализу основных вызовов и угроз, с которыми сталкивается ПАО «Софтлайн» в процессе цифровой трансформации. Рассматриваются риски, связанные с изменением рыночной конъюнктуры, усилением конкуренции, кибербезопасностью и необходимостью адаптации к новым технологиям. Анализируются стратегии управления этими рисками.

    Влияние пандемии COVID-19 на деятельность ПАО «Софтлайн» и ее цифровую трансформацию

    Содержимое раздела

    В данном подразделе будет проведен анализ влияния пандемии COVID-19 на операционную деятельность ПАО «Софтлайн» и ее цифровую трансформацию. Будут рассмотрены изменения в бизнес-процессах, переходе на удаленную работу, цифровизации клиентских сервисов и адаптации к новым условиям работы. Будут проанализированы полученные данные.

Рекомендации по повышению эффективности деятельности ПАО «Софтлайн»

Содержимое раздела

В заключительном разделе предлагаются конкретные рекомендации по повышению эффективности деятельности ПАО «Софтлайн» в контексте цифровой трансформации. Рекомендации основаны на результатах проведенного анализа и учитывают возможности и вызовы, выявленные в ходе исследования. Разрабатываются стратегии и мероприятия по улучшению бизнес-процессов, усилению конкурентоспособности и обеспечению устойчивого развития компании.

    Рекомендации по адаптации стратегии и бизнес-модели

    Содержимое раздела

    В данном подразделе предлагаются рекомендации по корректировке стратегии и адаптации бизнес-модели ПАО «Софтлайн» с учетом вызовов и возможностей цифровой трансформации. Рассматриваются направления развития бизнеса, оптимизация продуктовой линейки, выход на новые рынки и усиление конкурентных преимуществ. Это поможет компании оставаться в лидерах.

    Предложения по оптимизации бизнес-процессов

    Содержимое раздела

    В данном подразделе рассматриваются конкретные предложения по оптимизации бизнес-процессов в ПАО «Софтлайн» для повышения эффективности и снижения затрат. Анализируются возможности автоматизации, использования новых технологий и улучшения взаимодействия с клиентами. Предложения направлены на улучшение работы.

    Стратегии управления рисками и обеспечения безопасности

    Содержимое раздела

    В этом подразделе разрабатываются стратегии по управлению рисками, связанными с цифровой трансформацией, включая риски кибербезопасности, изменения рыночной конъюнктуры и технологические вызовы. Предлагаются меры по обеспечению безопасности данных и устойчивости к возможным угрозам. Это поможет минимизировать потенциальный ущерб.

Заключение

Содержимое раздела

В заключении обобщаются основные результаты исследования, подводятся итоги анализа деятельности ПАО «Софтлайн» в условиях цифровой трансформации. Формулируются главные выводы, подтверждающие или опровергающие поставленные в начале работы гипотезы. Оценивается достижение поставленных целей и задач, а также определяется практическая значимость выполненной работы. В заключении дается оценка работы.

Список литературы

Содержимое раздела

В разделе «Список литературы» приводятся все источники, использованные при написании курсовой работы, в соответствии с требованиями к оформлению списка литературы. Включает книги, статьи, нормативные документы и интернет-ресурсы, которые послужили основой для исследования и анализа, что является обязательным для любой научной работы.

Получи Такую Курсовую

До 90% уникальность
Готовый файл Word
Оформление по ГОСТ
Список источников по ГОСТ
Таблицы и схемы
Презентация

Создать Курсовая на любую тему за 5 минут

Создать

#5905686