Нейросеть

Анализ и сравнение файловых систем Ext2/Ext3/Ext4: особенности и применение (Курсовая)

Нейросеть для курсовой работы Гарантия уникальности Строго по ГОСТу Высочайшее качество Поддержка 24/7

Курсовая работа посвящена детальному исследованию файловых систем Ext2, Ext3 и Ext4, используемых в операционных системах Linux. Рассматриваются их архитектурные особенности, механизмы хранения данных, производительность, а также эволюция и различия между версиями. Анализируются практические аспекты применения и оптимизации этих файловых систем для различных задач.

Проблема:

Существует необходимость в систематизированном анализе и сравнении файловых систем Ext2/Ext3/Ext4, учитывающем их эволюцию, особенности реализации и влияние на производительность. Отсутствует единый обзор, объединяющий теоретические основы и практические аспекты применения данных файловых систем.

Актуальность:

Изучение файловых систем Ext2/Ext3/Ext4 актуально для понимания принципов организации хранения данных в Linux-системах. Работа позволяет систематизировать знания о данных файловых системах, выявить их сильные и слабые стороны, а также предложить рекомендации по их оптимальному использованию.

Цель:

Целью данной курсовой работы является всесторонний анализ файловых систем Ext2/Ext3/Ext4 и сравнительный анализ их характеристик для определения оптимальных сценариев применения.

Задачи:

  • Изучить теоретические основы файловых систем.
  • Рассмотреть архитектуру и особенности Ext2.
  • Проанализировать эволюцию Ext3 и ее отличия от Ext2.
  • Исследовать усовершенствования, внесенные в Ext4.
  • Провести сравнительный анализ производительности Ext2, Ext3 и Ext4.
  • Выявить практические рекомендации по выбору файловой системы в зависимости от задач.

Результаты:

В результате работы будут сформированы систематизированные знания о файловых системах Ext2/Ext3/Ext4. Будут предложены рекомендации по выбору файловой системы в зависимости от конкретных задач, а также проведено сравнение производительности различных файловых систем.

Наименование образовательного учреждения

Курсовая

на тему

Анализ и сравнение файловых систем Ext2/Ext3/Ext4: особенности и применение

Выполнил: ФИО

Руководитель: ФИО

Содержание

  • Введение 1
  • Теоретические основы файловых систем 2
    • - Структура и организация файловых систем 2.1
    • - Механизмы управления дисковым пространством 2.2
    • - Основные характеристики файловых систем 2.3
  • Архитектура и особенности файловых систем Ext2/Ext3/Ext4 3
    • - Файловая система Ext2: структура и принципы работы 3.1
    • - Эволюция Ext3: добавление журналирования 3.2
    • - Улучшения в Ext4: новые возможности и оптимизации 3.3
  • Сравнительный анализ производительности Ext2/Ext3/Ext4 4
    • - Методология тестирования производительности 4.1
    • - Результаты тестов: чтение и запись данных 4.2
    • - Анализ производительности при работе с метаданными 4.3
  • Практическое применение и рекомендации 5
    • - Сценарии применения Ext2/Ext3/Ext4 5.1
    • - Рекомендации по настройке и оптимизации 5.2
    • - Безопасность и восстановление данных 5.3
  • Заключение 6
  • Список литературы 7

Введение

Содержимое раздела

Введение в курсовую работу посвящено обоснованию выбора темы, определению актуальности исследования файловых систем Ext2/Ext3/Ext4 в контексте современных информационных технологий. Будет представлен обзор целей и задач работы, обозначена структура курсовой работы и методы исследования. Также будет описана структура работы и ее практическая значимость.

Теоретические основы файловых систем

Содержимое раздела

Данный раздел посвящен общему обзору файловых систем, их структуре, организации хранения данных и метаданных. Будут рассмотрены основные принципы работы файловых систем, включая организацию inode, блоков данных и механизмы выделения дискового пространства. Будут проанализированы общие принципы, на которых основываются файловые системы и проведено сравнение. Также будут рассмотрены основные параметры и характеристики, влияющие на производительность файловых систем.

    Структура и организация файловых систем

    Содержимое раздела

    Обзор основных компонентов файловой системы: загрузочный сектор, таблица разделов, суперблок, inode, блоки данных и журналы. Будет рассмотрено, как эти компоненты взаимодействуют друг с другом для хранения и извлечения файлов. Также описываются основные структуры данных используемые в файловых системах. Будет рассмотрено как выглядит структура типичной файловой системы на физическом носителе.

    Механизмы управления дисковым пространством

    Содержимое раздела

    Рассмотрение различных методов управления дисковым пространством, включая выделение блоков, фрагментацию и дефрагментацию. Будет объяснено, как файловые системы оптимизируют использование дискового пространства для повышения производительности. Также будут описаны методы борьбы с фрагментацией и инструменты, используемые для оптимизации дискового пространства в Linux.

    Основные характеристики файловых систем

    Содержимое раздела

    Анализ ключевых характеристик, влияющих на производительность и надежность файловых систем: размер кластера, объем метаданных, скорость доступа к данным, устойчивость к ошибкам. Будет проведено сравнение различных подходов к организации хранения данных. Рассмотрение влияний этих характеристик на общую производительность системы и методы оптимизации.

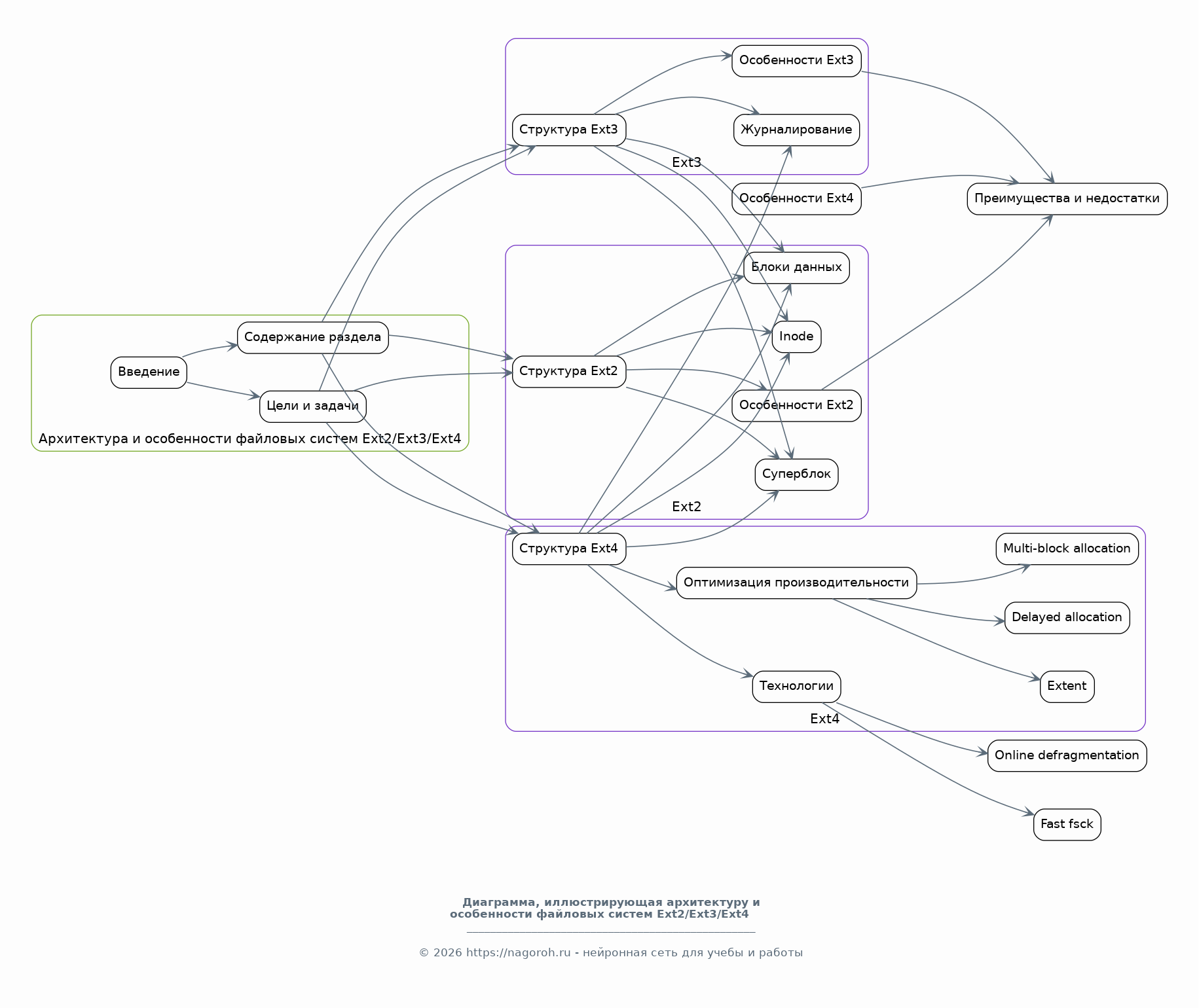
Архитектура и особенности файловых систем Ext2/Ext3/Ext4

Содержимое раздела

В данном разделе будет проведено детальное изучение архитектуры и особенностей файловых систем Ext2, Ext3 и Ext4. Будет рассмотрена структура каждой файловой системы, включая организацию inode, блоков данных, суперблока и журналов (для Ext3 и Ext4). Также будут проанализированы основные отличия между версиями и их эволюция. Особое внимание будет уделено оптимизациям производительности в Ext4.

    Файловая система Ext2: структура и принципы работы

    Содержимое раздела

    Подробное рассмотрение структуры Ext2, включая организацию inode, блоков данных, суперблока и других важных компонентов. Будут объяснены принципы выделения дискового пространства и методы управления файлами и каталогами. Также описываются характерные черты, такие как отсутствие журналирования и его влияние на надежность и производительность.

    Эволюция Ext3: добавление журналирования

    Содержимое раздела

    Анализ эволюции Ext3 от Ext2, включая добавление журналирования и его влияние на надежность данных. Будут рассмотрены различные режимы журналирования (journal, ordered, writeback) и их влияние на производительность. Также будет объяснено, как журналирование обеспечивает целостность данных в случае сбоев.

    Улучшения в Ext4: новые возможности и оптимизации

    Содержимое раздела

    Обзор усовершенствований в Ext4, таких как поддержка больших объемов данных, улучшенная скорость доступа, расширенное управление дисковым пространством. Будут рассмотрены новые возможности, представленные в Ext4, и их влияние на производительность. Также будет проведено сравнение Ext4 с предыдущими версиями с точки зрения производительности и функциональности.

Сравнительный анализ производительности Ext2/Ext3/Ext4

Содержимое раздела

В этом разделе будет проведен сравнительный анализ производительности файловых систем Ext2, Ext3 и Ext4. Будут рассмотрены различные тесты и бенчмарки, используемые для оценки производительности файловых систем. Анализ покажет, как изменяется производительность в зависимости от различных условий (например, чтения, записи, работы с мелкими и большими файлами). Также будут проанализированы факторы, влияющие на производительность каждой файловой системы.

    Методология тестирования производительности

    Содержимое раздела

    Описание методологии тестирования, используемой для сравнения производительности Ext2, Ext3 и Ext4. Будут рассмотрены используемые инструменты, такие как fio, iozone и другие. Также будет объяснено, как измеряются различные показатели производительности (скорость чтения/записи, время доступа). Объяснение настроек для корректного сравнения.

    Результаты тестов: чтение и запись данных

    Содержимое раздела

    Представление результатов тестов для измерения скорости чтения и записи данных в Ext2, Ext3 и Ext4. Будут проанализированы графики и таблицы, показывающие производительность каждой файловой системы при различных условиях. Также будет проведено сравнение производительности для разных типов файлов и размеров блоков.

    Анализ производительности при работе с метаданными

    Содержимое раздела

    Анализ производительности файловых систем при работе с метаданными, такой как создание, удаление и поиск файлов. Будут рассмотрены факторы, влияющие на производительность операций с метаданными, и их влияние на общую производительность системы. Также будет проведено сравнение производительности различных файловых систем при выполнении операций с метаданными.

Практическое применение и рекомендации

Содержимое раздела

Данный раздел посвящен практическому применению файловых систем Ext2/Ext3/Ext4 и рекомендациям по их использованию в различных сценариях. Будут рассмотрены оптимальные сценарии для каждой файловой системы, учитывая их особенности и производительность. Также будут даны рекомендации по настройке и оптимизации файловых систем в зависимости от задач. Рассмотрены аспекты безопасности и особенности работы с этими файловыми системами.

    Сценарии применения Ext2/Ext3/Ext4

    Содержимое раздела

    Анализ оптимальных сценариев применения для каждой файловой системы. Будут рассмотрены преимущества и недостатки Ext2, Ext3 и Ext4 в различных ситуациях, таких как серверы, рабочие станции и встраиваемые системы. Также будут рассмотрены примеры использования каждой файловой системы в различных контекстах.

    Рекомендации по настройке и оптимизации

    Содержимое раздела

    Рекомендации по настройке и оптимизации каждой файловой системы для повышения производительности и надежности. Будут рассмотрены различные параметры, влияющие на производительность, и методы их настройки. Также будут даны советы по выбору оптимальных параметров в зависимости от задач и условий использования. Объясняются особенности настройки для разных типов задач.

    Безопасность и восстановление данных

    Содержимое раздела

    Рассмотрение аспектов безопасности файловых систем Ext2/Ext3/Ext4 и методов восстановления данных. Будут рассмотрены различные инструменты и методы для восстановления данных после сбоев и повреждений. Также будут даны рекомендации по обеспечению безопасности данных, включая использование шифрования и других средств защиты. Разбор различных уязвимостей и способы их устранения.

Заключение

Содержимое раздела

В заключении будут подведены итоги исследования файловых систем Ext2/Ext3/Ext4, обобщены основные результаты и выводы, полученные в ходе работы. Будет дана оценка эффективности каждой файловой системы в различных условиях применения и сформулированы рекомендации по их использованию. Также будут намечены перспективы дальнейших исследований в этой области.

Список литературы

Содержимое раздела

Список использованной литературы, включающий книги, научные статьи, документацию и другие источники информации, которые были использованы при написании курсовой работы.

Получи Такую Курсовую

До 90% уникальность
Готовый файл Word
Оформление по ГОСТ
Список источников по ГОСТ
Таблицы и схемы
Презентация

Создать Курсовая на любую тему за 5 минут

Создать

#6167812