Нейросеть

Экономическое содержание логистики производства: теоретические основы и практическое применение (Курсовая)

Нейросеть для курсовой работы Гарантия уникальности Строго по ГОСТу Высочайшее качество Поддержка 24/7

Курсовая работа посвящена исследованию экономического содержания логистики производства, её роли в оптимизации процессов и повышении эффективности деятельности предприятий. В работе рассматриваются теоретические аспекты логистики, анализируются практические примеры её применения, а также оценивается влияние логистических решений на финансовые показатели организации.

Проблема:

В современной экономике вопросы оптимизации производственных процессов и снижения издержек приобретают особую актуальность. Недостаточная эффективность логистических операций может приводить к увеличению затрат и снижению конкурентоспособности предприятий.

Актуальность:

Исследование экономического содержания логистики производства имеет высокую актуальность в условиях глобализации и усиления конкуренции. Работа направлена на анализ ключевых аспектов логистики, выявление возможностей для повышения эффективности производства и обоснование значимости логистических решений для достижения устойчивого экономического роста.

Цель:

Целью данной курсовой работы является комплексный анализ экономического содержания логистики производства, определение её роли в повышении эффективности деятельности предприятия и разработка рекомендаций по оптимизации логистических процессов.

Задачи:

  • Изучить теоретические основы логистики производства.
  • Проанализировать основные этапы логистического процесса.
  • Определить влияние логистики на экономические показатели предприятия.
  • Рассмотреть практические примеры применения логистических решений в различных отраслях.
  • Разработать рекомендации по оптимизации логистических процессов.
  • Провести оценку эффективности предложенных рекомендаций.

Результаты:

В результате исследования будут определены ключевые факторы, влияющие на эффективность логистики производства. Будут разработаны конкретные рекомендации для предприятий по оптимизации логистических процессов, что позволит снизить издержки и повысить конкурентоспособность.

Наименование образовательного учреждения

Курсовая

на тему

Экономическое содержание логистики производства: теоретические основы и практическое применение

Выполнил: ФИО

Руководитель: ФИО

Содержание

  • Введение 1
  • Теоретические основы логистики производства 2
    • - Основные понятия и определения в логистике производства 2.1
    • - Концепции логистики производства: Just-in-Time, Kanban, Lean Production 2.2
    • - Управление логистическими потоками в производстве 2.3
  • Экономическая эффективность логистики производства 3
    • - Методы оценки эффективности логистических решений 3.1
    • - Управление затратами в логистике производства 3.2
    • - Оптимизация логистических процессов и её влияние на финансовые показатели 3.3
  • Анализ логистики производства на примере конкретного предприятия 4
    • - Общая характеристика предприятия и описание логистической системы 4.1
    • - Анализ текущих логистических процессов и оценка их эффективности 4.2
    • - Разработка рекомендаций по оптимизации логистических процессов 4.3
  • Оценка экономической эффективности предложенных рекомендаций 5
    • - Расчет затрат на реализацию рекомендаций 5.1
    • - Оценка ожидаемых выгод и анализ окупаемости 5.2
    • - Сравнительный анализ сценариев оптимизации 5.3
  • Заключение 6
  • Список литературы 7

Введение

Содержимое раздела

Введение определяет актуальность темы исследования, обосновывает выбор объекта и предмета исследования, формулирует цели и задачи работы; раскрывает методы исследования и указывает на их практическую значимость. Введение включает в себя обзор литературы, анализ существующих подходов к изучению логистики производства и определение новизны исследования. Обосновывается структура работы и указывается на использованные источники информации.

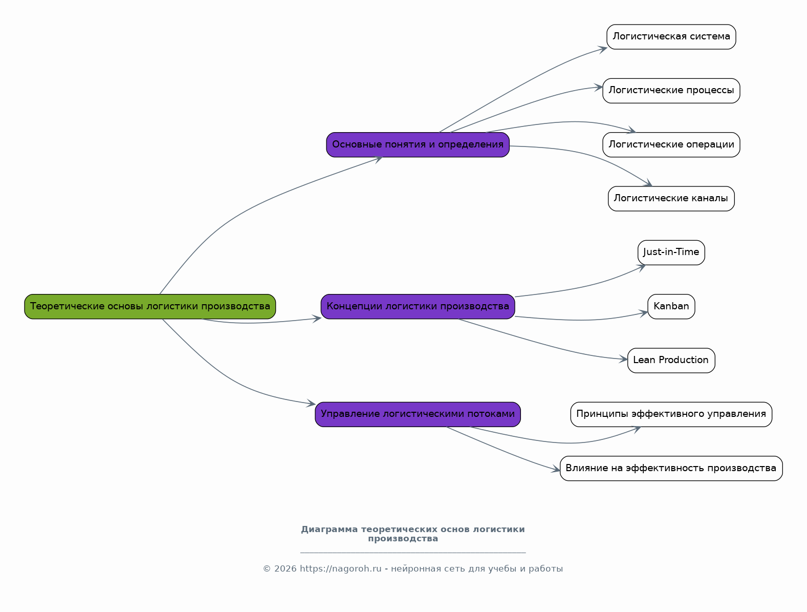
Теоретические основы логистики производства

Содержимое раздела

Данный раздел посвящен изучению теоретических аспектов логистики производства. Рассматриваются основные понятия и определения в области логистики, такие как логистическая система, логистические процессы, логистические операции и логистические каналы. Анализируются различные концепции логистики производства, включая Just-in-Time, Kanban и Lean Production. Обсуждаются принципы эффективного управления логистическими потоками и их влияние на повышение эффективности производства.

    Основные понятия и определения в логистике производства

    Содержимое раздела

    В данном подпункте будут рассмотрены ключевые термины и определения, используемые в логистике производства. Будут проанализированы основные элементы логистической системы, такие как поставщики, производители, дистрибьюторы и потребители. Будет уделено внимание классификации логистических процессов и операций, а также их взаимосвязи и влиянию на общую эффективность производства.

    Концепции логистики производства: Just-in-Time, Kanban, Lean Production

    Содержимое раздела

    Этот подпункт посвящен изучению основных концепций логистики производства. Будут рассмотрены принципы работы Just-in-Time, Kanban и Lean Production, включая их цели, методы и инструменты. Анализируется влияние данных концепций на оптимизацию производственных процессов, снижение издержек и повышение качества продукции. Будут приведены примеры успешного внедрения указанных концепций на предприятиях.

    Управление логистическими потоками в производстве

    Содержимое раздела

    В данном подпункте будет рассмотрен процесс управления логистическими потоками в производстве, включая управление материальными, информационными и финансовыми потоками. Будут проанализированы методы планирования и контроля логистических потоков, а также способы оптимизации складских операций и транспортировки. Особое внимание будет уделено влиянию управления логистическими потоками на повышение эффективности производства.

Экономическая эффективность логистики производства

Содержимое раздела

В данном разделе рассматривается влияние логистики на экономические показатели деятельности предприятия. Анализируются методы оценки эффективности логистических решений, включая расчет затрат, анализ прибыльности и оценку окупаемости инвестиций. Рассматриваются инструменты для оптимизации затрат на логистику, такие как управление запасами, оптимизация маршрутов доставки и выбор поставщиков.

    Методы оценки эффективности логистических решений

    Содержимое раздела

    В этом подразделе будут рассмотрены ключевые методы оценки эффективности логистических решений, включая анализ затрат, расчет прибыльности и оценку окупаемости инвестиций. Будут проанализированы различные показатели эффективности, такие как оборачиваемость запасов, коэффициент использования складских площадей и скорость доставки. Особое внимание будет уделено методам количественной оценки.

    Управление затратами в логистике производства

    Содержимое раздела

    В данном подразделе будет рассмотрено управление затратами в логистике производства. Будут проанализированы виды затрат, связанных с логистической деятельностью, и методы их оптимизации. Изучаются способы снижения затрат на хранение, транспортировку, обработку заказов и упаковку продукции. Рассматриваются современные подходы к управлению затратами в логистике.

    Оптимизация логистических процессов и её влияние на финансовые показатели

    Содержимое раздела

    В этом подразделе будет рассмотрено влияние оптимизации логистических процессов на финансовые показатели компании. Будут изучены примеры успешного внедрения логистических решений, направленных на снижение издержек и увеличение прибыли. Анализируется взаимосвязь между логистикой и финансовыми результатами, такими как чистая прибыль, рентабельность, и другими. Подводятся итоги влияния на общее финансовое состояние.

Анализ логистики производства на примере конкретного предприятия

Содержимое раздела

В данном разделе будет проведен анализ логистики производства на конкретном предприятии. Будет рассмотрена организационная структура логистической службы, проанализированы основные логистические процессы и выявлены проблемные зоны. Будет произведена оценка эффективности текущих логистических решений и разработаны рекомендации по их оптимизации.

    Общая характеристика предприятия и описание логистической системы

    Содержимое раздела

    В данном подпункте будет представлена общая характеристика предприятия, включая его профиль деятельности, объемы производства и основные рынки сбыта. Будет подробно описана существующая логистическая система, включая структуру, процессы и используемые технологии. Рассматривается взаимодействие различных подразделений предприятия, участвующих в логистической деятельности.

    Анализ текущих логистических процессов и оценка их эффективности

    Содержимое раздела

    В данном подпункте будет проведен анализ основных логистических процессов на предприятии, таких как закупка сырья, хранение, управление запасами, транспортировка и распределение. Будет оценена эффективность данных процессов с использованием соответствующих показателей и метрик. Выявляются проблемные зоны и узкие места в логистической системе предприятия.

    Разработка рекомендаций по оптимизации логистических процессов

    Содержимое раздела

    В данном подпункте будут разработаны конкретные рекомендации по оптимизации логистических процессов на основе проведенного анализа. Будут предложены различные варианты улучшения логистической системы, включая внедрение новых технологий, изменение организационной структуры и оптимизацию процессов. Будет проведена оценка экономической эффективности предложенных рекомендаций.

Оценка экономической эффективности предложенных рекомендаций

Содержимое раздела

В данном разделе будет проведена оценка экономической эффективности предложенных рекомендаций по оптимизации логистических процессов. Будут рассчитаны предполагаемые затраты на реализацию рекомендаций и ожидаемые выгоды от их внедрения. Проведен сравнительный анализ различных сценариев оптимизации и определен наиболее эффективный вариант. Оценивается влияние предложенных изменений на финансовые показатели предприятия.

    Расчет затрат на реализацию рекомендаций

    Содержимое раздела

    В данном подразделе будет проведен детальный расчет затрат, связанных с реализацией предложенных рекомендаций по оптимизации логистических процессов. Будут учтены все виды затрат: на внедрение новых технологий, обучение персонала, изменение организационной структуры и т.д. Рассматриваются различные статьи расходов и методы их оптимизации.

    Оценка ожидаемых выгод и анализ окупаемости

    Содержимое раздела

    В этом подразделе будет проведена оценка ожидаемых выгод от внедрения предложенных рекомендаций, таких как снижение затрат, увеличение объемов производства, повышение качества продукции и улучшение удовлетворенности клиентов. Будет проведен анализ окупаемости инвестиций, связанных с реализацией рекомендаций, рассчитан период окупаемости и другие показатели эффективности.

    Сравнительный анализ сценариев оптимизации

    Содержимое раздела

    В данном подразделе будет проведен сравнительный анализ различных сценариев оптимизации логистических процессов. Будут рассмотрены альтернативные варианты внедрения рекомендаций, оценены их преимущества и недостатки. Выбран наиболее эффективный сценарий на основе комплексного анализа затрат, выгод и рисков, а также обоснован выбор

Заключение

Содержимое раздела

В заключении подводятся итоги проведенного исследования, формулируются основные выводы и обобщения, сделанные в ходе работы. Оценивается достижение поставленных целей и задач. Указываются перспективы дальнейших исследований в области логистики производства и предлагаются рекомендации по практическому применению полученных результатов.

Список литературы

Содержимое раздела

Список литературы включает в себя все использованные источники информации, такие как книги, статьи, нормативные документы и интернет-ресурсы. Источники должны быть оформлены в соответствии с общепринятыми стандартами цитирования. В списке литературы указываются автор, название работы, издательство, год издания и другие необходимые данные.

Получи Такую Курсовую

До 90% уникальность
Готовый файл Word
Оформление по ГОСТ
Список источников по ГОСТ
Таблицы и схемы
Презентация

Создать Курсовая на любую тему за 5 минут

Создать

#5908970