Нейросеть

Эксплуатация беспилотных воздушных судов вертолетного типа и вспомогательного оборудования: Теоретические и практические аспекты (Курсовая)

Нейросеть для курсовой работы Гарантия уникальности Строго по ГОСТу Высочайшее качество Поддержка 24/7

Курсовая работа посвящена исследованию эксплуатации беспилотных воздушных судов (БВС) вертолетного типа и сопутствующего оборудования. Рассматриваются технические особенности, нормативно-правовая база, а также практические аспекты обслуживания и применения данных систем. Особое внимание уделяется анализу безопасности полетов и эффективности использования БВС в различных сферах.

Проблема:

Существует необходимость систематизации знаний по эксплуатации БВС вертолетного типа с учетом современных технологий и требований безопасности. Недостаточно изучены вопросы оптимизации процессов обслуживания и повышения эффективности использования БВС в различных прикладных задачах.

Актуальность:

Беспилотные воздушные суда вертолетного типа широко применяются в различных отраслях, таких как мониторинг, инспекция, сельское хозяйство и логистика. Актуальность исследования обусловлена необходимостью повышения эффективности и безопасности их эксплуатации. Данная работа вносит вклад в систематизацию знаний и практических рекомендаций в этой области.

Цель:

Целью данной курсовой работы является комплексный анализ эксплуатации беспилотных воздушных судов вертолетного типа и разработка рекомендаций по оптимизации их применения.

Задачи:

  • Изучить теоретические основы эксплуатации БВС вертолетного типа.
  • Проанализировать нормативно-правовую базу, регулирующую использование БВС.
  • Рассмотреть особенности конструкции и технического обслуживания БВС вертолетного типа.
  • Исследовать практические аспекты эксплуатации БВС в различных условиях.
  • Разработать рекомендации по повышению эффективности и безопасности полетов.
  • Проанализировать передовой опыт применения БВС в различных отраслях.

Результаты:

Ожидается получение систематизированных знаний по эксплуатации БВС вертолетного типа и разработка практических рекомендаций для повышения эффективности и безопасности их использования. Результаты работы могут быть использованы для разработки учебных материалов и повышения квалификации специалистов.

Наименование образовательного учреждения

Курсовая

на тему

Эксплуатация беспилотных воздушных судов вертолетного типа и вспомогательного оборудования: Теоретические и практические аспекты

Выполнил: ФИО

Руководитель: ФИО

Содержание

  • Введение 1
  • Теоретические основы эксплуатации беспилотных воздушных судов вертолетного типа 2
    • - Принципы аэродинамики и конструкции БВС вертолетного типа 2.1
    • - Системы управления и навигации БВС 2.2
    • - Нормативно-правовая база эксплуатации БВС 2.3
  • Техническое обслуживание и ремонт БВС вертолетного типа 3
    • - Плановое техническое обслуживание БВС 3.1
    • - Диагностика и устранение неисправностей 3.2
    • - Безопасность при техническом обслуживании 3.3
  • Практическое применение БВС вертолетного типа: анализ кейсов 4
    • - Применение БВС в сельском хозяйстве 4.1
    • - Применение БВС в мониторинге и инспекции 4.2
    • - Анализ эффективности БВС в поисково-спасательных операциях 4.3
  • Анализ рисков и безопасности полетов БВС вертолетного типа 5
    • - Факторы, влияющие на безопасность полетов БВС 5.1
    • - Анализ несчастных случаев и инцидентов 5.2
    • - Рекомендации по повышению безопасности полетов 5.3
  • Заключение 6
  • Список литературы 7

Введение

Содержимое раздела

Введение представляет собой основу курсовой работы, где обосновывается актуальность выбранной темы - эксплуатация беспилотных воздушных судов вертолетного типа. Определяются цели и задачи исследования, что помогает структурировать работу и фокусироваться на основных аспектах. Также указывается научная новизна и практическая значимость исследования, подчеркивая его вклад в современную науку и практику.

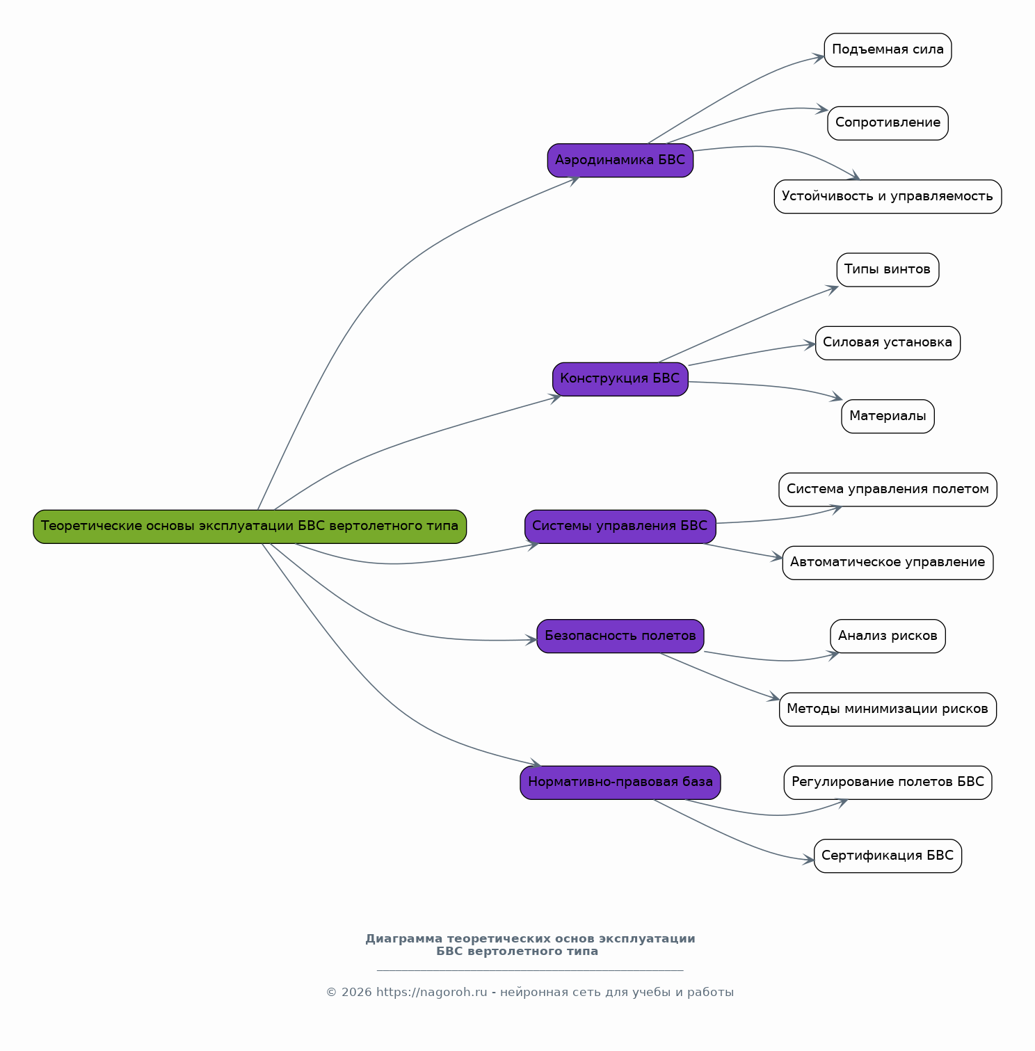
Теоретические основы эксплуатации беспилотных воздушных судов вертолетного типа

Содержимое раздела

В данном разделе рассматриваются ключевые теоретические аспекты эксплуатации БВС вертолетного типа. Анализируются принципы аэродинамики, конструкции, и работы основных систем управления. Особое внимание уделяется вопросам безопасности полетов, включая анализ рисков и методы их минимизации. Также рассматриваются особенности нормативно-правовой базы, регулирующей эксплуатацию БВС, что необходимо для понимания юридических аспектов.

    Принципы аэродинамики и конструкции БВС вертолетного типа

    Содержимое раздела

    Данный подраздел посвящен изучению аэродинамических принципов, лежащих в основе полета вертолетов, а также детальному анализу конструкции БВС вертолетного типа. Рассматриваются особенности роторной системы, фюзеляжа и систем управления. Будут проанализированы различные типы двигателей и их влияние на характеристики полета.

    Системы управления и навигации БВС

    Содержимое раздела

    Рассматриваются основные системы управления, навигации и связи, используемые в БВС вертолетного типа. Анализируются различные типы датчиков, используемых для контроля параметров полета. Будут изучены методы обработки данных и принятия решений в автоматическом режиме. Особое внимание уделяется системам обеспечения безопасности полетов.

    Нормативно-правовая база эксплуатации БВС

    Содержимое раздела

    В данном подразделе будет проведен анализ нормативных актов и стандартов, регулирующих эксплуатацию БВС. Рассматриваются требования к сертификации БВС и подготовке персонала. Будут изучены процедуры регистрации и получения разрешений на полеты. Изучаются юридические аспекты ответственности при эксплуатации БВС.

Техническое обслуживание и ремонт БВС вертолетного типа

Содержимое раздела

Раздел посвящен вопросам технического обслуживания и ремонта БВС вертолетного типа. Рассматриваются процедуры планового обслуживания, диагностика неисправностей. Будут изучены основные виды ремонта и методы восстановления работоспособности. Особое внимание уделяется обеспечению безопасности при проведении работ по техническому обслуживанию. Анализируется современное оборудование для обслуживания.

    Плановое техническое обслуживание БВС

    Содержимое раздела

    Рассматриваются периодичность и виды планового технического обслуживания (ТО) БВС вертолетного типа. Будут изучены процедуры обслуживания различных систем, включая двигатели, роторы и электронику. Обсуждаются вопросы использования диагностического оборудования для выявления скрытых неисправностей. Рассматривается важность ведения документации по ТО.

    Диагностика и устранение неисправностей

    Содержимое раздела

    Изучаются методы диагностики неисправностей систем БВС вертолетного типа. Рассматриваются основные виды повреждений и способы их устранения. Обсуждаются методы поиска неисправностей, включая использование диагностического оборудования. Будет рассмотрен процесс замены компонентов и регулировки систем.

    Безопасность при техническом обслуживании

    Содержимое раздела

    Рассматриваются требования безопасности при проведении работ по техническому обслуживанию и ремонту БВС вертолетного типа. Обсуждаются меры предосторожности при работе с различными системами, включая электропитание и топливные системы. Изучаются правила использования инструментов и оборудования. Анализируются методы предотвращения несчастных случаев.

Практическое применение БВС вертолетного типа: анализ кейсов

Содержимое раздела

В данном разделе анализируются конкретные примеры применения БВС вертолетного типа в различных сферах деятельности. Рассматриваются особенности использования в сельском хозяйстве, мониторинге, геодезии, и поисково-спасательных операциях. Анализируются полученные данные, сравнивается эффективность различных методов применения, и выявляются ключевые преимущества и недостатки.

    Применение БВС в сельском хозяйстве

    Содержимое раздела

    Рассматриваются примеры использования БВС в сельском хозяйстве для мониторинга посевов, внесения удобрений, и оценки урожайности. Анализируются методы обработки данных, полученных с помощью сенсоров. Обсуждаются преимущества использования БВС по сравнению с традиционными методами, включая экономическую эффективность и точность измерений.

    Применение БВС в мониторинге и инспекции

    Содержимое раздела

    Анализируются кейсы, связанные с использованием БВС вертолетного типа для мониторинга объектов инфраструктуры, окружающей среды, и проведения инспекционных работ. Рассматриваются различные типы сенсоров и методы обработки данных. Обсуждаются вопросы безопасности и эффективности применения БВС в этих областях.

    Анализ эффективности БВС в поисково-спасательных операциях

    Содержимое раздела

    Рассматривается использование БВС вертолетного типа в поисково-спасательных операциях. Анализируются кейсы применения, методы обнаружения пострадавших, и координации действий. Оценивается эффективность БВС по сравнению с другими методами и обсуждаются практические аспекты их применения в экстренных ситуациях.

Анализ рисков и безопасности полетов БВС вертолетного типа

Содержимое раздела

В данном разделе проводится анализ рисков, связанных с эксплуатацией БВС вертолетного типа, и предлагаются методы повышения безопасности полетов. Рассматриваются факторы, влияющие на безопасность, и разрабатываются рекомендации по снижению рисков. Анализируются несчастные случаи и инциденты, связанные с БВС, и делаются выводы для повышения безопасности.

    Факторы, влияющие на безопасность полетов БВС

    Содержимое раздела

    Рассматриваются различные факторы, влияющие на безопасность полетов БВС вертолетного типа, включая метеорологические условия, техническое состояние, и человеческий фактор. Анализируется влияние различных факторов на вероятность возникновения аварийных ситуаций. Разрабатываются рекомендации по учету этих факторов при планировании и выполнении полетов.

    Анализ несчастных случаев и инцидентов

    Содержимое раздела

    В данном подразделе будет проведен анализ существующих несчастных случаев и инцидентов, связанных с эксплуатацией БВС вертолетного типа. Изучаются причины аварийных ситуаций и предлагаются меры по их предотвращению. Будет проведена оценка эффективности существующих систем безопасности и разработан план улучшения безопасности.

    Рекомендации по повышению безопасности полетов

    Содержимое раздела

    Разрабатываются практические рекомендации по повышению безопасности полетов БВС вертолетного типа, включая улучшение процедур планирования полетов, технического обслуживания и подготовки персонала. Предлагаются новые методы оценки рисков и системы мониторинга. Анализируется эффективность внедрения предложенных мер.

Заключение

Содержимое раздела

В заключении обобщаются основные результаты курсовой работы, формулируются выводы и даются рекомендации. Оценивается достижение поставленных целей и задач. Подчеркивается теоретическая и практическая значимость исследования. Определяются перспективные направления дальнейших исследований в области эксплуатации БВС.

Список литературы

Содержимое раздела

В разделе представлен полный список использованной литературы, включающий научные статьи, монографии, нормативные документы и интернет-ресурсы. Литература структурирована в соответствии с требованиями оформления научных работ. Указана информация об источниках, которая позволяет проверить достоверность данных и углубить понимание темы.

Получи Такую Курсовую

До 90% уникальность
Готовый файл Word
Оформление по ГОСТ
Список источников по ГОСТ
Таблицы и схемы
Презентация

Создать Курсовая на любую тему за 5 минут

Создать

#5702940