Нейросеть

Евразийские цивилизации: Особенности формирования и историческая динамика (Курсовая)

Нейросеть для курсовой работы Гарантия уникальности Строго по ГОСТу Высочайшее качество Поддержка 24/7

Курсовая работа посвящена комплексному анализу евразийских цивилизаций, изучению их характерных черт и закономерностей исторического развития. Исследование включает в себя обзор ключевых цивилизаций региона, выявление общих и специфических аспектов, а также анализ их взаимодействия и влияния друг на друга. Целью работы является углубленное понимание процессов, формирующих евразийское пространство.

Проблема:

Существует необходимость в систематизации знаний о многообразии евразийских цивилизаций и выявлении факторов, определяющих их историческую динамику. Недостаточно исследованы механизмы взаимодействия между цивилизациями региона и их влияние на культурное и политическое развитие.

Актуальность:

Актуальность исследования обусловлена возрастающим интересом к изучению евразийского пространства и его роли в мировой истории. Работа вносит вклад в понимание сложных исторических процессов, формирующих современную цивилизационную картину. Практическая значимость заключается в возможности использования полученных данных для дальнейших научных исследований и образовательных программ.

Цель:

Определить ключевые характеристики евразийских цивилизаций, выявить факторы их становления и развития, а также проанализировать их взаимодействие и влияние друг на друга.

Задачи:

  • Определить понятие «евразийская цивилизация» и выделить основные критерии для ее идентификации.
  • Проанализировать исторические условия формирования различных евразийских цивилизаций.
  • Выявить общие черты и специфические особенности евразийских цивилизаций.
  • Исследовать взаимодействие евразийских цивилизаций: культурный обмен, конфликты и сотрудничество.
  • Проанализировать влияние географических, экономических и политических факторов на развитие евразийских цивилизаций.
  • Оценить роль евразийских цивилизаций в мировой истории и современности.

Результаты:

Результатом работы станет систематизированное представление о евразийских цивилизациях, их особенностях и динамике развития. Будут выявлены ключевые факторы, влияющие на формирование и взаимодействие этих цивилизаций, что позволит лучше понять процессы, происходящие в евразийском регионе.

Наименование образовательного учреждения

Курсовая

на тему

Евразийские цивилизации: Особенности формирования и историческая динамика

Выполнил: ФИО

Руководитель: ФИО

Содержание

  • Введение 1
  • Теоретические основы изучения евразийских цивилизаций 2
    • - Определение понятия «цивилизация» и его интерпретации 2.1
    • - Теоретические подходы к анализу евразийского пространства 2.2
    • - Критерии выделения и типология евразийских цивилизаций 2.3
  • Исторические условия формирования евразийских цивилизаций 3
    • - Географические и природные факторы 3.1
    • - Экономические факторы и социальная структура 3.2
    • - Политические и военные аспекты 3.3
  • Анализ конкретных примеров евразийских цивилизаций 4
    • - Специфика цивилизации кочевников (например, гунны, монголы) 4.1
    • - Цивилизация оседлого населения (например, древние государства Средней Азии) 4.2
    • - Взаимодействие и синтез культур (например, Великий шелковый путь) 4.3
  • Сравнительный анализ и выводы по евразийским цивилизациям 5
    • - Общие черты и различия евразийских цивилизаций 5.1
    • - Динамика развития и ключевые этапы 5.2
    • - Роль и место евразийских цивилизаций в мировой истории 5.3
  • Заключение 6
  • Список литературы 7

Введение

Содержимое раздела

Введение представляет собой важный раздел курсовой работы, где обосновывается актуальность выбранной темы, формулируются цели и задачи исследования, определяется его методология и теоретическая база. Здесь также кратко излагается структура работы и указываются основные источники информации. Этот раздел необходим для ориентации читателя в теме и определении научной значимости исследования.

Теоретические основы изучения евразийских цивилизаций

Содержимое раздела

Этот раздел закладывает теоретическую основу для дальнейшего анализа, рассматривая ключевые концепции и подходы к изучению цивилизаций. Будут рассмотрены основные определения, подходы к типологизации цивилизаций, включая цивилизационный подход и системный анализ. Особое внимание уделяется специфике евразийского региона, его географическим, культурным и историческим особенностям, влияющим на формирование цивилизаций.

    Определение понятия «цивилизация» и его интерпретации

    Содержимое раздела

    Рассматриваются различные подходы к определению понятия «цивилизация», включая формационный и цивилизационный подходы. Анализируются основные признаки цивилизаций, такие как наличие письменности, развитой социальной структуры, урбанизации и культурных достижений. Особое внимание уделяется контексту евразийских цивилизаций и специфике их проявлений.

    Теоретические подходы к анализу евразийского пространства

    Содержимое раздела

    Обзор основных теоретических подходов, применяемых для изучения евразийского пространства, таких как цивилизационный подход, теория геополитики и культурно-исторический анализ. Рассматривается вклад различных научных школ и исследователей в изучение евразийских цивилизаций. Анализируются преимущества и недостатки каждого подхода.

    Критерии выделения и типология евразийских цивилизаций

    Содержимое раздела

    Предлагаются критерии для выделения евразийских цивилизаций, такие как географические, культурные, политические и экономические факторы. Проводится типологизация евразийских цивилизаций на основе различных признаков (например, кочевые и оседлые). Анализируются основные типы цивилизаций и их особенности.

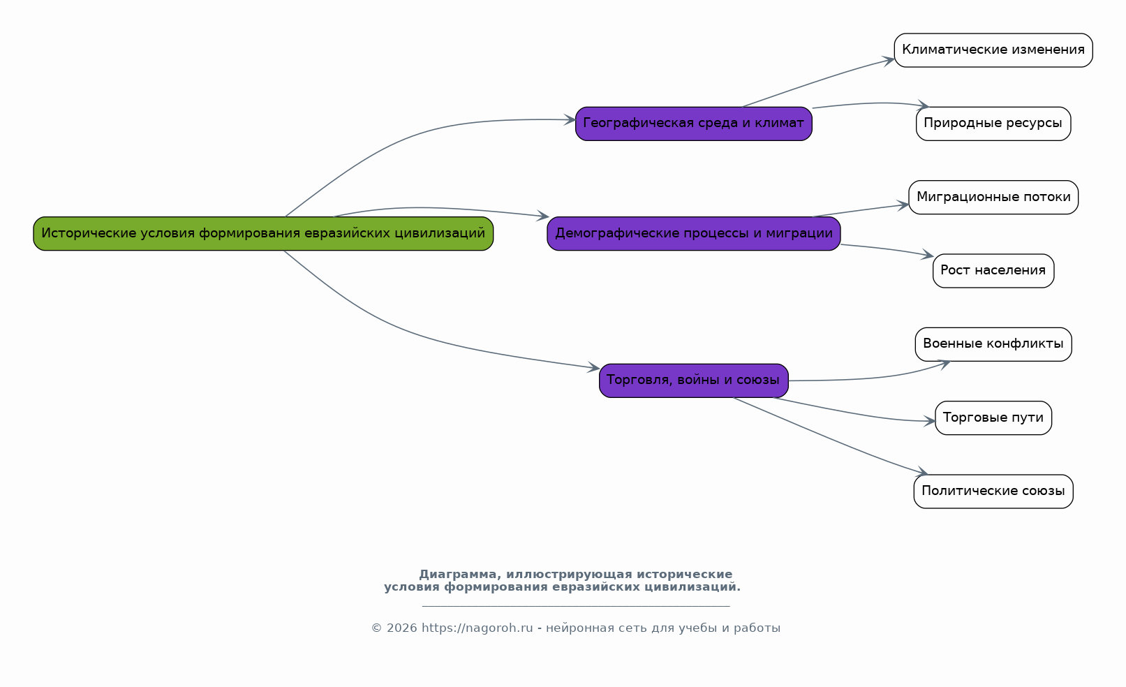
Исторические условия формирования евразийских цивилизаций

Содержимое раздела

Этот раздел рассматривает исторический контекст формирования евразийских цивилизаций, анализируя ключевые факторы и события, оказавшие влияние на их развитие. Анализируется влияние географической среды, климатических условий, демографических процессов и миграций на формирование цивилизаций. Рассматривается роль торговли, войн и политических союзов.

    Географические и природные факторы

    Содержимое раздела

    Анализ влияния географических и природных факторов на формирование евразийских цивилизаций. Изучаются особенности климата, рельефа, речных систем и природных ресурсов. Оценивается роль географического положения в формировании торговых путей и культурных контактов. Рассматривается влияние на заселение и хозяйственную деятельность

    Экономические факторы и социальная структура

    Содержимое раздела

    Исследование экономических факторов, таких как земледелие, скотоводство, ремесла и торговля, в формировании евразийских цивилизаций. Анализ социальной структуры, включая классы, сословия и формы правления. Изучается роль экономических отношений и социальных институтов в развитии цивилизаций, в частности, на примере кочевых и оседлых сообществ.

    Политические и военные аспекты

    Содержимое раздела

    Анализ политических и военных аспектов, оказывавших влияние на формирование евразийских цивилизаций. Изучаются формы государственного устройства, империи, королевства и другие политические образования. Оценивается роль войн, завоеваний и дипломатии в формировании цивилизаций. Рассматривается влияние военных технологий и организации.

Анализ конкретных примеров евразийских цивилизаций

Содержимое раздела

В этом разделе представлены конкретные примеры евразийских цивилизаций, анализируются их особенности и этапы развития. Выбор цивилизаций обусловлен их значимостью и репрезентативностью для анализа. Рассматриваются ключевые аспекты, такие как политическое устройство, экономика, культура и взаимодействие с другими цивилизациями.

    Специфика цивилизации кочевников (например, гунны, монголы)

    Содержимое раздела

    Анализ социальных, экономических и военных особенностей кочевых цивилизаций. Изучение кочевого образа жизни, политического устройства и военного дела. Рассматриваются примеры таких цивилизаций, как гунны, монголы. Анализируется их роль в истории евразийского пространства.

    Цивилизация оседлого населения (например, древние государства Средней Азии)

    Содержимое раздела

    Изучение оседлых цивилизаций, их политического устройства, развития земледелия, ремесел и торговли. Примеры древних государств Средней Азии, их культура и влияние на окружающие регионы. Рассматривается их взаимодействие с кочевыми народами и другими цивилизациями

    Взаимодействие и синтез культур (например, Великий шелковый путь)

    Содержимое раздела

    Анализ взаимодействия различных цивилизаций, включая культурный обмен, торговые связи и военные конфликты. Рассматривается значение Великого шелкового пути как фактора, способствовавшего обмену товарами и идеями. Анализируются примеры культурного синтеза и взаимовлияния

Сравнительный анализ и выводы по евразийским цивилизациям

Содержимое раздела

В данном разделе проводится сравнительный анализ различных евразийских цивилизаций, выявляются общие черты и специфические особенности. Анализируется динамика развития, устанавливаются причинно-следственные связи и формулируются выводы о роли евразийских цивилизаций в мировой истории. Оцениваются перспективы дальнейших исследований.

    Общие черты и различия евразийских цивилизаций

    Содержимое раздела

    Сравнительный анализ общих черт и различий евразийских цивилизаций. Выделение основных характеристик, таких как форма правления, экономическая деятельность и культурные особенности. Анализ сходств и различий в развитии. Сопоставление различных аспектов.

    Динамика развития и ключевые этапы

    Содержимое раздела

    Анализ динамики развития евразийских цивилизаций, включая периоды расцвета, кризисов и упадка. Рассмотрение ключевых этапов развития, факторов, влияющих на эти этапы. Оценка внутренних и внешних факторов, определявших ход истории.

    Роль и место евразийских цивилизаций в мировой истории

    Содержимое раздела

    Определение роли и места евразийских цивилизаций в мировой истории. Анализ их влияния на другие цивилизации, культурный и экономический обмен. Оценка их наследия и значения в современном мире.

Заключение

Содержимое раздела

В заключении обобщаются основные результаты исследования, подводятся итоги и формулируются выводы, подтверждающие или опровергающие поставленные задачи. Подчеркивается теоретическая и практическая значимость работы, а также обозначаются перспективы дальнейших исследований в данной области. Этот раздел служит для подведения итогов по всей курсовой работе.

Список литературы

Содержимое раздела

Список литературы включает в себя перечень всех использованных источников, включая книги, статьи, архивные материалы и электронные ресурсы, на которые ссылается автор. Правильное оформление списка литературы является важным элементом научной работы, демонстрирующим глубину исследования и уважение к труду других ученых.

Получи Такую Курсовую

До 90% уникальность
Готовый файл Word
Оформление по ГОСТ
Список источников по ГОСТ
Таблицы и схемы
Презентация

Создать Курсовая на любую тему за 5 минут

Создать

#6183894