Нейросеть

Формирование патриотического воспитания учащихся во внеклассной работе: теоретические и практические аспекты (Курсовая)

Нейросеть для курсовой работы Гарантия уникальности Строго по ГОСТу Высочайшее качество Поддержка 24/7

Курсовая работа посвящена исследованию формирования патриотического воспитания учащихся в рамках внеклассной деятельности. Проанализированы теоретические основы патриотизма, специфические методы и формы внеклассной работы, направленные на воспитание патриотических чувств. Рассмотрены практические примеры и возможности реализации патриотического воспитания в современных образовательных условиях.

Проблема:

Существует необходимость в систематизации и оптимизации методов патриотического воспитания учащихся во внеклассной работе. Недостаточно исследованы современные подходы к формированию патриотических ценностей в контексте внеурочной деятельности.

Актуальность:

Актуальность исследования обусловлена возрастающей потребностью в формировании патриотизма у подрастающего поколения. Работа вносит вклад в разработку эффективных методик и форм внеклассной работы, способствующих воспитанию патриотических чувств и гражданственности у учащихся. Изучение данной проблемы позволит усовершенствовать образовательный процесс.

Цель:

Определить эффективные методы и формы внеклассной работы для формирования патриотического воспитания учащихся.

Задачи:

  • Изучить теоретические основы патриотического воспитания в образовательном процессе.
  • Проанализировать нормативно-правовую базу, регулирующую патриотическое воспитание в Российской Федерации.
  • Определить основные формы и методы внеклассной работы, направленные на формирование патриотических чувств.
  • Выявить и проанализировать практические примеры реализации патриотического воспитания в образовательных учреждениях.
  • Разработать рекомендации по совершенствованию внеклассной работы в области патриотического воспитания.
  • Оценить эффективность предложенных рекомендаций.

Результаты:

В результате исследования будут разработаны рекомендации по организации внеклассной работы, направленной на формирование патриотизма у учащихся. Практическая значимость работы заключается в возможности использования предложенных методик в образовательном процессе, способствуя воспитанию активных граждан.

Наименование образовательного учреждения

Курсовая

на тему

Формирование патриотического воспитания учащихся во внеклассной работе: теоретические и практические аспекты

Выполнил: ФИО

Руководитель: ФИО

Содержание

  • Введение 1
  • Теоретические основы патриотического воспитания 2
    • - Понятие и сущность патриотизма 2.1
    • - Нормативно-правовая база патриотического воспитания 2.2
    • - Факторы, влияющие на формирование патриотических чувств 2.3
  • Методы и формы внеклассной работы по патриотическому воспитанию 3
    • - Классные часы и тематические мероприятия 3.1
    • - Проектная деятельность и творческие конкурсы 3.2
    • - Экскурсии, встречи с ветеранами и военно-патриотические клубы 3.3
  • Анализ опыта патриотического воспитания в образовательных учреждениях 4
    • - Примеры успешных проектов и программ 4.1
    • - Оценка эффективности используемых методов 4.2
    • - Взаимодействие с общественными организациями 4.3
  • Рекомендации по совершенствованию внеклассной работы 5
    • - Разработка тематических мероприятий и проектов 5.1
    • - Использование современных технологий в патриотическом воспитании 5.2
    • - Включение родителей и общественных организаций 5.3
  • Заключение 6
  • Список литературы 7

Введение

Содержимое раздела

Введение обосновывает актуальность выбранной темы, подчеркивая значимость формирования патриотических чувств у учащихся в современном обществе. Описываются цели и задачи курсовой работы, определяются объект и предмет исследования. Указываются методы исследования, используемые для достижения поставленных целей. Также раскрывается структура курсовой работы, последовательность изложения материала и ожидаемые результаты исследования.

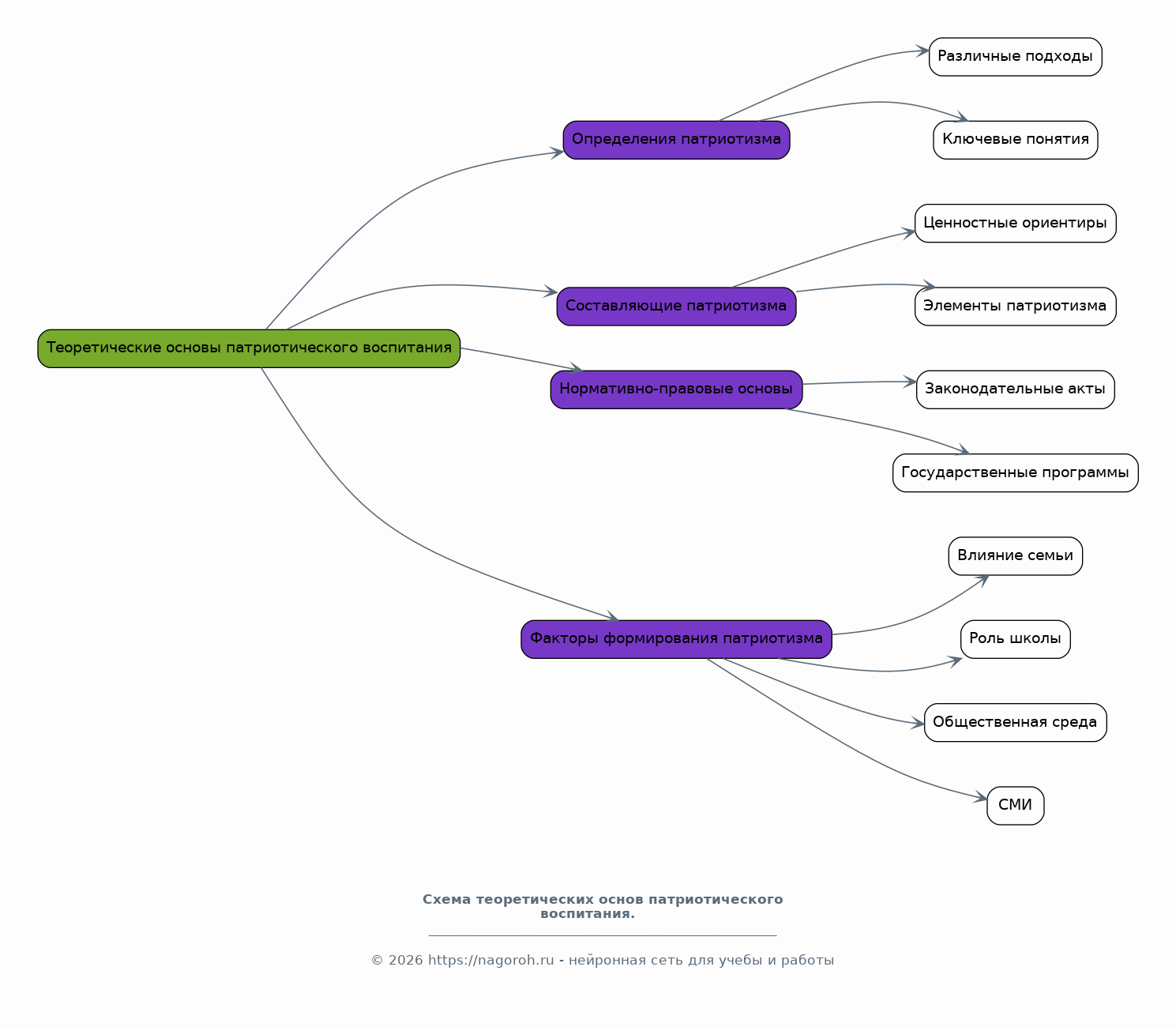
Теоретические основы патриотического воспитания

Содержимое раздела

Данный раздел посвящен анализу теоретических подходов к патриотическому воспитанию. Рассматриваются различные определения понятия "патриотизм", его составляющие и ценностные ориентиры. Изучаются нормативно-правовые основы патриотического воспитания, включая законодательные акты и государственные программы. Анализируются факторы, влияющие на формирование патриотических чувств, такие как семья, школа, общественная среда и средства массовой информации, и их роль в воспитательном процессе.

    Понятие и сущность патриотизма

    Содержимое раздела

    В данном подпункте представлено определение патриотизма, его сущности и ключевых компонентов. Анализируются различные подходы к пониманию патриотизма в современной науке и педагогической практике. Рассматриваются основные ценности, формируемые в процессе патриотического воспитания, такие как любовь к Родине, уважение к истории и культуре, гражданская ответственность.

    Нормативно-правовая база патриотического воспитания

    Содержимое раздела

    Анализируется нормативно-правовая база, регулирующая вопросы патриотического воспитания в Российской Федерации. Изучаются основные законодательные акты, государственные программы и концепции, направленные на формирование патриотических чувств у молодежи. Рассматривается роль образовательных учреждений в реализации этих документов и формировании гражданской позиции учащихся.

    Факторы, влияющие на формирование патриотических чувств

    Содержимое раздела

    Рассматриваются различные факторы, оказывающие влияние на формирование патриотических чувств у учащихся. Анализируется влияние семьи, школы, общественных организаций и средств массовой информации на процесс воспитания. Обсуждается роль каждого фактора в формировании ценностных ориентаций и гражданской позиции учащихся, а также методы их эффективного взаимодействия.

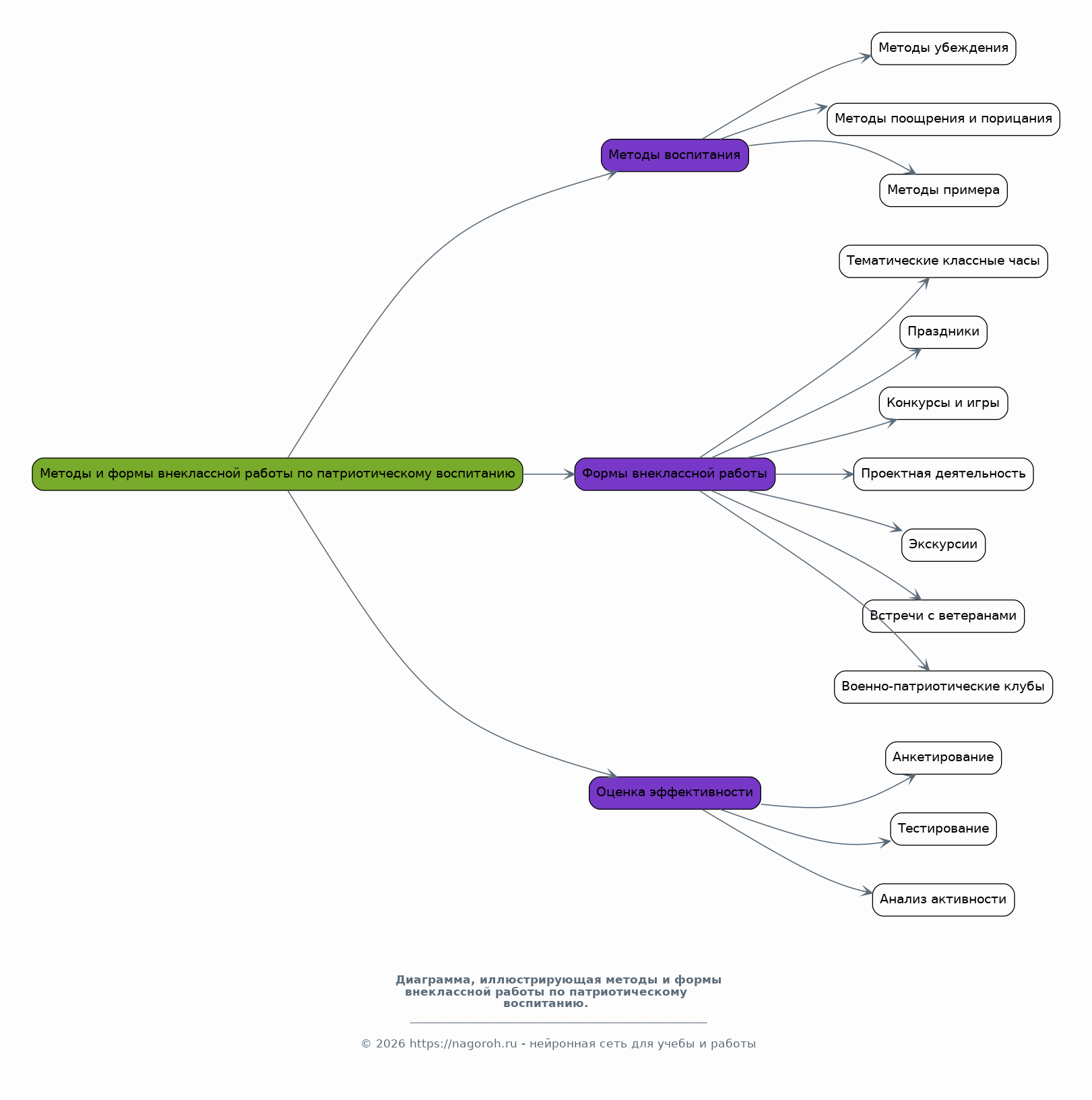
Методы и формы внеклассной работы по патриотическому воспитанию

Содержимое раздела

В данном разделе рассматриваются методы и формы организации внеклассной работы, способствующие формированию патриотических чувств у учащихся. Анализируются эффективные подходы к проведению мероприятий, таких как тематические классные часы, праздники, конкурсы и игры. Рассматриваются возможности использования различных форм работы, включая проектную деятельность, экскурсии, встречи с ветеранами и участие в военно-патриотических клубах.

    Классные часы и тематические мероприятия

    Содержимое раздела

    Описываются различные формы классных часов и тематических мероприятий, направленных на патриотическое воспитание учащихся. Рассматриваются темы, которые могут быть подняты в рамках таких мероприятий, такие как история России, героизм советского народа в Великой Отечественной войне, символика государства. Обсуждаются методические рекомендации по проведению классных часов и обеспечению их эффективности.

    Проектная деятельность и творческие конкурсы

    Содержимое раздела

    Рассматривается роль проектной деятельности и творческих конкурсов в формировании патриотических чувств. Анализируются примеры проектов, направленных на изучение истории, культуры, символики России, а также на развитие чувства гордости за свою страну. Обсуждаются критерии оценки проектных работ и конкурсов, а также способы стимулирования участия учащихся.

    Экскурсии, встречи с ветеранами и военно-патриотические клубы

    Содержимое раздела

    Анализируется роль экскурсий, встреч с ветеранами и военно-патриотических клубов в патриотическом воспитании. Обсуждается организация экскурсий по историческим местам и музеям, встречи с ветеранами Великой Отечественной войны и другими заслуженными людьми. Рассматриваются особенности деятельности военно-патриотических клубов и их вклад в воспитание молодежи.

Анализ опыта патриотического воспитания в образовательных учреждениях

Содержимое раздела

В данном разделе представлен анализ практического опыта организации патриотического воспитания в конкретных образовательных учреждениях. Изучаются реализованные проекты, мероприятия и программы, направленные на формирование патриотических чувств у учащихся. Проводится оценка эффективности используемых методов и форм работы, а также выявляются сильные и слабые стороны. Анализируется взаимодействие образовательных учреждений с общественными организациями и другими партнерами.

    Примеры успешных проектов и программ

    Содержимое раздела

    Представлены конкретные примеры успешных проектов и программ патриотического воспитания, реализованных в образовательных учреждениях. Анализируются цели, задачи, методы реализации и достигнутые результаты. Обсуждаются особенности организации проектов, их практическая значимость и вклад в формирование патриотических чувств у учащихся. Рассматриваются успешные практики взаимодействия с социальными партнерами.

    Оценка эффективности используемых методов

    Содержимое раздела

    Проводится оценка эффективности различных методов и форм внеклассной работы, используемых в патриотическом воспитании. Анализируются результаты анкетирования, тестирования и других форм контроля, направленных на выявление уровня сформированности патриотических чувств у учащихся. Выявляются наиболее эффективные методы и подходы, а также способы их улучшения.

    Взаимодействие с общественными организациями

    Содержимое раздела

    Рассматривается роль взаимодействия образовательных учреждений с общественными организациями и социальными партнерами в процессе патриотического воспитания. Анализируются формы сотрудничества, такие как совместные мероприятия, проекты, участие в конкурсах и праздниках. Обсуждается значение данного взаимодействия для повышения эффективности патриотического воспитания и формирования активной гражданской позиции.

Рекомендации по совершенствованию внеклассной работы

Содержимое раздела

В данном разделе представлены рекомендации по совершенствованию внеклассной работы в области патриотического воспитания учащихся. Разрабатываются практические советы по организации мероприятий, использованию эффективных методов и форм работы, а также по взаимодействию с различными партнерами. Предлагаются конкретные шаги для оптимизации воспитательного процесса, учитывающие возрастные особенности учащихся и современные тенденции в образовании. Особое внимание уделяется повышению мотивации учащихся к участию в патриотических мероприятиях.

    Разработка тематических мероприятий и проектов

    Содержимое раздела

    Предлагаются конкретные идеи и методические рекомендации по разработке и проведению тематических мероприятий и проектов, направленных на формирование патриотических чувств у учащихся. Рассматриваются различные темы, формы проведения и методы вовлечения учащихся в активную деятельность. Обсуждаются способы повышения мотивации к участию в мероприятиях и стимулирования их творческой активности.

    Использование современных технологий в патриотическом воспитании

    Содержимое раздела

    Рассматриваются возможности использования современных информационных и коммуникационных технологий в патриотическом воспитании. Обсуждаются примеры интерактивных уроков, онлайн-экскурсий, социальных сетей и других цифровых инструментов, которые могут быть использованы для привлечения учащихся к изучению истории и культуры России. Предлагаются рекомендации по эффективному использованию технологий в воспитательном процессе.

    Включение родителей и общественных организаций

    Содержимое раздела

    Обсуждается роль родителей и общественных организаций в формировании патриотических чувств у учащихся. Предлагаются конкретные способы включения родителей в воспитательный процесс, такие как организация совместных мероприятий, родительских собраний и консультаций. Рассматривается возможность сотрудничества с общественными организациями и привлечения их к проведению патриотических мероприятий и проектов.

Заключение

Содержимое раздела

В заключении обобщаются основные выводы, полученные в ходе исследования. Подводятся итоги работы, оценивается достижение поставленных целей и задач. Формулируются основные положения, подтверждающие актуальность и практическую значимость исследования. Указываются перспективы дальнейшего изучения данной темы, предлагаются направления для будущих исследований и практических улучшений.

Список литературы

Содержимое раздела

В списке литературы приводятся библиографические данные использованных источников, включая нормативно-правовые акты, научные публикации, учебные пособия и интернет-ресурсы. Список формируется в соответствии с требованиями ГОСТ. Соблюдается алфавитный порядок расположения источников и правильное оформление библиографических записей.

Получи Такую Курсовую

До 90% уникальность
Готовый файл Word
Оформление по ГОСТ
Список источников по ГОСТ
Таблицы и схемы
Презентация

Создать Курсовая на любую тему за 5 минут

Создать

#6179320