Нейросеть

Формирование творческого мышления у младших школьников посредством коллективных творческих дел: Теоретический и практический аспекты (Курсовая)

Нейросеть для курсовой работы Гарантия уникальности Строго по ГОСТу Высочайшее качество Поддержка 24/7

Курсовая работа посвящена исследованию влияния коллективных творческих дел (КТД) на развитие творческого мышления у младших школьников. Рассматриваются теоретические основы формирования творческого мышления, особенности организации КТД, а также практические примеры использования КТД в образовательном процессе для развития креативности и нестандартного мышления у детей младшего школьного возраста.

Проблема:

Существует недостаточная разработанность методик формирования творческого мышления младших школьников посредством коллективных творческих дел. Необходимо выявить и обосновать эффективные педагогические условия, способствующие развитию творческого потенциала учащихся в процессе КТД.

Актуальность:

Исследование актуально в связи с возрастающей потребностью общества в креативных и нестандартно мыслящих личностях. Работа направлена на изучение возможностей КТД как инструмента развития творческого мышления, что способствует повышению эффективности образовательного процесса и формированию всесторонне развитой личности младшего школьника. Проблема изучена недостаточно глубоко.

Цель:

Определить и экспериментально обосновать педагогические условия, обеспечивающие эффективное формирование творческого мышления у младших школьников в процессе коллективных творческих дел.

Задачи:

  • Изучить теоретические основы формирования творческого мышления у младших школьников.
  • Проанализировать психолого-педагогические особенности организации коллективных творческих дел.
  • Определить критерии и показатели сформированности творческого мышления у младших школьников.
  • Разработать и апробировать методику использования коллективных творческих дел для развития творческого мышления.
  • Оценить эффективность разработанной методики.
  • Сформулировать практические рекомендации по применению КТД в образовательном процессе.

Результаты:

В результате исследования будут определены и обоснованы эффективные педагогические условия формирования творческого мышления у младших школьников на основе КТД. Будут разработаны методические рекомендации для учителей начальных классов по организации и проведению КТД, направленных на развитие креативности и нестандартного мышления у учащихся.

Наименование образовательного учреждения

Курсовая

на тему

Формирование творческого мышления у младших школьников посредством коллективных творческих дел: Теоретический и практический аспекты

Выполнил: ФИО

Руководитель: ФИО

Содержание

  • Введение 1
  • Теоретические основы формирования творческого мышления у младших школьников 2
    • - Понятие и сущность творческого мышления: теоретический анализ 2.1
    • - Возрастные особенности развития творческого мышления у младших школьников 2.2
    • - Факторы, влияющие на развитие творческого мышления у детей 2.3
  • Особенности организации коллективных творческих дел в начальной школе 3
    • - Сущность и структура коллективных творческих дел 3.1
    • - Виды коллективных творческих дел и их педагогический потенциал 3.2
    • - Роль учителя в организации и проведении коллективных творческих дел 3.3
  • Анализ практического опыта использования коллективных творческих дел для развития творческого мышления 4
    • - Методика и организация экспериментального исследования 4.1
    • - Результаты эксперимента и их интерпретация 4.2
    • - Обобщение опыта и выводы 4.3
  • Разработка методических рекомендаций по использованию коллективных творческих дел 5
    • - Принципы разработки методических рекомендаций 5.1
    • - Примеры сценариев коллективных творческих дел 5.2
    • - Рекомендации по оценке эффективности КТД 5.3
  • Заключение 6
  • Список литературы 7

Введение

Содержимое раздела

Введение определяет актуальность выбранной темы, обосновывает ее значимость для современного образования и формулирует научную проблему, цели и задачи исследования. Раскрываются объект и предмет исследования, методологическая основа, структура и практическая значимость работы. Также введение содержит краткий обзор основных этапов исследования и ожидаемых результатов, что позволяет читателю получить общее представление о структуре и содержании курсовой работы.

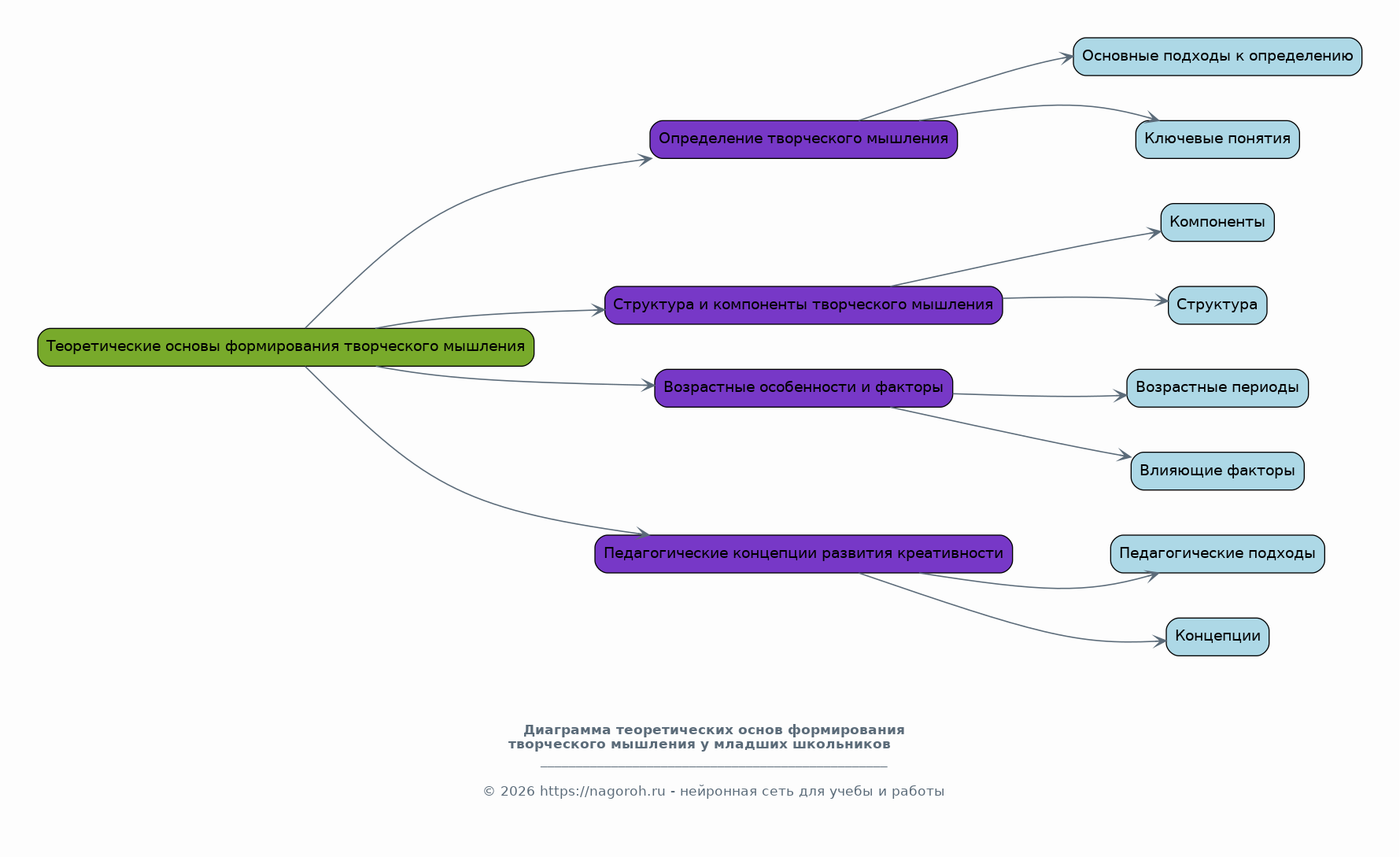
Теоретические основы формирования творческого мышления у младших школьников

Содержимое раздела

В данном разделе рассматриваются ключевые теоретические аспекты, связанные с формированием творческого мышления в младшем школьном возрасте. Анализируются различные подходы к определению понятия "творческое мышление", рассматриваются его структура и компоненты. Особое внимание уделяется возрастным особенностям развития творческого мышления младших школьников и факторам, влияющим на его формирование. Изучаются различные педагогические концепции и подходы к развитию креативности у детей.

    Понятие и сущность творческого мышления: теоретический анализ

    Содержимое раздела

    Этот подраздел посвящен детальному анализу понятия "творческое мышление". Рассматриваются различные определения и подходы к его изучению в психолого-педагогической литературе. Будут проанализированы основные компоненты творческого мышления, такие как креативность, воображение, оригинальность и способность к решению проблем. Особое внимание уделяется взаимосвязи между творческим мышлением и другими когнитивными процессами.

    Возрастные особенности развития творческого мышления у младших школьников

    Содержимое раздела

    В данном подразделе будет рассмотрена специфика развития творческого мышления у детей младшего школьного возраста. Анализируется влияние различных факторов, таких как окружающая среда, семейное воспитание и образовательный процесс, на формирование креативности. Особое внимание будет уделено этапам развития творческого мышления и его особенностям в контексте возрастных изменений, включая когнитивное и эмоциональное развитие.

    Факторы, влияющие на развитие творческого мышления у детей

    Содержимое раздела

    В этом подразделе будут рассмотрены основные факторы, оказывающие влияние на развитие творческого мышления у младших школьников. Анализируется роль педагогических условий, включая методы и приемы обучения, организацию образовательной среды, а также влияние микроклимата в классе. Будут изучены различные стимулы, способствующие развитию креативности, такие как игровая деятельность, использование различных техник и коллективная работа.

Особенности организации коллективных творческих дел в начальной школе

Содержимое раздела

В данном разделе рассматриваются особенности организации и проведения коллективных творческих дел (КТД) в начальной школе. Анализируются основные этапы организации КТД, принципы их планирования, подготовки и реализации. Рассматриваются различные виды КТД, их специфика и возможности для развития творческого мышления. Особое внимание уделяется роли учителя в организации и проведении КТД, а также взаимодействию с учениками и родителями.

    Сущность и структура коллективных творческих дел

    Содержимое раздела

    В рамках данного подраздела будет рассмотрена сущность коллективных творческих дел (КТД) как формы организации образовательного процесса. Будет проанализирована структура КТД, включающая этапы планирования, подготовки, проведения и анализа. Особое внимание будет уделено формированию целей КТД, выбору тематики и разработке сценария, а также распределению ролей и ответственности между участниками КТД.

    Виды коллективных творческих дел и их педагогический потенциал

    Содержимое раздела

    Данный подраздел посвящен анализу различных видов коллективных творческих дел (КТД), подходящих для младших школьников. Рассмотрятся такие формы, как праздники, конкурсы, выставки, проекты и другие. Будет проанализирован педагогический потенциал каждого вида КТД для развития творческого мышления, креативности и других важных качеств обучающихся. Будут предложены примеры сценариев и методических рекомендаций.

    Роль учителя в организации и проведении коллективных творческих дел

    Содержимое раздела

    В этом подразделе будет рассмотрена ключевая роль учителя в организации и проведении коллективных творческих дел (КТД). Анализируются педагогические функции учителя, включая планирование, руководство, мотивацию и поддержку учащихся. Будут рассмотрены методы и приемы, которые могут использовать учителя для развития творческого мышления у детей в процессе КТД. Особое внимание будет уделено созданию благоприятной атмосферы и обеспечению активности каждого ребенка.

Анализ практического опыта использования коллективных творческих дел для развития творческого мышления

Содержимое раздела

В этой части курсовой работы проводится анализ практического опыта применения коллективных творческих дел в образовательном процессе. Рассматриваются конкретные примеры организации КТД в начальной школе, анализируется их влияние на развитие творческого мышления учащихся. Оцениваются применяемые методики, инструменты и образовательные технологии. Проводится сопоставительный анализ данных, полученных в ходе исследования, для выявления наиболее эффективных подходов.

    Методика и организация экспериментального исследования

    Содержимое раздела

    Этот подраздел посвящен детальному описанию методики и организации экспериментального исследования по развитию творческого мышления посредством коллективных творческих дел (КТД). Будет представлен выборка испытуемых, методы сбора данных (наблюдение, анкетирование, тестирование). Описывается ход эксперимента, включая этапы реализации КТД, контроль и оценка результатов, а также применяемый инструментарий.

    Результаты эксперимента и их интерпретация

    Содержимое раздела

    В данном подразделе представлены результаты экспериментального исследования по развитию творческого мышления через КТД. Будет приведен анализ данных, полученных с помощью выбранных методик. Осуществлена интерпретация результатов, оценка эффективности применения КТД и их влияния на развитие креативности, оригинальности и других характеристик творческого мышления. Будут представлены статистические данные.

    Обобщение опыта и выводы

    Содержимое раздела

    В этом подразделе обобщаются результаты проведенного исследования, формулируются выводы о влиянии КТД на формирование творческого мышления младших школьников. Представлены основные выводы, подтверждающие или опровергающие гипотезу исследования. Будут сформулированы рекомендации по применению КТД в образовательном процессе, а также предложены направления для дальнейших исследований.

Разработка методических рекомендаций по использованию коллективных творческих дел

Содержимое раздела

Заключительный раздел курсовой работы посвящен разработке методических рекомендаций для учителей начальных классов по применению коллективных творческих дел (КТД) для развития творческого мышления у младших школьников. Предлагаются конкретные примеры сценариев КТД, методические пособия, советы по организации и проведению мероприятий. Обобщаются полученные результаты исследования и формируются выводы о практической значимости работы.

    Принципы разработки методических рекомендаций

    Содержимое раздела

    В данном подразделе описываются принципы, лежащие в основе разработки методических рекомендаций. Рассматриваются главные аспекты, такие как соответствие возрастным особенностям, учет интересов учащихся, создание благоприятной образовательной среды. Обосновывается выбор методов и приемов, направленных на развитие творческого мышления в процессе КТД. Особое внимание уделяется доступности материалов и понятности изложения.

    Примеры сценариев коллективных творческих дел

    Содержимое раздела

    В этом подразделе представлены конкретные примеры сценариев коллективных творческих дел (КТД), адаптированных для младших школьников. Описываются этапы проведения КТД, предлагаются методические рекомендации по подготовке и организации. Приводятся примеры различных форм КТД, таких как праздники, конкурсы, выставки, театральные постановки, что позволяет учителям варьировать виды деятельности и достигать желаемых результатов.

    Рекомендации по оценке эффективности КТД

    Содержимое раздела

    В данном подразделе рассматриваются методы и инструменты для оценки эффективности реализованных коллективных творческих дел (КТД). Описываются критерии и показатели успешности КТД, а также способы сбора и анализа данных. Предлагаются практические советы по проведению наблюдений, анкетирования и тестирования с целью определения изменений в творческом мышлении учащихся. Особое внимание уделяется анализу результатов и формулировке выводов.

Заключение

Содержимое раздела

В заключении обобщаются основные результаты исследования, подтверждаются или опровергаются выдвинутые гипотезы. Формулируются выводы о значимости проведенной работы, ее вкладе в развитие теории и практики образования. Оценивается достижение поставленных целей и задач. Обозначаются перспективы дальнейших исследований в данной области, указывается на практическую значимость полученных результатов для образовательного процесса.

Список литературы

Содержимое раздела

Список использованной литературы включает в себя перечень всех источников, использованных при написании курсовой работы. Он содержит книги, статьи, учебные пособия, нормативные документы и другие материалы, цитируемые в тексте работы. Правильное оформление списка литературы соответствует требованиям ГОСТ и позволяет читателю ознакомиться с использованными источниками и проверить достоверность информации.

Получи Такую Курсовую

До 90% уникальность
Готовый файл Word
Оформление по ГОСТ
Список источников по ГОСТ
Таблицы и схемы
Презентация

Создать Курсовая на любую тему за 5 минут

Создать

#6034938