Нейросеть

Использование Наглядности на Уроках Русского Языка в Начальной Школе: Методы и Эффективность (Курсовая)

Нейросеть для курсовой работы Гарантия уникальности Строго по ГОСТу Высочайшее качество Поддержка 24/7

Курсовая работа посвящена исследованию роли наглядных средств обучения на уроках русского языка в начальной школе. Рассматривается влияние различных видов наглядности на процесс усвоения материала, развитие речевых навыков и повышение мотивации учащихся. Анализируются методические подходы к применению наглядных пособий и их эффективность в формировании грамотности.

Проблема:

Существует необходимость в оптимизации процесса преподавания русского языка в начальной школе с использованием современных методов и средств обучения. Данная работа направлена на выявление наиболее эффективных способов применения наглядности для улучшения образовательных результатов.

Актуальность:

Исследование актуально, поскольку вопросы повышения эффективности обучения русскому языку в начальной школе остаются ключевыми в современной образовательной практике. Недостаточная изученность влияния различных видов наглядности на усвоение материала определяет научную новизну данного исследования.

Цель:

Целью работы является определение оптимальных методов использования наглядности на уроках русского языка в начальной школе для повышения качества образования.

Задачи:

  • Проанализировать психолого-педагогические основы применения наглядности в обучении.
  • Изучить различные виды наглядных средств и их дидактические возможности.
  • Разработать методические рекомендации по использованию наглядности на уроках русского языка.
  • Провести анализ эффективности применения различных видов наглядности в образовательном процессе.
  • Обобщить результаты исследования и сформулировать выводы.

Результаты:

Ожидается, что данная работа позволит выявить наиболее эффективные методы использования наглядности для повышения грамотности и развития речевых навыков у учащихся начальной школы. Результаты могут быть использованы учителями русского языка для улучшения учебного процесса.

Наименование образовательного учреждения

Курсовая

на тему

Использование Наглядности на Уроках Русского Языка в Начальной Школе: Методы и Эффективность

Выполнил: ФИО

Руководитель: ФИО

Содержание

  • Введение 1
  • Теоретические основы использования наглядности в обучении русскому языку 2
    • - Психолого-педагогические аспекты восприятия наглядности младшими школьниками 2.1
    • - Виды наглядных средств обучения и их дидактические возможности 2.2
    • - Принципы использования наглядности в обучении русскому языку 2.3
  • Методика применения наглядности на уроках русского языка в начальной школе 3
    • - Использование иллюстраций и наглядных пособий при изучении фонетики и графики 3.1
    • - Применение наглядности при изучении лексики и грамматики 3.2
    • - Развитие связной речи с использованием наглядности 3.3
  • Анализ эффективности использования наглядности на уроках русского языка 4
    • - Описание организации экспериментальной работы 4.1
    • - Анализ результатов эксперимента и их интерпретация 4.2
    • - Разработка рекомендаций по применению наглядности 4.3
  • Практические примеры применения наглядности на уроках 5
    • - Использование наглядности при изучении падежей 5.1
    • - Применение наглядности в работе над словарными словами 5.2
    • - Наглядность при формировании навыков связной речи 5.3
  • Заключение 6
  • Список литературы 7

Введение

Содержимое раздела

В разделе "Введение" обосновывается актуальность выбранной темы, формулируются цели и задачи исследования, определяется его объект и предмет, а также указываются методы исследования. Раскрывается теоретическая и практическая значимость работы. Подробно описывается структура курсовой работы. Введение задает основу для понимания всей работы.

Теоретические основы использования наглядности в обучении русскому языку

Содержимое раздела

Данный раздел посвящен анализу теоретических подходов к использованию наглядности в образовательном процессе на уроках русского языка. Рассматриваются различные психологические и педагогические концепции, объясняющие роль наглядности в формировании знаний, умений и навыков у младших школьников. Особое внимание уделяется принципам дидактики, связанным с использованием наглядных средств обучения. Обсуждаются виды наглядности и их значение для восприятия информации.

    Психолого-педагогические аспекты восприятия наглядности младшими школьниками

    Содержимое раздела

    В данном подразделе рассматриваются особенности восприятия информации младшими школьниками, акцентируя внимание на роли зрительного восприятия. Анализируются факторы, влияющие на эффективность использования наглядных средств, такие как возрастные особенности, индивидуальные различия и уровень подготовленности учащихся. Раскрываются методы оптимизации представления наглядного материала.

    Виды наглядных средств обучения и их дидактические возможности

    Содержимое раздела

    Подраздел посвящен классификации наглядных средств обучения, включая иллюстрации, схемы, таблицы, видеоматериалы и интерактивные ресурсы. Анализируются дидактические возможности каждого вида наглядности с точки зрения формирования различных учебных навыков. Обсуждается вопрос о целесообразности применения различных средств в зависимости от задач урока.

    Принципы использования наглядности в обучении русскому языку

    Содержимое раздела

    В данном подразделе рассматриваются основные принципы, лежащие в основе эффективного использования наглядности, такие как принцип доступности, наглядности, систематичности и активности. Анализируется, как эти принципы могут быть реализованы на практике в процессе преподавания русского языка. Рассматриваются методические подходы к планированию уроков с использованием наглядности.

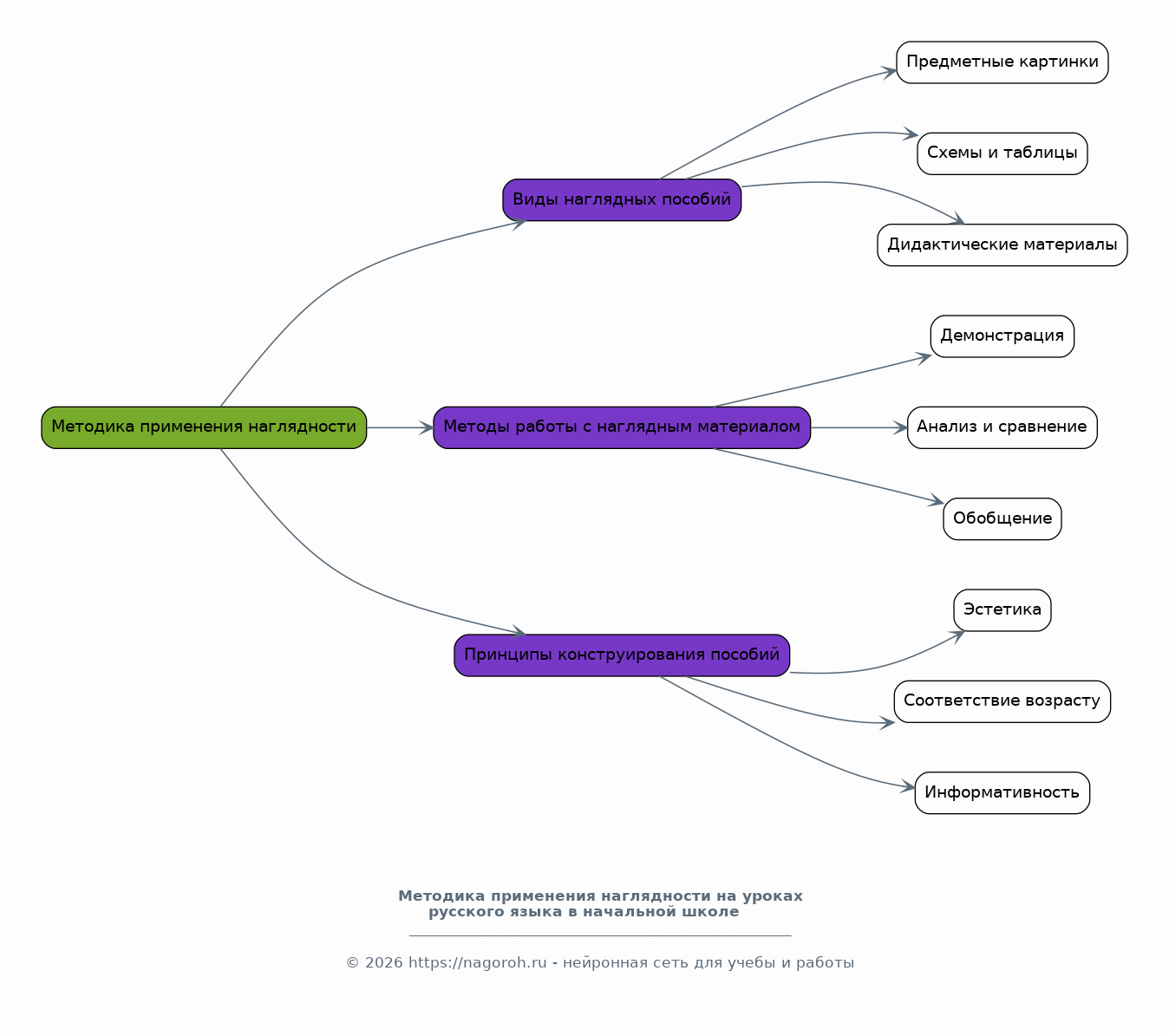
Методика применения наглядности на уроках русского языка в начальной школе

Содержимое раздела

Раздел посвящен обзору существующих методик применения наглядности на уроках русского языка в начальной школе. Рассматриваются конкретные примеры использования различных видов наглядных пособий при изучении различных разделов русского языка. Анализируются приемы и методы работы с наглядным материалом, такие как демонстрация, анализ, сравнение, обобщение. Обсуждаются принципы конструирования наглядных пособий.

    Использование иллюстраций и наглядных пособий при изучении фонетики и графики

    Содержимое раздела

    Подраздел посвящен методике использования иллюстраций и других наглядных пособий при изучении фонетики и графики, включая знакомство с буквами, звуками, слогами и правилами чтения. Обсуждаются способы визуализации фонетических явлений, такие как карточки со звуковыми схемами и картинки. Рассматриваются различные игровые формы работы с наглядным материалом.

    Применение наглядности при изучении лексики и грамматики

    Содержимое раздела

    В данном подразделе рассматриваются методы использования наглядных пособий при изучении лексики и грамматики, включая работу с картинками, схемами, таблицами и другими визуальными средствами. Обсуждаются примеры использования наглядности для объяснения грамматических правил. Анализируются приемы работы с наглядным материалом для расширения словарного запаса.

    Развитие связной речи с использованием наглядности

    Содержимое раздела

    Подраздел посвящен методике развития связной речи с использованием наглядных пособий, таких как картинки, схемы и таблицы для составления рассказов и описаний. Обсуждаются методы развития навыков устной и письменной речи. Анализируются способы использования наглядности для стимулирования творческой активности учащихся.

Анализ эффективности использования наглядности на уроках русского языка

Содержимое раздела

В данном разделе представлен анализ практического применения наглядности на уроках русского языка в начальной школе. Рассматриваются результаты экспериментальной работы, включающей анализ уроков, наблюдение за учащимися и проведение контрольных срезов. Оценивается влияние различных видов наглядности на усвоение материала, формирование грамматических навыков и развитие речи. Особое внимание уделяется выявлению наиболее эффективных методик.

    Описание организации экспериментальной работы

    Содержимое раздела

    Подраздел подробно описывает организацию экспериментальной работы, включая выбор класса, цели эксперимента, методы сбора данных и критерии оценки результатов. Обсуждаются этапы проведения эксперимента. Раскрываются применяемые методы и инструменты для получения объективных данных.

    Анализ результатов эксперимента и их интерпретация

    Содержимое раздела

    В данном подразделе представлен анализ результатов эксперимента, полученных в ходе наблюдения за учащимися и проведения контрольных срезов. Анализируются количественные и качественные данные, полученные в результате эксперимента. Интерпретируются результаты в соответствии с поставленными задачами. Оценивается эффективность различных видов наглядности.

    Разработка рекомендаций по применению наглядности

    Содержимое раздела

    На основе результатов эксперимента разрабатываются конкретные рекомендации для учителей по использованию наглядности в образовательном процессе. Предлагаются практические советы и примеры эффективного применения различных видов наглядных пособий. Обсуждается вопрос о модификации учебного процесса на основе полученных данных.

Практические примеры применения наглядности на уроках

Содержимое раздела

Раздел включает в себя конкретные примеры использования наглядности на уроках русского языка в начальной школе. Рассматриваются различные типы уроков, где наглядность является ключевым элементом: уроки изучения нового материала, закрепления пройденного и обобщения знаний. Представлены примеры конспектов уроков и карточек с заданиями. Анализируются особенности применения различных средств визуализации на каждом этапе урока.

    Использование наглядности при изучении падежей

    Содержимое раздела

    Приводятся примеры уроков, на которых наглядность используется для изучения падежей. Рассматриваются способы визуализации падежных окончаний, использование схем и таблиц. Анализируется эффективность различных методов. Обсуждаются игровые формы работы с данным материалом, направленные на лучшее запоминание падежных форм.

    Применение наглядности в работе над словарными словами

    Содержимое раздела

    Раздел посвящен примерам уроков, где наглядность используется для работы над словарными словами. Рассматриваются методы, способствующие запоминанию правописания словарных слов, такие как картинки, ассоциации и игровые упражнения. Анализируется эффективность различных подходов. Приводятся разработанные карточки и памятки для учащихся.

    Наглядность при формировании навыков связной речи

    Содержимое раздела

    В данном подразделе представлены примеры уроков, где наглядность используется для развития навыков связной речи. Рассматриваются методы, способствующие развитию умения составлять рассказы и описания, используя наглядный материал. Анализируются приемы, направленные на стимулирование речевой активности учащихся. Приводятся примеры планов уроков и заданий.

Заключение

Содержимое раздела

В заключении обобщаются основные результаты исследования, формулируются выводы, подтверждающие или опровергающие выдвинутые гипотезы, и делается общая оценка проделанной работы. Подчеркивается теоретическая и практическая значимость исследования. Обозначаются перспективы дальнейших исследований в этой области. Также, указывается на возможность использования полученных результатов в образовательном процессе.

Список литературы

Содержимое раздела

В разделе "Список литературы" приводится перечень источников, использованных при написании курсовой работы. Список оформляется в соответствии с требованиями ГОСТ. Указываются нормативные документы, учебники, научные статьи и другие источники, которые были использованы в процессе исследования темы. Список литературы является обязательным элементом любой научной работы.

Получи Такую Курсовую

До 90% уникальность
Готовый файл Word
Оформление по ГОСТ
Список источников по ГОСТ
Таблицы и схемы
Презентация

Создать Курсовая на любую тему за 5 минут

Создать

#6030894