Нейросеть

Использование запорной арматуры при отборе поверхностных проб: Анализ и оптимизация методов (Курсовая)

Нейросеть для курсовой работы Гарантия уникальности Строго по ГОСТу Высочайшее качество Поддержка 24/7

Курсовая работа посвящена исследованию методов отбора поверхностных проб с использованием запорной арматуры. Рассматриваются различные типы арматуры, их влияние на качество проб и эффективность процесса отбора. Анализируются практические аспекты применения запорной арматуры в различных условиях окружающей среды и предлагаются рекомендации по оптимизации.

Проблема:

В настоящее время существует необходимость в повышении точности и надежности отбора поверхностных проб для экологического мониторинга. Недостаточный анализ влияния запорной арматуры на представительность проб приводит к искажению результатов и неточным оценкам состояния окружающей среды.

Актуальность:

Данное исследование актуально, поскольку результаты отбора проб играют ключевую роль в оценке загрязнения окружающей среды и принятии управленческих решений. Несмотря на существующие исследования, влияние различных типов запорной арматуры на качество проб недостаточно изучено, что обуславливает необходимость дальнейшего анализа.

Цель:

Целью данной курсовой работы является анализ существующих методов отбора поверхностных проб с использованием запорной арматуры и разработка рекомендаций по оптимизации процесса отбора.

Задачи:

  • Изучить теоретические основы отбора поверхностных проб и классификацию запорной арматуры.
  • Проанализировать влияние различных типов запорной арматуры на качество поверхностных проб.
  • Рассмотреть практические примеры использования запорной арматуры при отборе проб в различных условиях.
  • Разработать рекомендации по выбору и применению запорной арматуры для повышения точности отбора проб.
  • Провести сравнительный анализ эффективности различных методов отбора проб.
  • Оценить экономическую целесообразность использования различных типов запорной арматуры.

Результаты:

В результате выполнения курсовой работы будут получены систематизированные данные о влиянии различных типов запорной арматуры на качество поверхностных проб. Будут предложены конкретные рекомендации по оптимальному выбору и применению запорной арматуры, что повысит точность и надежность данных экологического мониторинга.

Наименование образовательного учреждения

Курсовая

на тему

Использование запорной арматуры при отборе поверхностных проб: Анализ и оптимизация методов

Выполнил: ФИО

Руководитель: ФИО

Содержание

  • Введение 1
  • Теоретические основы отбора поверхностных проб и классификация запорной арматуры 2
    • - Классификация и характеристики запорной арматуры, используемой в пробоотборе 2.1
    • - Методы отбора проб в различных средах и стандарты пробоотбора 2.2
    • - Классификация и характеристики запорной арматуры, используемой в пробоотборе 2.3
  • Анализ влияния конструктивных особенностей запорной арматуры на результаты отбора проб 3
    • - Оптимизация конструкции арматуры для повышения точности отбора проб 3.1
  • Практические аспекты использования запорной арматуры при отборе проб 4
    • - Методы контроля качества и обеспечения безопасности при отборе проб 4.1
  • Анализ и сравнение эффективности различных методов отбора проб 5
    • - Оптимизация выбора метода отбора проб в зависимости от поставленных задач 5.1
  • Заключение 6
  • Список литературы 7

Введение

Содержимое раздела

Введение представляет собой важный раздел курсовой работы, который задает основное направление исследования. Здесь обосновывается актуальность выбранной темы, формулируются цели и задачи, определяются методы исследования. Раскрывается структура работы и указывается ее практическая значимость. Введение формирует у читателя общее представление о предмете исследования и его важности для дальнейшего изучения.

Теоретические основы отбора поверхностных проб и классификация запорной арматуры

Содержимое раздела

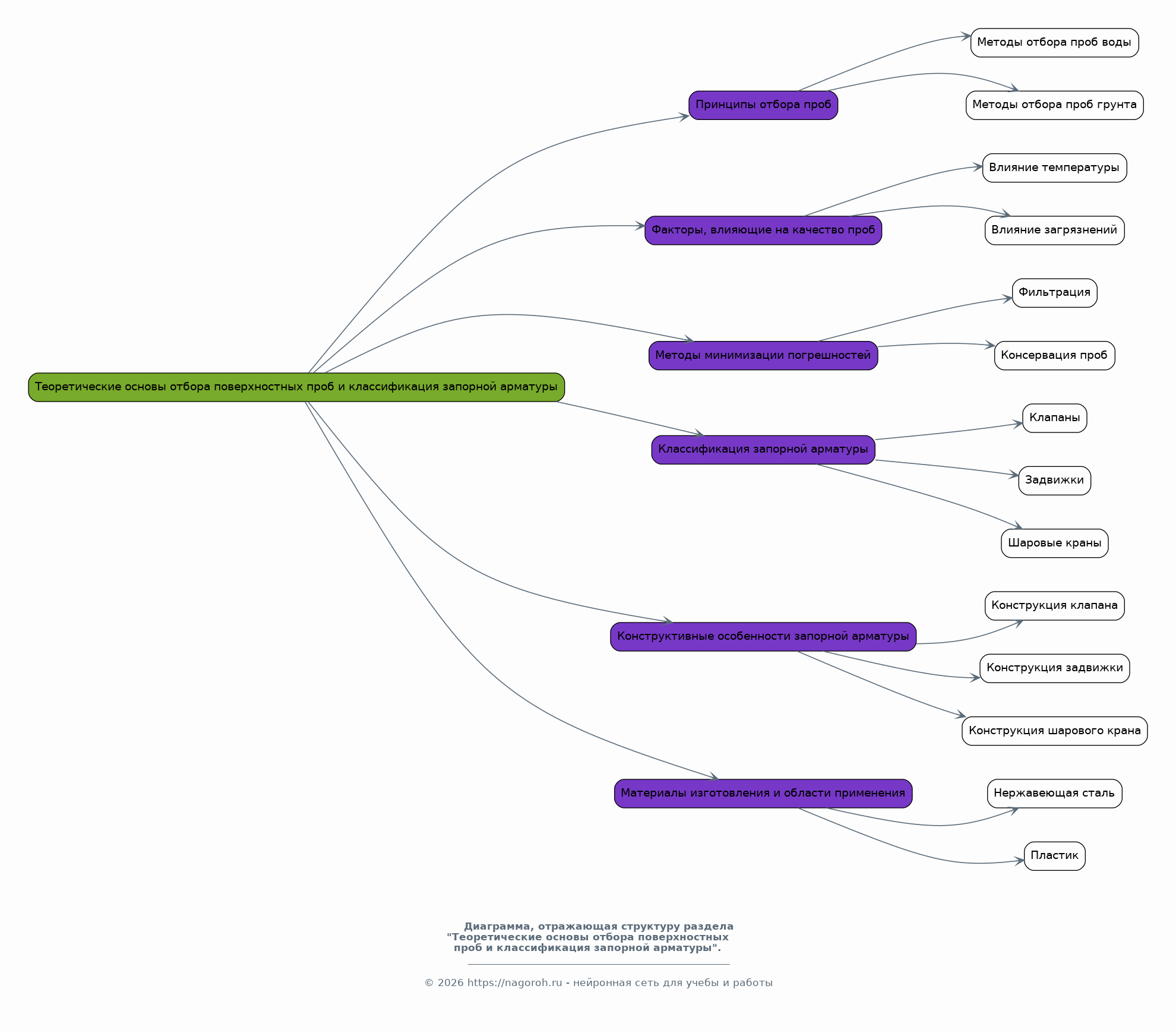
Этот раздел посвящен изучению теоретических аспектов, связанных с отбором поверхностных проб и классификацией запорной арматуры. Рассматриваются основные принципы отбора проб, факторы, влияющие на качество отобранных образцов, и методы минимизации погрешностей. Подробно анализируются различные типы запорной арматуры, их конструктивные особенности, материалы изготовления и области применения, что необходимо для понимания их влияния на пробы.

    Классификация и характеристики запорной арматуры, используемой в пробоотборе

    Содержимое раздела

    Рассматриваются различные методы отбора проб в зависимости от типа исследуемой среды, например, воды, почвы или донных отложений. Анализируются стандарты и нормативные документы, определяющие требования к отбору проб. Обсуждаются вопросы обеспечения стерильности и безопасности при проведении пробоотбора, а также методы консервации проб.

    Методы отбора проб в различных средах и стандарты пробоотбора

    Содержимое раздела

    Рассматриваются различные методы отбора проб в зависимости от типа исследуемой среды, например, воды, почвы или донных отложений. Анализируются стандарты и нормативные документы, определяющие требования к отбору проб. Обсуждаются вопросы обеспечения стерильности и безопасности при проведении пробоотбора, а также методы консервации проб.

    Классификация и характеристики запорной арматуры, используемой в пробоотборе

    Содержимое раздела

    Рассматриваются различные методы отбора проб в зависимости от типа исследуемой среды, например, воды, почвы или донных отложений. Анализируются стандарты и нормативные документы, определяющие требования к отбору проб. Обсуждаются вопросы обеспечения стерильности и безопасности при проведении пробоотбора, а также методы консервации проб.

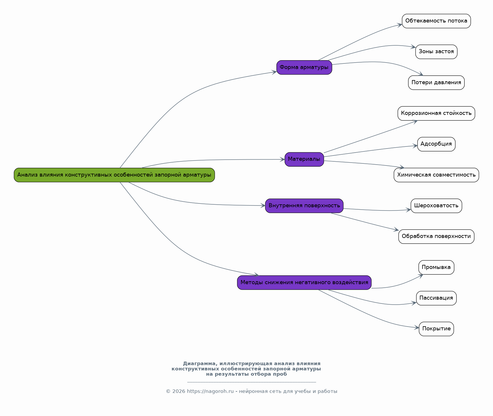
Анализ влияния конструктивных особенностей запорной арматуры на результаты отбора проб

Содержимое раздела

Этот раздел посвящен анализу влияния конструктивных особенностей запорной арматуры на результаты отбора проб. Рассматривается, как форма, материалы и внутренняя поверхность арматуры влияют на точность и представительность проб. Проводится сравнительный анализ различных конструкций и материалов, оценивается их коррозионная стойкость и устойчивость к адсорбции. Также анализируются методы снижения негативного воздействия арматуры на пробы.

    Оптимизация конструкции арматуры для повышения точности отбора проб

    Содержимое раздела

    Обсуждаются методы оптимизации конструкции запорной арматуры с целью повышения точности и представительности отбора проб. Рассматриваются такие аспекты, как снижение объема застойной зоны, выбор оптимальной формы проточной части и применение антиадгезионных покрытий. Анализируются современные разработки в области запорной арматуры для пробоотбора.

Практические аспекты использования запорной арматуры при отборе проб

Содержимое раздела

В этом разделе рассматриваются практические аспекты использования запорной арматуры при отборе проб. Анализируются конкретные примеры применения в различных условиях, таких как отбор проб воды, почвы и воздуха. Обсуждаются методы выбора арматуры, способы установки и эксплуатации, а также процедуры контроля качества пробоотбора. Рассматриваются меры для обеспечения безопасности и эффективности процесса.

    Методы контроля качества и обеспечения безопасности при отборе проб

    Содержимое раздела

    В этом подразделе рассматриваются проблемы и методы обеспечения безопасности при использовании запорной арматуры для отбора проб. Анализируются потенциальные риски, связанные с загрязнением пробы, механическими повреждениями и воздействием опасных веществ. Предлагаются меры предосторожности, включающие выбор арматуры из безопасных материалов и соблюдение правил техники безопасности.

Анализ и сравнение эффективности различных методов отбора проб

Содержимое раздела

Данный раздел посвящен анализу и сравнению эффективности различных методов отбора проб с использованием запорной арматуры. Проводится сопоставление различных подходов, оцениваются преимущества и недостатки каждого метода, а также их влияние на качество и точность получаемых данных. Анализируются результаты полевых исследований, лабораторных экспериментов и статистических данных.

    Оптимизация выбора метода отбора проб в зависимости от поставленных задач

    Содержимое раздела

    Разбираются конкретные примеры и кейсы, где различные методы отбора проб применялись для решения конкретных задач, таких как мониторинг загрязнения, оценка качества воды, почвы, грунта и т.д. Анализируются результаты, выделяются лучшие практики, предлагаются рекомендации по выбору оптимального метода в зависимости от поставленных целей и задач.

Заключение

Содержимое раздела

В заключении обобщаются основные результаты исследования, подводятся итоги и делаются выводы о достижении поставленных целей. Оценивается значимость проведенной работы, ее вклад в решение поставленной проблемы и перспективы дальнейших исследований. Формулируются рекомендации по улучшению методов отбора проб и применению запорной арматуры.

Список литературы

Содержимое раздела

В списке литературы приводятся все источники, использованные в процессе написания курсовой работы. Он включает в себя книги, научные статьи, нормативные документы и другие материалы, цитируемые в тексте. Правильное оформление списка литературы является важной частью любой научной работы, так как подтверждает обоснованность выводов и обеспечивает возможность проверки информации.

Получи Такую Курсовую

До 90% уникальность
Готовый файл Word
Оформление по ГОСТ
Список источников по ГОСТ
Таблицы и схемы
Презентация

Создать Курсовая на любую тему за 5 минут

Создать

#6172770