Нейросеть

Изучение молекулярных механизмов резистентности бактерий к антибиотикам (Курсовая)

Нейросеть для курсовой работы Гарантия уникальности Строго по ГОСТу Высочайшее качество Поддержка 24/7

Курсовая работа посвящена исследованию молекулярных механизмов, лежащих в основе антибиотикорезистентности бактерий. Будут рассмотрены основные гены и мутации, приводящие к устойчивости к антибиотикам, а также современные методы изучения и борьбы с этим явлением. Особое внимание уделяется анализу конкретных примеров и данных для лучшего понимания проблемы.

Проблема:

Проблема антибиотикорезистентности представляет собой серьезную угрозу для общественного здравоохранения, требующую глубокого понимания механизмов устойчивости бактерий к антибиотикам. Необходимы детальные исследования для разработки новых подходов к борьбе с распространением устойчивых штаммов.

Актуальность:

Актуальность исследования обусловлена ростом устойчивости бактерий к антибиотикам во всем мире, что приводит к увеличению заболеваемости и смертности. Несмотря на значительные усилия, проблема далека от решения, что подчеркивает необходимость дальнейшего изучения механизмов резистентности.

Цель:

Целью курсовой работы является углубленное изучение молекулярных механизмов антибиотикорезистентности бактерий и анализ современных подходов к преодолению этой проблемы.

Задачи:

  • Изучить основные классы антибиотиков и механизмы их действия.
  • Рассмотреть генетические основы антибиотикорезистентности.
  • Проанализировать механизмы устойчивости, такие как инактивация антибиотиков, модификация мишени и эффлюкс.
  • Изучить современные методы диагностики и мониторинга антибиотикорезистентности.
  • Проанализировать стратегии и методы борьбы с антибиотикорезистентностью.
  • Обобщить полученные данные и сделать выводы.

Результаты:

Ожидается получение систематизированных знаний о молекулярных механизмах антибиотикорезистентности, что может способствовать разработке новых терапевтических стратегий и подходов к борьбе с устойчивыми бактериями. Результаты работы могут быть полезны для дальнейших исследований в области антибиотикотерапии.

Наименование образовательного учреждения

Курсовая

на тему

Изучение молекулярных механизмов резистентности бактерий к антибиотикам

Выполнил: ФИО

Руководитель: ФИО

Содержание

  • Введение 1
  • Обзор антибиотиков и механизмов их действия 2
    • - Классификация антибиотиков 2.1
    • - Механизмы действия антибиотиков 2.2
    • - Взаимодействие антибиотиков с бактериальной клеткой 2.3
  • Генетические основы антибиотикорезистентности 3
    • - Гены резистентности и их функции 3.1
    • - Плазмиды и транспозоны в передаче резистентности 3.2
    • - Мутации и горизонтальный перенос генов 3.3
  • Механизмы антибиотикорезистентности 4
    • - Инактивация антибиотиков 4.1
    • - Модификация мишени 4.2
    • - Эффлюксные системы 4.3
  • Анализ конкретных примеров антибиотикорезистентности и методов борьбы 5
    • - Анализ случаев резистентности (MRSA, E. coli и др.) 5.1
    • - Современные методы диагностики и мониторинга резистентности 5.2
    • - Стратегии и методы борьбы с антибиотикорезистентностью 5.3
  • Заключение 6
  • Список литературы 7

Введение

Содержимое раздела

Введение обозначает научную значимость выбранной темы, актуальность проблемы антибиотикорезистентности и ее влияние на современное здравоохранение. В нем будет представлен обзор основных понятий и терминов, используемых в работе, а также сформулированы цели и задачи исследования. Этот раздел определяет структуру всей работы, закладывая основу для дальнейшего анализа.

Обзор антибиотиков и механизмов их действия

Содержимое раздела

В данном разделе будет рассмотрена классификация антибиотиков по химической структуре и механизмам действия. Будут детально описаны основные мишени антибиотиков в бактериальной клетке, такие как рибосомы, клеточная стенка и ферменты метаболизма. Анализ механизмов действия позволит понять, как антибиотики борются с бактериальными инфекциями, и подготовит почву для изучения механизмов резистентности.

    Классификация антибиотиков

    Содержимое раздела

    Рассмотрение различных классов антибиотиков, их химической структуры и основных групп. Особое внимание будет уделено наиболее распространенным антибиотикам, используемым в клинической практике, и их классификации по механизму действия. Понимание классификации важно для последующего анализа механизмов резистентности к различным классам антибиотиков.

    Механизмы действия антибиотиков

    Содержимое раздела

    Детальный анализ механизмов, посредством которых антибиотики воздействуют на бактериальные клетки. Будут рассмотрены основные мишени антибиотиков, включая синтез клеточной стенки, белка, ДНК и РНК. Рассмотрение молекулярных процессов необходимо для понимания, как бактерии развивают устойчивость к этим препаратам.

    Взаимодействие антибиотиков с бактериальной клеткой

    Содержимое раздела

    Изучение процессов проникновения антибиотиков в бактериальную клетку, их взаимодействия с мишенями и последующего эффекта. Будет рассмотрена фармакокинетика и фармакодинамика антибиотиков, а также факторы, влияющие на эффективность лечения. Это поможет понять взаимодействие лекарств и клетки.

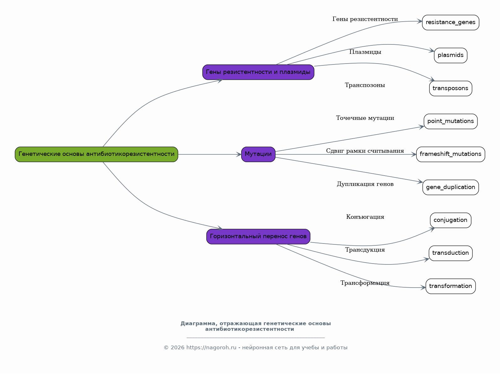
Генетические основы антибиотикорезистентности

Содержимое раздела

В этом разделе будет рассмотрена генетическая основа антибиотикорезистентности, включая гены резистентности, плазмиды и транспозоны, а также мутации и горизонтальный перенос генов. Анализ механизмов передачи генов резистентности позволит понять, как антибиотикорезистентность распространяется в популяциях бактерий. Рассмотрение генетических факторов – ключевой элемент в понимании эволюции резистентности.

    Гены резистентности и их функции

    Содержимое раздела

    Изучение конкретных генов, связанных с устойчивостью к антибиотикам, и их функции. Будут рассмотрены гены, кодирующие ферменты, инактивирующие антибиотики, модифицирующие мишени и участвующие в эффлюксных системах. Обзор генов-детерминантов резистентности позволит понять конкретные механизмы, используемые бактериями.

    Плазмиды и транспозоны в передаче резистентности

    Содержимое раздела

    Анализ роли плазмид и транспозонов в распространении генов резистентности между бактериями. Будут рассмотрены механизмы конъюгации, трансформации и трансдукции, а также их вклад в горизонтальный перенос генов. Понимание данных механизмов необходимо для оценки скорости распространения резистентности.

    Мутации и горизонтальный перенос генов

    Содержимое раздела

    Рассмотрение роли мутаций в генах и горизонтального переноса генов в развитии резистентности. Будет проанализировано влияние мутаций на мишени антибиотиков и способы приобретения новых генов устойчивости. Анализ механизмов мутаций объяснит быстроту и разнообразие развития устойчивости.

Механизмы антибиотикорезистентности

Содержимое раздела

В этом разделе будут детально рассмотрены основные механизмы, посредством которых бактерии приобретают устойчивость к антибиотикам, включая инактивацию антибиотиков, модификацию мишени, эффлюксные системы и другие механизмы. Будет представлен анализ каждого механизма, его молекулярные основы и влияние на эффективность антибиотикотерапии. Рассмотрение механизмов резистентности даст понимание способов защиты бактерий.

    Инактивация антибиотиков

    Содержимое раздела

    Изучение механизмов инактивации антибиотиков, таких как гидролиз, ацетилирование и фосфорилирование. Будут рассмотрены конкретные ферменты, участвующие в этих процессах, и влияние инактивации на структуру и функцию антибиотиков. Анализ данного механизма покажет способ обезвреживания антибиотиков.

    Модификация мишени

    Содержимое раздела

    Детальный анализ механизмов модификации мишеней антибиотиков, приводящих к снижению их связывания и эффективности. Будут рассмотрены примеры модификаций рибосом, ДНК-гиразы и других мишеней. Понимание способов изменения мишеней важно для разработки новых антибиотиков.

    Эффлюксные системы

    Содержимое раздела

    Изучение эффлюксных систем, участвующих в выведении антибиотиков из бактериальной клетки. Будут рассмотрены различные типы эффлюксных насосов и их роль в развитии резистентности. Анализ работы эффлюксных систем объяснит выведение антибиотиков из клетки.

Анализ конкретных примеров антибиотикорезистентности и методов борьбы

Содержимое раздела

В данном разделе будет проведен анализ конкретных примеров антибиотикорезистентных бактерий, таких как MRSA, и механизмов устойчивости, приобретённых ими. Будут рассмотрены современные методы диагностики и мониторинга антибиотикорезистентности, а также стратегии и методы борьбы с распространением резистентных штаммов. Анализ конкретных примеров важен для понимания проблемы и поиска решений.

    Анализ случаев резистентности (MRSA, E. coli и др.)

    Содержимое раздела

    Детальный разбор конкретных примеров антибиотикорезистентных бактерий, таких как метициллин-резистентный золотистый стафилококк (MRSA) и резистентная кишечная палочка (E. coli). Будут рассмотрены механизмы, лежащие в основе их устойчивости к антибиотикам. Анализ конкретных случаев важен для понимания проблемы.

    Современные методы диагностики и мониторинга резистентности

    Содержимое раздела

    Обзор современных методов диагностики и мониторинга антибиотикорезистентности, включая методы молекулярной биологии, геномный анализ и фенотипические методы. Будет рассмотрена роль этих методов в выявлении и контроле распространения резистентных штаммов. Анализ диагностических методик повысит эффективность борьбы.

    Стратегии и методы борьбы с антибиотикорезистентностью

    Содержимое раздела

    Рассмотрение стратегий и методов борьбы с антибиотикорезистентностью, включая рациональное использование антибиотиков, разработку новых антибиотиков, альтернативные методы лечения и стратегии инфекционного контроля. Будут проанализированы перспективы развития в этой области. Анализ методов борьбы покажет будущие направления.

Заключение

Содержимое раздела

В заключении будут подведены итоги проведенного исследования, обобщены основные выводы и результаты, касающиеся молекулярных механизмов антибиотикорезистентности и стратегий борьбы с ней. Будет дана оценка значимости исследования и предложены перспективы дальнейших исследований в этой области. Этот раздел представляет собой резюме работы.

Список литературы

Содержимое раздела

В списке литературы будут представлены все использованные источники, включая научные статьи, книги, обзоры и другие материалы. Составление списка литературы является важной частью любой научной работы, обеспечивая подтверждение цитированных данных. Здесь будут указаны все использованные источники.

Получи Такую Курсовую

До 90% уникальность
Готовый файл Word
Оформление по ГОСТ
Список источников по ГОСТ
Таблицы и схемы
Презентация

Создать Курсовая на любую тему за 5 минут

Создать

#5525864