Нейросеть

Командная работа в проектном планировании: Стратегии повышения эффективности и практические подходы (Курсовая)

Нейросеть для курсовой работы Гарантия уникальности Строго по ГОСТу Высочайшее качество Поддержка 24/7

Курсовая работа посвящена исследованию эффективности командной работы в проектном планировании. Рассматриваются ключевые стратегии, методы и подходы, направленные на повышение производительности, улучшение коммуникации и достижение поставленных целей в рамках проектной деятельности. Особое внимание уделяется анализу практических примеров и разработке рекомендаций.

Проблема:

Существует недостаточная формализация методик командной работы в проектном планировании, что приводит к снижению эффективности проектов. Необходимо разработать и обосновать комплексный подход, позволяющий оптимизировать процессы командной работы.

Актуальность:

Актуальность исследования обусловлена возрастающей ролью командной работы в современном проектном менеджменте. Недостаточная изученность эффективных стратегий и подходов в рамках данной области подчеркивает необходимость углубленного анализа и разработки практических рекомендаций.

Цель:

Целью данной курсовой работы является разработка рекомендаций по оптимизации командной работы в проектном планировании, основанных на анализе существующих стратегий и практических примеров.

Задачи:

  • Изучить теоретические основы командной работы в проектном планировании.
  • Проанализировать основные стратегии и подходы к повышению эффективности командной работы.
  • Исследовать практические примеры применения различных методик командной работы.
  • Разработать рекомендации по оптимизации командной работы в проектном планировании.
  • Сформулировать выводы и предложить направления для дальнейших исследований.

Результаты:

В результате исследования будут сформулированы рекомендации по выбору и применению эффективных стратегий командной работы в проектном планировании. Практическая значимость работы заключается в возможности повышения производительности и улучшения результатов проектной деятельности.

Наименование образовательного учреждения

Курсовая

на тему

Командная работа в проектном планировании: Стратегии повышения эффективности и практические подходы

Выполнил: ФИО

Руководитель: ФИО

Содержание

  • Введение 1
  • Теоретические основы командной работы в проектном планировании 2
    • - Основные понятия и определения командной работы 2.1
    • - Факторы, влияющие на эффективность командной работы 2.2
    • - Методы и инструменты управления командной работой 2.3
  • Стратегии и подходы к повышению эффективности командной работы 3
    • - Методы командообразования и развития командного духа 3.1
    • - Коммуникация и информационный обмен в команде 3.2
    • - Лидерство и мотивация в командной работе 3.3
  • Анализ практических примеров командной работы в проектном планировании 4
    • - Кейс-стади: Анализ успешных проектов 4.1
    • - Кейс-стади: Анализ неуспешных проектов 4.2
    • - Сравнительный анализ и выводы 4.3
  • Разработка рекомендаций по оптимизации командной работы 5
    • - Рекомендации по формированию эффективной команды 5.1
    • - Рекомендации по улучшению коммуникации и координации 5.2
    • - Рекомендации по мотивации и развитию членов команды 5.3
  • Заключение 6
  • Список литературы 7

Введение

Содержимое раздела

Введение определяет актуальность темы командной работы в проектном планировании, обосновывает выбор темы, формулирует цели и задачи исследования. Описывается степень изученности проблемы, указывается научная новизна работы. Обозначается структура курсовой работы и методы исследования, используемые для достижения поставленных целей.

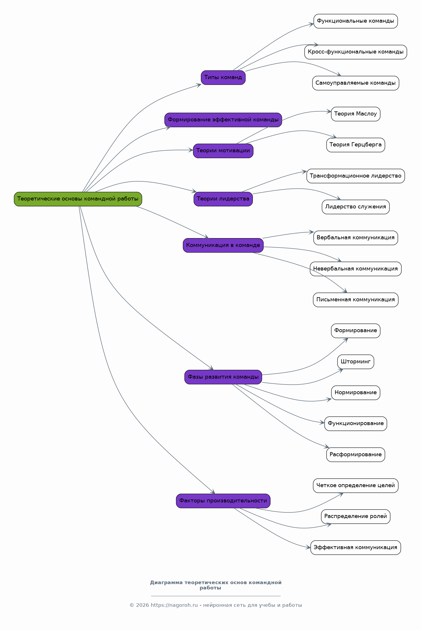
Теоретические основы командной работы в проектном планировании

Содержимое раздела

Данный раздел посвящен изучению теоретических аспектов командной работы в рамках проектного менеджмента. Рассматриваются различные типы команд, их характеристики и особенности формирования эффективной команды. Анализируются основные теории мотивации, лидерства и коммуникации, применимые в контексте командной работы. Также рассматриваются фазы развития команды и факторы, влияющие на ее производительность.

    Основные понятия и определения командной работы

    Содержимое раздела

    В данном подразделе будут рассмотрены ключевые понятия, связанные с командной работой в проектной деятельности. Определяются типы команд, их структура и роли участников. Анализируются основные принципы эффективной командной работы, такие как коммуникация, сотрудничество и взаимная ответственность. Будет представлен обзор существующих методологий и подходов к формированию команд.

    Факторы, влияющие на эффективность командной работы

    Содержимое раздела

    Анализируются внешние и внутренние факторы, оказывающие влияние на эффективность работы команды. Рассматриваются аспекты организационной культуры, лидерства, мотивации и коммуникации. Изучается влияние конфликтов и способы их разрешения внутри команды. Оценивается роль технологий и инструментов, используемых для поддержки командной работы.

    Методы и инструменты управления командной работой

    Содержимое раздела

    В данном подпункте будут рассмотрены методы и инструменты, используемые для управления командной работой. Анализируются различные подходы к планированию, организации и контролю проектной деятельности в команде. Рассматриваются методики оценки эффективности работы команды и способы ее улучшения. Будет представлен обзор программного обеспечения, используемого для поддержки командной работы.

Стратегии и подходы к повышению эффективности командной работы

Содержимое раздела

В данном разделе рассматриваются конкретные стратегии и методики, направленные на повышение эффективности командной работы. Анализируются различные подходы к формированию и управлению командой, включая модели лидерства и методы командообразования. Изучаются методы улучшения коммуникации, разрешения конфликтов и принятия решений внутри команды. Рассматриваются инструменты и техники, способствующие повышению производительности и мотивации членов команды.

    Методы командообразования и развития командного духа

    Содержимое раздела

    В этом подразделе будут рассмотрены различные методы формирования командного духа и развития сплоченности в команде. Анализируются практические упражнения и тренинги, направленные на улучшение коммуникации, доверия и взаимопонимания между членами команды. Изучаются техники управления конфликтами и способы их разрешения. Будет представлен обзор лучших практик командообразования.

    Коммуникация и информационный обмен в команде

    Содержимое раздела

    Раздел посвящен изучению роли коммуникации в командной работе. Анализируются различные типы коммуникаций (вербальная, невербальная, письменная) и их влияние на эффективность работы команды. Рассматриваются инструменты и методы улучшения коммуникации, такие как совещания, отчеты и специализированное программное обеспечение. Изучаются способы предотвращения и разрешения коммуникационных барьеров.

    Лидерство и мотивация в командной работе

    Содержимое раздела

    В данном подпункте рассматриваются вопросы лидерства и мотивации в контексте командной работы. Анализируются различные стили лидерства и их влияние на эффективность команды. Изучаются методы мотивации членов команды и повышения их вовлеченности в проект. Рассматриваются факторы, влияющие на удовлетворенность работой и способы ее улучшения.

Анализ практических примеров командной работы в проектном планировании

Содержимое раздела

В данном разделе проводится анализ конкретных примеров успешной и неуспешной командной работы в проектном планировании. Рассматриваются различные типы проектов, отрасли и организации, где применяются командные подходы. Анализируются конкретные кейсы, выявляются факторы, способствующие успеху или неудаче проектов. Проводится сравнительный анализ различных стратегий и подходов, используемых в проектной деятельности.

    Кейс-стади: Анализ успешных проектов

    Содержимое раздела

    В этом подразделе будет проведен детальный анализ успешных проектов, в которых применялся командный подход. Рассматриваются конкретные примеры проектов, их цели, задачи и результаты. Анализируется роль командной работы в достижении этих результатов. Выявляются факторы, способствовавшие успеху проектов, такие как эффективная коммуникация, лидерство и координация.

    Кейс-стади: Анализ неуспешных проектов

    Содержимое раздела

    Проводится анализ неуспешных проектов, в которых проблемы были связаны с командной работой. Рассматриваются причины неудач, такие как плохая коммуникация, конфликты и недостаток координации. Выявляются ошибки, допущенные в организации и управлении командной работой. Формулируются рекомендации по предотвращению подобных ошибок.

    Сравнительный анализ и выводы

    Содержимое раздела

    В данном подпункте проводится сравнительный анализ успешных и неуспешных проектов. Выявляются общие закономерности и различия. Формулируются выводы о влиянии конкретных стратегий и подходов на результаты проектов. Разрабатываются рекомендации по улучшению командной работы на основе анализа практических примеров.

Разработка рекомендаций по оптимизации командной работы

Содержимое раздела

На основе теоретического анализа и практических примеров формулируются конкретные рекомендации по оптимизации командной работы в проектном планировании. Предлагаются практические инструменты и методы, которые могут быть использованы для улучшения коммуникации, координации и мотивации. Разрабатываются рекомендации по внедрению предложенных стратегий и подходов в конкретных организациях и проектах. Оценивается эффективность разработанных рекомендаций.

    Рекомендации по формированию эффективной команды

    Содержимое раздела

    В данном подразделе будут представлены рекомендации по формированию эффективных команд в проектном планировании. Рассматриваются критерии отбора членов команды, методы распределения ролей и ответственности. Предлагаются рекомендации по созданию благоприятной рабочей атмосферы и развитию командного духа. Анализируются способы предотвращения конфликтов и улучшения коммуникации.

    Рекомендации по улучшению коммуникации и координации

    Содержимое раздела

    Раздел посвящен рекомендациям по улучшению коммуникации и координации в команде. Предлагаются методы эффективной передачи информации, проведения совещаний и ведения отчетности. Рассматриваются способы использования современных технологий для поддержки коммуникации и управления проектами. Анализируются инструменты для мониторинга и контроля проектной деятельности.

    Рекомендации по мотивации и развитию членов команды

    Содержимое раздела

    В данном подпункте предлагаются рекомендации по мотивации и развитию членов команды. Рассматриваются методы оценки производительности и поощрения. Предлагаются способы развития профессиональных навыков и компетенций членов команды. Анализируются факторы, влияющие на удовлетворенность работой и способы ее повышения.

Заключение

Содержимое раздела

В заключении обобщаются основные результаты исследования, подчеркивается значимость полученных выводов и их практическая применимость. Оценивается достижение поставленных целей и задач. Формулируются основные рекомендации по оптимизации командной работы в проектном планировании. Предлагаются направления дальнейших исследований в данной области.

Список литературы

Содержимое раздела

В данном разделе приводится список использованных источников. Указываются нормативные акты, научные статьи, монографии, учебники и другие материалы, использованные при написании курсовой работы. Список литературы составляется в соответствии с требованиями к оформлению списка литературы.

Получи Такую Курсовую

До 90% уникальность
Готовый файл Word
Оформление по ГОСТ
Список источников по ГОСТ
Таблицы и схемы
Презентация

Создать Курсовая на любую тему за 5 минут

Создать

#5616549