Нейросеть

Методы и свойства защиты информационных ресурсов в МВД России: Анализ и перспективы (Курсовая)

Нейросеть для курсовой работы Гарантия уникальности Строго по ГОСТу Высочайшее качество Поддержка 24/7

Курсовая работа посвящена исследованию методов и свойств защиты информационных ресурсов, применяемых в Министерстве внутренних дел Российской Федерации. Рассматриваются актуальные угрозы информационной безопасности, анализируются существующие подходы к защите данных и предлагаются пути совершенствования системы защиты. Работа направлена на выявление проблем и разработку рекомендаций для повышения эффективности защиты информационных ресурсов.

Проблема:

Существует необходимость в постоянном совершенствовании методов защиты информационных ресурсов в МВД России в условиях динамично развивающихся киберугроз. Недостаточная эффективность существующих подходов может привести к утечке конфиденциальной информации и нарушению операционной деятельности.

Актуальность:

Актуальность исследования обусловлена возрастающей зависимостью деятельности МВД России от информационных технологий и увеличением количества киберпреступлений. Исследование направлено на анализ современных методов защиты информации, что имеет важное значение для обеспечения информационной безопасности государства и повышения устойчивости правоохранительной системы. В настоящее время недостаточно изучены новые угрозы и методы противодействия им.

Цель:

Разработать комплекс рекомендаций по совершенствованию системы защиты информационных ресурсов в МВД России на основе анализа современных методов и технологий.

Задачи:

  • Провести анализ текущего состояния системы защиты информационных ресурсов в МВД России.
  • Изучить методы и средства защиты информации, применяемые в зарубежных правоохранительных органах.
  • Выявить основные угрозы и уязвимости информационных ресурсов МВД России.
  • Разработать рекомендации по повышению эффективности защиты информации.
  • Оценить экономическую целесообразность предложенных мероприятий.
  • Сформулировать выводы и предложить практические рекомендации.

Результаты:

Ожидается, что результаты исследования позволят выработать практические рекомендации по совершенствованию системы защиты информационных ресурсов МВД России, повысить уровень защищенности информации и снизить риски, связанные с киберугрозами. Предложенные рекомендации могут быть использованы для разработки новых нормативных актов и методических материалов.

Наименование образовательного учреждения

Курсовая

на тему

Методы и свойства защиты информационных ресурсов в МВД России: Анализ и перспективы

Выполнил: ФИО

Руководитель: ФИО

Содержание

  • Введение 1
  • Теоретические основы защиты информационных ресурсов 2
    • - Основные понятия и принципы информационной безопасности 2.1
    • - Методы защиты информации: криптография, аутентификация и авторизация 2.2
    • - Нормативно-правовая база в сфере защиты информации в МВД России 2.3
  • Методы и средства защиты информационных ресурсов 3
    • - Системы обнаружения и предотвращения вторжений 3.1
    • - Средства защиты от вредоносного программного обеспечения 3.2
    • - Защита каналов связи и сетевой инфраструктуры 3.3
  • Анализ современного состояния защиты информационных ресурсов в МВД России 4
    • - Анализ угроз информационной безопасности для МВД России 4.1
    • - Анализ инцидентов информационной безопасности 4.2
    • - Оценка эффективности существующих методов защиты 4.3
  • Рекомендации по совершенствованию системы защиты информационных ресурсов в МВД России 5
    • - Внедрение новых технологий защиты информации 5.1
    • - Совершенствование нормативно-правовой базы 5.2
    • - Обучение и повышение квалификации персонала 5.3
  • Заключение 6
  • Список литературы 7

Введение

Содержимое раздела

Введение определяет актуальность выбранной темы, обосновывает ее значимость и формулирует цели и задачи исследования. Рассматривается объект и предмет исследования, методология и структура работы. Дается краткий обзор текущей ситуации в области информационной безопасности в МВД России, анализируются основные проблемы и вызовы, с которыми сталкивается ведомство. Также указывается практическая значимость работы и ее вклад в развитие данной области.

Теоретические основы защиты информационных ресурсов

Содержимое раздела

Данный раздел посвящен изучению теоретических аспектов защиты информационных ресурсов. Рассматриваются основные понятия информационной безопасности, такие как конфиденциальность, целостность и доступность информации. Анализируются различные методы и средства защиты информации, включая криптографические методы, системы обнаружения вторжений и средства защиты от вредоносного ПО. Особое внимание уделяется нормативно-правовой базе, регулирующей защиту информации в России.

    Основные понятия и принципы информационной безопасности

    Содержимое раздела

    В данном подразделе будут рассмотрены ключевые термины и определения, связанные с информационной безопасностью, такие как угрозы, уязвимости, риски и меры защиты. Будут проанализированы основные принципы обеспечения информационной безопасности, такие как комплексность, непрерывность и адаптивность. Также будут рассмотрены международные стандарты и рекомендации в области информационной безопасности.

    Методы защиты информации: криптография, аутентификация и авторизация

    Содержимое раздела

    Этот подраздел посвящен изучению различных методов защиты информации, включая криптографические методы шифрования данных, методы аутентификации пользователей и системы авторизации доступа к ресурсам. Будут рассмотрены современные криптографические алгоритмы, протоколы аутентификации, такие как двухфакторная аутентификация, и различные модели авторизации.

    Нормативно-правовая база в сфере защиты информации в МВД России

    Содержимое раздела

    В данном подразделе будет проведен анализ основных нормативных актов и документов, регулирующих защиту информации в Министерстве внутренних дел Российской Федерации. Будут рассмотрены федеральные законы, ведомственные приказы, инструкции и другие нормативные документы, определяющие требования к защите информации, порядок ее обработки и хранения, а также ответственность за нарушения.

Методы и средства защиты информационных ресурсов

Содержимое раздела

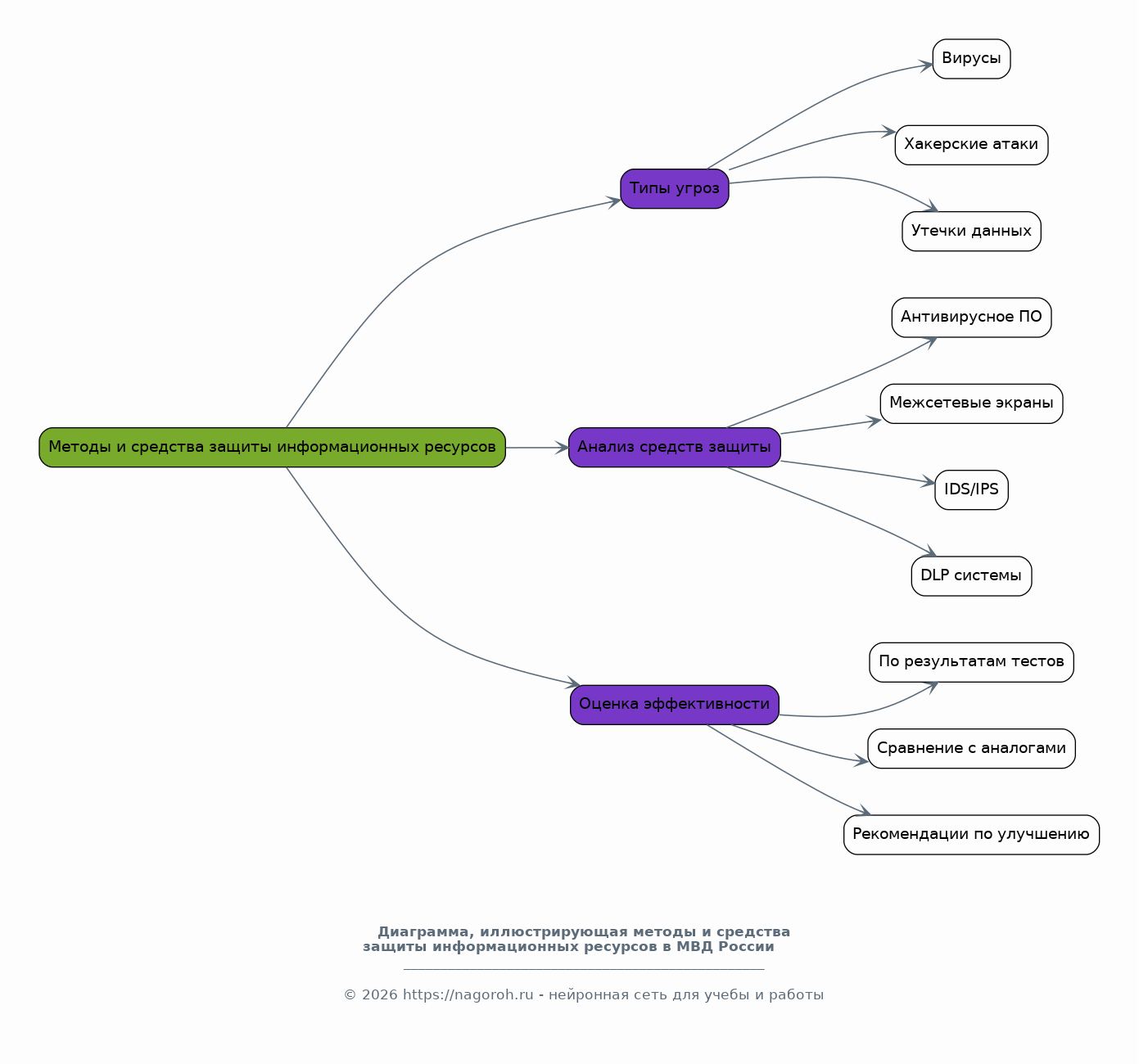
Раздел посвящен обзору практических методов и средств защиты информационных ресурсов, применяемых в МВД России. Рассматриваются различные типы угроз информационной безопасности, такие как вирусы, хакерские атаки, утечки данных и другие. Анализируются существующие средства защиты, включая антивирусное программное обеспечение, межсетевые экраны, системы обнаружения вторжений и системы предотвращения утечек данных. Оценивается эффективность применения этих методов и средств.

    Системы обнаружения и предотвращения вторжений

    Содержимое раздела

    В этом подразделе рассматриваются различные типы систем обнаружения вторжений (IDS) и систем предотвращения вторжений (IPS). Будут проанализированы принципы их работы, методы обнаружения аномалий и реагирования на инциденты. Рассматриваются особенности внедрения и эксплуатации IDS/IPS в инфраструктуре МВД России

    Средства защиты от вредоносного программного обеспечения

    Содержимое раздела

    Этот подраздел посвящен изучению различных типов вредоносного программного обеспечения (вирусы, трояны, черви, шпионское ПО) и средств защиты от них. Будут рассмотрены антивирусные программы, антишпионское ПО, системы песочниц и другие инструменты для защиты от вредоносных программ. Анализируется эффективность антивирусных решений.

    Защита каналов связи и сетевой инфраструктуры

    Содержимое раздела

    В данном подразделе рассматриваются методы и средства защиты каналов связи и сетевой инфраструктуры. Будут изучены различные протоколы шифрования, VPN-технологии, системы мониторинга трафика и другие инструменты для защиты информации, передаваемой по сети. Также рассматриваются вопросы защиты беспроводных сетей.

Анализ современного состояния защиты информационных ресурсов в МВД России

Содержимое раздела

Практический раздел, в котором проводится анализ текущего состояния системы защиты информационных ресурсов в МВД России. Рассматриваются конкретные примеры инцидентов информационной безопасности, анализируются уязвимости и недостатки существующей системы защиты. Проводится оценка эффективности применяемых методов и средств защиты, выявляются проблемные области и предлагаются пути улучшения. Анализируются статистические данные по киберпреступности.

    Анализ угроз информационной безопасности для МВД России

    Содержимое раздела

    Данный подраздел посвящен анализу актуальных угроз для информационной безопасности МВД России. Будут рассмотрены различные типы угроз, такие как кибератаки, утечки данных, саботаж и другие. Проводится оценка вероятности возникновения и потенциального ущерба от различных угроз. Анализируются методы и тактики, используемые злоумышленниками.

    Анализ инцидентов информационной безопасности

    Содержимое раздела

    В этом подразделе будут рассмотрены конкретные примеры инцидентов информационной безопасности, произошедших в МВД России или затрагивающих его интересы. Проводится анализ причин и последствий инцидентов, выявляются уязвимости и недостатки системы защиты. Рассматриваются меры, принятые для устранения последствий инцидентов и предотвращения их повторения.

    Оценка эффективности существующих методов защиты

    Содержимое раздела

    В данном подразделе проводится оценка эффективности используемых в МВД России методов и средств защиты информации. Анализируются результаты тестирований, аудитов и проверок. Выявляются слабые места и недостатки в системе защиты. Предлагаются рекомендации по улучшению.

Рекомендации по совершенствованию системы защиты информационных ресурсов в МВД России

Содержимое раздела

В разделе предлагаются конкретные рекомендации по совершенствованию системы защиты информационных ресурсов в МВД России. Рассматриваются пути повышения эффективности применяемых методов и средств защиты, предлагается внедрение новых технологий и подходов. Разрабатываются рекомендации по совершенствованию нормативно-правовой базы и обучению персонала. Оценивается экономическая целесообразность предложенных мероприятий.

    Внедрение новых технологий защиты информации

    Содержимое раздела

    В данном подразделе рассматриваются новые технологии защиты информации, которые могут быть полезны для МВД России. Предлагаются рекомендации по внедрению новых методов защиты, таких как использование искусственного интеллекта для обнаружения угроз, облачных технологий для хранения данных и специализированных средств защиты от кибератак.

    Совершенствование нормативно-правовой базы

    Содержимое раздела

    В этом подразделе предлагаются рекомендации по совершенствованию нормативно-правовой базы в сфере защиты информации в МВД России. Рассматриваются вопросы приведения нормативных документов в соответствие с современными требованиями, разработки новых регламентов и инструкций, а также повышения ответственности за нарушения в области информационной безопасности.

    Обучение и повышение квалификации персонала

    Содержимое раздела

    В данном подразделе рассматриваются вопросы обучения и повышения квалификации сотрудников МВД России в области информационной безопасности. Предлагаются рекомендации по разработке и проведению учебных программ, организации тренингов и сертификации специалистов. Анализируются методы повышения осведомленности сотрудников о рисках и угрозах информационной безопасности.

Заключение

Содержимое раздела

В заключении обобщаются основные результаты исследования и подводятся итоги работы. Формулируются основные выводы и подтверждается достижение поставленных целей. Оценивается практическая значимость проведенного исследования и определяются перспективы дальнейших исследований в данной области. Даются рекомендации по применению полученных результатов.

Список литературы

Содержимое раздела

В данном разделе представлен список использованной литературы, включающий нормативные акты, научные статьи, монографии и другие источники информации, которые были использованы в процессе написания курсовой работы. Указывается библиографическое описание каждого источника, соответствующее принятым стандартам оформления.

Получи Такую Курсовую

До 90% уникальность
Готовый файл Word
Оформление по ГОСТ
Список источников по ГОСТ
Таблицы и схемы
Презентация

Создать Курсовая на любую тему за 5 минут

Создать

#5618895