Нейросеть

Методы вскрытия и разборки строительных конструкций при пожарах: Анализ и практическое применение (Курсовая)

Нейросеть для курсовой работы Гарантия уникальности Строго по ГОСТу Высочайшее качество Поддержка 24/7

Курсовая работа посвящена исследованию методов вскрытия и разборки строительных конструкций, применяемых пожарными подразделениями в условиях пожара. Рассматриваются различные техники и инструменты, используемые для обеспечения доступа к очагу возгорания, спасения людей и минимизации распространения огня. Анализируются факторы, влияющие на выбор метода, и предлагаются рекомендации по повышению эффективности действий.

Проблема:

Существует необходимость систематизации знаний о методах вскрытия и разборки строительных конструкций при пожарах, а также разработки рекомендаций по их применению в различных условиях. Отсутствие единого подхода и четких инструкций может приводить к ошибкам и затягиванию времени тушения пожара.

Актуальность:

Данная работа актуальна в связи с необходимостью повышения эффективности и безопасности действий пожарных при тушении пожаров в зданиях различного типа. Необходимость рассмотрения факторов, влияющих на выбор методов вскрытия конструкций, обусловлена сложностью современных строительных материалов и технологий. Исследование способствует улучшению тактики пожаротушения и снижению рисков для личного состава.

Цель:

Целью курсовой работы является систематизация существующих методов вскрытия и разборки строительных конструкций при пожарах, анализ их эффективности и разработка рекомендаций по оптимизации действий пожарных подразделений.

Задачи:

  • Изучение нормативной базы и литературы по теме исследования.
  • Анализ существующих методов вскрытия и разборки строительных конструкций.
  • Определение факторов, влияющих на выбор метода вскрытия.
  • Рассмотрение технических средств, применяемых при выполнении работ.
  • Анализ примеров практического применения методов и средств.
  • Разработка рекомендаций по повышению эффективности действий пожарных.

Результаты:

В результате выполнения работы будут систематизированы знания о методах вскрытия и разборки строительных конструкций, предложены рекомендации по оптимальному выбору и применению методов, а также разработаны методические материалы для повышения квалификации пожарных.

Наименование образовательного учреждения

Курсовая

на тему

Методы вскрытия и разборки строительных конструкций при пожарах: Анализ и практическое применение

Выполнил: ФИО

Руководитель: ФИО

Содержание

  • Введение 1
  • Теоретические основы вскрытия и разборки строительных конструкций 2
    • - Классификация строительных конструкций и их огнестойкость 2.1
    • - Анализ физико-химических процессов, происходящих при горении строительных материалов 2.2
    • - Обзор нормативно-технической документации по организации тушения пожаров 2.3
  • Методы и средства вскрытия и разборки конструкций: Технологии и инструменты 3
    • - Ручные инструменты: классификация, характеристики, применение 3.1
    • - Механизированные инструменты: классификация, характеристики, применение 3.2
    • - Специальные методы вскрытия и разборки: взрывные работы, робототехника 3.3
  • Анализ практических примеров вскрытия и разборки конструкций на пожарах 4
    • - Анализ пожаров в жилых зданиях: методы вскрытия и разборки, примеры 4.1
    • - Анализ пожаров в общественных зданиях: методы вскрытия и разборки, примеры 4.2
    • - Анализ пожаров на промышленных объектах: методы вскрытия и разборки, примеры 4.3
  • Разработка рекомендаций по повышению эффективности действий пожарных при вскрытии и разборке конструкций 5
    • - Рекомендации по выбору методов вскрытия в зависимости от типа пожара и конструкций 5.1
    • - Рекомендации по использованию технических средств и инструментов 5.2
    • - Рекомендации по организации работ и обеспечению безопасности личного состава 5.3
  • Заключение 6
  • Список литературы 7

Введение

Содержимое раздела

Введение представляет собой важный раздел курсовой работы, который задает тон всему исследованию. В нем определяется актуальность выбранной темы, обосновывается ее значимость и формулируются цели и задачи исследования. Также в введении указывается методология, которая будет использоваться в работе, и описывается структура курсовой работы, чтобы читатель мог ориентироваться в представленном материале.

Теоретические основы вскрытия и разборки строительных конструкций

Содержимое раздела

Данный раздел посвящен изучению теоретических аспектов, лежащих в основе методов вскрытия и разборки строительных конструкций. Будут рассмотрены основные виды строительных материалов, их характеристики и особенности поведения при пожаре. Также будет проведена классификация методов вскрытия и разборки, с учетом различных факторов, таких как тип конструкции и степень огнестойкости. Это позволит сформировать прочную теоретическую базу для дальнейшего анализа практических аспектов.

    Классификация строительных конструкций и их огнестойкость

    Содержимое раздела

    Этот подраздел посвящен изучению различных типов строительных конструкций, таких как деревянные, бетонные, металлические, и их характеристикам огнестойкости. Будут рассмотрены факторы, влияющие на огнестойкость, и методы ее определения. Понимание этих аспектов необходимо для выбора наиболее эффективных методов вскрытия и разборки при пожаре, с учетом их поведения под воздействием высоких температур.

    Анализ физико-химических процессов, происходящих при горении строительных материалов

    Содержимое раздела

    В этом подразделе будут рассмотрены физико-химические процессы, возникающие при горении различных строительных материалов. Будет изучено влияние температуры, влажности и других факторов на скорость и характер горения. Анализ этих процессов необходим для понимания механизмов разрушения конструкций и выбора наиболее безопасных и эффективных методов работы.

    Обзор нормативно-технической документации по организации тушения пожаров

    Содержимое раздела

    В этом подразделе будет проведен обзор основных нормативных документов, регламентирующих организацию тушения пожаров. Будут рассмотрены требования по вскрытию и разборке конструкций, а также правила безопасности при проведении этих работ. Изучение документации позволит определить правовые основы деятельности пожарных и обеспечить соответствие проводимых операций установленным стандартам.

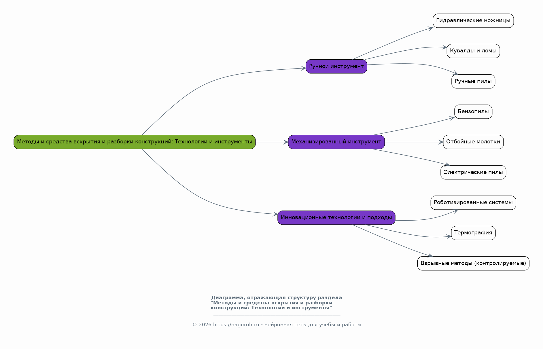
Методы и средства вскрытия и разборки конструкций: Технологии и инструменты

Содержимое раздела

В данном разделе будет проведен детальный обзор методов и технических средств, применяемых для вскрытия и разборки конструкций при пожарах. Рассмотрение различных видов ручного и механизированного инструментария, такого как гидравлические ножницы, бензопилы, отбойные молотки и другие, позволит оценить их возможности и области применения. Будут проанализированы передовые технологии и инновационные подходы в данной области, а также рассмотрены вопросы безопасности при работе с ними.

    Ручные инструменты: классификация, характеристики, применение

    Содержимое раздела

    Этот подраздел посвящен изучению ручных инструментов, используемых для вскрытия и разборки конструкций. Будут рассмотрены различные типы инструментов, такие как топоры, ломы, пилы и другой ручной инструмент. Будут проанализированы их характеристики, преимущества и недостатки. Основное внимание будет уделено правилам их применения и технике безопасности при работе с ними.

    Механизированные инструменты: классификация, характеристики, применение

    Содержимое раздела

    В этом подразделе будут рассмотрены механизированные инструменты, используемые для вскрытия и разборки конструкций. Будут изучены различные типы механизированного оборудования, такое как гидравлические инструменты, бензопилы, отбойные молотки. Будут проанализированы их характеристики, преимущества и недостатки. Особое внимание будет уделено правилам эксплуатации и технике безопасности.

    Специальные методы вскрытия и разборки: взрывные работы, робототехника

    Содержимое раздела

    В этом подразделе будут рассмотрены специальные методы вскрытия и разборки, применяемые в особых ситуациях. Будут изучены взрывные работы, робототехника и другие инновационные подходы. Будут проанализированы их преимущества и недостатки, а также области применения. Особое внимание будет уделено вопросам безопасности и правовым аспектам.

Анализ практических примеров вскрытия и разборки конструкций на пожарах

Содержимое раздела

Данный раздел посвящен анализу конкретных примеров применения различных методов вскрытия и разборки конструкций на реальных пожарах. Будут рассмотрены различные сценарии, включая пожары в жилых, общественных и производственных зданиях. Анализ будет включать оценку эффективности примененных методов, анализ ошибок и разработку рекомендаций по улучшению тактики действий пожарных подразделений, опираясь на реальные случаи.

    Анализ пожаров в жилых зданиях: методы вскрытия и разборки, примеры

    Содержимое раздела

    В этом подразделе будет проведен анализ пожаров в жилых зданиях. Будут рассмотрены различные факторы, влияющие на выбор методов вскрытия и разборки, такие как тип здания, этажность, планировка и наличие людей. Будут проанализированы конкретные примеры и предложены рекомендации по повышению эффективности действий.

    Анализ пожаров в общественных зданиях: методы вскрытия и разборки, примеры

    Содержимое раздела

    Этот подраздел посвящен анализу пожаров в общественных зданиях, таких как школы, больницы, торговые центры. Будут рассмотрены особенности данных объектов, влияющие на выбор тактики вскрытия. Будут проанализированы конкретные примеры с акцентом на особенности оказания помощи пострадавшим и минимизацию распространения огня.

    Анализ пожаров на промышленных объектах: методы вскрытия и разборки, примеры

    Содержимое раздела

    В этом подразделе будет проведен анализ пожаров на промышленных объектах. Будут рассмотрены особенности данных объектов, влияющие на выбор тактики вскрытия. Будут проанализированы конкретные примеры. Особое внимание будет уделено опасным факторам пожара и принятию необходимых мер безопасности

Разработка рекомендаций по повышению эффективности действий пожарных при вскрытии и разборке конструкций

Содержимое раздела

В данном разделе на основе проведенного анализа практических примеров и существующих методик будут разработаны рекомендации по повышению эффективности действий пожарных при вскрытии и разборке строительных конструкций. Будут предложены конкретные шаги по улучшению тактики, использованию инструментов и организации работ для обеспечения безопасности личного состава и успешного тушения пожаров. Рекомендации будут направлены на оптимизацию работы подразделений.

    Рекомендации по выбору методов вскрытия в зависимости от типа пожара и конструкций

    Содержимое раздела

    Этот подраздел содержит рекомендации по выбору наиболее эффективных методов вскрытия в зависимости от конкретных условий пожара. Будут рассмотрены различные сценарии, включая типы зданий, виды конструкций и степень распространения огня. Рекомендации будут направлены на оптимизацию действий пожарных, с учетом максимальной скорости доступа к очагу возгорания и безопасности.

    Рекомендации по использованию технических средств и инструментов

    Содержимое раздела

    Этот подраздел содержит рекомендации по правильному использованию и обслуживанию технических средств и инструментов, применяемых при вскрытии и разборке конструкций. Будут рассмотрены вопросы выбора инструмента, техники безопасности и эффективной работы. Рекомендации будут направлены на повышение скорости и качества выполнения задач.

    Рекомендации по организации работ и обеспечению безопасности личного состава

    Содержимое раздела

    Этот подраздел содержит рекомендации по организации работ и обеспечению безопасности личного состава при проведении операций по вскрытию и разборке конструкций. Будут рассмотрены вопросы планирования, распределения задач и контроля выполнения работ. Рекомендации будут направлены на снижение рисков для пожарных и обеспечение успешного тушения пожара.

Заключение

Содержимое раздела

В заключении подводятся итоги проведенного исследования, обобщаются основные выводы и оценивается достижение поставленных целей. Подчеркивается значимость работы, а также предлагаются направления для дальнейших исследований в данной области. Обозначается практическая ценность полученных результатов и их потенциальное влияние на улучшение пожарной безопасности.

Список литературы

Содержимое раздела

В данном разделе представлен перечень использованных источников информации, включая научные статьи, книги, нормативные документы и интернет-ресурсы. Список литературы оформляется в соответствии с требованиями ГОСТ. Правильное оформление списка литературы имеет важное значение для подтверждения достоверности исследования и соблюдения принципов академической этики.

Получи Такую Курсовую

До 90% уникальность
Готовый файл Word
Оформление по ГОСТ
Список источников по ГОСТ
Таблицы и схемы
Презентация

Создать Курсовая на любую тему за 5 минут

Создать

#6167420