Нейросеть

Национальные школы геоэкономики: стратегии и подходы в условиях глобальной конкуренции (Курсовая)

Нейросеть для курсовой работы Гарантия уникальности Строго по ГОСТу Высочайшее качество Поддержка 24/7

Курсовая работа посвящена исследованию национальных школ геоэкономики, анализу их стратегий и подходов в условиях усиления глобальной конкуренции. Рассматриваются ключевые факторы, влияющие на формирование геоэкономических стратегий, а также практические примеры успешных и неуспешных моделей. Основной акцент делается на выявлении взаимосвязи между геоэкономическими стратегиями и экономическим ростом.

Проблема:

Современный мир сталкивается с проблемой усиления геоэкономической конкуренции между государствами. Важно понять, как различные национальные школы геоэкономики разрабатывают и реализуют свои стратегии в условиях глобализации и какие факторы определяют их эффективность.

Актуальность:

Актуальность исследования обусловлена необходимостью анализа новых вызовов и возможностей, возникающих в условиях постоянно меняющейся геоэкономической среды. Изучение различных подходов и стратегий национальных школ позволяет выявить лучшие практики и адаптивные модели экономического развития. Слабая изученность данной темы требует более глубокого анализа.

Цель:

Целью данной курсовой работы является комплексный анализ стратегий и подходов национальных школ геоэкономики в условиях глобальной конкуренции.

Задачи:

  • Определить понятие и сущность национальных школ геоэкономики.
  • Выявить основные факторы, влияющие на формирование геоэкономических стратегий.
  • Проанализировать стратегии и подходы различных национальных школ геоэкономики (США, Китай, страны ЕС, и другие).
  • Оценить эффективность различных геоэкономических стратегий.
  • Выявить перспективные направления развития национальных школ геоэкономики в будущем.

Результаты:

Результаты исследования позволят лучше понять механизмы формирования и реализации геоэкономических стратегий, выявить ключевые факторы успеха и разработать рекомендации для повышения конкурентоспособности национальных экономик. Практическая значимость работы заключается в возможности применения полученных данных для разработки политических и экономических стратегий.

Наименование образовательного учреждения

Курсовая

на тему

Национальные школы геоэкономики: стратегии и подходы в условиях глобальной конкуренции

Выполнил: ФИО

Руководитель: ФИО

Содержание

  • Введение 1
  • Теоретические основы формирования национальных школ геоэкономики 2
    • - Понятие и сущность геоэкономики: теоретический обзор 2.1
    • - Факторы, влияющие на формирование национальных школ геоэкономики 2.2
    • - Основные теоретические подходы к анализу геоэкономических стратегий 2.3
  • Стратегии и подходы национальных школ геоэкономики 3
    • - Геоэкономические стратегии США 3.1
    • - Стратегия Китая в геоэкономике 3.2
    • - Геоэкономические стратегии стран Европейского союза 3.3
  • Анализ эффективности геоэкономических стратегий 4
    • - Критерии оценки эффективности геоэкономических стратегий 4.1
    • - Сравнительный анализ геоэкономических стратегий США и Китая 4.2
    • - Влияние геоэкономических стратегий на мировую экономику 4.3
  • Перспективы развития национальных школ геоэкономики 5
    • - Тренды и вызовы в современной геоэкономике 5.1
    • - Роль новых технологий в геоэкономике 5.2
    • - Рекомендации по повышению конкурентоспособности национальных экономик 5.3
  • Заключение 6
  • Список литературы 7

Введение

Содержимое раздела

Введение определяет актуальность темы, формулирует цели и задачи исследования, а также обосновывает его научную новизну и практическую значимость. В первом разделе представлен обзор литературы по теме, описываются структура работы и методологические подходы, используемые в исследовании. Введение служит для ориентации читателя в теме и подчеркивает важность исследования в контексте современных геоэкономических реалий.

Теоретические основы формирования национальных школ геоэкономики

Содержимое раздела

В данном разделе рассматриваются теоретические аспекты, лежащие в основе формирования национальных школ геоэкономики. Анализируются основные понятия и концепции, такие как геоэкономика, глобализация, конкурентоспособность. Рассматриваются исторические предпосылки возникновения различных школ геоэкономики и их эволюция. Раздел служит фундаментом для дальнейшего анализа практических стратегий и подходов.

    Понятие и сущность геоэкономики: теоретический обзор

    Содержимое раздела

    Этот подраздел раскрывает ключевые понятия геоэкономики, включая ее определение, основные принципы и цели. Анализируются различные подходы к пониманию геоэкономики, предлагаемые разными научными школами. Особое внимание уделяется взаимосвязи между геоэкономикой и другими областями, такими как международные отношения и экономика, для формирования целостного представления об изучаемом предмете.

    Факторы, влияющие на формирование национальных школ геоэкономики

    Содержимое раздела

    Рассматриваются основные факторы, оказывающие влияние на формирование и развитие национальных школ геоэкономики, такие как географическое положение, ресурсная база, политическая система, уровень экономического развития и социокультурные особенности. Анализируется влияние этих факторов на выбор стратегий и подходов. Подраздел подчеркивает комплексный характер геоэкономических процессов.

    Основные теоретические подходы к анализу геоэкономических стратегий

    Содержимое раздела

    В этом подразделе рассматриваются различные теоретические подходы, используемые для анализа геоэкономических стратегий, включая теорию меркантилизма, неолиберализма, структурного реализма и других. Анализируются сильные и слабые стороны этих подходов. Это обеспечивает теоретическую базу для дальнейшего анализа практических примеров.

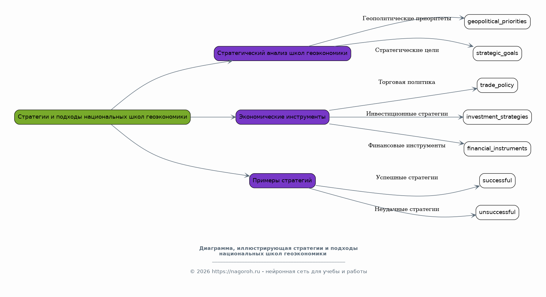
Стратегии и подходы национальных школ геоэкономики

Содержимое раздела

В этой главе проводится анализ стратегий и подходов, характерных для различных национальных школ геоэкономики. Эксперты анализируют ключевые элементы: геополитические приоритеты, экономические инструменты и методы. Приводятся примеры успешных и неудачных стратегий, а также рассматриваются факторы, обуславливающие различия в подходах. Это обеспечивает понимание практического применения теоретических основ.

    Геоэкономические стратегии США

    Содержимое раздела

    В этом подразделе подробно анализируются стратегии США в области геоэкономики, включая их историческое развитие, текущие цели и используемые инструменты. Рассматривается роль доллара, торговых соглашений, санкций и других экономических рычагов в достижении геоэкономических целей. Оценивается эффективность этих стратегий и их влияние на мировую экономику.

    Стратегия Китая в геоэкономике

    Содержимое раздела

    Анализируется геоэкономическая стратегия Китая, включая ее основные направления, такие как инициатива "Один пояс, один путь", инвестиции, торговая политика, участие в международных организациях. С точки зрения различных школ, рассматриваются факторы успеха и вызовы, с которыми сталкивается Китай в реализации своих геоэкономических целей.

    Геоэкономические стратегии стран Европейского союза

    Содержимое раздела

    В этом подразделе рассматриваются геоэкономические стратегии стран Европейского Союза, с акцентом на торговую политику, политику конкуренции, энергетическую безопасность и другие аспекты. Анализируются внутренние и внешние факторы, влияющие на формирование этих стратегий, а также их роль в мировой экономике. Раздел акцентирует внимание на европейском подходе к геоэкономике.

Анализ эффективности геоэкономических стратегий

Содержимое раздела

В данном разделе проводится анализ эффективности различных геоэкономических стратегий. Осуществляется сравнительный анализ, выявляются факторы успеха и неудач. Рассматриваются конкретные кейсы и примеры, которые иллюстрируют эффективность тех или иных подходов. Анализируются данные и статистические показатели, что позволяет сделать обоснованные выводы и рекомендации.

    Критерии оценки эффективности геоэкономических стратегий

    Содержимое раздела

    Определяются и обосновываются основные критерии, используемые для оценки эффективности геоэкономических стратегий. Анализируются показатели экономического роста, уровня конкурентоспособности, влияния на мировую экономику и другие факторы. Эти критерии служат основой для последующего анализа и сравнения различных стратегий.

    Сравнительный анализ геоэкономических стратегий США и Китая

    Содержимое раздела

    Проводится сравнительный анализ геоэкономических стратегий США и Китая. Анализируются их сильные и слабые стороны, а также факторы, влияющие на их эффективность. Этот анализ позволяет выявить лучшие практики и тенденции, а также оценить перспективы развития.

    Влияние геоэкономических стратегий на мировую экономику

    Содержимое раздела

    Анализируется влияние геоэкономических стратегий на мировую экономику, включая торговлю, инвестиции, финансовые рынки и геополитическое равновесие. Рассматриваются последствия для различных стран и регионов. Это помогает понять долгосрочные последствия различных геоэкономических стратегий.

Перспективы развития национальных школ геоэкономики

Содержимое раздела

В этом разделе представлены перспективы развития национальных школ геоэкономики в будущем. Рассматриваются современные тренды и вызовы, влияющие на формирование геоэкономических стратегий. Оценивается роль новых технологий и геополитических изменений. Предлагаются рекомендации по адаптации к меняющимся условиям и повышению конкурентоспособности.

    Тренды и вызовы в современной геоэкономике

    Содержимое раздела

    Анализируются ключевые тренды и вызовы, стоящие перед национальными школами геоэкономики, такие как цифровая трансформация, изменение климата, пандемии, новые формы конкуренции и изменения в глобальных цепочках поставок. Оценивается их влияние на стратегии и подходы.

    Роль новых технологий в геоэкономике

    Содержимое раздела

    В этом подразделе рассматривается роль новых технологий, таких как искусственный интеллект, блокчейн, автоматизация и другие, в геоэкономике. Анализируется их влияние на конкуренцию, торговые отношения, инвестиции и другие аспекты. Обсуждаются возможности и риски, связанные с использованием технологий.

    Рекомендации по повышению конкурентоспособности национальных экономик

    Содержимое раздела

    Предлагаются рекомендации по повышению конкурентоспособности национальных экономик в условиях глобальной конкуренции. Рассматриваются меры по совершенствованию геоэкономических стратегий, развитию инноваций, привлечению инвестиций и обеспечению экономической безопасности. Практические советы.

Заключение

Содержимое раздела

В заключении обобщаются основные результаты исследования, подводятся итоги и формулируются выводы о влиянии геоэкономических стратегий на мировую экономику. Указываются преимущества и недостатки различных подходов. Оценивается достижение целей, поставленных в начале работы. Обозначаются перспективы дальнейших исследований в этой области.

Список литературы

Содержимое раздела

В разделе «Список литературы» приводятся все источники, использованные при написании курсовой работы, оформленные в соответствии с требованиями к академическим работам. Это включает научные статьи, книги, официальные документы и интернет-ресурсы, цитируемые в тексте. Упорядочение источников способствует соблюдению академической этики.

Получи Такую Курсовую

До 90% уникальность
Готовый файл Word
Оформление по ГОСТ
Список источников по ГОСТ
Таблицы и схемы
Презентация

Создать Курсовая на любую тему за 5 минут

Создать

#6025519