Нейросеть

Обеспечение подготовки топливного, пускового и импульсного газа в газотурбинных установках: анализ и оптимизация (Курсовая)

Нейросеть для курсовой работы Гарантия уникальности Строго по ГОСТу Высочайшее качество Поддержка 24/7

Курсовая работа посвящена вопросам подготовки топливного, пускового и импульсного газа для эффективной работы газотурбинных установок (ГТУ). Рассмотрены основные принципы и методы подготовки газа, а также влияние различных параметров на производительность и надежность ГТУ. Проведен анализ существующих систем подготовки газа, предложены и обоснованы рекомендации по их оптимизации.

Проблема:

Существует необходимость в повышении эффективности и надежности работы газотурбинных установок за счет оптимизации систем подготовки газа. Недостаточный анализ и учет специфических требований к топливному, пусковому и импульсному газу приводят к снижению производительности и увеличению эксплуатационных расходов.

Актуальность:

Данное исследование актуально в связи с растущей потребностью в эффективном и надежном энергетическом оборудовании, особенно в условиях увеличивающейся нагрузки на энергетические системы. Работа направлена на углубление понимания процессов подготовки газа и разработку рекомендаций по оптимизации существующих систем, что позволит повысить эффективность ГТУ и снизить эксплуатационные затраты. В настоящее время недостаточно освещены вопросы комплексной подготовки различных типов газа в контексте современных требований.

Цель:

Целью курсовой работы является анализ существующих систем подготовки топливного, пускового и импульсного газа в ГТУ, выявление проблем и разработка рекомендаций по оптимизации этих систем для повышения эффективности и надежности работы установок.

Задачи:

  • Провести обзор существующих систем подготовки топливного, пускового и импульсного газа в ГТУ.
  • Изучить физико-химические свойства газов, используемых в ГТУ, и их влияние на процесс подготовки.
  • Проанализировать основные методы подготовки газов (очистка, осушка, регулирование давления и температуры).
  • Рассмотреть особенности подготовки топливного газа для различных типов ГТУ.
  • Выявить проблемы и недостатки существующих систем подготовки газа.
  • Разработать рекомендации по оптимизации систем подготовки газа в ГТУ.
  • Оценить экономическую эффективность предложенных рекомендаций.

Результаты:

В результате работы будут сформулированы рекомендации по оптимизации систем подготовки топливного, пускового и импульсного газа в ГТУ, что позволит повысить эффективность, надежность работы установок и снизить эксплуатационные затраты. Проведенный анализ и предложенные решения будут способствовать улучшению работы ГТУ в целом, повышая их конкурентоспособность.

Наименование образовательного учреждения

Курсовая

на тему

Обеспечение подготовки топливного, пускового и импульсного газа в газотурбинных установках: анализ и оптимизация

Выполнил: ФИО

Руководитель: ФИО

Содержание

  • Введение 1
  • Теоретические основы подготовки газа для ГТУ 2
    • - Физико-химические свойства газов 2.1
    • - Методы очистки и осушки газа 2.2
    • - Регулирование давления и температуры газа 2.3
  • Анализ существующих систем подготовки газа 3
    • - Анализ систем подготовки топливного газа 3.1
    • - Анализ систем подготовки пускового и импульсного газа 3.2
    • - Сравнительный анализ и оценка эффективности 3.3
  • Рекомендации по оптимизации систем подготовки газа 4
    • - Оптимизация систем подготовки топливного газа 4.1
    • - Оптимизация систем подготовки пускового и импульсного газа 4.2
    • - Экономическая эффективность и практическая реализация 4.3
  • Заключение 5
  • Список литературы 6

Введение

Содержимое раздела

В разделе представлено обоснование актуальности выбранной темы курсовой работы, определены цели и задачи исследования. Рассматриваются основные проблемы, связанные с подготовкой топливного, пускового и импульсного газа для газотурбинных установок, и обосновывается необходимость проведения анализа и разработки рекомендаций по оптимизации. Также описывается структура работы и методы исследования, используемые в данном исследовании.

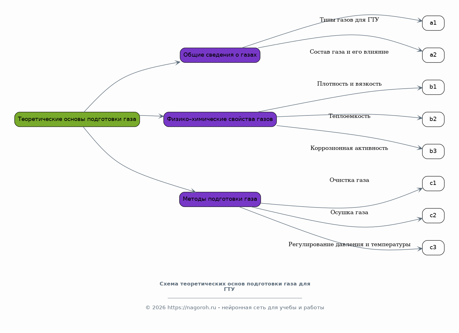
Теоретические основы подготовки газа для ГТУ

Содержимое раздела

В данном разделе рассматриваются базовые понятия и принципы подготовки газа, используемого в газотурбинных установках. Описываются физико-химические свойства и состав различных типов газа, влияющие на процесс подготовки, такие как топливный газ, пусковой газ, и импульсный газ. Анализируются основные методы подготовки газа, включая очистку, осушку, регулирование давления и температуры, а также рассматриваются их преимущества и недостатки.

    Физико-химические свойства газов

    Содержимое раздела

    Рассматриваются требования к качеству газа, предъявляемые к различным типам ГТУ, и стандарты качества.

    Методы очистки и осушки газа

    Содержимое раздела

    Рассматриваются различные типы фильтров и осушителей, их принципы работы, эффективность и применение.

    Регулирование давления и температуры газа

    Содержимое раздела

    Анализируется влияние параметров газа на производительность ГТУ и описываются методы оптимизации регулирования.

Анализ существующих систем подготовки газа

Содержимое раздела

В данном разделе проводится анализ существующих систем подготовки газа на конкретных примерах ГТУ. Рассматриваются различные типы систем подготовки газа, применяемые в различных типах установок, анализируется их структура, функциональность и эффективность. Выявляются сильные и слабые стороны существующих решений, а также проблемы, связанные с эксплуатацией и обслуживанием систем.

    Анализ систем подготовки топливного газа

    Содержимое раздела

    Особое внимание уделяется влиянию качества топливного газа на производительность и надежность ГТУ.

    Анализ систем подготовки пускового и импульсного газа

    Содержимое раздела

    Анализируется влияние параметров газа (давление, температура, состав) на процесс запуска и работы ГТУ, а также методы обеспечения безопасности и надежности.

    Сравнительный анализ и оценка эффективности

    Содержимое раздела

    Представляются результаты сравнительного анализа, выводы и рекомендации по улучшению существующих систем.

Рекомендации по оптимизации систем подготовки газа

Содержимое раздела

В этом разделе представлены рекомендации по оптимизации систем подготовки газа, основанные на проведенном анализе. Разрабатываются конкретные предложения по улучшению существующих систем, учитывая требования к топливному, пусковому и импульсному газу. Рассматриваются различные методы оптимизации, включая выбор оборудования, изменение параметров работы и использование новых технологий. Оценивается экономическая эффективность предложенных рекомендаций.

    Оптимизация систем подготовки топливного газа

    Содержимое раздела

    Предлагаются конкретные решения для различных типов ГТУ, включая рекомендации по модернизации.

    Оптимизация систем подготовки пускового и импульсного газа

    Содержимое раздела

    Даются рекомендации по оптимизации параметров работы, а также предложения по улучшению процессов запуска ГТУ.

    Экономическая эффективность и практическая реализация

    Содержимое раздела

    Рассматриваются вопросы технической осуществимости, рисков и этапов реализации предложенных решений.

Заключение

Содержимое раздела

В заключении обобщаются основные результаты курсовой работы, формулируются выводы по проведенному исследованию и представленным рекомендациям. Оценивается достижение поставленных целей и задач. Подчеркивается практическая значимость работы и потенциальные направления для дальнейших исследований в области подготовки газа для ГТУ. Обозначаются перспективы развития и возможности улучшения работы газотурбинных установок.

Список литературы

Содержимое раздела

В разделе представлен полный список использованных источников, включая научные статьи, книги, нормативные документы и интернет-ресурсы, которые были использованы в процессе написания курсовой работы. Список литературы оформлен в соответствии с требованиями и стандартами ГОСТ, что обеспечивает корректность цитирования и позволяет проверить достоверность информации.

Получи Такую Курсовую

До 90% уникальность
Готовый файл Word
Оформление по ГОСТ
Список источников по ГОСТ
Таблицы и схемы
Презентация

Создать Курсовая на любую тему за 5 минут

Создать

#5686826