Нейросеть

Оптимизация бизнес-процессов в деятельности ПАО «Сбербанк России»: Анализ и рекомендации (Курсовая)

Нейросеть для курсовой работы Гарантия уникальности Строго по ГОСТу Высочайшее качество Поддержка 24/7

Курсовая работа посвящена исследованию оптимизации бизнес-процессов в ПАО «Сбербанк России». В работе рассматриваются теоретические основы оптимизации, анализируются текущие процессы банка, выявляются проблемные области и предлагаются практические рекомендации по их улучшению. Цель исследования – повышение эффективности деятельности банковской организации.

Проблема:

Существует необходимость в постоянном совершенствовании бизнес-процессов в банковской сфере для повышения конкурентоспособности и эффективности работы. Необходимость оптимизации обусловлена динамичным развитием рынка банковских услуг и технологическими изменениями.

Актуальность:

Данная работа актуальна в связи с возрастающей конкуренцией на рынке банковских услуг и необходимостью повышения операционной эффективности. Исследование опирается на актуальные исследования в области оптимизации бизнес-процессов, однако требует адаптации к специфике крупной организации, такой как Сбербанк.

Цель:

Целью курсовой работы является разработка рекомендаций по оптимизации бизнес-процессов в ПАО «Сбербанк России» для повышения эффективности деятельности банка.

Задачи:

  • Изучить теоретические основы оптимизации бизнес-процессов.
  • Проанализировать текущие бизнес-процессы в ПАО «Сбербанк России».
  • Выявить проблемные области и факторы, влияющие на эффективность процессов.
  • Разработать рекомендации по оптимизации бизнес-процессов.
  • Оценить экономическую эффективность предложенных рекомендаций.

Результаты:

В результате исследования будут предложены конкретные рекомендации по оптимизации бизнес-процессов в Сбербанке, направленные на сокращение издержек, повышение качества обслуживания клиентов и улучшение общей эффективности деятельности. Практическая реализация рекомендаций позволит банку повысить свою конкурентоспособность на рынке банковских услуг.

Наименование образовательного учреждения

Курсовая

на тему

Оптимизация бизнес-процессов в деятельности ПАО «Сбербанк России»: Анализ и рекомендации

Выполнил: ФИО

Руководитель: ФИО

Содержание

  • Введение 1
  • Теоретические основы оптимизации бизнес-процессов 2
    • - Основные понятия и принципы оптимизации бизнес-процессов 2.1
    • - Методы анализа и моделирования бизнес-процессов 2.2
    • - Технологии и инструменты оптимизации бизнес-процессов 2.3
  • Анализ бизнес-процессов ПАО «Сбербанк России» 3
    • - Общая характеристика деятельности ПАО «Сбербанк России» 3.1
    • - Анализ текущих бизнес-процессов в ПАО «Сбербанк России» 3.2
    • - Выявление проблем и факторов, влияющих на эффективность процессов 3.3
  • Разработка рекомендаций по оптимизации бизнес-процессов 4
    • - Рекомендации по оптимизации бизнес-процессов обслуживания клиентов 4.1
    • - Рекомендации по оптимизации процессов выдачи кредитов 4.2
    • - Оценка экономической эффективности предложенных рекомендаций 4.3
  • Заключение 5
  • Список литературы 6

Введение

Содержимое раздела

Введение обосновывает актуальность выбранной темы исследования, подчеркивая важность оптимизации бизнес-процессов для современных банков. Определяется объект и предмет исследования, формулируется цель работы, а также конкретные задачи, которые необходимо решить для достижения поставленной цели. Раскрываются методы исследования, используемые в работе, и описывается структура курсовой работы.

Теоретические основы оптимизации бизнес-процессов

Содержимое раздела

Данный раздел посвящен теоретическим аспектам оптимизации бизнес-процессов. Рассматриваются основные понятия, принципы и методы оптимизации. Анализируются различные подходы к организации и управлению бизнес-процессами, включая моделирование, анализ и улучшение процессов. Определяются ключевые факторы, влияющие на эффективность бизнес-процессов, и описываются методы их оценки.

    Основные понятия и принципы оптимизации бизнес-процессов

    Содержимое раздела

    В этом подразделе будут рассмотрены основные термины и определения, связанные с оптимизацией бизнес-процессов, такие как бизнес-процесс, эффективность, реинжиниринг и автоматизация. Также будут изучены основные принципы оптимизации, включая принципы непрерывного улучшения, ориентированности на клиента и использования передовых технологий. Это позволит сформировать основу для дальнейшего анализа.

    Методы анализа и моделирования бизнес-процессов

    Содержимое раздела

    В данном подпункте будут рассмотрены различные методы анализа и моделирования бизнес-процессов, такие как IDEF0, BPMN и UML. Будет изучено применение этих методов для визуализации и понимания текущих процессов. Также будет уделено внимание инструментам и программному обеспечению для моделирования бизнес-процессов, с целью идентификации узких мест и областей для улучшений.

    Технологии и инструменты оптимизации бизнес-процессов

    Содержимое раздела

    Этот подраздел сфокусируется на современных технологиях и инструментах, используемых для оптимизации бизнес-процессов. Будут рассмотрены методы автоматизации, роботизации (RPA), а также использование систем управления бизнес-процессами (BPMS). Будет проанализировано, как эти инструменты помогают повысить эффективность, снизить издержки и улучшить качество обслуживания.

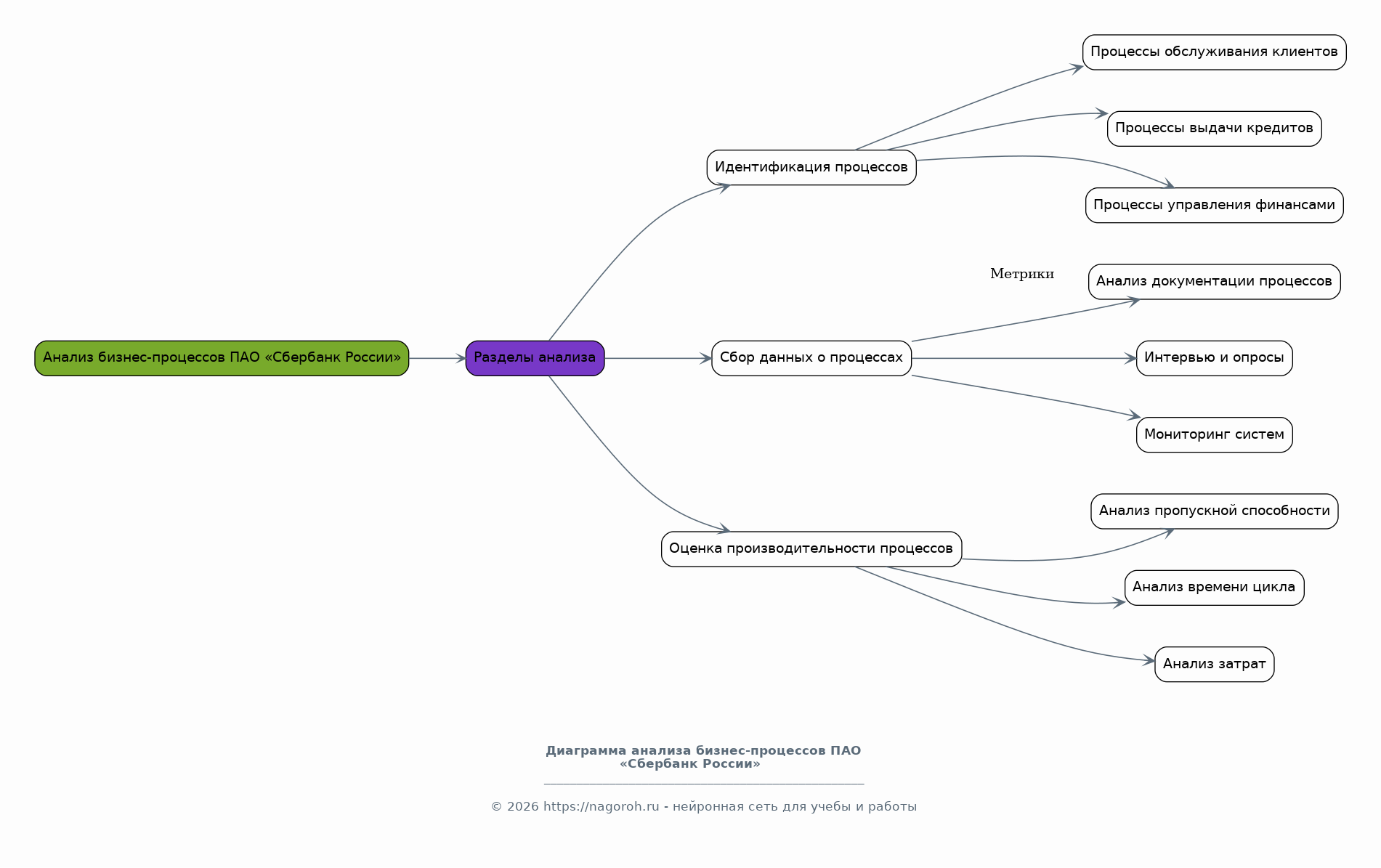
Анализ бизнес-процессов ПАО «Сбербанк России»

Содержимое раздела

В этом разделе будет проведен детальный анализ текущих бизнес-процессов ПАО «Сбербанк России». Будут рассмотрены основные операционные процессы, такие как процессы обслуживания клиентов, выдачи кредитов и управления финансами. Проанализируется эффективность каждого процесса, выявляются узкие места, проблемы и недостатки, влияющие на скорость обслуживания, качество услуг и затраты. Для этого будут использованы методы сбора и анализа данных.

    Общая характеристика деятельности ПАО «Сбербанк России»

    Содержимое раздела

    В данном подразделе будет представлена общая характеристика ПАО «Сбербанк России», включая его организационную структуру, масштаб деятельности, основные направления деятельности и финансовые показатели. Проанализируется положение банка на рынке банковских услуг, а также его конкурентные преимущества и недостатки. Оценка текущего состояния банка послужит основой для дальнейшего анализа.

    Анализ текущих бизнес-процессов в ПАО «Сбербанк России»

    Содержимое раздела

    Этот подпункт будет посвящен детальному анализу конкретных бизнес-процессов в Сбербанке. Будут рассмотрены процессы, требующие оптимизации, такие как процессы обслуживания физических лиц, юридических лиц, выдачи кредитов и проведения платежей. Для каждого процесса будет проведен анализ его этапов, затрат времени, ресурсов и эффективности, с выявлением проблемных зон.

    Выявление проблем и факторов, влияющих на эффективность процессов

    Содержимое раздела

    В этом подразделе будут выявлены и проанализированы основные проблемы, существующие в текущих бизнес-процессах Сбербанка. Будут определены факторы, влияющие на эффективность каждого процесса, такие как длительность операций, количество ошибок, уровень удовлетворенности клиентов и затраты. Будут использованы методы анализа данных для выявления корреляций и зависимостей.

Разработка рекомендаций по оптимизации бизнес-процессов

Содержимое раздела

В данном разделе разрабатываются рекомендации по оптимизации выявленных бизнес-процессов на основе проведенного анализа. Предлагаются конкретные мероприятия по улучшению выявленных проблем, включая изменения в организации процессов, внедрение новых технологий и автоматизацию. Оценивается экономическая эффективность предложенных рекомендаций, включая ожидаемое снижение издержек и повышение прибыльности.

    Рекомендации по оптимизации бизнес-процессов обслуживания клиентов

    Содержимое раздела

    Этот подраздел содержит рекомендации по оптимизации процессов обслуживания клиентов в Сбербанке. Будут предложены конкретные улучшения, направленные на сокращение времени ожидания, повышение качества обслуживания и упрощение процедур. Рекомендации будут включать предложения по автоматизации, внедрению новых каналов обслуживания и улучшению взаимодействия с клиентами.

    Рекомендации по оптимизации процессов выдачи кредитов

    Содержимое раздела

    В данном пункте будут представлены рекомендации по оптимизации процесса выдачи кредитов, включая сокращение сроков рассмотрения заявок, упрощение процедуры подачи документов и снижение рисков. Будут рассмотрены предложения по использованию автоматизированных систем оценки кредитоспособности и внедрению новых технологий для повышения эффективности.

    Оценка экономической эффективности предложенных рекомендаций

    Содержимое раздела

    В этом подразделе будет проведена оценка экономической эффективности предложенных рекомендаций. Будут рассчитаны ожидаемые показатели, такие как снижение операционных расходов, увеличение прибыли, повышение производительности труда и улучшение качества обслуживания клиентов. Экономическая эффективность будет подтверждена расчетами и обоснованиями.

Заключение

Содержимое раздела

В заключении обобщаются основные результаты исследования, подтверждаются выводы и достижение поставленной цели. Подводятся итоги анализа текущих бизнес-процессов ПАО «Сбербанк России» и оценивается эффективность предложенных рекомендаций. Определяется практическая значимость работы и обозначаются перспективы дальнейших исследований в области оптимизации бизнес-процессов в банковской сфере.

Список литературы

Содержимое раздела

В данном разделе представлен список используемой литературы, включающий научные статьи, монографии, учебники, нормативно-правовые акты и другие источники, использованные при написании курсовой работы. Список оформляется в соответствии с требованиями ГОСТ.

Получи Такую Курсовую

До 90% уникальность
Готовый файл Word
Оформление по ГОСТ
Список источников по ГОСТ
Таблицы и схемы
Презентация

Создать Курсовая на любую тему за 5 минут

Создать

#6162073