Нейросеть

Основы внутреннего контроля пожарной безопасности в организациях: Анализ и рекомендации (Курсовая)

Нейросеть для курсовой работы Гарантия уникальности Строго по ГОСТу Высочайшее качество Поддержка 24/7

Курсовая работа посвящена изучению основ внутреннего контроля пожарной безопасности в организациях. В работе рассматриваются нормативно-правовые аспекты, методы оценки рисков и практические подходы к организации системы пожарной безопасности. Акцент делается на анализе конкретных примеров и разработке рекомендаций по повышению эффективности контроля.

Проблема:

Существует необходимость в систематизации знаний и практических навыков для обеспечения пожарной безопасности на уровне организации. Недостаточная разработанность методик внутреннего контроля и управления рисками в области пожарной безопасности создает предпосылки для возникновения пожаров и связанных с ними негативных последствий.

Актуальность:

Актуальность исследования обусловлена возрастающей потребностью в эффективных системах пожарной безопасности в организациях различного профиля. Работа направлена на повышение уровня защиты от пожаров, снижение материального ущерба и сохранение жизней. Исследование опирается на актуальные нормативные документы и передовой опыт в области пожарной безопасности.

Цель:

Разработка рекомендаций по совершенствованию системы внутреннего контроля пожарной безопасности в организациях на основе анализа нормативной базы и практических примеров.

Задачи:

  • Изучить нормативно-правовую базу в области пожарной безопасности.
  • Проанализировать методы оценки пожарных рисков в организациях.
  • Рассмотреть основные принципы организации внутреннего контроля пожарной безопасности.
  • Проанализировать примеры систем пожарной безопасности в конкретных организациях.
  • Разработать рекомендации по улучшению внутреннего контроля пожарной безопасности.
  • Сформулировать выводы по результатам исследования.

Результаты:

В результате работы будут сформулированы конкретные рекомендации по повышению эффективности внутреннего контроля пожарной безопасности. Предложенные меры направлены на снижение пожарных рисков, улучшение готовности персонала к действиям при пожаре и повышение общей безопасности.

Наименование образовательного учреждения

Курсовая

на тему

Основы внутреннего контроля пожарной безопасности в организациях: Анализ и рекомендации

Выполнил: ФИО

Руководитель: ФИО

Содержание

  • Введение 1
  • Теоретические основы пожарной безопасности в организациях 2
    • - Нормативно-правовая база пожарной безопасности 2.1
    • - Методы оценки пожарных рисков 2.2
    • - Принципы организации внутреннего контроля пожарной безопасности 2.3
  • Организация противопожарной защиты зданий и сооружений 3
    • - Системы противопожарной защиты 3.1
    • - Особенности противопожарной защиты различных типов зданий 3.2
    • - Организация эвакуации людей при пожаре 3.3
  • Анализ систем внутреннего контроля пожарной безопасности в организациях (практическая часть) 4
    • - Анализ организации пожарной безопасности в конкретных организациях 4.1
    • - Оценка эффективности существующих систем контроля 4.2
    • - Выявление проблем и разработка рекомендаций 4.3
  • Рекомендации по совершенствованию внутреннего контроля пожарной безопасности 5
    • - Организационные меры по улучшению контроля 5.1
    • - Повышение квалификации персонала 5.2
    • - Внедрение современных технологий и методов 5.3
  • Заключение 6
  • Список литературы 7

Введение

Содержимое раздела

Введение определяет актуальность темы исследования, обосновывает ее значимость и формулирует цели и задачи работы. В данном разделе рассматриваются основные понятия и определения в области пожарной безопасности, а также обзор текущей ситуации с пожарами в организациях. Подчеркивается необходимость эффективного внутреннего контроля и его роль в снижении рисков.

Теоретические основы пожарной безопасности в организациях

Содержимое раздела

Данный раздел посвящен теоретическому обоснованию системы пожарной безопасности. Рассматриваются основные нормативные правовые акты, регулирующие пожарную безопасность на территории Российской Федерации. Анализируются методы оценки пожарных рисков, включая классификацию зданий и сооружений по степени огнестойкости. Изучаются требования к организации противопожарной защиты, включая системы оповещения, пожаротушения, а также обучение персонала.

    Нормативно-правовая база пожарной безопасности

    Содержимое раздела

    Изучение основных федеральных законов, нормативных актов и стандартов, регулирующих пожарную безопасность, включая Федеральный закон № 69-ФЗ «О пожарной безопасности», технические регламенты и другие документы, определяющие требования к обеспечению пожарной безопасности в организациях. Рассматриваются права и обязанности организаций и должностных лиц.

    Методы оценки пожарных рисков

    Содержимое раздела

    Анализ различных методик оценки пожарных рисков, применяемых в организациях различного профиля. Рассматриваются методы расчета пожарных рисков, классификация зданий по функциональной пожарной безопасности, а также показатели пожарной опасности веществ и материалов. Оцениваются факторы, влияющие на возникновение и развитие пожаров.

    Принципы организации внутреннего контроля пожарной безопасности

    Содержимое раздела

    Рассмотрение основных принципов построения системы внутреннего контроля пожарной безопасности, включая организацию, планирование, контроль и оценку эффективности. Изучение роли и функций ответственных лиц, разработка инструкций и планов эвакуации, организация обучения персонала и проведения противопожарных тренировок.

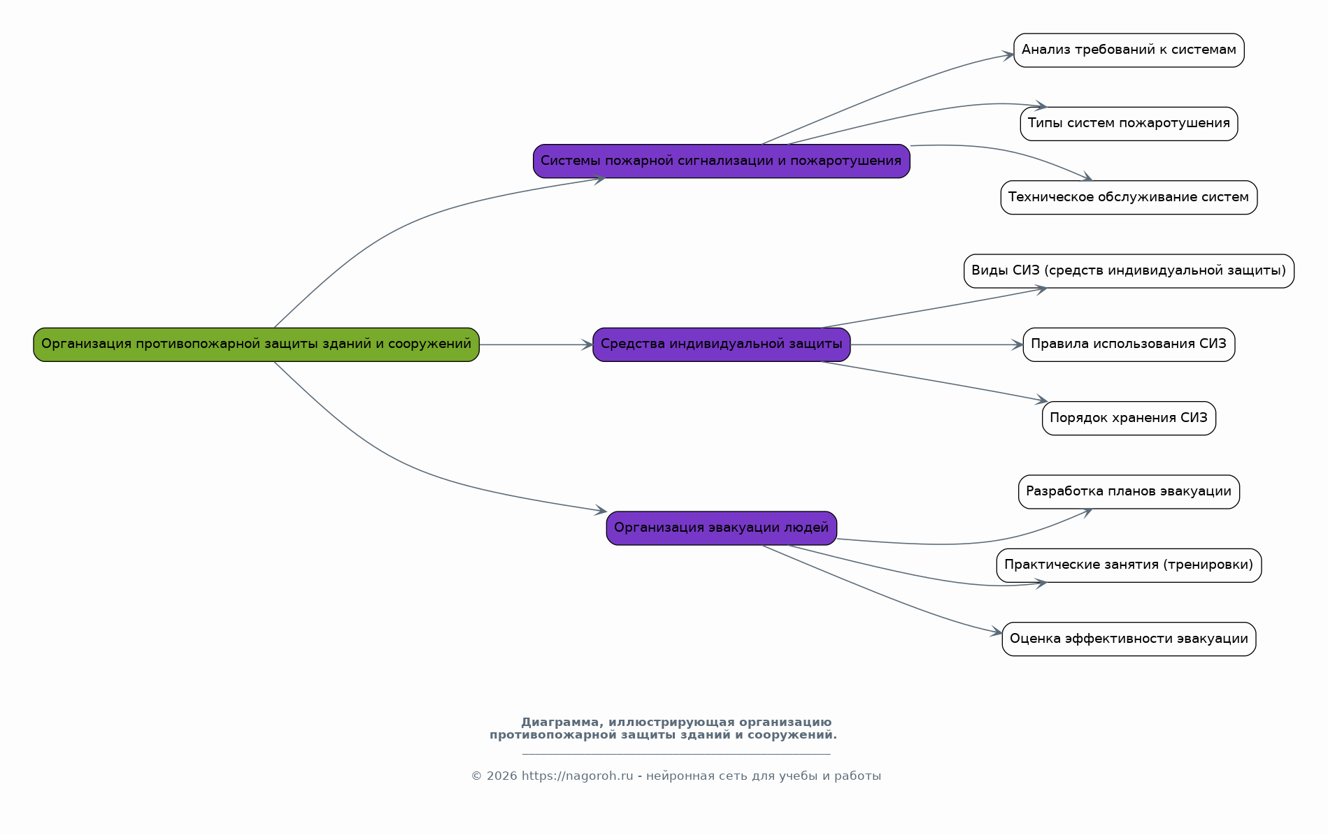
Организация противопожарной защиты зданий и сооружений

Содержимое раздела

В данном разделе рассматриваются практические аспекты организации противопожарной защиты различных типов зданий и сооружений. Анализируются требования к системам автоматической пожарной сигнализации и пожаротушения, а также средствам индивидуальной защиты. Рассматривается организация эвакуации людей при пожаре, включая разработку планов эвакуации и проведение практических занятий.

    Системы противопожарной защиты

    Содержимое раздела

    Изучение видов систем пожарной сигнализации и пожаротушения, их классификация, принцип работы и требования к установке и обслуживанию. Анализ современных технологий в области противопожарной защиты, выбор оборудования в зависимости от специфики объекта, критерии эффективности и надежности систем.

    Особенности противопожарной защиты различных типов зданий

    Содержимое раздела

    Анализ специфических требований к противопожарной защите жилых зданий, производственных объектов, офисных помещений и общественных зданий. Рассмотрение особенностей применения противопожарных материалов, конструкций и инженерных систем в зависимости от класса функциональной пожарной опасности зданий.

    Организация эвакуации людей при пожаре

    Содержимое раздела

    Разработка и реализация планов эвакуации, порядок действий персонала при пожаре, организация спасательных мероприятий. Анализ средств индивидуальной защиты, обучение персонала методам эвакуации и оказания первой помощи пострадавшим. Проведение практических тренировок и учений.

Анализ систем внутреннего контроля пожарной безопасности в организациях (практическая часть)

Содержимое раздела

В разделе проводится анализ конкретных примеров организации внутреннего контроля пожарной безопасности в различных типах организаций. Осуществляется оценка эффективности существующих систем контроля, выявляются недостатки и проблемы, а также предлагаются меры по их устранению. Анализируются примеры успешных практик и разрабатываются рекомендации.

    Анализ организации пожарной безопасности в конкретных организациях

    Содержимое раздела

    Рассмотрение примеров организации пожарной безопасности в различных типах организаций, таких как производственные предприятия, офисные центры, торговые комплексы и образовательные учреждения. Анализ существующих систем внутреннего контроля, выявление сильных и слабых сторон, оценка соответствия нормативным требованиям.

    Оценка эффективности существующих систем контроля

    Содержимое раздела

    Анализ методов оценки эффективности систем внутреннего контроля пожарной безопасности, включая проведение аудитов, проверок и испытаний. Оценка соответствия систем требованиям нормативных документов, выявление недостатков и разработка мероприятий по их устранению. Использование статистических данных о пожарах и их последствиях.

    Выявление проблем и разработка рекомендаций

    Содержимое раздела

    Определение проблем и недостатков в существующих системах внутреннего контроля пожарной безопасности на основе анализа практических примеров. Разработка конкретных рекомендаций по улучшению систем контроля, включая организационные меры, технические решения и обучение персонала. Обоснование предлагаемых мероприятий.

Рекомендации по совершенствованию внутреннего контроля пожарной безопасности

Содержимое раздела

В этом разделе представлены рекомендации по совершенствованию системы внутреннего контроля пожарной безопасности, основанные на проведенном анализе и изучении лучших практик. Предлагаются конкретные меры по улучшению организации контроля, повышению квалификации персонала и внедрению новых технологий.

    Организационные меры по улучшению контроля

    Содержимое раздела

    Рекомендации по оптимизации организационной структуры, распределению обязанностей и ответственности в области пожарной безопасности. Разработка инструкций, положений и регламентов, направленных на повышение эффективности внутреннего контроля. Рекомендации по проведению плановых проверок и аудитов.

    Повышение квалификации персонала

    Содержимое раздела

    Рекомендации по организации обучения и переподготовки персонала, ответственного за пожарную безопасность. Разработка программ обучения, проведение инструктажей и тренировок. Оценка эффективности обучения и контроль за усвоением знаний и навыков.

    Внедрение современных технологий и методов

    Содержимое раздела

    Рекомендации по использованию современных технологий и методов для повышения эффективности внутреннего контроля пожарной безопасности. Рассмотрение перспективных направлений, таких как автоматизация процессов контроля, использование систем видеонаблюдения и мониторинга, а также применение новых материалов и технологий пожаротушения.

Заключение

Содержимое раздела

В заключении подводятся итоги проведенного исследования, формулируются основные выводы и обобщения по результатам работы. Подчеркивается практическая значимость полученных результатов и предлагаются направления для дальнейших исследований в области пожарной безопасности.

Список литературы

Содержимое раздела

Список использованных источников, включая нормативные документы, научные статьи, учебные пособия и другие материалы, использованные при написании курсовой работы. Указываются полные библиографические данные каждого источника.

Получи Такую Курсовую

До 90% уникальность
Готовый файл Word
Оформление по ГОСТ
Список источников по ГОСТ
Таблицы и схемы
Презентация

Создать Курсовая на любую тему за 5 минут

Создать

#5468427