Нейросеть

Особенности анализа словесного состава речи дошкольниками с общим недоразвитием речи (ОНР) (Курсовая)

Нейросеть для курсовой работы Гарантия уникальности Строго по ГОСТу Высочайшее качество Поддержка 24/7

Курсовая работа посвящена исследованию специфики анализа словесного состава речи у дошкольников с общим недоразвитием речи (ОНР). В работе рассматриваются теоретические аспекты речевого развития, типы ОНР и их влияние на языковые навыки. Особое внимание уделяется анализу лингвистических особенностей речи детей с ОНР и разработке практических рекомендаций.

Проблема:

Существует необходимость в углубленном изучении особенностей восприятия и анализа словесного состава речи детьми с ОНР, поскольку это является ключевым фактором успешности коррекционно-педагогической работы. Недостаточность исследований в данной области обуславливает актуальность представленной работы.

Актуальность:

Исследование актуально в связи с ростом числа детей с нарушениями речи и необходимостью разработки эффективных методов коррекции. Работа вносит вклад в понимание механизмов речевого развития и позволяет оптимизировать процесс обучения и развития детей с ОНР. Обзор существующих исследований показывает, что данная проблема недостаточно изучена в аспекте анализа словесного состава речи.

Цель:

Целью курсовой работы является выявление особенностей анализа словесного состава речи дошкольниками с общим недоразвитием речи (ОНР) и разработка рекомендаций по коррекции выявленных нарушений.

Задачи:

  • Проанализировать психолого-педагогическую литературу по проблеме речевого развития детей дошкольного возраста.
  • Определить основные характеристики общего недоразвития речи (ОНР) у дошкольников.
  • Изучить особенности анализа словесного состава речи детьми с ОНР.
  • Разработать диагностический инструментарий для выявления нарушений анализа словесного состава речи.
  • Провести экспериментальное исследование по изучению особенностей анализа словесного состава речи у детей с ОНР.
  • Проанализировать результаты экспериментального исследования.
  • Разработать методические рекомендации по коррекции нарушений анализа словесного состава речи у дошкольников с ОНР.

Результаты:

Результаты исследования позволят уточнить представления об особенностях анализа словесного состава речи у детей с ОНР и будут способствовать разработке эффективных коррекционно-педагогических технологий. Практическая значимость работы заключается в возможности использования полученных данных в работе логопедов, воспитателей и родителей.

Наименование образовательного учреждения

Курсовая

на тему

Особенности анализа словесного состава речи дошкольниками с общим недоразвитием речи (ОНР)

Выполнил: ФИО

Руководитель: ФИО

Содержание

  • Введение 1
  • Теоретические основы формирования речевой деятельности у дошкольников 2
    • - Этапы формирования речи у дошкольников 2.1
    • - Понятие и структура словесного состава речи 2.2
    • - Психолого-педагогические особенности детей с ОНР 2.3
  • Особенности общего недоразвития речи (ОНР) у дошкольников и подходы к его коррекции 3
    • - Этиология, классификация и диагностика ОНР 3.1
    • - Проявления ОНР в речи детей дошкольного возраста 3.2
    • - Методы и приемы коррекционной работы при ОНР 3.3
  • Экспериментальное исследование особенностей анализа словесного состава речи у дошкольников с ОНР 4
    • - Методика исследования и выборка испытуемых 4.1
    • - Результаты исследования и их анализ 4.2
    • - Сравнение результатов исследования с данными других авторов 4.3
  • Разработка рекомендаций по коррекции нарушений анализа словесного состава речи у дошкольников с ОНР 5
    • - Методические приемы развития фонематического анализа и синтеза 5.1
    • - Формирование лексико-грамматических навыков 5.2
    • - Развитие связной речи и коммуникативных навыков 5.3
  • Заключение 6
  • Список литературы 7

Введение

Содержимое раздела

Введение представляет собой первый раздел курсовой работы, который определяет актуальность выбранной темы, формулирует цели и задачи исследования, а также обосновывает его теоретическую и практическую значимость. В данном разделе будет представлена краткая характеристика общего недоразвития речи (ОНР) и его влияние на речевое развитие дошкольников. Также будут определены объект и предмет исследования, что позволит структурировать работу и направить ее на достижение поставленных целей.

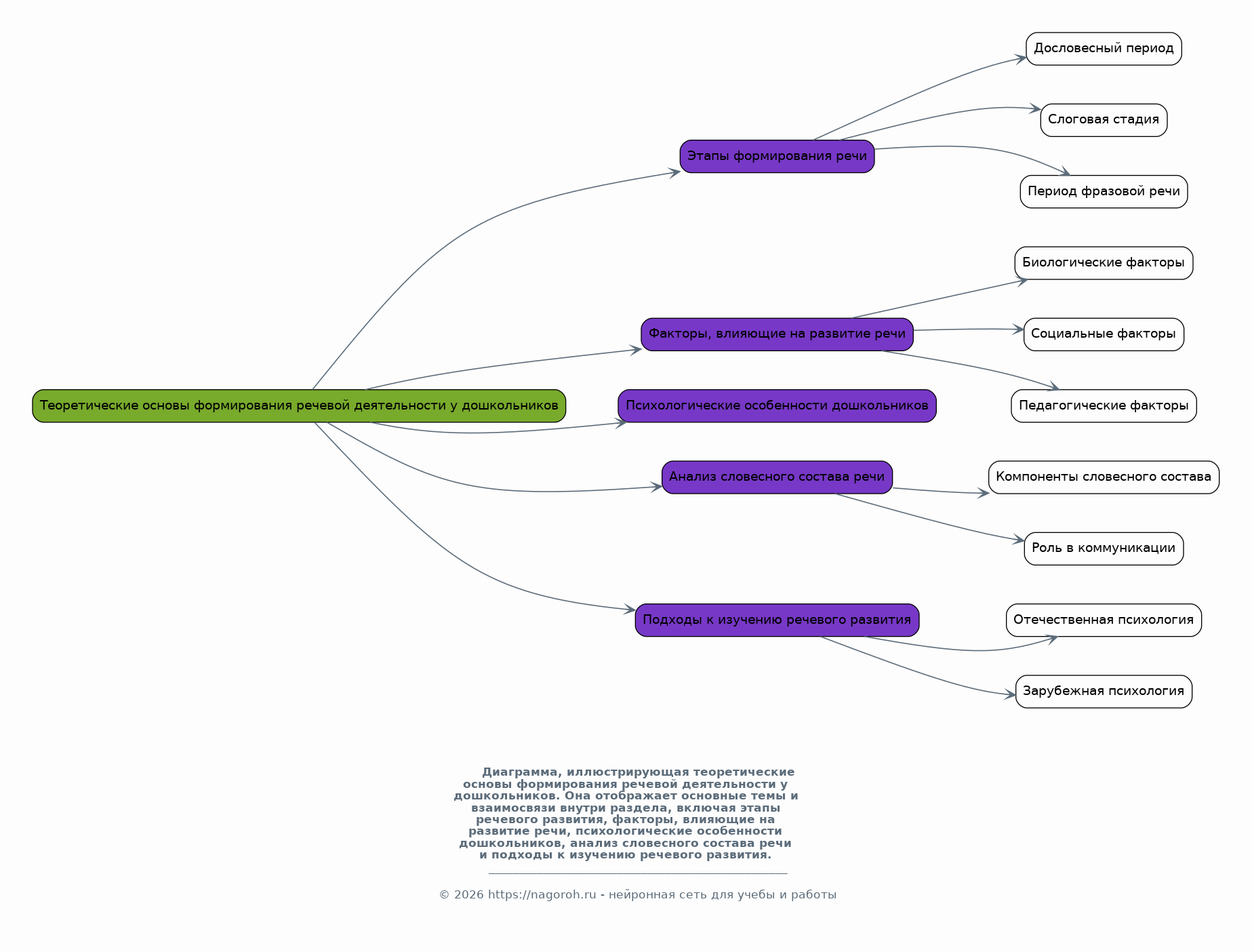
Теоретические основы формирования речевой деятельности у дошкольников

Содержимое раздела

Данный раздел посвящен изучению теоретических аспектов речевого развития детей дошкольного возраста. Будут рассмотрены основные этапы формирования речи, факторы, влияющие на ее развитие, и психологические особенности детей в этот период. Кроме того, будет проанализировано понятие словесного состава речи, его компоненты и роль в коммуникации. Будут обозначены основные подходы к изучению речевого развития в отечественной и зарубежной психологии и педагогике.

    Этапы формирования речи у дошкольников

    Содержимое раздела

    Рассматриваются основные этапы развития речи у дошкольников, начиная с раннего возраста и до достижения школьного возраста. Анализируются особенности формирования фонематического слуха, обогащения словарного запаса, развития грамматического строя речи. Особое внимание уделяется периодам, критичным для развития речи, и влиянию различных факторов на эти процессы. Описывается роль речи в развитии познавательных процессов.

    Понятие и структура словесного состава речи

    Содержимое раздела

    В данном подразделе будет представлено определение словесного состава речи, его основные компоненты (лексика, грамматика, синтаксис) и их взаимосвязь. Рассматривается роль словесного состава в коммуникации, выражении мыслей и чувств. Будут представлены различные подходы к анализу структуры речи, а также ее влияние на успешность обучения и социализацию детей. Особое внимание к влиянию нарушений словесного состава речи.

    Психолого-педагогические особенности детей с ОНР

    Содержимое раздела

    Описываются психологические и педагогические особенности детей с общим недоразвитием речи (ОНР), включая нарушения в области восприятия, внимания, памяти и мышления. Анализируется влияние ОНР на формирование коммуникативных навыков, социализацию и учебную деятельность. Рассматриваются различные типы ОНР и их проявления в речи. Подчеркивается важность индивидуального подхода в работе с такими детьми.

Особенности общего недоразвития речи (ОНР) у дошкольников и подходы к его коррекции

Содержимое раздела

В данном разделе будет представлен подробный анализ различных аспектов общего недоразвития речи (ОНР) у дошкольников, включая этиологию, классификацию и диагностику. Будут рассмотрены основные проявления ОНР в речи детей, такие как нарушения звукопроизношения, фонематического восприятия, лексико-грамматического строя, связной речи, как они влияют на анализ словесного состава речи. Будут проанализированы современные подходы к коррекции ОНР, включая методы и приемы логопедической работы.

    Этиология, классификация и диагностика ОНР

    Содержимое раздела

    Рассматриваются причины возникновения ОНР, включая биологические и социальные факторы. Представлены различные классификации ОНР, основанные на степени выраженности речевых нарушений. Описываются методы диагностики ОНР, используемые в логопедической практике, включая сбор анамнеза, обследование речи и психолого-педагогическое обследование. Уделяется внимание дифференциальной диагностике ОНР с другими речевыми нарушениями.

    Проявления ОНР в речи детей дошкольного возраста

    Содержимое раздела

    Детально описываются проявления ОНР в речи детей дошкольного возраста: нарушения звукопроизношения, фонематического восприятия, лексико-грамматического строя и связной речи. Анализируется влияние данных нарушений на анализ словесного состава речи, формирование навыков чтения и письма. Приводятся примеры речевых ошибок, характерных для детей с ОНР.

    Методы и приемы коррекционной работы при ОНР

    Содержимое раздела

    Рассматриваются современные подходы к коррекционной работе при ОНР, включая методы логопедического воздействия, направленные на развитие звукопроизношения, фонематического слуха, лексики, грамматики и связной речи. Представлены конкретные приемы и упражнения, используемые в работе с детьми с ОНР. Уделяется внимание индивидуальному подходу и сотрудничеству с родителями в процессе коррекции.

Экспериментальное исследование особенностей анализа словесного состава речи у дошкольников с ОНР

Содержимое раздела

Данный раздел посвящен описанию организации и проведения экспериментального исследования, направленного на изучение особенностей анализа словесного состава речи у дошкольников с ОНР. Будут представлены методика исследования, выборка испытуемых, методы сбора данных и критерии оценки результатов. Будут проанализированы результаты исследования, выявлены характерные особенности анализа словесного состава речи у детей с ОНР и сопоставлены с данными других исследований.

    Методика исследования и выборка испытуемых

    Содержимое раздела

    Представлена методика исследования, включающая в себя описание используемых диагностических методик для оценки анализа словесного состава речи (например, задания на выделение звуков, слогов, слов, предложений). Описана выборка испытуемых, включая количество детей с ОНР и контрольной группы, критерии отбора и характеристика выборки. Указывается возраст испытуемых и уровень речевого развития.

    Результаты исследования и их анализ

    Содержимое раздела

    Представлены результаты экспериментального исследования, полученные в ходе выполнения заданий. Проводится анализ количественных и качественных данных, выявляются статистически значимые различия между группами детей. Анализируются особенности выполнения заданий детьми с ОНР, выявляются типичные ошибки и трудности, связанные с анализом словесного состава речи.

    Сравнение результатов исследования с данными других авторов

    Содержимое раздела

    Проводится сопоставление полученных результатов с данными, представленными в других исследованиях, посвященных изучению особенностей речевого развития детей с ОНР. Выявляются сходства и различия в результатах, что позволяет уточнить представления о механизмах анализа словесного состава речи у детей с ОНР. Обсуждаются возможные причины расхождений в данных.

Разработка рекомендаций по коррекции нарушений анализа словесного состава речи у дошкольников с ОНР

Содержимое раздела

Данный раздел посвящен разработке практических рекомендаций по коррекции нарушений анализа словесного состава речи у дошкольников с ОНР, основанных на результатах проведенного исследования и теоретическом анализе литературы. Будут предложены конкретные методы и приемы, направленные на развитие фонематического анализа и синтеза, формирование лексико-грамматических навыков, а также развитие связной речи. Рекомендации будут адаптированы для использования в работе логопедов, воспитателей и родителей.

    Методические приемы развития фонематического анализа и синтеза

    Содержимое раздела

    Представлены методические приемы и упражнения, направленные на развитие фонематического анализа и синтеза, включая игры и задания на выделение звуков из слова, определение последовательности звуков, подбор слов на заданный звук. Описываются дидактические материалы, используемые в работе, и способы адаптации заданий для детей с ОНР. Уделяется внимание развитию слухового восприятия.

    Формирование лексико-грамматических навыков

    Содержимое раздела

    Описываются методы и приемы формирования лексико-грамматических навыков, включая работу над расширением словарного запаса, усвоением грамматических правил, формированием навыков словообразования и словоизменения. Приводятся примеры упражнений, направленных на развитие данных навыков, и рекомендации по их применению в работе с детьми с ОНР. Рассматривается работа над связыванием слов в предложения.

    Развитие связной речи и коммуникативных навыков

    Содержимое раздела

    Представлены методы и приемы развития связной речи, включая составление рассказов по картинкам, пересказ текстов, составление собственных рассказов. Описываются упражнения на развитие коммуникативных навыков, включая игры, направленные на развитие диалогической речи, умение задавать вопросы и отвечать на них. Особое внимание уделяется игровым формам работы.

Заключение

Содержимое раздела

В заключении подводятся итоги проведенного исследования, обобщаются полученные результаты и формулируются основные выводы. Оценивается достижение поставленной цели и решение задач. Определяется практическая значимость работы и обозначаются перспективы дальнейших исследований в данной области. Даются рекомендации по применению полученных результатов в коррекционно-педагогической практике. Подчеркивается вклад работы в изучение проблемы ОНР.

Список литературы

Содержимое раздела

В списке литературы приводятся библиографические данные использованных источников, включая научные статьи, монографии, учебные пособия и другие материалы, использованные в процессе работы. Список оформляется в соответствии с требованиями ГОСТ. Источники располагаются в алфавитном порядке фамилий авторов.

Получи Такую Курсовую

До 90% уникальность
Готовый файл Word
Оформление по ГОСТ
Список источников по ГОСТ
Таблицы и схемы
Презентация

Создать Курсовая на любую тему за 5 минут

Создать

#5688456