Нейросеть

Особенности использования дидактических средств в обучении русскому языку младших школьников: методический аспект (Курсовая)

Нейросеть для курсовой работы Гарантия уникальности Строго по ГОСТу Высочайшее качество Поддержка 24/7

Курсовая работа посвящена изучению влияния дидактических средств на процесс обучения русскому языку в начальной школе. Рассматриваются различные типы дидактических материалов и их эффективность в формировании языковых навыков у младших школьников. Основное внимание уделяется анализу практических примеров и разработке рекомендаций по оптимальному применению дидактических средств в учебном процессе.

Проблема:

Недостаточно изучено влияние различных дидактических средств на формирование языковой компетенции младших школьников. Существует потребность в систематизации и анализе эффективных методик использования дидактических материалов в процессе обучения русскому языку.

Актуальность:

Актуальность исследования обусловлена необходимостью повышения качества образовательного процесса и улучшения результатов обучения русскому языку в начальной школе. Данная работа вносит вклад в методику преподавания русского языка, предлагая практические рекомендации для учителей. Степень изученности проблемы требует анализа и обобщения существующих подходов к использованию дидактических средств.

Цель:

Целью курсовой работы является выявление и систематизация эффективных дидактических средств для повышения качества обучения русскому языку младших школьников.

Задачи:

  • Проанализировать теоретические основы дидактики и методики преподавания русского языка в начальной школе.
  • Определить виды дидактических средств, применяемых в процессе обучения русскому языку.
  • Изучить методику использования дидактических средств для формирования различных языковых навыков.
  • Проанализировать практические примеры использования дидактических средств.
  • Разработать рекомендации по использованию дидактических средств в учебном процессе.
  • Оценить эффективность предложенных рекомендаций.

Результаты:

В результате исследования будут разработаны рекомендации по оптимальному использованию дидактических средств в начальной школе, что позволит повысить эффективность обучения русскому языку. Полученные данные могут быть использованы учителями начальных классов.

Наименование образовательного учреждения

Курсовая

на тему

Особенности использования дидактических средств в обучении русскому языку младших школьников: методический аспект

Выполнил: ФИО

Руководитель: ФИО

Содержание

  • Введение 1
  • Теоретические основы использования дидактических средств в обучении русскому языку 2
    • - Понятие и классификация дидактических средств 2.1
    • - Психолого-педагогические основы обучения русскому языку младших школьников 2.2
    • - Методические принципы использования дидактических средств 2.3
  • Виды и особенности дидактических средств, применяемых в процессе обучения русскому языку 3
    • - Наглядные пособия и их роль в обучении 3.1
    • - Технические средства обучения и современные методики 3.2
    • - Дидактические игры и интерактивные материалы 3.3
  • Анализ практического применения дидактических средств в процессе обучения русскому языку 4
    • - Анализ уроков русского языка с использованием различных дидактических средств 4.1
    • - Экспериментальная работа по оценке эффективности дидактических средств 4.2
    • - Сравнительный анализ методик и дидактических средств 4.3
  • Рекомендации по использованию дидактических средств в обучении русскому языку 5
    • - Разработка учебных материалов и рекомендаций 5.1
    • - Методические рекомендации для учителя 5.2
    • - Дидактические игры и упражнения для закрепления знаний 5.3
  • Заключение 6
  • Список литературы 7

Введение

Содержимое раздела

Введение определяет актуальность выбранной темы, обосновывает ее значимость для современного образования и формулирует научную проблему, которую предстоит решить в ходе исследования. Описывается цель работы, задачи и методы исследования, а также структура курсовой работы. Подчеркивается теоретическая и практическая ценность исследования, указываются перспективы его дальнейшего использования в образовательном процессе. Введение также предоставляет краткий обзор структуры работы.

Теоретические основы использования дидактических средств в обучении русскому языку

Содержимое раздела

Первый раздел теоретической части посвящен анализу основных понятий и определений, связанных с дидактическими средствами и их ролью в образовательном процессе. Рассматриваются различные подходы к классификации дидактических средств, их типология и функции в обучении русскому языку. Анализируются психолого-педагогические основы использования дидактики в начальной школе, учитывая возрастные особенности младших школьников. Также дается обзор истории развития концепций дидактики.

    Понятие и классификация дидактических средств

    Содержимое раздела

    В данном подразделе рассматривается определение дидактических средств, их основные характеристики и классификация по различным признакам. Анализируются разные подходы к систематизации дидактических материалов, такие как классификация по типу восприятия информации и по дидактическим целям. Обсуждается роль каждого вида дидактического средства в процессе обучения русскому языку, приводятся примеры.

    Психолого-педагогические основы обучения русскому языку младших школьников

    Содержимое раздела

    Этот подраздел посвящен анализу особенностей восприятия и усвоения информации младшими школьниками. Рассматриваются психологические аспекты развития речи и мышления в данном возрасте, а также влияние этих факторов на эффективность использования дидактических средств. Обсуждаются принципы организации учебного процесса с учетом возрастных особенностей и индивидуальных различий школьников.

    Методические принципы использования дидактических средств

    Содержимое раздела

    В данном подразделе рассматриваются ключевые методические принципы, лежащие в основе эффективного применения дидактических средств при обучении русскому языку. Обсуждаются принципы наглядности, доступности, системности и активности учащихся. Анализируются методы и приемы работы с дидактическими материалами, способствующие развитию языковых навыков и формированию коммуникативной компетенции школьников.

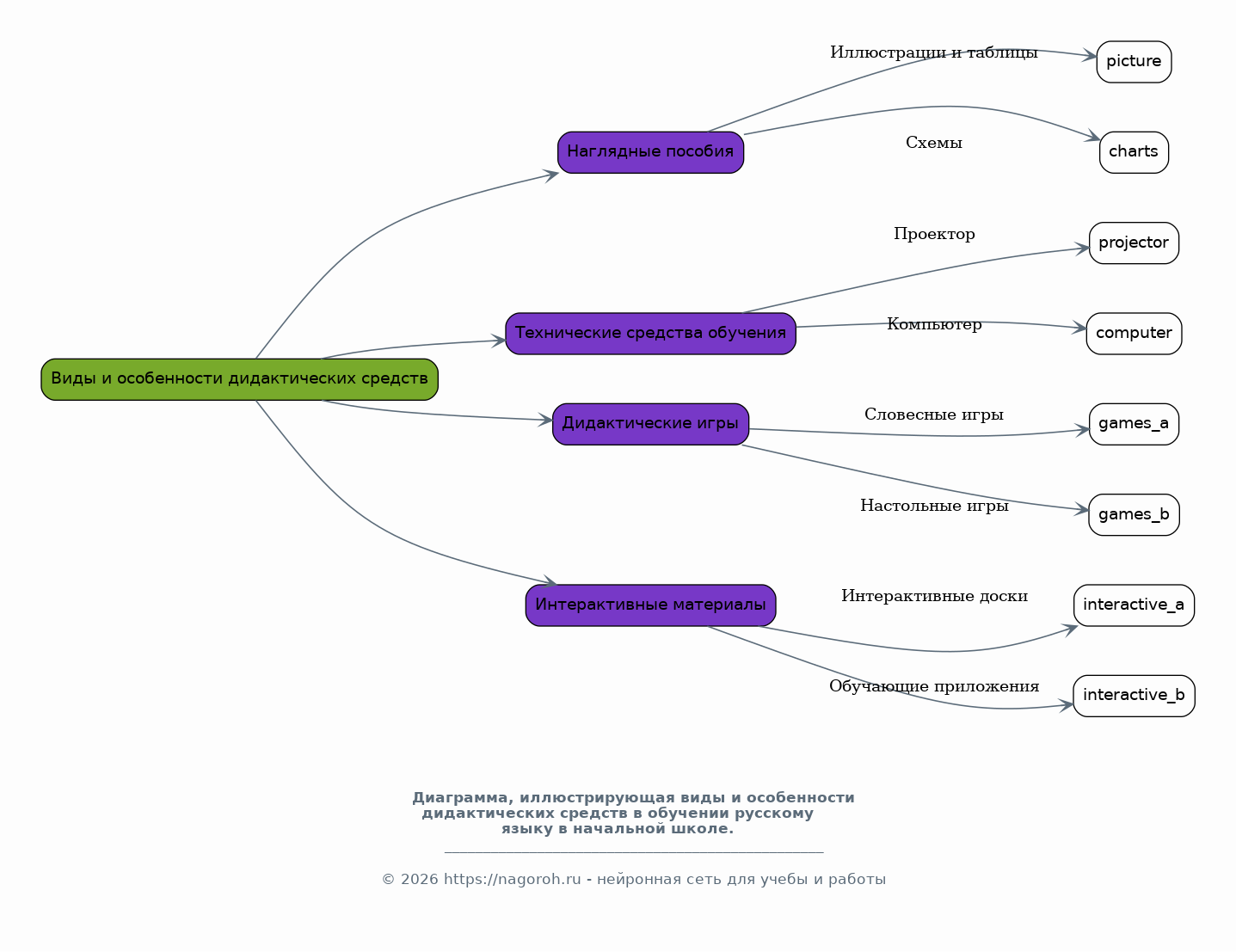
Виды и особенности дидактических средств, применяемых в процессе обучения русскому языку

Содержимое раздела

Второй раздел теоретической части посвящен детальному рассмотрению различных видов дидактических средств, используемых в обучении русскому языку в начальной школе. Анализируются особенности использования наглядных пособий, технических средств обучения, дидактических игр и интерактивных материалов. Оценивается эффективность различных видов дидактических средств для формирования языковых навыков, таких как правописание, грамматика и развитие речи.

    Наглядные пособия и их роль в обучении

    Содержимое раздела

    В этом подразделе рассматриваются различные типы наглядных пособий (картинки, схемы, таблицы) и их роль в формировании мотивации к обучению и пониманию учебного материала. Обсуждаются принципы отбора и использования наглядных материалов с учетом возрастных особенностей младших школьников. Приводятся примеры применения наглядных пособий на уроках русского языка.

    Технические средства обучения и современные методики

    Содержимое раздела

    Рассматриваются различные технические средства обучения, такие как интерактивные доски, компьютеры и проекторы, и их влияние на процесс обучения. Обсуждаются современные методики использования технических средств для развития языковых навыков и повышения интерактивности уроков. Приводятся примеры конкретных программ и приложений для обучения русскому языку.

    Дидактические игры и интерактивные материалы

    Содержимое раздела

    В данном подразделе анализируются различные виды дидактических игр и интерактивных материалов, применяемых в процессе обучения русскому языку. Обсуждается их роль в развитии познавательной активности школьников, формировании коммуникативных навыков и повышении интереса к предмету. Приводятся примеры конкретных игр и материалов, подходящих для начальной школы.

Анализ практического применения дидактических средств в процессе обучения русскому языку

Содержимое раздела

В этом разделе проводится анализ конкретных примеров использования дидактических средств в учебном процессе. Анализируются различные методики и подходы к применению дидактических материалов на уроках русского языка. Оценивается эффективность использования конкретных дидактических средств для достижения образовательных целей. Представлены результаты экспериментальной работы (если проводилась).

    Анализ уроков русского языка с использованием различных дидактических средств

    Содержимое раздела

    В этом подразделе проводится анализ конспектов уроков и учебных материалов, иллюстрирующих применение различных дидактических средств. Оценивается соответствие выбранных дидактических средств поставленным учебным задачам. Анализируются сильные и слабые стороны представленных методических приемов. Приводятся примеры уроков, эффективно использующих дидактические материалы.

    Экспериментальная работа по оценке эффективности дидактических средств

    Содержимое раздела

    Если в работе проводился эксперимент, в этом подразделе описывается методика проведения эксперимента, выборка испытуемых, инструменты и методы сбора данных. Представляются результаты экспериментального исследования, включая количественные и качественные данные. Анализируется влияние различных дидактических средств на результаты обучения.

    Сравнительный анализ методик и дидактических средств

    Содержимое раздела

    Проводится сравнительный анализ различных методик и дидактических средств, используемых в обучении русскому языку. Выявляются наиболее эффективные подходы с учетом конкретных образовательных задач. Оцениваются преимущества и недостатки различных дидактических материалов. Представлены обобщенные выводы о наиболее перспективных и эффективных дидактических средствах.

Рекомендации по использованию дидактических средств в обучении русскому языку

Содержимое раздела

Этот раздел содержит практические рекомендации для учителей по эффективному использованию дидактических средств в обучении русскому языку. Предлагаются конкретные методические приемы и варианты использования различных дидактических материалов. Рассматриваются вопросы планирования урока, подбора дидактических средств и оценки результатов обучения. Эти рекомендации помогут оптимизировать учебный процесс и повысить его эффективность.

    Разработка учебных материалов и рекомендаций

    Содержимое раздела

    В этом подразделе представляются конкретные примеры дидактических материалов, разработанных на основе проведенного исследования. Описываются методики работы с данными материалами, адаптированные для младших школьников. Предлагаются рекомендации по использованию разработанных материалов на разных этапах урока и для разных языковых навыков.

    Методические рекомендации для учителя

    Содержимое раздела

    Этот подраздел содержит методические рекомендации для учителей, направленные на эффективное применение дидактических средств в учебном процессе. Предлагаются стратегии организации учебного занятия, учитывающие возрастные особенности и интересы младших школьников. Даются советы по оценке результатов обучения и адаптации дидактических материалов.

    Дидактические игры и упражнения для закрепления знаний

    Содержимое раздела

    Представлены примеры дидактических игр и упражнений, направленных на закрепление изученного материала и развитие языковых навыков. Описываются правила и особенности проведения игр, методические приемы их использования. Предлагаются варианты модификации игр в соответствии с учебными целями и интересами учащихся.

Заключение

Содержимое раздела

В заключении обобщаются основные выводы, полученные в ходе исследования. Подводятся итоги работы, характеризующие степень достижения поставленных целей и задач. Оценивается практическая значимость проведенного исследования и его вклад в методику преподавания русского языка. Указываются перспективы дальнейших исследований в данной области, а также предлагаются возможные направления для будущих разработок.

Список литературы

Содержимое раздела

Список литературы включает в себя перечень использованных источников, в том числе учебные пособия, научные статьи, методические рекомендации и другие материалы, которые были использованы в процессе написания курсовой работы. Важно! Список литературы должен быть оформлен в соответствии с требованиями ГОСТ.

Получи Такую Курсовую

До 90% уникальность
Готовый файл Word
Оформление по ГОСТ
Список источников по ГОСТ
Таблицы и схемы
Презентация

Создать Курсовая на любую тему за 5 минут

Создать

#5639823