Нейросеть

Особенности сестринского ухода при язвенной болезни желудка: Анализ и перспективы (Курсовая)

Нейросеть для курсовой работы Гарантия уникальности Строго по ГОСТу Высочайшее качество Поддержка 24/7

Курсовая работа посвящена изучению роли медицинской сестры в уходе за пациентами с язвенной болезнью желудка. Рассматриваются аспекты диагностики, лечения и профилактики обострений заболевания. Особое внимание уделяется сестринскому процессу, включая оценку состояния пациента, планирование ухода, реализацию сестринских вмешательств и оценку их эффективности.

Проблема:

Существует необходимость в систематизации и оптимизации сестринского ухода за пациентами с язвенной болезнью желудка. Недостаточность информации о современных методах и подходах в сестринской практике затрудняет эффективное лечение и уход за пациентами.

Актуальность:

Язвенная болезнь желудка остается распространенным заболеванием, требующим комплексного подхода к лечению и уходу. Актуальность исследования обусловлена необходимостью улучшения качества жизни пациентов и снижения частоты осложнений. В настоящее время существует потребность в обновлении знаний и навыков медицинских сестер для повышения эффективности сестринского ухода.

Цель:

Определить оптимальные стратегии сестринского ухода за пациентами с язвенной болезнью желудка, направленные на улучшение результатов лечения и качества жизни пациентов.

Задачи:

  • Изучить этиологию, патогенез, клинику и диагностику язвенной болезни желудка.
  • Проанализировать современные методы лечения язвенной болезни желудка.
  • Рассмотреть особенности сестринского процесса при уходе за пациентами с язвенной болезнью желудка.
  • Оценить роль медицинской сестры в профилактике осложнений язвенной болезни желудка.
  • Разработать рекомендации по оптимизации сестринского ухода за пациентами с язвенной болезнью желудка.
  • Проанализировать эффективность предложенных рекомендаций.

Результаты:

В результате исследования будут разработаны конкретные рекомендации по улучшению сестринского ухода за пациентами с язвенной болезнью желудка. Полученные данные могут быть использованы для повышения квалификации медицинских сестер и улучшения качества оказания медицинской помощи.

Наименование образовательного учреждения

Курсовая

на тему

Особенности сестринского ухода при язвенной болезни желудка: Анализ и перспективы

Выполнил: ФИО

Руководитель: ФИО

Содержание

  • Введение 1
  • Теоретические основы язвенной болезни желудка 2
    • - Этиология и патогенез язвенной болезни 2.1
    • - Клиническая картина и диагностика 2.2
    • - Лечение язвенной болезни: медикаментозная терапия и хирургическое вмешательство 2.3
  • Сестринский процесс при язвенной болезни желудка 3
    • - Оценка состояния пациента: сбор анамнеза и физикальный осмотр 3.1
    • - Планирование сестринского ухода и постановка сестринского диагноза 3.2
    • - Реализация сестринских вмешательств и оценка их эффективности 3.3
  • Анализ особенностей сестринского уходи при различных формах язвенной болезни 4
    • - Особенности ухода при неосложненной язвенной болезни 4.1
    • - Сестринский уход при осложненной язвенной болезни: кровотечение, перфорация 4.2
    • - Питание и диетотерапия при язвенной болезни 4.3
  • Заключение 5
  • Список литературы 6

Введение

Содержимое раздела

Введение представляет собой первый раздел курсовой работы, где обосновывается актуальность выбранной темы, формулируются цели и задачи исследования, определяется объект и предмет изучения. Здесь также приводится краткий обзор литературы по теме, описывается методология исследования и указывается его практическая значимость. Важно обозначить вклад исследования в развитие сестринского дела.

Теоретические основы язвенной болезни желудка

Содержимое раздела

Данный раздел посвящен детальному изучению теоретических аспектов язвенной болезни желудка. Он включает в себя описание этиологии и патогенеза заболевания, что позволяет понять механизмы его развития. Анализируются факторы риска, способствующие возникновению язвы, а также классификации и клинические проявления заболевания. Особое внимание уделяется диагностическим методам, применяемым для выявления язвенной болезни.

    Этиология и патогенез язвенной болезни

    Содержимое раздела

    В данном подпункте подробно рассматриваются причины развития язвенной болезни, включая роль Helicobacter pylori, генетические факторы и образ жизни. Анализируются механизмы формирования язвенных дефектов в слизистой оболочке желудка, а также влияние различных факторов на течение заболевания. Это необходимо для понимания принципов лечения и ухода.

    Клиническая картина и диагностика

    Содержимое раздела

    Подробно описываются симптомы язвенной болезни желудка, включая болевой синдром, диспепсические расстройства и осложнения. Обсуждаются современные методы диагностики, такие как эзофагогастродуоденоскопия (ЭГДС), биопсия, тесты на Helicobacter pylori и лучевая диагностика. Важно знать это для сестринского ухода.

    Лечение язвенной болезни: медикаментозная терапия и хирургическое вмешательство

    Содержимое раздела

    Рассматриваются основные подходы к лечению язвенной болезни желудка, включая медикаментозную терапию, направленную на уничтожение Helicobacter pylori, снижение кислотности желудка и защиту слизистой оболочки. Анализируются показания к хирургическому лечению, типы операций и послеоперационный уход, важный для сестринской деятельности.

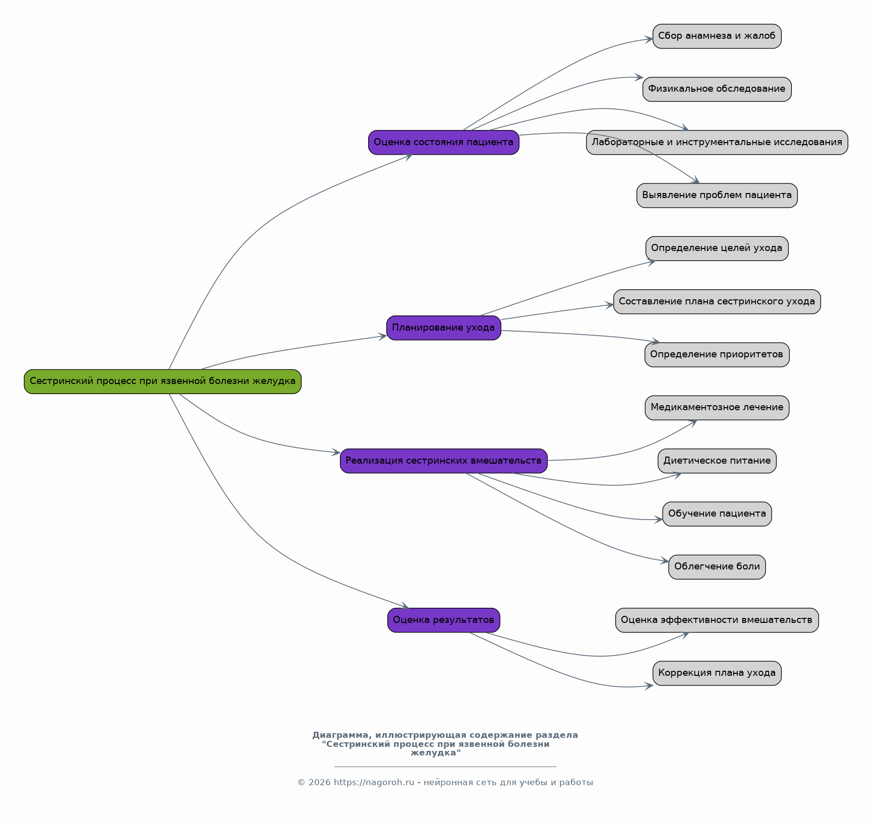
Сестринский процесс при язвенной болезни желудка

Содержимое раздела

Раздел посвящен изучению роли медицинской сестры в уходе за пациентами с язвенной болезнью. Он структурирован в соответствии с этапами сестринского процесса: оценка состояния пациента, планирование ухода, реализация сестринских вмешательств и оценка результатов. Особое внимание уделяется особенностям сестринского ухода на различных стадиях заболевания и в зависимости от его течения.

    Оценка состояния пациента: сбор анамнеза и физикальный осмотр

    Содержимое раздела

    В этом подпункте рассматриваются методы сбора анамнеза у пациентов с язвенной болезнью желудка, включая жалобы, историю заболевания и наличие сопутствующих патологий. Описываются особенности физикального осмотра, уделяя внимание выявлению признаков осложнений. Это необходимо для определения дальнейших действий.

    Планирование сестринского ухода и постановка сестринского диагноза

    Содержимое раздела

    Рассматриваются принципы планирования сестринского ухода на основе полученных данных о состоянии пациента. Обсуждается формулировка сестринских диагнозов, направленных на решение конкретных проблем пациента. Важно понимать это для составления индивидуального плана ухода, направленного на облегчение состояния пациента.

    Реализация сестринских вмешательств и оценка их эффективности

    Содержимое раздела

    В данном подпункте описываются конкретные сестринские вмешательства, направленные на облегчение состояния пациента, уменьшение симптомов и предупреждение осложнений. Анализируются методы оценки эффективности сестринского ухода и предлагаются способы коррекции плана ухода в зависимости от результатов. Это важно для улучшения качества ухода.

Анализ особенностей сестринского уходи при различных формах язвенной болезни

Содержимое раздела

Этот раздел анализирует особенности сестринского ухода при различных формах и стадиях язвенной болезни желудка, включая острые, хронические формы, а также осложнения, такие как кровотечение и перфорация. Особое внимание уделяется мониторингу состояния пациента, обеспечению комфорта и психологической поддержке. Рассматриваются аспекты питания и фармакотерапии.

    Особенности ухода при неосложненной язвенной болезни

    Содержимое раздела

    Детально рассматриваются особенности ухода за пациентами с неосложненной язвенной болезнью желудка, включая диетическое питание, контроль приема лекарств и обучение пациента. Подчеркивается важность профилактических мероприятий и соблюдения рекомендаций врача. Это позволяет улучшить качество жизни пациента.

    Сестринский уход при осложненной язвенной болезни: кровотечение, перфорация

    Содержимое раздела

    В этом подпункте рассматриваются особенности сестринского ухода при развитии осложнений, таких как желудочное кровотечение и перфорация язвы. Особое внимание уделяется экстренным мерам, мониторингу состояния пациента и подготовке к хирургическому вмешательству. Это необходимо для спасения жизни пациента.

    Питание и диетотерапия при язвенной болезни

    Содержимое раздела

    Обсуждается роль диетотерапии в лечении язвенной болезни желудка, предлагаются рекомендации по организации питания пациентов с учетом различных стадий заболевания. Рассматриваются особенности питания в период обострения и ремиссии, а также способы обучения пациента правильному питанию. Это важно для профилактики обострений.

Заключение

Содержимое раздела

В заключении подводятся итоги проведенного исследования, обобщаются основные выводы, полученные в ходе работы. Оценивается степень достижения поставленных целей и задач. Формулируются рекомендации по улучшению сестринского ухода за пациентами с язвенной болезнью желудка, а также перспективы дальнейших исследований в этой области.

Список литературы

Содержимое раздела

Список литературы включает в себя все использованные источники, такие как научные статьи, монографии, учебники и нормативные документы, которые были использованы при написании курсовой работы. Список оформляется в соответствии с требованиями к цитированию и оформлению библиографии.

Получи Такую Курсовую

До 90% уникальность
Готовый файл Word
Оформление по ГОСТ
Список источников по ГОСТ
Таблицы и схемы
Презентация

Создать Курсовая на любую тему за 5 минут

Создать

#5733598