Нейросеть

Понятие и содержание административного права: теоретические основы и современные тенденции (Курсовая)

Нейросеть для курсовой работы Гарантия уникальности Строго по ГОСТу Высочайшее качество Поддержка 24/7

Курсовая работа посвящена всестороннему исследованию административного права, его основных принципов и эволюции в современных условиях. Рассматриваются ключевые понятия, такие как предмет и метод административного права, его роль в регулировании общественных отношений. Анализируются существующие подходы к определению и содержанию административного права, а также выявляются современные тенденции его развития.

Проблема:

Основной проблемой исследования является определение и анализ трансформации административного права в условиях цифровизации и глобализации. Необходимость уточнения его роли в обеспечении прав и свобод граждан, а также эффективности государственного управления требует глубокого анализа.

Актуальность:

Актуальность данной работы обусловлена необходимостью адаптации административного права к вызовам современности, таким как цифровизация, рост числа административных дел и изменение роли государства. Исследование способствует пониманию механизмов правового регулирования и выработке рекомендаций для усовершенствования законодательства. Степень изученности данной проблемы требует дальнейшего развития, учитывая постоянные изменения в общественной жизни.

Цель:

Целью курсовой работы является комплексное исследование понятия и содержания административного права, выявление его особенностей и современных тенденций, а также разработка рекомендаций по совершенствованию его применения.

Задачи:

  • Изучить понятие, предмет и метод административного права.
  • Проанализировать основные принципы административного права и их реализацию.
  • Рассмотреть систему источников административного права.
  • Исследовать структуру административно-правовых отношений.
  • Выявить современные тенденции развития административного права в условиях цифровизации.
  • Определить перспективы развития административного права и сформулировать рекомендации.
  • Проанализировать примеры из судебной практики.

Результаты:

В результате исследования будут сформулированы уточненные определения ключевых понятий административного права и выявлены современные тенденции его развития. Работа позволит предложить конкретные рекомендации по совершенствованию административного законодательства и повышению эффективности его применения, что будет полезно для студентов и всех интересующихся административным правом.

Наименование образовательного учреждения

Курсовая

на тему

Понятие и содержание административного права: теоретические основы и современные тенденции

Выполнил: ФИО

Руководитель: ФИО

Содержание

  • Введение 1
  • Понятие и сущность административного права: теоретические основы 2
    • - Предмет и метод административного права 2.1
    • - Основные принципы административного права 2.2
    • - Система административного права и его источники 2.3
  • Административно-правовые отношения: структура и виды 3
    • - Субъекты административно-правовых отношений 3.1
    • - Объекты и содержание административно-правовых отношений 3.2
    • - Виды административно-правовых отношений 3.3
  • Практическое применение административного права: анализ кейсов 4
    • - Анализ судебных решений по административным делам 4.1
    • - Примеры административных дел и их анализ 4.2
    • - Рекомендации по совершенствованию практики применения административного права 4.3
  • Современные тенденции развития административного права 5
    • - Влияние цифровизации на административное право 5.1
    • - Глобализация и ее влияние на административное право 5.2
    • - Перспективы развития административного права 5.3
  • Заключение 6
  • Список литературы 7

Введение

Содержимое раздела

Введение определяет актуальность выбранной темы, обосновывает ее теоретическую и практическую значимость. В нем также формулируются цели и задачи исследования, указываются методы, которые будут использоваться в работе, и обозначается объект и предмет исследования. Кроме того, подчеркивается научная новизна работы и приводятся сведения о структуре курсовой работы для лучшего восприятия информации. Подчеркивается важность изучения административного права.

Понятие и сущность административного права: теоретические основы

Содержимое раздела

Этот раздел погружает читателя в фундаментальные основы административного права, начиная с его определения и места в системе права. Рассматриваются предмет и метод административного права, позволяющие понять, какие общественные отношения оно регулирует и каким образом. Также анализируются основные принципы административного права, формирующие его основу. Понимание этих принципов необходимо для правильной интерпретации и применения норм административного законодательства. Рассматриваются различные подходы к определению административного права в юридической науке.

    Предмет и метод административного права

    Содержимое раздела

    В этом подпункте детально рассматривается предмет административного права, то есть круг общественных отношений, подлежащих его регулированию. Особое внимание уделяется методу регулирования, определяющему способы и приемы воздействия на эти отношения. Анализируются особенности административно-правового метода, его отличия от методов других отраслей права, что позволяет понять специфику административного регулирования и его роль в управлении обществом. Будет показано, как метод влияет на применение норм.

    Основные принципы административного права

    Содержимое раздела

    Данный подпункт посвящен детальному изучению основных принципов административного права, которые формируют его фундамент и определяют его сущность. Рассматриваются принципы законности, приоритета прав и свобод человека и гражданина, гласности, справедливости, а также принцип эффективного государственного управления. Анализируется их содержание, значение и реализация в правоприменительной практике. Важно понимание этих базовых принципов для обеспечения верховенства права.

    Система административного права и его источники

    Содержимое раздела

    В этой части происходит анализ системы административного права, включающей в себя различные институты и подотрасли. Изучаются источники административного права, рассматриваются их виды: нормативно-правовые акты, указы Президента, постановления Правительства, акты министерств и ведомств. Анализируется иерархия источников и их роль в регулировании общественных отношений, а также судебные прецеденты и доктрина права. Это позволяет понять структуру и взаимодействие правовых норм.

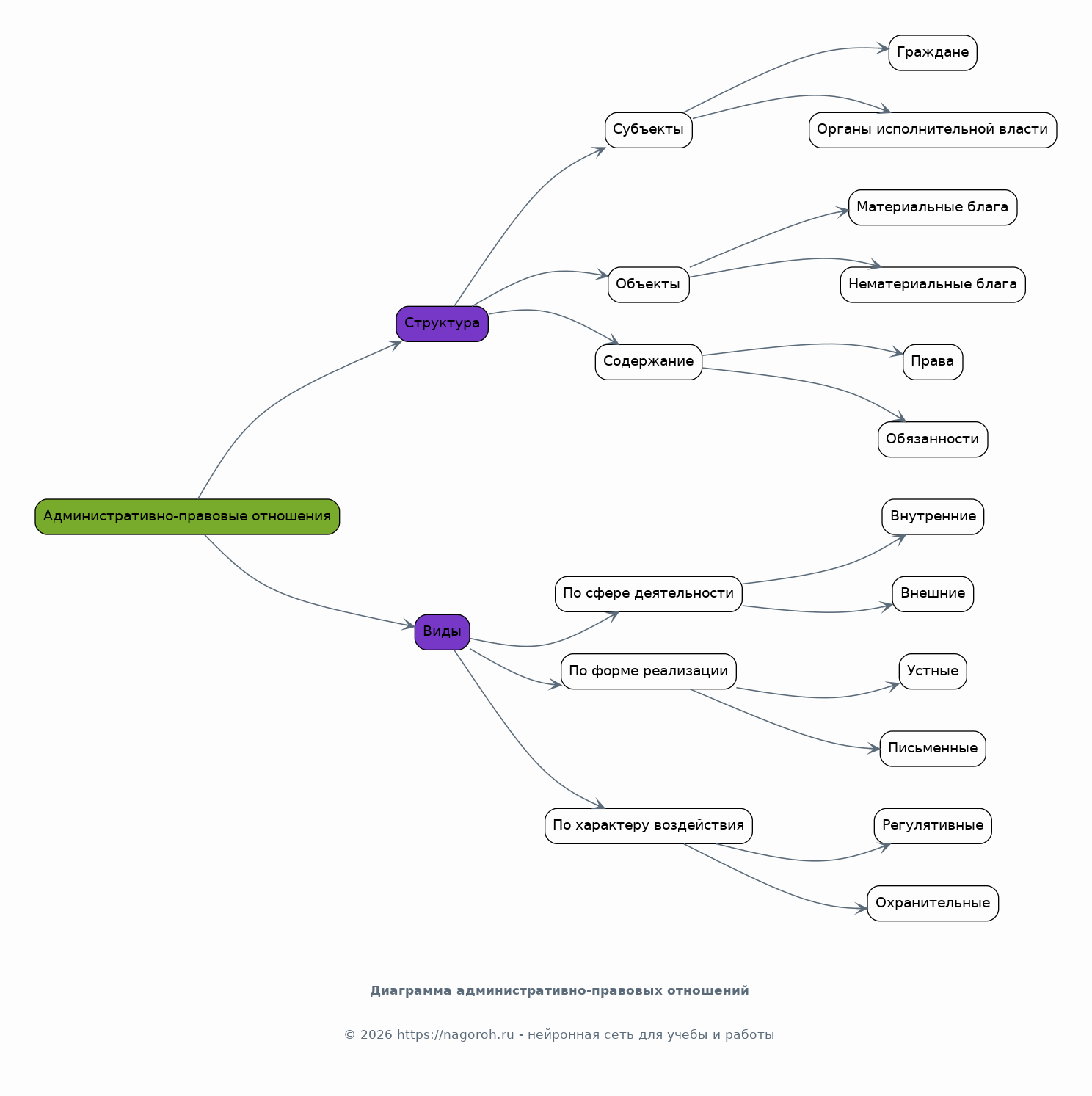
Административно-правовые отношения: структура и виды

Содержимое раздела

Данный раздел посвящен изучению административно-правовых отношений, являющихся важнейшим элементом механизма правового регулирования. Рассматривается структура этих отношений, включая субъекты, объекты и содержание. Анализируются различные виды административно-правовых отношений, классифицируемые по различным основаниям. Особое внимание уделяется особенностям каждого вида отношений, что позволяет понять механизм реализации норм административного права. Анализ структуры административно-правовых отнощений позволяет определить порядок применения норм.

    Субъекты административно-правовых отношений

    Содержимое раздела

    В этом подпункте рассматриваются субъекты административно-правовых отношений: органы исполнительной власти, должностные лица, граждане и организации. Анализируются их права и обязанности, административная правосубъектность, а также условия участия в этих отношениях. Рассматриваются особенности правового статуса различных субъектов, что позволяет понять сложность и многообразие административных отношений и их особенности. Рассмотрены различные классификации субъектов.

    Объекты и содержание административно-правовых отношений

    Содержимое раздела

    В данном подпункте рассматриваются объекты административно-правовых отношений, такие как материальные и нематериальные блага, в отношении которых возникают эти отношения. Анализируется содержание этих отношений, включающее права и обязанности субъектов, административные процедуры и формы реализации административного права. Исследование содержания помогает понять, каким образом нормы административного права реализуются на практике. Рассмотрены различные объекты администравных отношений.

    Виды административно-правовых отношений

    Содержимое раздела

    Этот подпункт посвящен классификации административно-правовых отношений по различным основаниям, таким как функции, реализуемые органами исполнительной власти, характер правовых связей, степень детализации правового регулирования и другим критериям. Анализируются различные виды отношений, включая отношения управления, контроля, надзора и другие, что позволяет получить полное представление о структуре административного права. Это необходимо для практического применения норм права.

Практическое применение административного права: анализ кейсов

Содержимое раздела

В данном разделе рассматривается практическое применение норм административного права на основе конкретных примеров из российской юридической практики. Анализируются судебные решения и административные дела, иллюстрирующие применение основных положений административного права. Цель – показать, как теоретические положения применяются на практике, выявить проблемы правоприменения и предложить пути их решения. Раздел направлен на закрепление теоретических знаний через практические примеры.

    Анализ судебных решений по административным делам

    Содержимое раздела

    В этом подпункте анализируются конкретные судебные решения по административным делам, вынесенные российскими судами. Рассматриваются обстоятельства дела, позиции сторон, решения судов и их обоснования. Анализ направлен на понимание принципов административного права в реальных ситуациях, выявление проблем применения норм и формирование представлений о судебной практике. Это позволяет увидеть реальный контекст применения норм права.

    Примеры административных дел и их анализ

    Содержимое раздела

    Данный подпункт посвящен подробному анализу конкретных административных дел, рассматриваемых в рамках административного производства. Рассматриваются процессуальные аспекты, действия сторон, принимаемые решения, а также их соответствие нормам права. Анализ примеров позволяет понять механизмы реализации административного права и выявить возможные проблемы и недостатки в системе. Это служит для лучшего понимания процессов.

    Рекомендации по совершенствованию практики применения административного права

    Содержимое раздела

    На основе изученных кейсов и анализа практических примеров разрабатываются конкретные рекомендации по совершенствованию практики применения административного права. Предлагаются пути решения выявленных проблем, улучшения механизмов правоприменения, а также повышения эффективности административных процедур. Рекомендации направлены на оптимизацию правового регулирования и улучшение практики. Рекомендации основываются на положениях изученных кейсов и судебной практике.

Современные тенденции развития административного права

Содержимое раздела

Данный раздел посвящен анализу современных тенденций развития административного права в контексте текущих общественных изменений. Рассматриваются процессы цифровизации, глобализации, а также их влияние на административное право. Анализируются изменения в законодательстве, правоприменительной практике и доктрине административного права. Основная цель – выявление перспектив развития и проблем, возникающих в современных условиях. В ходе анализа рассматриваются основные тренды.

    Влияние цифровизации на административное право

    Содержимое раздела

    В этом подпункте рассматривается влияние цифровизации на административное право, включая внедрение электронного документооборота, онлайн-сервисов и цифровые технологии в государственном управлении. Анализируются изменения в администрировании, организации деятельности государственных органов, а также в предоставлении государственных услуг населению. Особое внимание уделяется вопросам защиты данных и кибербезопасности. Рассмотрены аспекты, касающиеся защиты частной информации.

    Глобализация и ее влияние на административное право

    Содержимое раздела

    Данный подпункт посвящен анализу влияния глобализации на административное право, включая международное сотрудничество, правовое регулирование трансграничных отношений и взаимодействие с международными организациями. Рассматриваются вопросы гармонизации национального законодательства с международными стандартами, а также проблемы, связанные с обеспечением суверенитета и национальных интересов. Проводится анализ текущих проблем и вызовов.

    Перспективы развития административного права

    Содержимое раздела

    В данном подпункте рассматриваются перспективы развития административного права в современных условиях, включая предложения по совершенствованию законодательства, правоприменительной практики и доктрины. Анализируются перспективные направления развития, такие как развитие административных процедур, стандартизация администрирования. Формулируются выводы и рекомендации на основе проведенного анализа. Рассмотрены стратегии развития.

Заключение

Содержимое раздела

В заключении подводятся итоги проведенного исследования, обобщаются основные выводы и результаты работы. Подчеркивается теоретическая и практическая значимость исследования, а также его вклад в науку административного права. Формулируются основные рекомендации по совершенствованию законодательства и правоприменительной практики. Оцениваются достижения поставленных целей и задач. Делаются выводы о перспективах дальнейших исследований.

Список литературы

Содержимое раздела

В данном разделе приводится полный перечень использованной литературы, включая нормативные правовые акты, монографии, учебники, статьи и другие источники. Список литературы составляется в соответствии с установленными требованиями и включает в себя все источники, на которые были сделаны ссылки в тексте. Указывается библиографическое описание каждого источника. Это важный раздел для соблюдения принципов академической честности.

Получи Такую Курсовую

До 90% уникальность
Готовый файл Word
Оформление по ГОСТ
Список источников по ГОСТ
Таблицы и схемы
Презентация

Создать Курсовая на любую тему за 5 минут

Создать

#5617840