Нейросеть

Правовое государство: Принципы, Значение и Влияние на Общество (Курсовая)

Нейросеть для курсовой работы Гарантия уникальности Строго по ГОСТу Высочайшее качество Поддержка 24/7

Курсовая работа посвящена всестороннему анализу концепции правового государства, его основополагающим принципам и роли в современном обществе. Исследование охватывает исторические аспекты формирования правового государства, его ключевые характеристики и практическое применение в различных правовых системах, а также оценивает его воздействие на общественные отношения и процессы.

Проблема:

Основной проблемой является неоднозначность понимания и применения принципов правового государства в различных контекстах, что ведет к пробелам в защите прав и свобод граждан. Необходимо выявить конкретные механизмы реализации принципов правового государства и оценить их эффективность в современных условиях.

Актуальность:

Актуальность исследования обусловлена необходимостью укрепления верховенства права и обеспечения прав человека в современном мире. Значимость работы заключается в анализе практического применения принципов правового государства и выявлении проблем, требующих дополнительного изучения и совершенствования.

Цель:

Целью данной курсовой работы является комплексный анализ концепции правового государства, определение его основных принципов и оценка его влияния на общественные отношения и процессы.

Задачи:

  • Изучить теоретические основы концепции правового государства.
  • Проанализировать основные принципы правового государства.
  • Исследовать исторические аспекты формирования правового государства.
  • Рассмотреть практическое применение принципов правового государства в различных правовых системах.
  • Оценить влияние правового государства на общественные отношения.
  • Сформулировать выводы и рекомендации по укреплению правового государства.

Результаты:

В результате исследования будут сформулированы выводы о роли правового государства в обеспечении прав и свобод граждан, а также предложены рекомендации по совершенствованию механизмов реализации его принципов. Работа будет способствовать углублению понимания концепции правового государства и его практической значимости.

Наименование образовательного учреждения

Курсовая

на тему

Правовое государство: Принципы, Значение и Влияние на Общество

Выполнил: ФИО

Руководитель: ФИО

Содержание

  • Введение 1
  • Теоретические основы правового государства 2
    • - Понятие и сущность правового государства 2.1
    • - Принципы правового государства 2.2
    • - Исторический обзор развития концепции правового государства 2.3
  • Правовое государство и права человека 3
    • - Гарантии прав и свобод человека в правовом государстве 3.1
    • - Влияние правового государства на реализацию прав человека 3.2
    • - Международные стандарты защиты прав человека и их имплементация 3.3
  • Практическое применение принципов правового государства в России 4
    • - Верховенство права в российской правовой системе 4.1
    • - Разделение властей в Российской Федерации 4.2
    • - Защита прав и свобод граждан в российской правовой системе 4.3
  • Влияние правового государства на общество и перспективы развития 5
    • - Правовое государство и экономическое развитие 5.1
    • - Правовое государство и политическое устройство 5.2
    • - Проблемы и перспективы развития правового государства 5.3
  • Заключение 6
  • Список литературы 7

Введение

Содержимое раздела

Введение в курсовую работу посвящено обоснованию выбора темы, определению ее актуальности и степени разработанности. В данном разделе будут сформулированы цели и задачи исследования, обозначен предмет и объект исследования, а также представлены методы, которые будут использованы для достижения поставленных целей. Кроме того, будет обозначена структура работы и ее основное содержание, что позволит читателю сформировать общее представление о предстоящем исследовании.

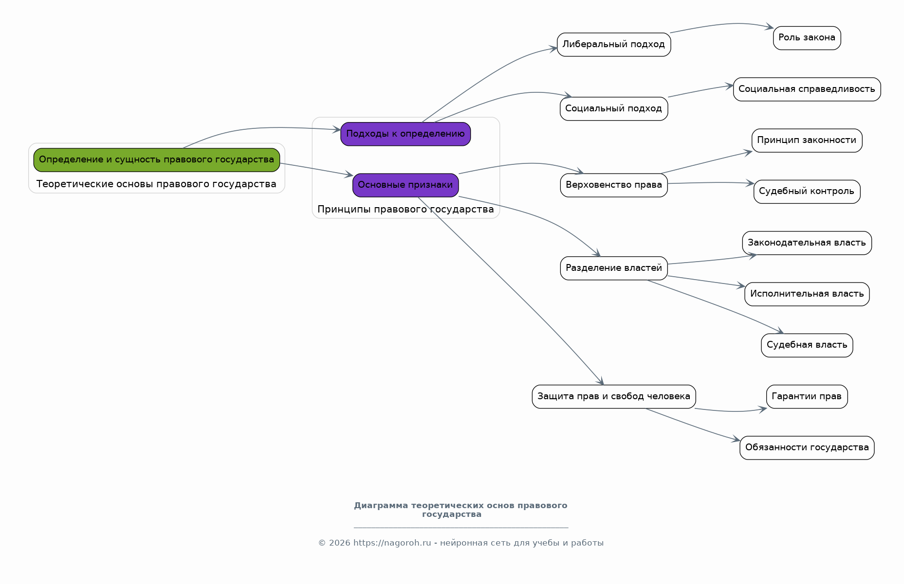
Теоретические основы правового государства

Содержимое раздела

В данном разделе рассматриваются ключевые теоретические аспекты, лежащие в основе концепции правового государства. Анализируются различные подходы к определению правового государства, его сущности и основных признаков. Особое внимание уделяется анализу принципов верховенства права, разделения властей, защиты прав и свобод человека, а также их взаимосвязи и значению для функционирования государства и общества. Данный раздел закладывает фундамент для дальнейшего исследования практических аспектов.

    Понятие и сущность правового государства

    Содержимое раздела

    Раскрытие понятия правового государства, его этимологии и эволюции. Анализ различных подходов к определению и сущности данного понятия, а также его отличие от других форм государственного устройства. Исследование основных подходов к формированию правового государства, таких как формальный и содержательный, с акцентом на их сильные и слабые стороны.

    Принципы правового государства

    Содержимое раздела

    Детальный анализ основополагающих принципов правового государства: верховенство права, разделение властей, защита прав и свобод человека и гражданина, независимость суда. Раскрытие содержания каждого принципа, его роли в обеспечении правопорядка и гарантии прав. Анализ взаимосвязи между принципами и их влияния на функционирование государства.

    Исторический обзор развития концепции правового государства

    Содержимое раздела

    Обзор исторических этапов формирования концепции правового государства, начиная с античности и заканчивая современностью. Анализ вклада различных философских и политических учений в развитие идеи правового государства. Исследование влияния исторических событий и политических режимов на становление и эволюцию данной концепции.

Правовое государство и права человека

Содержимое раздела

В данном разделе будет проанализирована взаимосвязь между правовым государством и обеспечением прав и свобод человека. Рассматривается роль правового государства в защите основных прав, таких как право на жизнь, свободу, собственность, равенство перед законом, а также механизмы обеспечения этих прав. Анализируются международные стандарты защиты прав человека и их имплементация в национальном законодательстве. Особое внимание уделяется гарантиям судебной защиты прав и свобод.

    Гарантии прав и свобод человека в правовом государстве

    Содержимое раздела

    Анализ механизмов защиты прав и свобод человека в рамках правового государства, включая судебную защиту, институты омбудсмена, конституционный контроль и другие инструменты. Рассмотрение конкретных примеров успешной реализации этих механизмов. Оценка эффективности различных гарантий прав человека.

    Влияние правового государства на реализацию прав человека

    Содержимое раздела

    Оценка влияния принципов правового государства на фактическую реализацию прав человека в различных сферах общественной жизни. Анализ конкретных примеров, когда принципы правового государства способствуют или, наоборот, препятствуют реализации прав человека. Исследование проблем и вызовов, связанных с защитой прав человека в современном мире.

    Международные стандарты защиты прав человека и их имплементация

    Содержимое раздела

    Обзор основных международных документов о правах человека и их влияния на национальное законодательство. Анализ механизмов имплементации международных стандартов в рамках правового государства. Изучение роли международных организаций в защите прав человека и обеспечении соблюдения принципов правового государства.

Практическое применение принципов правового государства в России

Содержимое раздела

В данном разделе будет проведен анализ практической реализации принципов правового государства в российской правовой системе. Будет рассмотрено, как принципы верховенства права, разделения властей, защиты прав и свобод граждан реализуются на практике. Анализируются конкретные примеры судебных решений, законодательных актов и правоприменительной практики, демонстрирующие как успехи, так и проблемы в реализации принципов правового государства.

    Верховенство права в российской правовой системе

    Содержимое раздела

    Анализ реализации принципа верховенства права в российском законодательстве и правоприменительной практике. Рассмотрение роли Конституции РФ в обеспечении верховенства права. Анализ проблем, связанных с соблюдением принципа верховенства права в различных сферах (например, в сфере государственной службы, судебной системы).

    Разделение властей в Российской Федерации

    Содержимое раздела

    Исследование организации и функционирования системы разделения властей в России. Анализ полномочий различных ветвей власти (законодательной, исполнительной, судебной) и механизмов их взаимодействия. Оценка эффективности системы сдержек и противовесов. Выявление проблем и противоречий в деятельности органов государственной власти.

    Защита прав и свобод граждан в российской правовой системе

    Содержимое раздела

    Анализ механизмов защиты прав и свобод граждан, предусмотренных Конституцией РФ и федеральным законодательством. Рассмотрение роли судебной системы, прокуратуры, омбудсмена и других институтов в защите прав человека. Выявление проблем и недостатков в обеспечении защиты прав и свобод граждан.

Влияние правового государства на общество и перспективы развития

Содержимое раздела

В данном разделе анализируется влияние правового государства на различные аспекты общественной жизни, включая экономику, политику и социальную сферу. Рассматриваются как положительные, так и отрицательные последствия функционирования правового государства. Особое внимание уделяется перспективам развития правового государства в современном мире, а также вызовам и проблемам, с которыми оно сталкивается.

    Правовое государство и экономическое развитие

    Содержимое раздела

    Анализ взаимосвязи между правовым государством и экономическим развитием. Рассмотрение влияния принципов правового государства на инвестиционный климат, защиту собственности и развитие предпринимательства. Оценка роли правового государства в обеспечении экономической стабильности и росте.

    Правовое государство и политическое устройство

    Содержимое раздела

    Анализ влияния правового государства на политическую систему. Рассмотрение роли правового государства в обеспечении демократии, защите прав меньшинств и поддержании общественной стабильности. Оценка перспектив развития правового государства в условиях глобализации.

    Проблемы и перспективы развития правового государства

    Содержимое раздела

    Обобщение проблем, стоящих перед правовым государством в современном мире, таких как коррупция, бюрократия, низкая эффективность правосудия и другие. Обсуждение перспектив развития правового государства в контексте глобализации, цифровизации и других современных вызовов. Определение путей совершенствования механизмов реализации принципов правового государства.

Заключение

Содержимое раздела

В заключении подводятся итоги проведенного исследования, обобщаются основные выводы, полученные в ходе работы. В данном разделе дается оценка достигнутых результатов, подтверждается или опровергается выдвинутая гипотеза, если таковая была. Также формулируются предложения и рекомендации, направленные на совершенствование правового государства и укрепление его роли в обществе. Подчеркивается теоретическая и практическая ценность выполненной работы.

Список литературы

Содержимое раздела

В списке литературы приводятся все источники, использованные при написании курсовой работы, в соответствии с требованиями к оформлению списка литературы. Отражаются нормативные правовые акты, монографии, статьи из научных журналов, материалы судебной практики и другие источники, использованные в процессе исследования. Список структурирован и соответствует принятым стандартам оформления.

Получи Такую Курсовую

До 90% уникальность
Готовый файл Word
Оформление по ГОСТ
Список источников по ГОСТ
Таблицы и схемы
Презентация

Создать Курсовая на любую тему за 5 минут

Создать

#5525009