Нейросеть

Предназначение, Задачи и Организационная Структура МЧС России: Теоретический и Практический Анализ (Курсовая)

Нейросеть для курсовой работы Гарантия уникальности Строго по ГОСТу Высочайшее качество Поддержка 24/7

Курсовая работа посвящена всестороннему исследованию деятельности Министерства Российской Федерации по делам гражданской обороны, чрезвычайным ситуациям и ликвидации последствий стихийных бедствий (МЧС России). Анализируются основные функции, задачи и организационная структура ведомства, а также рассматривается их влияние на обеспечение безопасности населения и территории страны. Работа включает теоретический анализ и практические примеры функционирования МЧС.

Проблема:

Основной проблемой является необходимость систематизации знаний о деятельности МЧС России в контексте современных вызовов и угроз. Необходимо выявить эффективность организационной структуры и выполняемых задач для совершенствования системы реагирования на чрезвычайные ситуации.

Актуальность:

Актуальность исследования обусловлена возрастающей частотой и масштабом чрезвычайных ситуаций природного и техногенного характера, требующих эффективного реагирования со стороны МЧС России. Работа вносит вклад в понимание роли и значения МЧС в обеспечении национальной безопасности и минимизации последствий чрезвычайных ситуаций. Изучены существующие научные работы и нормативные акты, регламентирующие деятельность МЧС.

Цель:

Целью курсовой работы является комплексный анализ предназначения, задач, организационной структуры МЧС России и оценка их эффективности в обеспечении безопасности населения и территорий.

Задачи:

  • Изучить нормативно-правовую базу, регламентирующую деятельность МЧС России.
  • Проанализировать основные функции и задачи МЧС России в области гражданской обороны, защиты населения и территорий от чрезвычайных ситуаций.
  • Рассмотреть организационную структуру МЧС России, включая систему управления и подчиненности.
  • Исследовать методы и средства реагирования на чрезвычайные ситуации, применяемые МЧС России.
  • Проанализировать практические примеры деятельности МЧС России при ликвидации последствий чрезвычайных ситуаций.
  • Оценить эффективность деятельности МЧС России и предложить рекомендации по ее совершенствованию.

Результаты:

В результате работы будут сформированы систематизированные знания о деятельности МЧС России, проанализирована эффективность его организационной структуры и предложены рекомендации по повышению эффективности реагирования на чрезвычайные ситуации. Полученные результаты могут быть использованы для разработки учебно-методических материалов и повышения квалификации специалистов в области гражданской обороны.

Наименование образовательного учреждения

Курсовая

на тему

Предназначение, Задачи и Организационная Структура МЧС России: Теоретический и Практический Анализ

Выполнил: ФИО

Руководитель: ФИО

Содержание

  • Введение 1
  • Теоретические основы деятельности МЧС России 2
    • - Нормативно-правовое регулирование деятельности МЧС России 2.1
    • - Основные функции и задачи МЧС России 2.2
    • - Организационная структура МЧС России 2.3
  • Методы и средства реагирования на ЧС в системе МЧС России 3
    • - Система мониторинга и прогнозирования чрезвычайных ситуаций 3.1
    • - Организация спасательных операций и оказания помощи пострадавшим 3.2
    • - Технические средства и технологии, применяемые в МЧС России 3.3
  • Анализ практической деятельности МЧС России 4
    • - Примеры успешных спасательных операций 4.1
    • - Анализ проблем и недостатков в деятельности МЧС России 4.2
    • - Пути совершенствования деятельности МЧС России 4.3
  • Заключение 5
  • Список литературы 6

Введение

Содержимое раздела

В разделе представлено обоснование актуальности выбранной темы курсовой работы, определяются ее цели и задачи, формулируется проблема исследования. Описывается структура работы и методы исследования, используемые для достижения поставленных целей. Также указывается степень разработанности темы и значимость работы для дальнейшего изучения деятельности МЧС России, а также для практической деятельности в области обеспечения безопасности.

Теоретические основы деятельности МЧС России

Содержимое раздела

Данный раздел посвящен изучению теоретических аспектов функционирования МЧС России, рассматривается нормативно-правовая база, определяющая деятельность министерства. Анализируются основные понятия и термины, используемые в области гражданской обороны и защиты от чрезвычайных ситуаций. Изучаются принципы организации и управления в МЧС России, а также основные функции и задачи подразделений.

    Нормативно-правовое регулирование деятельности МЧС России

    Содержимое раздела

    Подробный анализ основных законодательных актов, указов президента и постановлений правительства, регулирующих деятельность МЧС России. Особое внимание уделяется федеральным законам о защите населения и территорий от чрезвычайных ситуаций, о гражданской обороне и другим нормативно-правовым актам. Рассматриваются изменения и дополнения в законодательстве.

    Основные функции и задачи МЧС России

    Содержимое раздела

    Рассмотрение основных функций и задач, возложенных на МЧС России в соответствии с законодательством. Анализ деятельности МЧС в области предупреждения и ликвидации чрезвычайных ситуаций, гражданской обороны, пожарной безопасности, безопасности на водных объектах и других направлениях. Изучение полномочий и ответственности МЧС.

    Организационная структура МЧС России

    Содержимое раздела

    Изучение структуры МЧС России, включая центральный аппарат, региональные центры, подразделения и организации. Анализ системы управления и подчиненности, структуры оперативного управления, системы оповещения и информирования населения. Рассмотрение функций каждой организационной единицы и взаимодействие между ними.

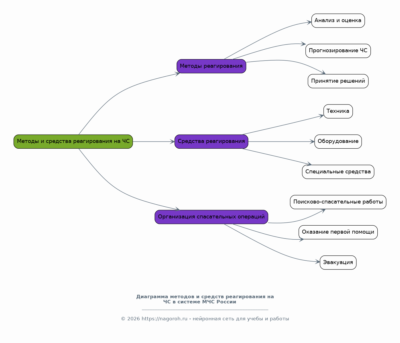
Методы и средства реагирования на ЧС в системе МЧС России

Содержимое раздела

В данном разделе рассматриваются методы и средства, используемые МЧС России при реагировании на чрезвычайные ситуации различного характера. Анализируются современные технологии и подходы к ликвидации последствий стихийных бедствий, техногенных аварий, пожаров и других угроз. Рассматривается организация спасательных операций и оказания помощи пострадавшим, а также вопросы взаимодействия.

    Система мониторинга и прогнозирования чрезвычайных ситуаций

    Содержимое раздела

    Анализ работы системы мониторинга и прогнозирования чрезвычайных ситуаций, включая методы сбора и обработки информации о возможных угрозах. Изучение существующих методик прогнозирования, оценки рисков и разработки превентивных мер. Рассмотрение роли подразделений МЧС в мониторинге окружающей среды и природных процессов.

    Организация спасательных операций и оказания помощи пострадавшим

    Содержимое раздела

    Рассмотрение процедуры организации и проведения спасательных операций, включая этапы планирования, подготовки, проведения и завершения. Анализ работы спасательных подразделений, методы поиска и спасения пострадавших, оказание первой медицинской помощи. Изучение взаимодействия с другими службами и организациями, задействованными в ликвидации ЧС.

    Технические средства и технологии, применяемые в МЧС России

    Содержимое раздела

    Обзор современных технических средств, используемых в МЧС России, включая оборудование для спасательных операций, пожаротушения, обнаружения опасных веществ и защиты личного состава. Рассмотрение перспективных технологий, применяемых в деятельности МЧС, для повышения эффективности и безопасности при ликвидации чрезвычайных ситуаций.

Анализ практической деятельности МЧС России

Содержимое раздела

Данный раздел посвящен анализу конкретных примеров деятельности МЧС России при ликвидации последствий чрезвычайных ситуаций. Изучаются конкретные случаи, рассматриваются проведенные мероприятия, оценивается эффективность принятых решений и действия подразделений МЧС. Анализируются проблемы, возникающие при проведении спасательных операций, и предлагаются пути их решения.

    Примеры успешных спасательных операций

    Содержимое раздела

    Анализ конкретных случаев успешных спасательных операций, проведенных МЧС России при различных чрезвычайных ситуациях. Детальное изучение этапов операций, используемых методов и технологий, а также взаимодействия с другими службами. Оценка эффективности действий спасателей и выявление факторов, способствующих положительному результату.

    Анализ проблем и недостатков в деятельности МЧС России

    Содержимое раздела

    Выявление проблем и недостатков, возникающих в процессе деятельности МЧС России при реагировании на чрезвычайные ситуации. Анализ факторов, влияющих на эффективность спасательных операций: нехватка ресурсов, ошибки в планировании, проблемы взаимодействия, недостаточная подготовка личного состава и т.д.

    Пути совершенствования деятельности МЧС России

    Содержимое раздела

    Предложения по совершенствованию деятельности МЧС России на основе анализа практики, в том числе, улучшение нормативной базы и организационной структуры, повышение эффективности взаимодействия с другими службами, улучшения материально-технического обеспечения. Разработка рекомендаций по повышению готовности к реагированию на ЧС.

Заключение

Содержимое раздела

В заключении подводятся итоги проделанной работы, обобщаются основные выводы, полученные в ходе исследования. Оценивается достижение поставленных целей и задач курсовой работы. Формулируются рекомендации по улучшению деятельности МЧС России, основанные на проведенном анализе. Подчеркивается значимость исследования и его практическая ценность.

Список литературы

Содержимое раздела

В данном разделе представлен список использованных источников, включая нормативные правовые акты, научные публикации, учебные пособия и другие материалы, использованные при написании курсовой работы. Список оформляется в соответствии с требованиями к цитированию и оформлению научных работ.

Получи Такую Курсовую

До 90% уникальность
Готовый файл Word
Оформление по ГОСТ
Список источников по ГОСТ
Таблицы и схемы
Презентация

Создать Курсовая на любую тему за 5 минут

Создать

#6117409