Нейросеть

Применение Demand-Driven Techniques (DDT) в оптимизации логистических процессов: теоретический обзор и практический анализ (Курсовая)

Нейросеть для курсовой работы Гарантия уникальности Строго по ГОСТу Высочайшее качество Поддержка 24/7

Курсовая работа посвящена исследованию методов управления запасами и логистическими потоками на основе принципов Demand-Driven Techniques (DDT). Рассматриваются теоретические основы DDT, их практическое применение в различных отраслях, а также проводится анализ эффективности этих методов в контексте современных вызовов логистики. Особое внимание уделяется анализу практических кейсов и перспектив дальнейшего развития DDT.

Проблема:

Существует необходимость в повышении эффективности управления запасами и логистическими процессами в условиях высокой волатильности спроса и усложнения цепочек поставок. Анализ и адаптация DDT-методик к современным условиям логистики являются актуальной задачей, требующей глубокого исследования.

Актуальность:

DDT предоставляет гибкий подход к управлению запасами, позволяющий снизить издержки и повысить уровень обслуживания клиентов, что делает исследование актуальным для современных логистических систем. Работы в данной области требуют расширения теоретической базы и анализа практического применения DDT в новых условиях.

Цель:

Целью данной курсовой работы является комплексное исследование принципов и методов Demand-Driven Techniques, а также анализ их эффективности и перспектив применения в логистике.

Задачи:

  • Изучить теоретические основы и принципы Demand-Driven Techniques.
  • Проанализировать различные методологии и инструменты DDT.
  • Рассмотреть практические примеры применения DDT в различных отраслях.
  • Оценить эффективность DDT в сравнении с традиционными методами управления запасами.
  • Разработать рекомендации по внедрению DDT в конкретных логистических системах.
  • Выявить перспективы дальнейшего развития DDT и его роль в современной логистике.

Результаты:

В результате работы будут сформулированы рекомендации по внедрению DDT в различных логистических системах, а также определены ключевые факторы успеха и риски, связанные с их применением. Работа предоставит новые данные об эффективности DDT и его влиянии на оптимизацию логистических процессов.

Наименование образовательного учреждения

Курсовая

на тему

Применение Demand-Driven Techniques (DDT) в оптимизации логистических процессов: теоретический обзор и практический анализ

Выполнил: ФИО

Руководитель: ФИО

Содержание

  • Введение 1
  • Теоретические основы Demand-Driven Techniques (DDT) в логистике 2
    • - Основные принципы и концепции Demand-Driven Techniques 2.1
    • - Сравнительный анализ DDT и традиционных методов управления запасами 2.2
    • - Метрики эффективности и ключевые показатели Demand-Driven Techniques 2.3
  • Методология внедрения и инструменты Demand-Driven Techniques 3
    • - Обзор методологии DDMRP и ее этапы внедрения 3.1
    • - Инструменты и программное обеспечение для поддержки DDT 3.2
    • - Практические рекомендации по внедрению DDT 3.3
  • Анализ практических кейсов применения Demand-Driven Techniques 4
    • - Кейс-стади: применение DDT в производстве 4.1
    • - Кейс-стади: использование DDT в дистрибуции и розничной торговле 4.2
    • - Сравнительный анализ эффективности DDT в различных отраслях 4.3
  • Оценка эффективности и перспективы развития Demand-Driven Techniques 5
    • - Оценка сильных и слабых сторон DDT 5.1
    • - Анализ ограничений и возможностей применения DDT 5.2
    • - Перспективы развития DDT в современной логистике 5.3
  • Заключение 6
  • Список литературы 7

Введение

Содержимое раздела

Введение представляет собой первый раздел курсовой работы, который задает тон для последующего исследования. Этот раздел включает в себя обоснование актуальности темы, определение цели и задач исследования, а также описание объекта и предмета исследования. Кроме того, во введении описываются используемые методы исследования и структура работы, что создает общее представление о подходе к анализу проблемы. Важно также представить краткий обзор существующей литературы по теме, показывая степень изученности вопроса и вклад работы.

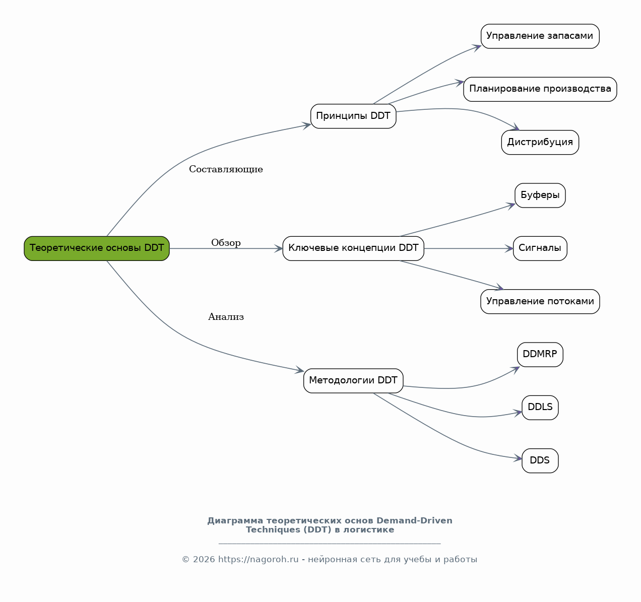
Теоретические основы Demand-Driven Techniques (DDT) в логистике

Содержимое раздела

Данный раздел посвящен всестороннему исследованию теоретических основ Demand-Driven Techniques (DDT) в контексте логистики. Он охватывает детальный анализ принципов, лежащих в основе DDT, таких как управление запасами, планирование производства и дистрибуции, а также особенности DDT по сравнению с традиционными методами. Особое внимание уделяется ключевым концепциям DDT, таким как буферы, сигналы и управление потоками, объясняется их роль в достижении устойчивости и эффективности логистических процессов. Кроме того, рассматриваются различные методологии DDT, их преимущества и недостатки.

    Основные принципы и концепции Demand-Driven Techniques

    Содержимое раздела

    В этом подразделе будут рассмотрены ключевые принципы, лежащие в основе DDT, включая управление запасами, планирование и реагирование на спрос. Будут подробно описаны такие понятия, как буферы, сигналы и процесс управления потоками. Также будет проанализирована необходимость и значимость адаптации к изменениям в логистической системе, с акцентом на гибкость и устойчивость.

    Сравнительный анализ DDT и традиционных методов управления запасами

    Содержимое раздела

    Проводится детальное сравнение Demand-Driven Techniques с традиционными подходами к управлению запасами. Анализируются преимущества и недостатки DDT по сравнению с традиционными методами, такими как MRP и EOQ. Кроме того, будут рассмотрены различные метрики эффективности, применяемые для оценки эффективности методов управления запасами, с акцентом на снижение издержек и повышение уровня обслуживания.

    Метрики эффективности и ключевые показатели Demand-Driven Techniques

    Содержимое раздела

    Рассматриваются ключевые показатели эффективности (KPI), используемые для оценки производительности DDT. Анализируется, как эти метрики могут улучшить управление запасами и общую эффективность логистических процессов. Подробно анализируются метрики, связанные с уровнем запасов, уровнем обслуживания, частотой выполнения заказов, а также другими значимыми показателями производительности.

Методология внедрения и инструменты Demand-Driven Techniques

Содержимое раздела

Этот раздел посвящен практическим аспектам внедрения Demand-Driven Techniques (DDT) в логистические процессы. Рассматриваются различные методологии, такие как DDMRP, и их этапы реализации, от анализа текущего состояния до мониторинга и оптимизации. Во второй части раздела акцентируется внимание на конкретных инструментах, программном обеспечении и технологиях, которые используются для поддержки DDT, обеспечивая эффективность и точность управления запасами и потоками.

    Обзор методологии DDMRP и ее этапы внедрения

    Содержимое раздела

    Детальный разбор методологии DDMRP, включая ее основные элементы и принципы. Рассматриваются этапы внедрения DDMRP, которые включают в себя анализ текущего состояния, проектирование буферов, планирование и выполнение. Обсуждаются ключевые моменты и рекомендации по успешному внедрению DDMRP.

    Инструменты и программное обеспечение для поддержки DDT

    Содержимое раздела

    Обзор программных решений и инструментов, которые облегчают реализацию DDT, включая системы управления запасами, планирования производства и дистрибуции. Анализируются особенности и функциональность различного программного обеспечения, такого как специализированные модули в ERP-системах и автономные DDT-инструменты. Оценивается их эффективность в различных условиях.

    Практические рекомендации по внедрению DDT

    Содержимое раздела

    Представление конкретных рекомендаций и лучших практик для успешного внедрения DDT, включая выбор подходящих инструментов, методы обучения персонала и управление изменениями. Обсуждаются ключевые факторы успеха и возможные трудности при внедрении DDT в разных отраслях и бизнес-моделях. Акцент делается на адаптации DDT к конкретным условиям.

Анализ практических кейсов применения Demand-Driven Techniques

Содержимое раздела

В этом разделе проводится детальный анализ реальных примеров успешного внедрения Demand-Driven Techniques (DDT) в различных отраслях промышленности. Рассматриваются конкретные кейсы, где DDT помогли оптимизировать управление запасами, снизить затраты и повысить эффективность логистических процессов. Изучается влияние DDT на ключевые показатели, такие как уровень запасов, срок выполнения заказов и уровень обслуживания клиентов. Анализируются данные кейсов и делаются выводы.

    Кейс-стади: применение DDT в производстве

    Содержимое раздела

    Анализ конкретных примеров применения DDT на производственных предприятиях. Рассматривается, как DDT помогла снизить простои, оптимизировать запасы сырья и готовой продукции, и повысить эффективность производственного процесса в целом. Анализируются результаты до и после внедрения DDT, включая количественные показатели и качественные изменения.

    Кейс-стади: использование DDT в дистрибуции и розничной торговле

    Содержимое раздела

    Изучение применения DDT в дистрибьюторских компаниях и розничной торговле. Анализируются примеры улучшения управления запасами, сокращения времени доставки и повышения уровня обслуживания клиентов. Рассматриваются особенности внедрения DDT в различных каналах дистрибуции и розничных форматах, с учетом специфики каждого случая.

    Сравнительный анализ эффективности DDT в различных отраслях

    Содержимое раздела

    Проводится сравнительный анализ влияния DDT на эффективность логистических процессов в различных отраслях, таких как производство, дистрибуция и розничная торговля. Анализируются преимущества и недостатки DDT в разных контекстах, выявляются факторы, влияющие на успех внедрения, и даются рекомендации по адаптации DDT к конкретным отраслям.

Оценка эффективности и перспективы развития Demand-Driven Techniques

Содержимое раздела

Раздел посвящен оценке эффективности Demand-Driven Techniques (DDT) на основе анализа предыдущих разделов и существующих данных, а также рассмотрению перспектив дальнейшего развития DDT в контексте современных логистических вызовов. Оцениваются основные сильные и слабые стороны DDT, рассматриваются ограничения и возможности его применения, и формулируются выводы о его роли в будущем логистики.

    Оценка сильных и слабых сторон DDT

    Содержимое раздела

    Анализируются основные преимущества и недостатки DDT, включая такие аспекты, как снижение затрат на запасы, повышение гибкости, и сложность внедрения. Выделяются ключевые факторы успеха, а также потенциальные риски и ограничения при применении DDT. Рассматривается масштабируемость и пригодность DDT для различных типов бизнеса.

    Анализ ограничений и возможностей применения DDT

    Содержимое раздела

    Рассматриваются факторы, которые могут ограничивать применение DDT, такие как особенности отрасли, структура supply chain или доступность данных. Обсуждаются возможности адаптации DDT к различным условиям, включая интеграцию с другими методами управления запасами и логистикой. Выявляются перспективные направления развития.

    Перспективы развития DDT в современной логистике

    Содержимое раздела

    Рассматриваются тенденции и инновации в логистике, которые повлияют на развитие DDT. Обсуждаются возможности интеграции DDT с новыми технологиями, такими как искусственный интеллект, большие данные и Интернет вещей. Формулируются прогнозы о будущем DDT и его роли в оптимизации логистических процессов.

Заключение

Содержимое раздела

В заключении обобщаются основные выводы и результаты исследования, полученные в ходе работы. Подводятся итоги по достижению заявленных целей и решению поставленных задач. Акцентируется внимание на практической значимости работы и ее вкладе в развитие области. Также даются рекомендации по дальнейшим исследованиям и направлениям развития темы.

Список литературы

Содержимое раздела

В список литературы включаются все источники, использованные в процессе написания курсовой работы. Список оформляется в соответствии с принятыми стандартами библиографического описания, обеспечивая полноту и точность представления использованных источников. В списке указываются как основные, так и вспомогательные источники.

Получи Такую Курсовую

До 90% уникальность
Готовый файл Word
Оформление по ГОСТ
Список источников по ГОСТ
Таблицы и схемы
Презентация

Создать Курсовая на любую тему за 5 минут

Создать

#6178824