Нейросеть

Применение Электронных Образовательных Ресурсов в Обучении Биологии: Анализ и Перспективы (Курсовая)

Нейросеть для курсовой работы Гарантия уникальности Строго по ГОСТу Высочайшее качество Поддержка 24/7

Курсовая работа посвящена исследованию эффективности использования электронных образовательных ресурсов (ЭОР) в процессе преподавания биологии. В работе анализируются различные типы ЭОР, их влияние на усвоение материала, мотивацию учащихся и развитие познавательных навыков. Особое внимание уделяется выявлению преимуществ и недостатков использования ЭОР в контексте современных образовательных стандартов.

Проблема:

Существует необходимость в систематическом анализе применения ЭОР в обучении биологии, учитывая их разнообразие и влияние на образовательный процесс. Недостаточно изучено влияние различных типов ЭОР на качество обучения и развитие компетенций учащихся.

Актуальность:

Актуальность исследования обусловлена широким распространением цифровых технологий в образовании и необходимостью оптимизации учебного процесса. Работа направлена на анализ текущих тенденций, выявление наиболее эффективных методов и инструментов, а также разработку рекомендаций для преподавателей биологии.

Цель:

Определить эффективность и разработать рекомендации по применению электронных образовательных ресурсов в процессе обучения биологии для повышения качества образования.

Задачи:

  • Проанализировать теоретические основы применения ЭОР в образовании.
  • Определить основные типы электронных образовательных ресурсов, используемых в обучении биологии.
  • Выявить преимущества и недостатки использования ЭОР в сравнении с традиционными методами обучения.
  • Исследовать влияние ЭОР на мотивацию и успеваемость учащихся.
  • Разработать рекомендации по эффективному использованию ЭОР в преподавании биологии.
  • Проанализировать практические примеры использования ЭОР в образовательном процессе.

Результаты:

Ожидается выявление наиболее эффективных типов ЭОР для различных учебных задач и целевых аудиторий. Будут разработаны конкретные рекомендации для преподавателей биологии по интеграции ЭОР в учебный процесс для повышения качества образования и мотивации учащихся.

Наименование образовательного учреждения

Курсовая

на тему

Применение Электронных Образовательных Ресурсов в Обучении Биологии: Анализ и Перспективы

Выполнил: ФИО

Руководитель: ФИО

Содержание

  • Введение 1
  • Теоретические основы применения электронных образовательных ресурсов в обучении биологии 2
    • - Понятие и классификация электронных образовательных ресурсов 2.1
    • - Дидактические принципы применения ЭОР в обучении биологии 2.2
    • - Нормативно-правовая база и методические подходы к использованию ЭОР 2.3
  • Преимущества и недостатки использования ЭОР в процессе обучения биологии 3
    • - Преимущества использования ЭОР в обучении биологии 3.1
    • - Недостатки использования ЭОР в обучении биологии 3.2
    • - Сравнительный анализ традиционных методов обучения и ЭОР 3.3
  • Анализ применения ЭОР в преподавании конкретных разделов биологии. Практические примеры 4
    • - Использование ЭОР в преподавании ботаники 4.1
    • - Применение ЭОР в обучении зоологии 4.2
    • - Анализ использования ЭОР в преподавании анатомии и физиологии человека 4.3
  • Анализ эффективности и разработка рекомендаций по применению ЭОР в преподавании биологии 5
    • - Методика оценки эффективности использования ЭОР 5.1
    • - Рекомендации по выбору и использованию ЭОР преподавателями биологии 5.2
    • - Перспективы развития ЭОР в обучении биологии 5.3
  • Заключение 6
  • Список литературы 7

Введение

Содержимое раздела

Введение обосновывает актуальность выбранной темы, подчеркивает ее значимость для современной системы образования. Здесь будет рассмотрена проблема, сформулированы цели и задачи исследования, обозначены его объект и предмет. Также будет кратко представлен обзор структуры работы, что позволит читателю сформировать общее представление о содержании курсовой и ее основных направлениях.

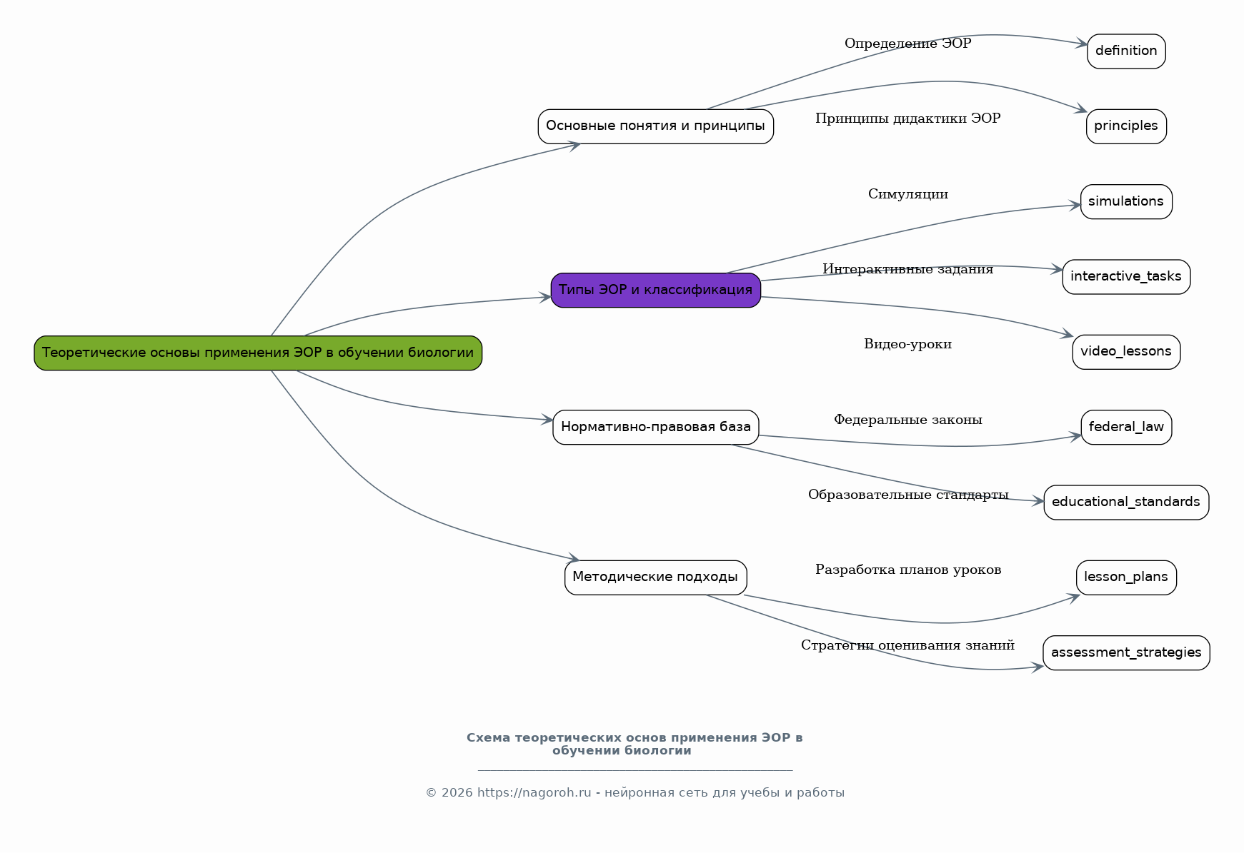
Теоретические основы применения электронных образовательных ресурсов в обучении биологии

Содержимое раздела

Данный раздел посвящен изучению теоретических аспектов использования электронных образовательных ресурсов в преподавании биологии. Будут рассмотрены основные понятия, принципы, типы ЭОР, их классификация и особенности применения. Также, будет проведен анализ нормативно-правовой базы, регулирующей использование ЭОР в образовательном процессе, и рассмотрены методические подходы к их применению.

    Понятие и классификация электронных образовательных ресурсов

    Содержимое раздела

    В этом подразделе будет дано определение электронных образовательных ресурсов, рассмотрены их основные типы: мультимедийные презентации, интерактивные симуляции, онлайн-лаборатории, видеоуроки, образовательные платформы. Будет проведена классификация ЭОР по формату, функциональности и целевой аудитории, а также обозначены преимущества и недостатки каждого типа.

    Дидактические принципы применения ЭОР в обучении биологии

    Содержимое раздела

    В данном подразделе будут рассмотрены принципы дидактики, определяющие эффективное использование ЭОР в обучении биологии: наглядность, доступность, интерактивность, индивидуализация. Будет проанализировано, как эти принципы реализуются при использовании различных типов ЭОР, и оценено их влияние на усвоение учебного материала учащимися.

    Нормативно-правовая база и методические подходы к использованию ЭОР

    Содержимое раздела

    В этом подразделе будет рассмотрена нормативно-правовая база, регулирующая использование ЭОР в образовательном процессе, включая федеральные государственные образовательные стандарты и рекомендации Минобрнауки. Также будут проанализированы различные методические подходы к применению ЭОР, включая проектную деятельность, проблемное обучение и другие методики.

Преимущества и недостатки использования ЭОР в процессе обучения биологии

Содержимое раздела

В этом разделе будет проведен глубокий анализ преимуществ и недостатков использования ЭОР в обучении биологии. Будут рассмотрены такие аспекты, как повышение мотивации учащихся, улучшение наглядности, индивидуализация обучения, доступность образовательных материалов. Также будут проанализированы недостатки, включая необходимость технического обеспечения, квалификации преподавателей и потенциальные риски для здоровья.

    Преимущества использования ЭОР в обучении биологии

    Содержимое раздела

    В этом подразделе будут рассмотрены основные преимущества использования ЭОР в учебном процессе: повышение мотивации учащихся за счет интерактивности и визуализации, расширение доступности образовательных материалов, возможность индивидуализации обучения, улучшение усвоения материала и развитие навыков самообразования.

    Недостатки использования ЭОР в обучении биологии

    Содержимое раздела

    В данном подразделе будут проанализированы недостатки использования ЭОР: необходимость технического обеспечения, зависимость от качества интернет-соединения, недостаточная квалификация преподавателей, риски для здоровья учащихся (зрение, осанка), а также возможная перегрузка информацией.

    Сравнительный анализ традиционных методов обучения и ЭОР

    Содержимое раздела

    В этом подразделе будет проведено сравнение традиционных методов обучения биологии с использованием ЭОР. Будут проанализированы сильные и слабые стороны каждого подхода, а также рассмотрены возможности сочетания традиционных методов и ЭОР для достижения наилучших образовательных результатов.

Анализ применения ЭОР в преподавании конкретных разделов биологии. Практические примеры

Содержимое раздела

В данном разделе будет проведен анализ конкретных примеров применения ЭОР в преподавании различных разделов биологии: ботаники, зоологии, анатомии и физиологии человека, генетики и экологии. Будут рассмотрены конкретные примеры использования интерактивных симуляций, видеоуроков, онлайн-лабораторий на разных этапах учебного процесса, а также проведена оценка их эффективности.

    Использование ЭОР в преподавании ботаники

    Содержимое раздела

    В этом подразделе будут рассмотрены примеры использования ЭОР при изучении раздела ботаники, включая интерактивные модели растений, виртуальные лабораторные работы по изучению строения листьев и стеблей, а также использование онлайн-атласов растений. Будет проанализирована эффективность этих инструментов для улучшения понимания материала.

    Применение ЭОР в обучении зоологии

    Содержимое раздела

    В данном подразделе будут рассмотрены примеры использования ЭОР в изучении зоологии, включая интерактивные модели животных, виртуальные экскурсии в зоопарки и океанариумы, а также использование видеоматериалов о поведении животных. Будет проанализировано, как эти инструменты влияют на интерес учащихся к предмету.

    Анализ использования ЭОР в преподавании анатомии и физиологии человека

    Содержимое раздела

    В этом подразделе будет проведен анализ использования ЭОР в изучении анатомии и физиологии человека, включая трехмерные модели органов, интерактивные атласы человеческого тела, а также виртуальные лабораторные работы по исследованию функций организма. Будет оценена эффективность данных ресурсов для повышения наглядности и понимания материала.

Анализ эффективности и разработка рекомендаций по применению ЭОР в преподавании биологии

Содержимое раздела

В этом разделе будет представлен анализ эффективности применения различных типов ЭОР в обучении биологии на основе проведенного исследования. Будут даны практические рекомендации по выбору и использованию ЭОР для преподавателей, методистов и разработчиков образовательных ресурсов. Рассмотрены вопросы оценки эффективности ЭОР, критерии отбора и адаптации существующих ресурсов, а также перспективы развития в данной области.

    Методика оценки эффективности использования ЭОР

    Содержимое раздела

    В этом подразделе будет рассмотрена методика оценки эффективности использования ЭОР в обучении биологии, включающая различные методы сбора данных (анкетирование, тестирование, наблюдение, анализ результатов деятельности учащихся). Будут рассмотрены критерии оценки эффективности, позволяющие определить уровень усвоения знаний, развитие навыков и мотивацию к обучению.

    Рекомендации по выбору и использованию ЭОР преподавателями биологии

    Содержимое раздела

    В данном подразделе будут представлены конкретные рекомендации для преподавателей биологии по выбору и использованию ЭОР в учебном процессе, включая выбор подходящих ресурсов, интеграцию в учебные планы, методы организации работы с ЭОР, а также методы оценки эффективности их применения.

    Перспективы развития ЭОР в обучении биологии

    Содержимое раздела

    В этом подразделе будут рассмотрены перспективы развития ЭОР в обучении биологии, включая новые технологии, тенденции в разработке образовательных ресурсов, возможности персонализированного обучения, интерактивные методы обучения, а также проблемы, требующие дальнейшего исследования.

Заключение

Содержимое раздела

В заключении будут подведены итоги исследования, сформулированы основные выводы по поставленным задачам и достигнутым результатам. Будет дана оценка эффективности применения ЭОР в обучении биологии, обозначены перспективы дальнейших исследований в данной области, а также представлено краткое заключение о значимости работы.

Список литературы

Содержимое раздела

В данном разделе будет представлен список использованной литературы, включающий научные статьи, монографии, учебные пособия, нормативные документы и интернет-ресурсы, использованные в процессе исследования. Список будет оформлен в соответствии с требованиями ГОСТ.

Получи Такую Курсовую

До 90% уникальность
Готовый файл Word
Оформление по ГОСТ
Список источников по ГОСТ
Таблицы и схемы
Презентация

Создать Курсовая на любую тему за 5 минут

Создать

#6061013