Нейросеть

Проектирование и моделирование локальной вычислительной сети в среде Cisco Packet Tracer (Курсовая)

Нейросеть для курсовой работы Гарантия уникальности Строго по ГОСТу Высочайшее качество Поддержка 24/7

Курсовая работа посвящена проектированию и моделированию локальной вычислительной сети (ЛВС) с использованием программного обеспечения Cisco Packet Tracer. Рассматриваются основные этапы проектирования, включая выбор топологии, настройку сетевого оборудования и обеспечение безопасности. Работа включает практическое моделирование сети для демонстрации функционирования различных сетевых протоколов и сервисов.

Проблема:

Существует необходимость в эффективном и экономичном способе обучения и исследования принципов построения ЛВС. Задача состоит в создании модели ЛВС, способной продемонстрировать функционирование сети с различными настройками и конфигурациями, используя доступные инструменты моделирования.

Актуальность:

Изучение принципов построения и функционирования ЛВС является актуальным для студентов и специалистов в области информационных технологий. Cisco Packet Tracer предоставляет возможности для практического освоения сетевых технологий без необходимости приобретения дорогостоящего оборудования, что делает его ценным инструментом для обучения и научных исследований.

Цель:

Целью данной курсовой работы является разработка и моделирование работоспособной локальной вычислительной сети в среде Cisco Packet Tracer, соответствующей заданным требованиям и обеспечивающей эффективную передачу данных.

Задачи:

  • Изучить теоретические основы построения ЛВС, включая сетевые протоколы, топологии и модели OSI/TCP/IP.
  • Проанализировать различные типы сетевого оборудования и их характеристики.
  • Выбрать оптимальную топологию сети для решения поставленной задачи.
  • Разработать схему сети в Cisco Packet Tracer, учитывая требования по производительности и безопасности.
  • Настроить сетевое оборудование (коммутаторы, маршрутизаторы) в соответствии с разработанной схемой.
  • Проверить работоспособность сети путем тестирования передачи данных между узлами.
  • Оценить производительность сети и предложить рекомендации по ее оптимизации.
  • Оформить результаты работы в соответствии с требованиями.

Результаты:

В результате выполнения курсовой работы будет создана функционирующая модель ЛВС, демонстрирующая практическое применение сетевых технологий. Будут получены навыки работы с Cisco Packet Tracer и понимание принципов проектирования, настройки и тестирования локальных вычислительных сетей.

Наименование образовательного учреждения

Курсовая

на тему

Проектирование и моделирование локальной вычислительной сети в среде Cisco Packet Tracer

Выполнил: ФИО

Руководитель: ФИО

Содержание

  • Введение 1
  • Теоретические основы построения локальных вычислительных сетей 2
    • - Сетевые протоколы и модели 2.1
    • - Сетевые топологии и оборудование 2.2
    • - Сетевая безопасность 2.3
  • Обзор программного обеспечения Cisco Packet Tracer 3
    • - Интерфейс и основные инструменты Packet Tracer 3.1
    • - Моделирование сетевого оборудования 3.2
    • - Практическое применение и сценарии моделирования 3.3
  • Проектирование и реализация локальной вычислительной сети в Packet Tracer 4
    • - Выбор топологии и планирование сети 4.1
    • - Настройка сетевого оборудования 4.2
    • - Тестирование и анализ производительности сети 4.3
  • Заключение 5
  • Список литературы 6

Введение

Содержимое раздела

Введение представляет собой важную часть курсовой работы, где обосновывается актуальность выбранной темы, формулируются цели и задачи исследования, а также указываются методы, которые будут использованы для их достижения. В этом разделе описывается структура работы и кратко излагается содержание каждой главы. Подчеркивается значимость работы для развития навыков в области сетевых технологий.

Теоретические основы построения локальных вычислительных сетей

Содержимое раздела

Данный раздел охватывает теоретические основы, необходимые для понимания принципов построения ЛВС. Рассматриваются основные сетевые протоколы, такие как TCP/IP, OSI модель, а также типы сетевых кабелей и стандарты беспроводной связи. Анализируются различные сетевые топологии и их влияние на производительность и отказоустойчивость сети. Также рассматриваются вопросы сетевой безопасности и методы защиты от угроз.

    Сетевые протоколы и модели

    Содержимое раздела

    Этот подраздел посвящен детальному изучению основных сетевых протоколов, таких как TCP/IP и его компоненты: IP, TCP, UDP. Рассмотрение модели OSI и её семи уровней, а также функций, выполняемых на каждом уровне. Анализ взаимодействия различных протоколов для обеспечения надежной передачи данных. Объяснение принципов работы протоколов маршрутизации.

    Сетевые топологии и оборудование

    Содержимое раздела

    В этом подразделе рассматриваются различные типы топологий, включая звезду, шину, кольцо и их комбинации. Анализируется влияние топологии на производительность и надежность сети. Рассматривается состав сетевого оборудования, такое как коммутаторы, маршрутизаторы и сетевые адаптеры. Обзор современных технологий, используемых в сетевом оборудовании.

    Сетевая безопасность

    Содержимое раздела

    Этот подраздел посвящен основам сетевой безопасности и методам защиты от угроз. Рассматриваются различные типы угроз, такие как вирусы, вредоносное ПО и атаки. Анализируются методы защиты, включая брандмауэры, системы обнаружения вторжений, а также принципы аутентификации и шифрования данных. Рассматриваются инструменты для мониторинга и анализа сетевого трафика.

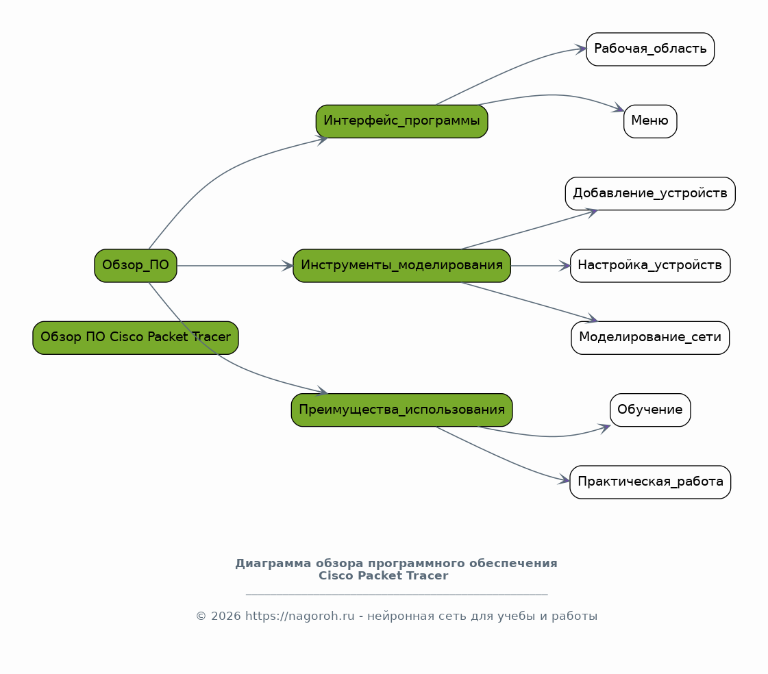
Обзор программного обеспечения Cisco Packet Tracer

Содержимое раздела

Этот раздел посвящен обзору программного обеспечения Cisco Packet Tracer, его функциональности и особенностей. Рассматриваются интерфейс программы, инструменты для моделирования и настройки сетевого оборудования. Описываются возможности программы по созданию сложных сетевых конфигураций и тестированию различных сценариев. Анализируются преимущества использования Packet Tracer для обучения и практической работы.

    Интерфейс и основные инструменты Packet Tracer

    Содержимое раздела

    В этом подразделе рассматривается интерфейс Cisco Packet Tracer, основные панели инструментов и рабочая область. Описываются инструменты для добавления сетевых устройств, настройки их параметров и подключения друг к другу. Объясняется, как создавать и настраивать различные типы сетей, такие как локальные, глобальные и беспроводные. Рассматриваются возможности симуляции сетевого трафика.

    Моделирование сетевого оборудования

    Содержимое раздела

    В этом подразделе рассматриваются возможности моделирования различных типов сетевого оборудования, включая коммутаторы, маршрутизаторы и конечные устройства. Объясняется процесс настройки параметров устройств, таких как IP-адреса, маски подсети и параметры маршрутизации. Рассматриваются возможности настройки протоколов, таких как DHCP, DNS и других сетевых сервисов. Описываются методы тестирования и отладки сети в Packet Tracer.

    Практическое применение и сценарии моделирования

    Содержимое раздела

    Этот подраздел посвящен практическому применению Packet Tracer для моделирования различных сетевых сценариев. Рассматриваются примеры моделирования локальных сетей для офисов и небольших предприятий. Анализируются сценарии, связанные с настройкой безопасности, защитой от вторжений и управлением сетевым трафиком. Обсуждаются возможности оптимизации сетевой производительности.

Проектирование и реализация локальной вычислительной сети в Packet Tracer

Содержимое раздела

В данном разделе представлена практическая часть курсовой работы, посвященная проектированию и реализации ЛВС в среде Cisco Packet Tracer. Рассматривается поэтапный процесс создания сети: от выбора топологии и настройки оборудования до тестирования и анализа производительности. Демонстрируются практические навыки работы с программой и применения теоретических знаний.

    Выбор топологии и планирование сети

    Содержимое раздела

    Этот подраздел посвящен выбору оптимальной топологии для проектируемой ЛВС с учетом требований к производительности, масштабируемости и безопасности. Описывается процесс планирования сети, включая определение количества узлов и выбор необходимого оборудования. Рассматриваются различные варианты конфигурации сети и обосновывается выбор конкретного решения. Определяются IP-адреса и подсети.

    Настройка сетевого оборудования

    Содержимое раздела

    В этом подразделе рассматривается процесс настройки сетевого оборудования, такого как коммутаторы и маршрутизаторы, в среде Packet Tracer. Описываются команды конфигурации, необходимые для настройки интерфейсов, протоколов маршрутизации и безопасности. Анализируются примеры конфигурации для различных сценариев. Объясняются методы проверки настроек и устранения неполадок.

    Тестирование и анализ производительности сети

    Содержимое раздела

    Этот подраздел посвящен тестированию работоспособности сети и анализу её производительности. Рассматриваются методы тестирования передачи данных между узлами. Анализируются параметры производительности, такие как задержка, пропускная способность и потери пакетов. Предлагаются рекомендации по оптимизации сети. Описываются инструменты Packet Tracer для анализа сетевого трафика.

Заключение

Содержимое раздела

В заключении подводятся итоги проделанной работы, обобщаются основные результаты и выводы, полученные в ходе исследования. Оценивается достижение поставленных целей и задач. Указываются практическая значимость работы и области для дальнейших исследований. Подчеркивается вклад работы в развитие навыков и знаний в области сетевых технологий.

Список литературы

Содержимое раздела

В списке литературы приводятся все использованные источники, включая книги, статьи, технические руководства и интернет-ресурсы. Список формируется в соответствии с требованиями к оформлению списка литературы. Указывается количество использованных источников, и их основная тематика.

Получи Такую Курсовую

До 90% уникальность
Готовый файл Word
Оформление по ГОСТ
Список источников по ГОСТ
Таблицы и схемы
Презентация

Создать Курсовая на любую тему за 5 минут

Создать

#6023587