Нейросеть

Проектирование и Разработка Информационной Системы для Ветеринарной Клиники: Анализ, Реализация и Перспективы (Курсовая)

Нейросеть для курсовой работы Гарантия уникальности Строго по ГОСТу Высочайшее качество Поддержка 24/7

Курсовая работа посвящена проектированию и разработке информационной системы для ветеринарной клиники. Исследование включает в себя анализ существующих подходов к автоматизации процессов, разработку архитектуры системы, выбор технологического стека, реализацию ключевых модулей, а также оценку эффективности и перспектив внедрения разработанного решения. Работа направлена на повышение эффективности управления ветеринарной клиникой.

Проблема:

Существует потребность в оптимизации управления и обработки данных в ветеринарных клиниках. Отсутствие единой информационной системы приводит к неэффективному управлению ресурсами, проблемам в учете пациентов и медицинских данных.

Актуальность:

Актуальность исследования обусловлена необходимостью повышения эффективности работы ветеринарных клиник в условиях растущей конкуренции и увеличения объема информации. Данная работа позволит систематизировать данные, повысить качество обслуживания пациентов и оптимизировать бизнес-процессы. Существующие исследования в области информатизации ветеринарии указывают на недостаточную разработанность комплексных решений.

Цель:

Целью курсовой работы является проектирование и разработка информационной системы для ветеринарной клиники, обеспечивающей автоматизацию ключевых процессов и повышение эффективности работы.

Задачи:

  • Проанализировать требования к информационной системе ветеринарной клиники.
  • Разработать концептуальную модель и архитектуру информационной системы.
  • Выбрать технологический стек для реализации системы.
  • Разработать базу данных для хранения информации о пациентах, врачах и услугах.
  • Реализовать основные модули системы (учет пациентов, планирование приемов, ведение медицинской карты).
  • Провести тестирование и отладку разработанной системы.
  • Оценить эффективность предложенного решения и разработать рекомендации по его внедрению.

Результаты:

В результате выполнения курсовой работы будет разработана работоспособная информационная система для ветеринарной клиники, обладающая функциональностью для автоматизации основных бизнес-процессов. Практическая значимость работы заключается в повышении эффективности управления клиникой, улучшении качества обслуживания пациентов и снижении затрат.

Наименование образовательного учреждения

Курсовая

на тему

Проектирование и Разработка Информационной Системы для Ветеринарной Клиники: Анализ, Реализация и Перспективы

Выполнил: ФИО

Руководитель: ФИО

Содержание

  • Введение 1
  • Теоретические основы проектирования информационных систем 2
    • - Жизненный цикл разработки информационных систем 2.1
    • - Основные принципы баз данных и SQL 2.2
    • - Методы проектирования пользовательского интерфейса 2.3
  • Анализ предметной области ветеринарных клиник 3
    • - Обзор бизнес-процессов ветеринарной клиники 3.1
    • - Требования к информационной системе 3.2
    • - Анализ существующих информационных систем 3.3
  • Проектирование и разработка информационной системы 4
    • - Проектирование базы данных 4.1
    • - Выбор архитектуры и технологий 4.2
    • - Реализация основных модулей системы 4.3
  • Тестирование и оценка эффективности информационной системы 5
    • - Методы тестирования 5.1
    • - Оценка производительности и безопасности 5.2
    • - Оценка экономической эффективности 5.3
  • Заключение 6
  • Список литературы 7

Введение

Содержимое раздела

Введение в курсовую работу, где описывается актуальность темы, обосновывается выбор направления исследования, формулируются цели и задачи работы. В этом разделе приводится краткий обзор существующих информационных систем для ветеринарных клиник и анализируются их недостатки. Также описывается структура курсовой работы и методы, использованные в процессе исследования. Обосновывается практическая значимость исследования и ожидаемые результаты.

Теоретические основы проектирования информационных систем

Содержимое раздела

В данном разделе рассматриваются теоретические аспекты проектирования информационных систем. Анализируются основные методы и подходы к проектированию, такие как объектно-ориентированное проектирование и проектирование баз данных. Обсуждаются принципы выбора архитектуры информационной системы, включая клиент-серверную и веб-ориентированную архитектуру. Рассматриваются вопросы безопасности данных и методы защиты информации в информационных системах, а также принципы пользовательского интерфейса.

    Жизненный цикл разработки информационных систем

    Содержимое раздела

    Описание различных моделей жизненного цикла разработки информационных систем, таких как Waterfall, Agile и Spiral. Разбор преимуществ и недостатков каждой модели, выбор оптимальной модели для данного проекта. Рассмотрение этапов жизненного цикла: анализ требований, проектирование, реализация, тестирование, внедрение и сопровождение.

    Основные принципы баз данных и SQL

    Содержимое раздела

    Обзор реляционных баз данных, принципы нормализации, основы языка SQL для создания, изменения и запроса данных. Рассмотрение различных типов данных и их использование в базах данных. Обсуждение оптимизации запросов и индексирования данных.

    Методы проектирования пользовательского интерфейса

    Содержимое раздела

    Знакомство с принципами проектирования удобного и интуитивно понятного пользовательского интерфейса (UI). Описание основных элементов UI, таких как кнопки, поля ввода, меню и формы. Рассмотрение принципов юзабилити и методов оценки пользовательского опыта (UX).

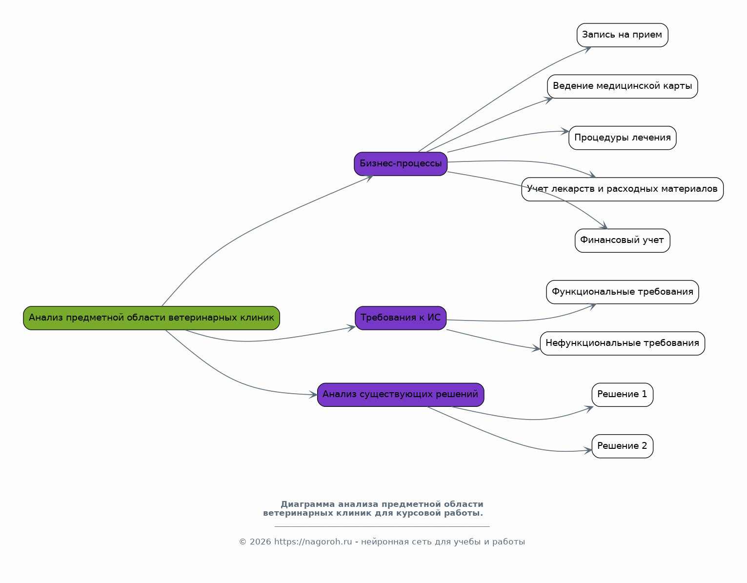
Анализ предметной области ветеринарных клиник

Содержимое раздела

В этом разделе проводится глубокий анализ предметной области ветеринарных клиник. Рассматриваются основные бизнес-процессы, такие как запись на прием, ведение медицинской карты, процедуры лечения, учет лекарств и расходных материалов, финансовый учет. Анализируются требования к информационной системе, выявляются проблемы, связанные с текущими способами обработки информации, и предлагаются методы их решения. Оцениваются существующие решения на рынке.

    Обзор бизнес-процессов ветеринарной клиники

    Содержимое раздела

    Детальный анализ основных бизнес-процессов, таких как запись на прием, ведение медицинской карты, проведение процедур, учет лекарств и расходных материалов, финансовый учет. Рассмотрение взаимосвязей между различными процессами и выявление узких мест в текущих процессах.

    Требования к информационной системе

    Содержимое раздела

    Определение функциональных и нефункциональных требований к информационной системе (ИС), включая требования к учету пациентов, планированию приема, ведению медицинской карты, управлению запасами. Анализ требований безопасности и производительности ИС. Определение пользователей и их ролей в системе.

    Анализ существующих информационных систем

    Содержимое раздела

    Обзор существующих информационных систем (ИС) для ветеринарных клиник на рынке. Сравнение различных ИС по функциональности, стоимости, удобству использования и другим параметрам. Выявление преимуществ и недостатков различных решений, определение наиболее подходящих для данной задачи.

Проектирование и разработка информационной системы

Содержимое раздела

В данном разделе описывается процесс проектирования и разработки информационной системы для ветеринарной клиники. Представлены концептуальная и логическая модели данных. Обосновывается выбор архитектуры системы и технологического стека, включая язык программирования, систему управления базами данных и фреймворки. Описывается реализация ключевых модулей системы, таких как модуль ведения карты пациента, модуль записи на прием, модуль управления складом.

    Проектирование базы данных

    Содержимое раздела

    Разработка логической модели данных, включающей таблицы для пациентов, врачей, приемов, диагнозов, процедур, лекарств и других сущностей. Определение первичных и внешних ключей, связей между таблицами. Разработка физической модели данных и выбор подходящей системы управления базами данных (СУБД).

    Выбор архитектуры и технологий

    Содержимое раздела

    Обоснование выбора архитектуры информационной системы (например, клиент-серверная, веб-приложение). Выбор языка программирования, фреймворков и библиотек для разработки. Выбор СУБД для хранения данных. Обоснование выбора технологического стека.

    Реализация основных модулей системы

    Содержимое раздела

    Описание процесса реализации ключевых модулей системы, таких как модуль учета пациентов, модуль планирования приемов, модуль ведения медицинской карты, модуль управления запасами. Примеры кода и скриншоты интерфейса. Описание алгоритмов и логики работы модулей.

Тестирование и оценка эффективности информационной системы

Содержимое раздела

В этом разделе представлены результаты тестирования разработанной информационной системы. Описываются методы тестирования, использованные для проверки функциональности системы, такие как модульное, интеграционное и приемочное тестирование. Оценивается производительность и надежность системы. Проводится анализ полученных результатов, выявляются недостатки и предлагаются пути их устранения. Оценивается экономическая эффективность системы.

    Методы тестирования

    Содержимое раздела

    Описание различных видов тестирования: модульное, интеграционное, системное, приемочное. Разработка тестовых сценариев и тестов для проверки функционирования различных модулей системы. Описание инструментов тестирования.

    Оценка производительности и безопасности

    Содержимое раздела

    Измерение времени отклика системы, оценка нагрузки. Анализ уязвимостей системы и разработка рекомендаций по обеспечению безопасности данных, защита от несанкционированного доступа. Оценка масштабируемости системы.

    Оценка экономической эффективности

    Содержимое раздела

    Анализ затрат на разработку и внедрение системы. Расчет ожидаемой экономии за счет автоматизации процессов, снижения затрат на бумажную работу и повышения эффективности работы врачей и персонала. Оценка окупаемости проекта.

Заключение

Содержимое раздела

В заключении подводятся итоги проделанной работы. Обобщаются основные результаты исследования и достигнутые цели. Оценивается эффективность разработанной информационной системы и ее соответствие поставленным требованиям. Формулируются выводы о практической значимости работы и даются рекомендации по дальнейшему развитию и совершенствованию системы, а также перспективы использования в других ветеринарных клиниках.

Список литературы

Содержимое раздела

В данном разделе представлен список использованных источников, включая научные статьи, книги, интернет-ресурсы, нормативные документы и стандарты, которые были использованы при написании курсовой работы. Список литературы должен быть организован в соответствии с требованиями к оформлению научных работ, чтобы обеспечить соблюдение академической этики и корректное представление использованных данных.

Получи Такую Курсовую

До 90% уникальность
Готовый файл Word
Оформление по ГОСТ
Список источников по ГОСТ
Таблицы и схемы
Презентация

Создать Курсовая на любую тему за 5 минут

Создать

#6179245