Нейросеть

Разработка фирменного ассортимента жареных блюд из птицы: Технологические аспекты и кулинарные инновации (Курсовая)

Нейросеть для курсовой работы Гарантия уникальности Строго по ГОСТу Высочайшее качество Поддержка 24/7

Курсовая работа посвящена разработке фирменного ассортимента жареных блюд из птицы, включая анализ технологических процессов и поиск инновационных кулинарных решений. Исследование охватывает выбор сырья, разработку рецептур, оптимизацию методов тепловой обработки и оценку органолептических свойств готовых блюд. Особое внимание уделяется практической реализации и экономической целесообразности предложенных рецептур.

Проблема:

Существует недостаточный ассортимент оригинальных и востребованных жареных блюд из птицы в сегменте общественного питания, что ограничивает возможности для кулинарного разнообразия и удовлетворения потребительского спроса. Требуется систематизация технологических подходов и разработка новых рецептур, способствующих расширению ассортимента и повышению качества предлагаемой продукции.

Актуальность:

Данная работа актуальна в контексте растущего интереса к здоровому питанию и разнообразию кулинарных предложений. Исследование направлено на разработку новых рецептур и технологических решений, что может способствовать повышению конкурентоспособности предприятий общественного питания и удовлетворению потребностей потребителей. Актуальность подтверждается необходимостью совершенствования технологических процессов и применением инноваций в сфере кулинарии.

Цель:

Целью курсовой работы является разработка и обоснование фирменного ассортимента жареных блюд из птицы с учетом технологических аспектов, потребительских предпочтений и экономической целесообразности.

Задачи:

  • Проанализировать существующий ассортимент жареных блюд из птицы.
  • Изучить технологические процессы приготовления жареных блюд из птицы.
  • Разработать новые рецептуры фирменных блюд.
  • Оптимизировать методы тепловой обработки.
  • Оценить органолептические свойства разработанных блюд.
  • Провести экономический анализ разработанных рецептур.

Результаты:

В результате исследования будут разработаны новые рецептуры жареных блюд из птицы, оптимизированы технологические процессы и проведен экономический анализ предложенных решений. Практическая значимость работы заключается в возможности использования разработанных рецептур в предприятиях общественного питания, а также в создании новых конкурентоспособных блюд.

Наименование образовательного учреждения

Курсовая

на тему

Разработка фирменного ассортимента жареных блюд из птицы: Технологические аспекты и кулинарные инновации

Выполнил: ФИО

Руководитель: ФИО

Содержание

  • Введение 1
  • Теоретические основы технологии приготовления жареных блюд из птицы 2
    • - Классификация и характеристика птицеводческого сырья 2.1
    • - Технологии тепловой обработки птицы 2.2
    • - Подготовка сырья к жарке 2.3
  • Ассортимент жареных блюд из птицы: анализ и классификация 3
    • - Анализ существующего ассортимента 3.1
    • - Классификация жареных блюд из птицы 3.2
    • - Анализ потребительских предпочтений и рыночного спроса 3.3
  • Разработка фирменного ассортимента жареных блюд из птицы: практические рекомендации 4
    • - Разработка новых рецептур фирменных блюд 4.1
    • - Расчет пищевой ценности и себестоимости 4.2
    • - Технологические карты и рекомендации по организации производства 4.3
  • Оценка качества и экономической эффективности разработанных блюд 5
    • - Органолептический анализ и оценка соответствия требованиям безопасности 5.1
    • - Дегустации и анкетирование потребителей 5.2
    • - Экономическая эффективность разработанных блюд 5.3
  • Заключение 6
  • Список литературы 7

Введение

Содержимое раздела

Введение представляет собой важный раздел курсовой работы, где обосновывается актуальность выбранной темы, формулируются цели и задачи исследования, определяется его объект и предмет. В этом разделе описывается структура работы, и дается краткий обзор ее содержания. Также вводится научная новизна исследования, описывается теоретическая и практическая значимость работы, что помогает сориентировать читателя и задать основной тон исследования.

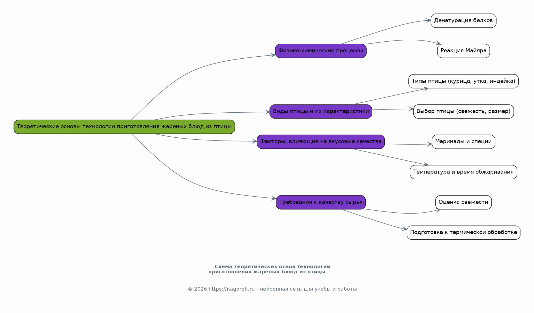
Теоретические основы технологии приготовления жареных блюд из птицы

Содержимое раздела

Данный раздел посвящен теоретическому обоснованию технологических процессов, влияющих на качество жареных блюд из птицы. Рассматриваются физико-химические процессы, происходящие при тепловой обработке. Анализируются различные виды птицы, их характеристики и особенности выбора. Подробно изучаются факторы, влияющие на вкусовые качества и пищевую ценность готовых блюд. Акцент делается на требованиях к качеству сырья и его подготовке.

    Классификация и характеристика птицеводческого сырья

    Содержимое раздела

    Будет проведен анализ технологических процессов, используемых при подготовке птицы к жарке, включая размораживание, обвалку, маринование и панировку. Рассматриваются требования к качеству этих процессов, а также влияние различных факторов на конечный результат. Особое внимание уделяется влиянию каждого этапа подготовки на вкусовые качества и пищевую ценность готовых блюд.

    Технологии тепловой обработки птицы

    Содержимое раздела

    В разделе подробно рассматриваются основные методы тепловой обработки птицы, такие как жарка различными способами (на сковороде, во фритюре, в духовке и т.д.). Обсуждаются оптимальные режимы температуры и времени приготовления для достижения наилучшего результата. Анализируются влияние каждого метода на текстуру, вкус и питательную ценность блюд. Рассматриваются принципы подбора маринадов и специй для улучшения вкуса.

    Подготовка сырья к жарке

    Содержимое раздела

    Будет проведен анализ технологических процессов, используемых при подготовке птицы к жарке, включая размораживание, обвалку, маринование и панировку. Рассматриваются требования к качеству этих процессов, а также влияние различных факторов на конечный результат. Особое внимание уделяется влиянию каждого этапа подготовки на вкусовые качества и пищевую ценность готовых блюд.

Ассортимент жареных блюд из птицы: анализ и классификация

Содержимое раздела

В данном разделе проводится анализ существующего ассортимента жареных блюд из птицы, предлагаемых на рынке общественного питания. Осуществляется классификация блюд по различным критериям, таким как виды птицы, способы приготовления, состав. Рассматриваются современные тенденции в кулинарии, связанные с жареными блюдами из птицы, и анализируются их преимущества и недостатки. Особое внимание уделяется оценке потребительских предпочтений и рыночному спросу.

    Анализ существующего ассортимента

    Содержимое раздела

    В разделе оцениваются потребительские предпочтения в отношении жареных блюд из птицы, выявляются основные факторы, влияющие на выбор потребителей, и проводится анализ рыночного спроса на различные виды блюд. Изучаются предпочтения в отношении ингредиентов, способов приготовления, вкусовых качеств и ценовой политики.

    Классификация жареных блюд из птицы

    Содержимое раздела

    В этом подразделе проводится классификация жареных блюд из птицы по различным критериям, таким как виды используемой птицы (курица, утка, индейка), способы приготовления (жарка на гриле, во фритюре, в духовке), состав (с гарниром, без гарнира) и используемые соусы. Рассматриваются традиционные и современные подходы к классификации.

    Анализ потребительских предпочтений и рыночного спроса

    Содержимое раздела

    В разделе оцениваются потребительские предпочтения в отношении жареных блюд из птицы, выявляются основные факторы, влияющие на выбор потребителей, и проводится анализ рыночного спроса на различные виды блюд. Изучаются предпочтения в отношении ингредиентов, способов приготовления, вкусовых качеств и ценовой политики.

Разработка фирменного ассортимента жареных блюд из птицы: практические рекомендации

Содержимое раздела

В данном разделе представлены результаты разработки фирменного ассортимента жареных блюд из птицы: разработка новых рецептур с учетом технологических аспектов и принципов здорового питания. Проведены расчеты пищевой ценности и себестоимости каждого блюда. Разработаны рекомендации по оптимизации технологических процессов и контролю качества. Детально описываются технологические карты и рекомендации по организации производства.

    Разработка новых рецептур фирменных блюд

    Содержимое раздела

    Разрабатываются технологические карты для каждого фирменного блюда, включающие подробное описание технологического процесса, требования к качеству сырья и готовой продукции, а также рекомендации по контролю качества на каждом этапе производства. Представлены рекомендации по организации производства, включая планировку кухни, подбор оборудования и организацию труда персонала.

    Расчет пищевой ценности и себестоимости

    Содержимое раздела

    В этом подразделе проведен расчет пищевой ценности и себестоимости разработанных блюд. Анализируется содержание белков, жиров, углеводов, витаминов и минералов. Осуществляется оценка экономической эффективности рецептур, включая затраты на сырье, трудозатраты и другие расходы. Разрабатываются рекомендации по оптимизации себестоимости.

    Технологические карты и рекомендации по организации производства

    Содержимое раздела

    Разрабатываются технологические карты для каждого фирменного блюда, включающие подробное описание технологического процесса, требования к качеству сырья и готовой продукции, а также рекомендации по контролю качества на каждом этапе производства. Представлены рекомендации по организации производства, включая планировку кухни, подбор оборудования и организацию труда персонала.

Оценка качества и экономической эффективности разработанных блюд

Содержимое раздела

В данном разделе проводится оценка качества разработанных фирменных блюд, включающая органолептический анализ, оценку соответствия требованиям безопасности и оценку экономической эффективности. Анализируются результаты дегустаций и анкетирования потребителей. Предлагаются рекомендации по улучшению качества и снижению затрат на производство.

    Органолептический анализ и оценка соответствия требованиям безопасности

    Содержимое раздела

    В разделе проводится анализ экономических показателей разработанных блюд, включая себестоимость, цену реализации, рентабельность и прибыль. Осуществляется сравнение экономической эффективности разработанных блюд с существующими аналогами. Разрабатываются рекомендации по оптимизации затрат и повышению прибыльности производства.

    Дегустации и анкетирование потребителей

    Содержимое раздела

    Проводятся дегустации с участием экспертов и потребителей для оценки вкусовых качеств и потребительских предпочтений разработанных блюд. Осуществляется оценка удовлетворенности потребителей. Анализируются результаты анкетирования и опросов потребителей для выявления сильных и слабых сторон блюд. Даются рекомендации по улучшению вкусовых качеств.

    Экономическая эффективность разработанных блюд

    Содержимое раздела

    В разделе проводится анализ экономических показателей разработанных блюд, включая себестоимость, цену реализации, рентабельность и прибыль. Осуществляется сравнение экономической эффективности разработанных блюд с существующими аналогами. Разрабатываются рекомендации по оптимизации затрат и повышению прибыльности производства.

Заключение

Содержимое раздела

В заключении обобщаются основные результаты проведенного исследования, формулируются выводы, подтверждающие достижение поставленной цели. Оценивается практическая значимость работы и ее вклад в развитие кулинарии и технологии общественного питания. Определяются перспективы дальнейших исследований в данной области, возможные направления для совершенствования разработанных рецептур и технологий.

Список литературы

Содержимое раздела

В данном разделе представлен полный список использованных источников, включая научные статьи, книги, нормативную документацию и интернет-ресурсы. Список составлен в соответствии с требованиями к оформлению списка литературы. Включены основные источники, использованные при написании курсовой работы, для подтверждения обоснованности полученных результатов и выводов.

Получи Такую Курсовую

До 90% уникальность
Готовый файл Word
Оформление по ГОСТ
Список источников по ГОСТ
Таблицы и схемы
Презентация

Создать Курсовая на любую тему за 5 минут

Создать

#5687028