Нейросеть

Разработка мер по повышению уровня маршрутизации железнодорожных перевозок с мест погрузки (Курсовая)

Нейросеть для курсовой работы Гарантия уникальности Строго по ГОСТу Высочайшее качество Поддержка 24/7

Курсовая работа посвящена разработке эффективных мер по оптимизации маршрутизации железнодорожных перевозок, обеспечивающих повышение их эффективности и снижение издержек. Исследование включает анализ текущего состояния, выявление проблемных зон, разработку и обоснование предложений по улучшению логистических процессов. Целью является повышение качества и скорости доставки грузов.

Проблема:

Существующая система маршрутизации железнодорожных перевозок характеризуется рядом недостатков, влияющих на общую эффективность логистических операций. Недостаточная проработка маршрутов, высокая зависимость от инфраструктурных ограничений и недостаточная интеграция с современными технологиями создают актуальную научную проблему.

Актуальность:

Актуальность исследования обусловлена необходимостью повышения эффективности железнодорожных перевозок в условиях растущей конкуренции на рынке транспортных услуг. Недостаточная изученность проблемы оптимизации маршрутизации железнодорожных перевозок с учетом современных технологических достижений подчеркивает практическую значимость данной работы. Предлагаемые меры будут способствовать общей оптимизации транспортного процесса.

Цель:

Разработать комплекс мер, направленных на повышение эффективности маршрутизации железнодорожных перевозок с мест погрузки, обеспечив снижение затрат и повышение качества обслуживания.

Задачи:

  • Провести анализ текущего состояния системы маршрутизации железнодорожных перевозок.
  • Выявить основные проблемы и ограничения, влияющие на эффективность маршрутизации.
  • Изучить передовой опыт в области оптимизации маршрутизации железнодорожных перевозок.
  • Разработать предложения по совершенствованию системы маршрутизации.
  • Оценить экономическую эффективность предлагаемых мер.
  • Сформулировать рекомендации по внедрению разработанных мер.

Результаты:

Ожидается разработка конкретных рекомендаций по оптимизации маршрутизации железнодорожных перевозок, внедрение которых позволит снизить издержки, повысить скорость доставки грузов и улучшить общее качество логистических процессов, а также увеличить пропускную способность.

Наименование образовательного учреждения

Курсовая

на тему

Разработка мер по повышению уровня маршрутизации железнодорожных перевозок с мест погрузки

Выполнил: ФИО

Руководитель: ФИО

Содержание

  • Введение 1
  • Теоретические основы маршрутизации железнодорожных перевозок 2
    • - Основные понятия и определения в области маршрутизации 2.1
    • - Факторы, влияющие на выбор маршрута 2.2
    • - Методы и модели оптимизации маршрутизации 2.3
  • Современные технологии и подходы к логистике 3
    • - Применение информационных систем и GPS-мониторинга 3.1
    • - Передовой опыт в области логистики 3.2
    • - Цифровизация и автоматизация процессов маршрутизации 3.3
  • Анализ текущей системы маршрутизации железнодорожных перевозок 4
    • - Анализ грузопотоков и инфраструктуры 4.1
    • - Оценка применяемых технологий и методов 4.2
    • - Выявление проблемных зон и узких мест 4.3
  • Разработка мер по повышению уровня маршрутизации 5
    • - Предложения по оптимизации маршрутов 5.1
    • - Технико-экономическое обоснование 5.2
    • - Рекомендации по внедрению 5.3
  • Заключение 6
  • Список литературы 7

Введение

Содержимое раздела

Введение обосновывает актуальность выбранной темы, подчеркивая ее важность в современных условиях развития транспортной инфраструктуры. Раскрываются цели и задачи исследования, определяются его объект и предмет, а также методы, которые будут использоваться в работе. Также выделяется научная новизна и практическая значимость исследования. Обосновывается структура курсовой работы, показывается последовательность изложения материала.

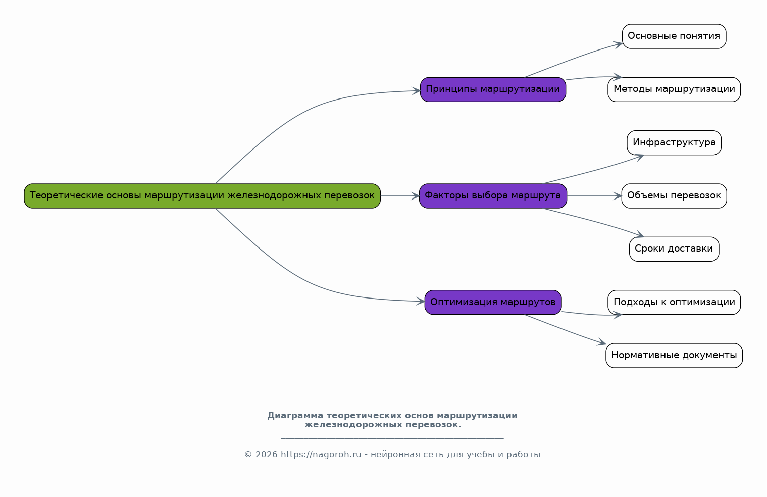
Теоретические основы маршрутизации железнодорожных перевозок

Содержимое раздела

Этот раздел закладывает теоретическую базу для дальнейшего исследования, рассматривая основные принципы и методы маршрутизации железнодорожных перевозок. Анализируются факторы, влияющие на выбор маршрута, включая инфраструктурные особенности, объемы перевозок и требования к срокам доставки. Рассматриваются различные подходы к оптимизации маршрутов, а также основные понятия и определения в области логистики и организации перевозок. Дается характеристика нормативных документов.

    Основные понятия и определения в области маршрутизации

    Содержимое раздела

    Определение ключевых терминов, таких как 'маршрут', 'оптимизация маршрута', 'железнодорожная станция', 'пункт погрузки/выгрузки' и другие, с целью обеспечения единого понимания используемой терминологии. Описание принципов классификации маршрутов по различным признакам, например, по типу перевозимого груза, расстоянию, количеству станций и других. Определение основных участников процесса маршрутизации, их функций и взаимосвязей.

    Факторы, влияющие на выбор маршрута

    Содержимое раздела

    Анализ влияния инфраструктурных особенностей железнодорожной сети на процесс выбора маршрута, включая состояние путей, пропускную способность станций, наличие технических средств. Рассмотрение влияния объемов перевозок, типов грузов и требований к срокам доставки на выбор маршрута. Определение роли нормативных ограничений и требований безопасности при формировании маршрутов.

    Методы и модели оптимизации маршрутизации

    Содержимое раздела

    Обзор различных методов оптимизации маршрутизации, включая математическое моделирование, методы линейного программирования и эвристические алгоритмы. Рассмотрение моделей транспортных задач и их применение для оптимизации маршрутов железнодорожных перевозок. Анализ преимуществ и недостатков различных методов и моделей.

Современные технологии и подходы к логистике

Содержимое раздела

В разделе рассматриваются современные технологии, применяемые в логистике, такие как системы управления транспортом (TMS), GPS-мониторинг и информационные системы для отслеживания грузов. Анализируются передовые практики в области логистики и управления цепями поставок, направленные на повышение эффективности и снижение затрат. Рассматривается роль цифровизации и автоматизации в оптимизации процессов маршрутизации, а также новые тенденции.

    Применение информационных систем и GPS-мониторинга

    Содержимое раздела

    Анализ работы систем управления транспортом (TMS) и их роли в автоматизации процессов маршрутизации и управления перевозками. Рассмотрение методов и технологий отслеживания грузов с использованием GPS-мониторинга и других систем спутниковой навигации. Оценка влияния информационных технологий в повышении оперативности и точности данных, касающихся транспортных операций.

    Передовой опыт в области логистики

    Содержимое раздела

    Обзор передовых логистических практик, применяемых в ведущих транспортных компаниях. Анализ успешных кейсов оптимизации маршрутизации и управления логистическими процессами. Рассмотрение применения принципов бережливого производства (lean manufacturing) в логистике железнодорожных перевозок, а также современных подходов, таких как Just-in-Time.

    Цифровизация и автоматизация процессов маршрутизации

    Содержимое раздела

    Анализ влияния цифровизации на повышение эффективности процессов маршрутизации, включая автоматизацию планирования, управления и контроля перевозок. Рассмотрение перспективных направлений роботизации и автоматизации процессов в логистике. Обзор применения искусственного интеллекта (ИИ) и машинного обучения для оптимизации маршрутов.

Анализ текущей системы маршрутизации железнодорожных перевозок

Содержимое раздела

В этом разделе проводится детальный анализ текущего состояния системы маршрутизации железнодорожных перевозок с мест погрузки. Рассматриваются данные о грузопотоках, инфраструктуре, используемых технологиях и применяемых методах планирования маршрутов. Выявляются проблемные области, анализируются причины низкой эффективности, оценивается влияние различных факторов на процесс маршрутизации и выявляются узкие места.

    Анализ грузопотоков и инфраструктуры

    Содержимое раздела

    Анализ объемов и структуры грузопотоков, перевозимых железнодорожным транспортом с мест погрузки. Оценка состояния железнодорожной инфраструктуры, включая состояние путей, пропускную способность станций и наличие технических средств. Оценка влияния инфраструктурных ограничений на эффективность маршрутизации.

    Оценка применяемых технологий и методов

    Содержимое раздела

    Обзор применяемых информационных систем и технологий для планирования и управления перевозками. Анализ эффективности используемых методов маршрутизации и их соответствия современным требованиям. Выявление проблем, связанных с использованием устаревших технологий и методов.

    Выявление проблемных зон и узких мест

    Содержимое раздела

    Анализ основных проблем, влияющих на процесс маршрутизации, таких как недостаточная пропускная способность, низкая скорость доставки, высокие затраты и т.д. Определение узких мест в системе маршрутизации, которые снижают общую эффективность перевозок. Формулировка конкретных проблем, требующих решения.

Разработка мер по повышению уровня маршрутизации

Содержимое раздела

Разрабатываются конкретные предложения по улучшению системы маршрутизации железнодорожных перевозок с учетом выявленных проблем и передового опыта. Предлагаются новые методы, технологии и организационные решения для оптимизации маршрутов, снижения затрат и повышения качества обслуживания. Производится технико-экономическое обоснование предложенных мер с оценкой их эффективности.

    Предложения по оптимизации маршрутов

    Содержимое раздела

    Разработка новых маршрутов или оптимизация существующих с учетом минимизации времени в пути, снижения затрат и учета приоритетов грузоотправителей. Использование современных методов и алгоритмов для оптимизации маршрутов с учетом различных факторов, определяющих эффективность перевозок. Предложения по улучшению взаимодействия между участниками перевозочного процесса.

    Технико-экономическое обоснование

    Содержимое раздела

    Анализ финансовых показателей эффективности предложенных мер, включая снижение затрат, увеличение объемов перевозок и повышение прибыльности. Оценка влияния предложенных мер на показатели времени доставки, надежности и качества обслуживания. Расчет экономических показателей и обоснование целесообразности внедрения предложенных решений.

    Рекомендации по внедрению

    Содержимое раздела

    Разработка конкретных рекомендаций по внедрению разработанных мер, включая этапы реализации, необходимые ресурсы и ответственных лиц. Определение потенциальных рисков и разработка мер по их минимизации. Разработка планов мониторинга и оценки эффективности внедрённых мер. Планирование пилотных проектов.

Заключение

Содержимое раздела

В заключении обобщаются основные результаты проведенного исследования, подтверждаются выводы, сделанные в ходе работы. Оценивается достижение поставленных целей, подчеркивается значимость полученных результатов. Формулируются рекомендации по дальнейшим исследованиям и практическому применению разработанных мер.

Список литературы

Содержимое раздела

Список использованных источников, включающий нормативные акты, научные статьи, монографии и другие материалы, использованные при написании курсовой работы. Список оформляется в соответствии с требованиями ГОСТ.

Получи Такую Курсовую

До 90% уникальность
Готовый файл Word
Оформление по ГОСТ
Список источников по ГОСТ
Таблицы и схемы
Презентация

Создать Курсовая на любую тему за 5 минут

Создать

#6052997