Нейросеть

Разработка системы мониторинга и управления умным домом с интеграцией IoT-устройств для студентов (Курсовая)

Нейросеть для курсовой работы Гарантия уникальности Строго по ГОСТу Высочайшее качество Поддержка 24/7

Курсовая работа посвящена разработке и реализации системы мониторинга и управления умным домом, интегрированной с устройствами IoT. В работе рассматриваются различные аспекты проектирования, включая выбор технологий, архитектуру системы, а также вопросы безопасности и удобства использования. Основной акцент делается на практической реализации и тестировании.

Проблема:

Существует потребность в эффективных и удобных системах управления домашней автоматизацией. Текущие решения часто ограничены функциональностью, сложны в настройке или дороги.

Актуальность:

Актуальность исследования обусловлена растущей популярностью технологий умного дома и спросом на современные решения. Работа вносит вклад в развитие области IoT, предлагая практическое решение для автоматизации жилого пространства и улучшения пользовательского опыта.

Цель:

Целью курсовой работы является разработка и реализация функциональной и безопасной системы мониторинга и управления умным домом на основе интеграции IoT-устройств.

Задачи:

  • Анализ существующих решений и технологий в области умного дома.
  • Выбор аппаратной платформы и программных инструментов для реализации системы.
  • Проектирование архитектуры системы и определение интерфейсов взаимодействия.
  • Разработка программного обеспечения для управления устройствами и обработки данных.
  • Интеграция IoT-устройств и настройка взаимодействия с ними.
  • Тестирование и отладка разработанной системы.
  • Оценка производительности и удобства использования.

Результаты:

В результате работы будет разработана работоспособная система мониторинга и управления умным домом, продемонстрированы улучшения в области автоматизации жилищного пространства. Полученные результаты могут быть использованы для дальнейших исследований и разработок в области IoT.

Наименование образовательного учреждения

Курсовая

на тему

Разработка системы мониторинга и управления умным домом с интеграцией IoT-устройств для студентов

Выполнил: ФИО

Руководитель: ФИО

Содержание

  • Введение 1
  • Теоретические основы систем умного дома и IoT 2
    • - Обзор технологий умного дома и IoT 2.1
    • - Архитектура и компоненты систем умного дома 2.2
    • - Протоколы связи и стандарты в IoT 2.3
  • Анализ существующих систем и технологий 3
    • - Сравнительный анализ популярных платформ умного дома 3.1
    • - Технологии и протоколы в современных системах умного дома 3.2
    • - Подходы к обеспечению безопасности систем умного дома 3.3
  • Разработка и реализация системы мониторинга и управления 4
    • - Выбор аппаратной платформы и программного обеспечения 4.1
    • - Проектирование архитектуры системы 4.2
    • - Интеграция IoT-устройств и разработка интерфейса пользователя 4.3
  • Тестирование и оценка результатов 5
    • - Методология тестирования системы 5.1
    • - Результаты тестирования и анализ производительности 5.2
    • - Оценка удобства использования и безопасности 5.3
  • Заключение 6
  • Список литературы 7

Введение

Содержимое раздела

Введение описывает актуальность темы курсовой работы, обосновывает выбор направления исследования и подчеркивает практическую значимость разработки системы умного дома. Рассматриваются цели и задачи работы, структура курсовой, а также предполагаемые результаты. Освещаются основные проблемы, которые будут решаться в ходе исследования, и указываются методы, которые будут использованы для их решения. Это позволяет читателю понять общий контекст и значение данной работы.

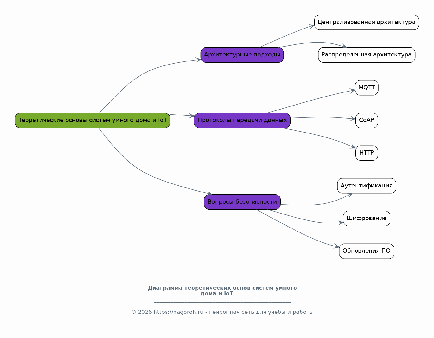
Теоретические основы систем умного дома и IoT

Содержимое раздела

В данном разделе рассматриваются теоретические аспекты, лежащие в основе систем умного дома и интернета вещей (IoT). Анализируются архитектурные подходы, протоколы передачи данных, и стандарты, применяемые в IoT-устройствах. Описываются основные технологии автоматизации, сенсоры, активаторы и способы взаимодействия между ними. Кроме того, изучаются вопросы безопасности, конфиденциальности и надежности систем умного дома, что является необходимым для разработки безопасного решения.

    Обзор технологий умного дома и IoT

    Содержимое раздела

    Этот подраздел содержит обзор ключевых технологий, используемых в умных домах и IoT. Рассматриваются различные типы датчиков (температура, влажность, освещенность, движение), исполнительные устройства (реле, приводы, светодиоды), а также протоколы беспроводной связи (Wi-Fi, Bluetooth, Zigbee). Оцениваются преимущества и недостатки каждой технологии, что необходимо для обоснованного выбора при проектировании системы.

    Архитектура и компоненты систем умного дома

    Содержимое раздела

    Рассмотрение различных архитектурных подходов к построению систем умного дома: централизованные, децентрализованные, облачные. Анализ основных компонентов: шлюзы, контроллеры, интерфейсы пользователя. Обсуждение способов взаимодействия между компонентами и вопросы интеграции с существующей инфраструктурой. Подробное рассмотрение принципов работы и взаимодействия различных устройств в рамках единой системы.

    Протоколы связи и стандарты в IoT

    Содержимое раздела

    Изучение протоколов связи, используемых в IoT, таких как MQTT, CoAP, HTTP, и их особенностей. Анализ различных стандартов, таких как Zigbee, Z-Wave, KNX, и их применение в системах умного дома. Обсуждение вопросов совместимости, масштабируемости и безопасности различных протоколов и стандартов. Рассмотрение принципов работы каждого из протоколов, их преимуществ и недостатков.

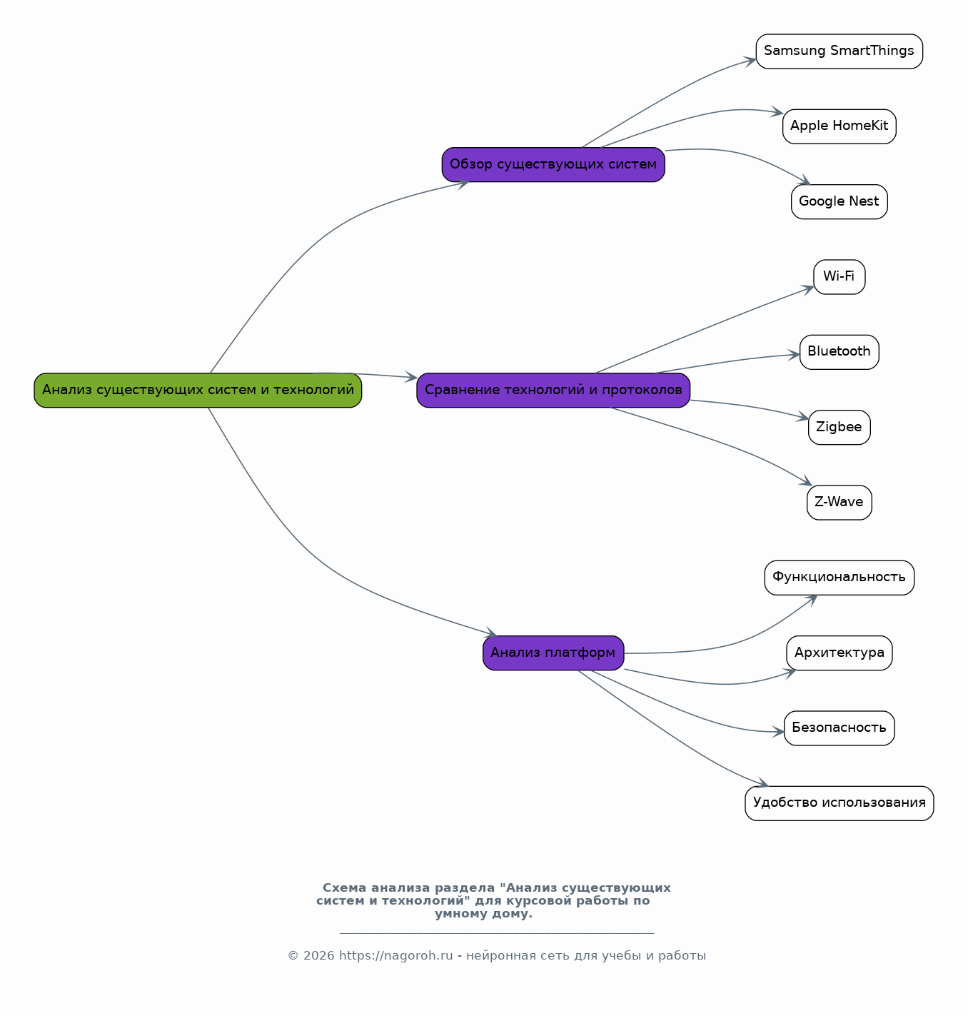
Анализ существующих систем и технологий

Содержимое раздела

В этом разделе проводится сравнительный анализ существующих систем умного дома, оцениваются их функциональность, архитектура, безопасность и удобство использования. Рассматриваются популярные платформы, такие как Samsung SmartThings, Apple HomeKit, Google Nest. Анализируются различные технологии и протоколы, используемые в этих системах, для выявления лучших решений и подходов. Включен анализ преимуществ и недостатков каждой системы.

    Сравнительный анализ популярных платформ умного дома

    Содержимое раздела

    Сравнительный анализ функциональности, архитектуры, безопасности и удобства использования популярных платформ, таких как Samsung SmartThings, Apple HomeKit, Google Nest, Xiaomi Mi Home. Обсуждение преимуществ и недостатков каждой платформы, а также их совместимости с различными устройствами и протоколами. Оценка стоимости и доступности.

    Технологии и протоколы в современных системах умного дома

    Содержимое раздела

    Анализ различных технологий и протоколов, используемых в современных системах умного дома, включая беспроводные протоколы (Wi-Fi, Bluetooth, Zigbee, Z-Wave), облачные сервисы, и API. Оценка их производительности, безопасности и совместимости. Рассматриваются вопросы интеграции разнородных устройств и платформ. Обсуждение передовых технологий.

    Подходы к обеспечению безопасности систем умного дома

    Содержимое раздела

    Изучение различных подходов к обеспечению безопасности в системах умного дома, включая шифрование данных, аутентификацию и авторизацию устройств, защиту от несанкционированного доступа. Рассмотрение угроз безопасности и методов их предотвращения. Анализ современных технологий и решений для защиты IoT-устройств. Оценка уязвимостей и рисков.

Разработка и реализация системы мониторинга и управления

Содержимое раздела

В этом разделе описывается процесс разработки и реализации системы мониторинга и управления умным домом. Рассматриваются этапы проектирования, выбор аппаратной платформы и программных инструментов, разработка программного обеспечения, интеграция IoT-устройств, тестирование и отладка. Особое внимание уделяется практическим аспектам разработки. Оцениваются результаты и производительность.

    Выбор аппаратной платформы и программного обеспечения

    Содержимое раздела

    Обоснование выбора аппаратной платформы (например, Raspberry Pi, Arduino) и программного обеспечения (операционная система, языки программирования, библиотеки). Анализ преимуществ и недостатков различных решений, критерии выбора. Описание выбранных компонентов и инструментов разработки. Обоснование выбора.

    Проектирование архитектуры системы

    Содержимое раздела

    Описание архитектуры системы мониторинга и управления: структура, компоненты, взаимодействие между ними. Выбор интерфейсов, протоколов связи, механизмов обмена данными. Разработка структуры базы данных для хранения данных, получаемых от датчиков. Описание структуры взаимодействия с пользователем.

    Интеграция IoT-устройств и разработка интерфейса пользователя

    Содержимое раздела

    Описание процесса интеграции различных IoT-устройств в систему: настройка, подключение, протоколы обмена данными. Разработка удобного и функционального интерфейса пользователя для управления и мониторинга системы. Рассмотрение методов визуализации данных. Описывается процесс разработки пользовательского интерфейса.

Тестирование и оценка результатов

Содержимое раздела

В этом разделе описывается процесс тестирования разработанной системы, оценка её функциональности, производительности и удобства использования. Проводятся различные виды тестирования, такие как функциональное тестирование, тестирование производительности, тестирование безопасности, и тестирование удобства использования. Результаты тестирования анализируются, делаются выводы и рекомендации.

    Методология тестирования системы

    Содержимое раздела

    Описание методологии тестирования: типы тестов (функциональные, нагрузочные, интеграционные и др.). Описание тестовых сценариев и методик. Определение критериев оценки успешности тестирования. Обзор инструментов для тестирования и анализа результатов. Обоснование выбранного подхода к тестированию.

    Результаты тестирования и анализ производительности

    Содержимое раздела

    Представление результатов тестирования: данные, графики, таблицы. Анализ производительности системы: скорость отклика, загрузка процессора, потребление памяти. Оценка надежности и стабильности работы системы. Анализ проблем и разработка рекомендаций по оптимизации.

    Оценка удобства использования и безопасности

    Содержимое раздела

    Оценка удобства использования системы: интерфейс пользователя, простота настройки, доступность функций. Оценка безопасности: анализ уязвимостей, методы защиты, соответствие требованиям. Получение обратной связи от пользователей. Выводы по результатам оценки.

Заключение

Содержимое раздела

В заключении обобщаются основные результаты курсовой работы, формулируются выводы о достижении поставленных целей и задач. Оценивается практическая значимость разработанной системы, обсуждаются возможные направления для дальнейших исследований и улучшений. Подчеркиваются основные достижения и вклад в область IoT и систем умного дома.

Список литературы

Содержимое раздела

В данном разделе представлен список использованной литературы, включающий в себя научные статьи, книги, техническую документацию и интернет-ресурсы, использованные при написании курсовой работы. Список оформляется в соответствии с требованиями к оформлению научной работы.

Получи Такую Курсовую

До 90% уникальность
Готовый файл Word
Оформление по ГОСТ
Список источников по ГОСТ
Таблицы и схемы
Презентация

Создать Курсовая на любую тему за 5 минут

Создать

#6142896