Нейросеть

Разработка трехмерной модели электрического чайника в среде Blender: анализ, моделирование и применение (Курсовая)

Нейросеть для курсовой работы Гарантия уникальности Строго по ГОСТу Высочайшее качество Поддержка 24/7

Курсовая работа посвящена процессу создания высококачественной 3D-модели электрического чайника с использованием программного обеспечения Blender. В работе рассматриваются этапы моделирования, текстурирования и визуализации, а также анализ существующих методик и подходов к созданию реалистичных трехмерных объектов для различных целей, от дизайна до образовательных материалов.

Проблема:

Существует необходимость в эффективных методах создания реалистичных 3D-моделей бытовых приборов, таких как электрический чайник. Данная работа направлена на разработку конкретного процесса моделирования, учитывающего особенности формы, материалов и визуального представления объекта.

Актуальность:

3D-моделирование широко используется в различных областях, включая дизайн, рекламу и образование. Создание реалистичных моделей электроприборов позволяет улучшить визуализацию, упростить процесс проектирования и обучения, делая его более наглядным и доступным. Данное исследование имеет значимость в контексте развития умений работы с 3D-графикой и создания учебных материалов.

Цель:

Целью курсовой работы является разработка детальной 3D-модели электрического чайника в Blender, отвечающей требованиям реалистичности и функциональности.

Задачи:

  • Изучение теоретических основ 3D-моделирования в Blender.
  • Анализ формы и конструктивных особенностей электрического чайника.
  • Создание базовой 3D-модели электрического чайника.
  • Детализация и текстурирование модели.
  • Настройка освещения и визуализации модели.
  • Анализ и оценка полученной 3D-модели.
  • Подготовка отчета и презентации результатов.

Результаты:

В результате выполнения курсовой работы будет создана готовая 3D-модель электрического чайника, пригодная для визуализации, демонстрации и использования в учебных целях. Будут разработаны практические рекомендации по созданию 3D-моделей бытовых приборов в Blender.

Наименование образовательного учреждения

Курсовая

на тему

Разработка трехмерной модели электрического чайника в среде Blender: анализ, моделирование и применение

Выполнил: ФИО

Руководитель: ФИО

Содержание

  • Введение 1
  • Теоретические основы 3D-моделирования и Blender 2
    • - Обзор принципов 3D-моделирования 2.1
    • - Интерфейс и инструменты Blender 2.2
    • - Работа с материалами и текстурами 2.3
  • Анализ формы и функциональности электрического чайника 3
    • - Обзор существующих моделей электрических чайников 3.1
    • - Особенности конструкции и выбор материалов 3.2
    • - Эргономика и дизайн электрического чайника 3.3
  • Создание 3D-модели электрического чайника в Blender 4
    • - Моделирование базовой геометрии 4.1
    • - Детализация и текстурирование модели 4.2
    • - Настройка освещения и визуализация 4.3
  • Заключение 5
  • Список литературы 6

Введение

Содержимое раздела

Введение в курсовую работу описывает актуальность темы 3D-моделирования в современном мире, особенно в сфере дизайна и визуализации. Раскрываются цели и задачи, которые будут достигнуты в ходе работы над созданием 3D-модели электрического чайника. Введение также предоставляет обзор используемого программного обеспечения — Blender, обосновывая его выбор и значимость для выполнения поставленных задач. Указывается структура работы и ожидаемые результаты.

Теоретические основы 3D-моделирования и Blender

Содержимое раздела

Этот раздел рассматривает теоретические основы 3D-моделирования, включая принципы работы с трехмерными объектами, основные инструменты моделирования и техники текстурирования. Особое внимание уделяется интерфейсу и функционалу Blender, его возможностям для создания сложных моделей и реалистичной визуализации. Рассматриваются различные типы материалов, освещения и рендеринга для достижения наилучших визуальных эффектов. Рассматриваются методы оптимизации моделей для работы с различными платформами.

    Обзор принципов 3D-моделирования

    Содержимое раздела

    Этот подраздел содержит обзор основных принципов 3D-моделирования, таких как полигональное моделирование, кривые Безье, NURBS поверхности. Рассматриваются ключевые понятия: вертексы, ребра, полигоны. Обсуждаются разные подходы к моделированию и их применение в различных областях моделирования — от создания органических объектов до технических моделей. Дается представление о важности топологии для последующего моделирования.

    Интерфейс и инструменты Blender

    Содержимое раздела

    Подробное изучение интерфейса Blender, включая навигацию в 3D-пространстве, основные панели и меню. Рассматриваются базовые инструменты моделирования: экструзия, выдавливание, резание, Boolean операции. Подробно анализируется работа с модификаторами, позволяющими автоматизировать сложные операции. Описываются этапы работы с объектами, сценами и настройки для рендеринга.

    Работа с материалами и текстурами

    Содержимое раздела

    Обзор работы с материалами в Blender: создание и настройка материалов, использование различных типов шейдеров. Рассматривается работа с текстурами: загрузка, наложение, настройка UV-развертки. Изучение техник процедурных текстур и их применение для достижения реалистичного вида объектов. Обсуждаются вопросы оптимизации текстур и материалов для повышения производительности.

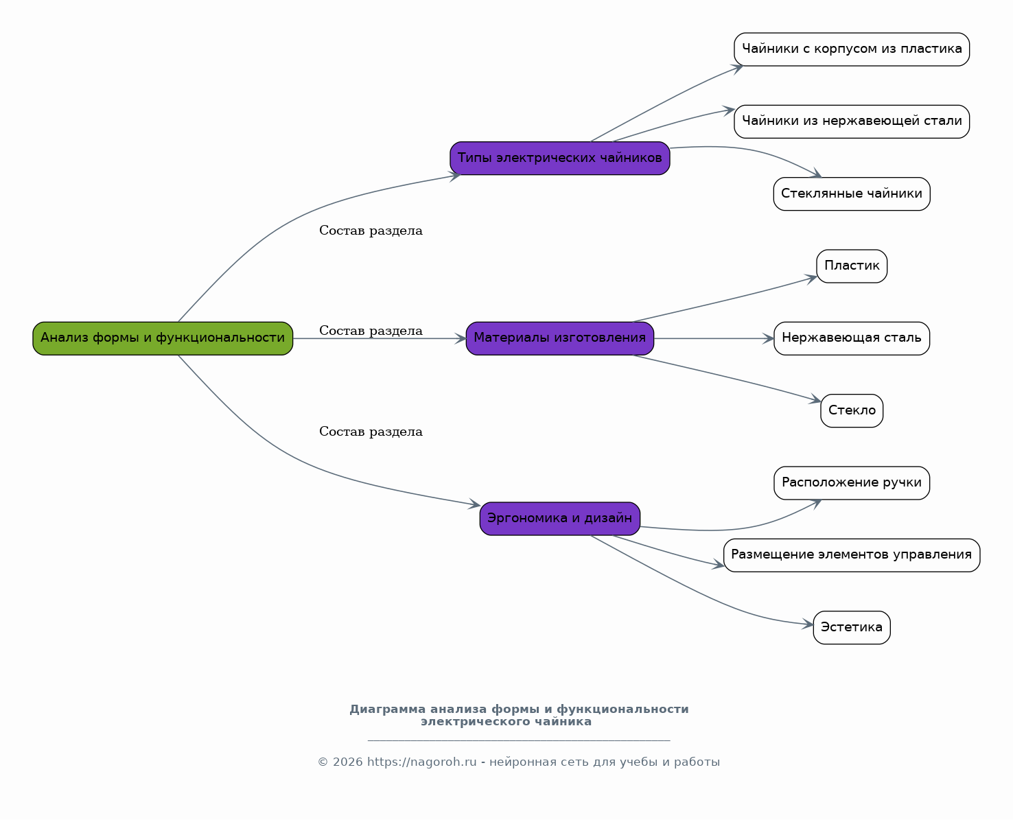
Анализ формы и функциональности электрического чайника

Содержимое раздела

В этом разделе проводится анализ конструктивных особенностей и функциональности электрических чайников различных типов, включая форму корпуса, расположение и типы элементов управления, материалы изготовления. Рассматриваются различные аспекты дизайна: эргономика, соотношение пропорций и эстетика. Анализируются существующие модели, выявляются их сильные и слабые стороны с точки зрения 3D-моделирования, прорабатываются этапы создания будущего объекта.

    Обзор существующих моделей электрических чайников

    Содержимое раздела

    Обзор различных моделей электрических чайников, представленных на рынке, с анализом их дизайна, материалов и особенностей конструкции. Анализируются примеры, как с дизайнерской точки зрения, так и с технической. Выделяются ключевые особенности и инновации в конструкции. Определяются факторы, влияющие на выбор модели для 3D-моделирования.

    Особенности конструкции и выбор материалов

    Содержимое раздела

    Подробный анализ конструкции электрического чайника, включая форму корпуса, нагревательный элемент, элементы управления. Обсуждаются различные материалы, используемые в производстве чайников, их свойства и влияние на внешний вид модели. Рассматривается взаимосвязь между конструкцией и материалами, а также их влияние на процесс 3D-моделирования.

    Эргономика и дизайн электрического чайника

    Содержимое раздела

    Анализ эргономических аспектов, влияющих на пользовательский опыт. Рассмотрение принципов дизайна, применяемых при создании электрических чайников, включая форму, цветовую гамму и общую эстетику. Влияние дизайна на восприятие продукта и его визуальную привлекательность. Обсуждение тенденций в дизайне электрических чайников.

Создание 3D-модели электрического чайника в Blender

Содержимое раздела

Этот раздел посвящен практической части разработки 3D-модели электрического чайника в Blender. Описываются этапы моделирования, начиная от создания базовой геометрии до детализации мелких элементов. Рассматриваются методы текстурирования, настройка освещения и визуализации. Дается подробное описание процесса создания модели, применяемых инструментов и приемов.

    Моделирование базовой геометрии

    Содержимое раздела

    Этапы создания базовой формы электрического чайника, включая формирование корпуса, ручки, крышки и других основных элементов. Рассматриваются методы использования примитивов, редактирования в режиме правки. Оптимизация топологии для дальнейшей работы. Описывается порядок действий при создании 3D-модели и даются рекомендации.

    Детализация и текстурирование модели

    Содержимое раздела

    Детализация модели: добавление мелких элементов, таких как кнопки, дисплей, логотипы. Работа с текстурами: создание и применение материалов, настройка UV-развертки. Добавление текстур и настройка материалов, для придания реалистичного вида. Применение различных техник текстурирования, чтобы добиться максимальной реалистичности и улучшения качества.

    Настройка освещения и визуализация

    Содержимое раздела

    Настройка освещения в сцене для достижения желаемого визуального эффекта. Выбор подходящих типов освещения: точечные, направленные, рассеянные. Настройка настроек для рендеринга и получения конечного изображения. Обсуждаются различные параметры рендеринга и способы оптимизации для получения наилучшего результата.

Заключение

Содержимое раздела

В заключении подводятся итоги работы, оцениваются достигнутые результаты и делается вывод о выполнении поставленных задач. Обобщаются основные этапы создания 3D-модели электрического чайника. Оцениваются полученные результаты, их соответствие поставленным целям, обсуждаются возможные направления для дальнейших исследований и улучшений. Подчеркивается практическая значимость выполненной работы.

Список литературы

Содержимое раздела

В разделе 'Список литературы' представляется перечень источников, использованных при написании курсовой работы. Он включает в себя книги, статьи, онлайн-ресурсы и другие материалы, которые были использованы в процессе исследования. Список оформляется в соответствии с требованиями к оформлению списка литературы. Это предоставляет читателю возможность глубокого ознакомления с темой работы.

Получи Такую Курсовую

До 90% уникальность
Готовый файл Word
Оформление по ГОСТ
Список источников по ГОСТ
Таблицы и схемы
Презентация

Создать Курсовая на любую тему за 5 минут

Создать

#5524753