Нейросеть

Развитие силовых способностей у студентов: Методика применения жима лежа (Курсовая)

Нейросеть для курсовой работы Гарантия уникальности Строго по ГОСТу Высочайшее качество Поддержка 24/7

Курсовая работа посвящена исследованию влияния упражнения жим лежа на развитие силовых способностей у студентов. В работе рассматриваются теоретические аспекты физической подготовки, особенности выполнения жима лежа и его воздействие на различные мышечные группы. Практическая часть включает в себя анализ данных, полученных в ходе эксперимента, и разработку рекомендаций для улучшения силовых показателей.

Проблема:

Существует необходимость оптимизации тренировочных программ для развития силовых способностей у студентов, учитывая специфику их физической подготовки и доступность тренировочного оборудования. Недостаточно изучены оптимальные параметры выполнения упражнения жим лежа для достижения максимальных результатов в условиях учебного процесса.

Актуальность:

Данное исследование актуально в контексте повышения физической подготовленности студентов и формирования здорового образа жизни. Жим лежа является одним из базовых упражнений, широко используемым в спортивных и оздоровительных программах. Изучение его влияния на силовые показатели у студентов имеет практическое значение и способствует совершенствованию тренировочного процесса.

Цель:

Целью курсовой работы является разработка методики развития силовых способностей у студентов посредством применения упражнения жим лежа и оценка ее эффективности.

Задачи:

  • Изучить теоретические основы развития силовых способностей.
  • Проанализировать влияние различных параметров жима лежа на мышечную силу.
  • Разработать методику тренировок с использованием жима лежа для студентов.
  • Провести эксперимент для оценки эффективности разработанной методики.
  • Проанализировать полученные результаты и сформулировать выводы.
  • Разработать практические рекомендации для тренеров и студентов.

Результаты:

В результате исследования будут получены данные об эффективности разработанной методики тренировок, основанной на упражнении жим лежа. Будут сформулированы рекомендации по ее применению, что позволит повысить силовые показатели у студентов и улучшить качество тренировочного процесса.

Наименование образовательного учреждения

Курсовая

на тему

Развитие силовых способностей у студентов: Методика применения жима лежа

Выполнил: ФИО

Руководитель: ФИО

Содержание

  • Введение 1
  • Теоретические основы развития силовых способностей 2
    • - Физиологические аспекты развития силы 2.1
    • - Методики тренировок для развития силы 2.2
    • - Особенности физической подготовки студентов 2.3
  • Анализ упражнения жим лежа: техника выполнения и влияние на организм 3
    • - Техника выполнения жима лежа: правильная форма и распространенные ошибки 3.1
    • - Анатомический анализ задействованных мышц 3.2
    • - Влияние жима лежа на развитие силовых способностей 3.3
  • Практическая методика тренировок с использованием жима лежа для студентов 4
    • - Разработка тренировочных программ с учетом уровня подготовки студентов 4.1
    • - Рекомендации по технике безопасности и предотвращению травм 4.2
    • - Оценка эффективности методики и коррекция тренировочного процесса 4.3
  • Анализ результатов эксперимента и обсуждение 5
    • - Представление и анализ результатов эксперимента 5.1
    • - Сравнение результатов с существующими данными 5.2
    • - Обсуждение полученных результатов и их интерпретация 5.3
  • Заключение 6
  • Список литературы 7

Введение

Содержимое раздела

Введение представляет собой важный раздел курсовой работы, который задает тон всему исследованию. В нем обосновывается актуальность выбранной темы, формулируются цели и задачи, а также определяются объект и предмет исследования. Подробно описывается научная новизна работы и ее практическая значимость. Введение включает в себя анализ существующих подходов к проблеме и краткий обзор структуры работы.

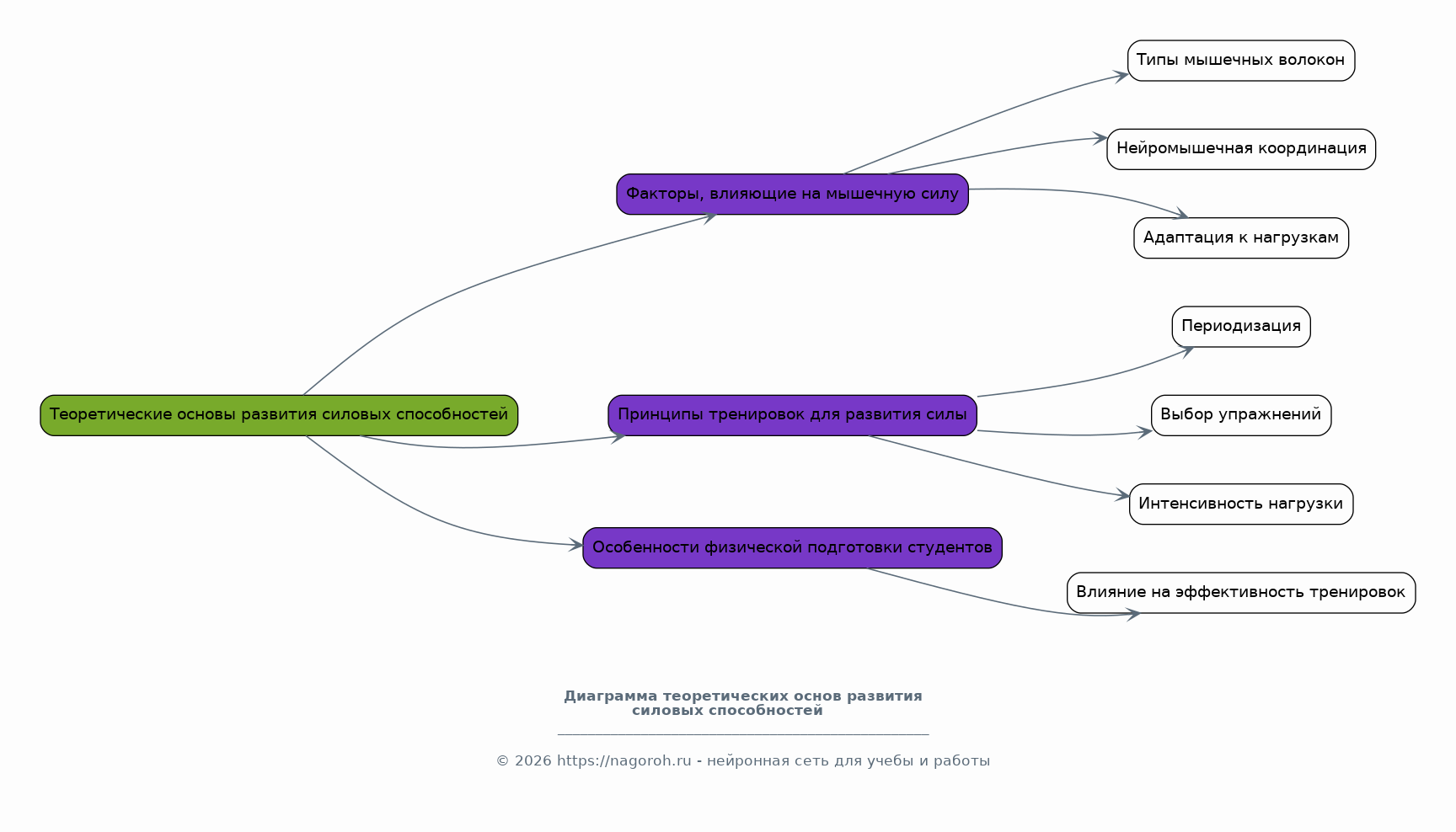
Теоретические основы развития силовых способностей

Содержимое раздела

В этом разделе рассматриваются фундаментальные понятия, связанные с развитием силовых способностей у студентов. Анализируются различные факторы, влияющие на мышечную силу, такие как типы мышечных волокон, нейромышечная координация и адаптация к нагрузкам. Раскрываются основные принципы тренировок для развития силы, включая периодизацию, выбор упражнений и интенсивность нагрузки. Также рассматриваются особенности физической подготовки студентов и ее влияние на эффективность тренировок.

    Физиологические аспекты развития силы

    Содержимое раздела

    Этот подраздел посвящен изучению физиологических механизмов, лежащих в основе развития силовых способностей. Рассматривается роль нервной системы, мышечных волокон и энергетических систем в обеспечении мышечной силы. Анализируется влияние различных факторов, таких как возраст, пол и генетика, на развитие силовых показателей. Также изучаются адаптационные процессы, происходящие в организме под воздействием тренировочных нагрузок.

    Методики тренировок для развития силы

    Содержимое раздела

    В этом подразделе рассматриваются различные методики тренировок, направленные на развитие силовых способностей. Анализируются различные виды тренировочных программ, включая тренировки с отягощениями, плиометрические упражнения и изометрические нагрузки. Рассматриваются принципы построения тренировочных планов, контроль интенсивности и объема тренировок. Изучается влияние различных факторов, таких как частота тренировок и продолжительность отдыха, на эффективность тренировочного процесса.

    Особенности физической подготовки студентов

    Содержимое раздела

    Этот подраздел посвящен специфике физической подготовки студентов. Рассматриваются особенности возрастных изменений, влияющих на развитие силовых способностей. Анализируется влияние учебной нагрузки и других факторов образа жизни студентов на их физическое состояние. Изучаются методы оценки физической подготовленности студентов и разработки индивидуальных тренировочных программ с учетом их потребностей и возможностей.

Анализ упражнения жим лежа: техника выполнения и влияние на организм

Содержимое раздела

В данном разделе проводится детальный анализ упражнения жим лежа, его техники выполнения и влияния на организм. Рассматриваются различные варианты выполнения жима лежа, включая ширину хвата и угол наклона скамьи. Анализируются анатомические аспекты, вовлеченные мышечные группы и биомеханика движения. Изучается влияние жима лежа на развитие силы, гипертрофии мышц и другие физиологические параметры. Также рассматриваются особенности техники безопасности и предотвращения травм.

    Техника выполнения жима лежа: правильная форма и распространенные ошибки

    Содержимое раздела

    Данный подраздел посвящен детальному описанию техники выполнения упражнения жим лежа. Рассматриваются различные аспекты правильной формы, включая положение тела, хват штанги, траекторию движения и дыхание. Анализируются распространенные ошибки, допускаемые при выполнении упражнения, и способы их исправления. Даются рекомендации по улучшению техники и повышению эффективности тренировок.

    Анатомический анализ задействованных мышц

    Содержимое раздела

    Этот подраздел посвящен изучению мышц, задействованных в упражнении жим лежа. Рассматриваются роль грудных мышц, трицепсов, передних дельтовидных мышц и других стабилизирующих мышц в выполнении движения. Анализируется работа мышц в различных фазах упражнения и их вклад в развитие силы. Изучается влияние различных вариантов выполнения жима лежа на активацию различных мышечных групп.

    Влияние жима лежа на развитие силовых способностей

    Содержимое раздела

    В этом подразделе анализируется влияние жима лежа на развитие силовых способностей. Рассматривается связь между техникой выполнения, интенсивностью нагрузки и объемом тренировок. Изучается влияние жима лежа на увеличение максимальной силы, силовой выносливости и гипертрофии мышц. Анализируются исследования, посвященные эффективности жима лежа в различных тренировочных программах.

Практическая методика тренировок с использованием жима лежа для студентов

Содержимое раздела

В этом разделе разрабатывается конкретная методика тренировок с использованием жима лежа, предназначенная для студентов. Рассматриваются принципы построения тренировочных программ, выбор упражнений, интенсивность и объем нагрузки. Описываются различные варианты тренировочных планов, включая программы для начинающих, средних и продвинутых спортсменов. Даются рекомендации по контролю тренировочного процесса, оценки результатов и внесению корректировок.

    Разработка тренировочных программ с учетом уровня подготовки студентов

    Содержимое раздела

    Этот подраздел посвящен разработке индивидуальных тренировочных программ. Рассматриваются различные подходы к построению тренировочных планов, включая линейное прогрессирование, волновую периодизацию и другие стратегии. Даются рекомендации по определению интенсивности и объема нагрузки в зависимости от уровня подготовки студентов. Разрабатываются примеры тренировочных программ для различных уровней подготовленности.

    Рекомендации по технике безопасности и предотвращению травм

    Содержимое раздела

    В этом подразделе рассматриваются меры предосторожности и рекомендации по технике безопасности при выполнении упражнения жим лежа. Анализируются распространенные причины травм и способы их предотвращения. Даются рекомендации по выбору подходящего оборудования, разминке и заминке. Описываются методы самоконтроля и предупреждения перетренированности.

    Оценка эффективности методики и коррекция тренировочного процесса

    Содержимое раздела

    В данном подразделе рассматриваются методы оценки эффективности разработанной методики тренировок. Анализируются различные способы измерения силовых показателей, включая определение максимального веса, количество повторений и другие параметры. Даются рекомендации по мониторингу тренировочного процесса, анализу результатов и внесению корректировок в тренировочный план. Оценивается эффективность методики и возможности ее улучшения.

Анализ результатов эксперимента и обсуждение

Содержимое раздела

В этом разделе анализируются результаты проведенного эксперимента по оценке эффективности разработанной методики тренировок. Представлены данные о изменениях силовых показателей у студентов, участвовавших в эксперименте. Проводится статистический анализ полученных данных для выявления закономерностей и оценки значимости изменений. Результаты сравниваются с существующими данными и обсуждаются с точки зрения их соответствия ожидаемым результатам.

    Представление и анализ результатов эксперимента

    Содержимое раздела

    В этом подразделе детально представляются результаты проведенного эксперимента. Описываются методы сбора и обработки данных, используемые статистические методы. Представлены таблицы, графики и другие визуальные материалы, иллюстрирующие изменения силовых показателей у студентов. Анализируются полученные данные, выявляются основные тенденции и закономерности.

    Сравнение результатов с существующими данными

    Содержимое раздела

    В этом подразделе проводится сравнение полученных результатов с данными, полученными в других исследованиях. Анализируется, насколько результаты соответствуют существующим научным данным и подтверждают ранее установленные закономерности. Обсуждаются возможные причины различий или сходств с другими исследованиями и их влияние на выводы.

    Обсуждение полученных результатов и их интерпретация

    Содержимое раздела

    Этот подраздел посвящен обсуждению полученных результатов и их интерпретации. Анализируются факторы, которые могли повлиять на результаты эксперимента. Обсуждаются сильные и слабые стороны проведенного исследования. Формулируются выводы о эффективности разработанной методики тренировок и ее практической применимости.

Заключение

Содержимое раздела

Заключение представляет собой итоговый раздел курсовой работы, в котором подводятся итоги проведенного исследования. Кратко излагаются основные выводы, полученные в ходе работы, и обобщаются результаты. Оценивается достижение поставленных целей и задач. Указываются перспективы дальнейших исследований и рекомендации по применению полученных результатов на практике.

Список литературы

Содержимое раздела

Список литературы содержит перечень всех источников, использованных при написании курсовой работы. Он включает в себя книги, статьи, диссертации и другие публикации, на которые были сделаны ссылки в тексте. Оформление списка литературы должно соответствовать принятым стандартам оформления научных работ.

Получи Такую Курсовую

До 90% уникальность
Готовый файл Word
Оформление по ГОСТ
Список источников по ГОСТ
Таблицы и схемы
Презентация

Создать Курсовая на любую тему за 5 минут

Создать

#6029404