Нейросеть

Региональные аспекты развития малого и среднего предпринимательства в России: экономический анализ и перспективы (Курсовая)

Нейросеть для курсовой работы Гарантия уникальности Строго по ГОСТу Высочайшее качество Поддержка 24/7

Курсовая работа посвящена исследованию региональных особенностей развития малого и среднего предпринимательства (МСП) в России. Рассматриваются факторы, влияющие на развитие бизнеса в различных регионах, анализируется их влияние на экономику страны. Целью является выявление проблем и разработка рекомендаций для улучшения поддержки МСП.

Проблема:

Существует необходимость в комплексном анализе региональных различий в развитии сектора МСП в России, который сталкивается с рядом специфических проблем в различных субъектах. Недостаточно изучено влияние региональных экономических, социальных и административных факторов на успешность малого и среднего бизнеса.

Актуальность:

Актуальность исследования обусловлена значительной ролью МСП в российской экономике, их вкладом в создание рабочих мест и формирование валового регионального продукта. Изучение региональных аспектов позволяет выявить барьеры и разработать эффективные меры государственной поддержки для стимулирования развития предпринимательства. Существующие исследования часто ограничены общими выводами и не учитывают региональную специфику.

Цель:

Целью данной курсовой работы является выявление региональных особенностей развития малого и среднего предпринимательства в России, анализ факторов, влияющих на его динамику, и разработка рекомендаций по совершенствованию государственной поддержки.

Задачи:

  • Проанализировать теоретические основы развития малого и среднего предпринимательства.
  • Изучить методы оценки эффективности развития МСП.
  • Выявить основные факторы, влияющие на развитие МСП в регионах России.
  • Провести анализ статистических данных о развитии МСП в различных регионах.
  • Выявить лучшие практики государственной поддержки МСП в российских регионах.
  • Разработать рекомендации по совершенствованию механизмов поддержки МСП.

Результаты:

Ожидается, что результаты исследования позволят выявить ключевые региональные факторы, влияющие на развитие МСП, и разработать обоснованные рекомендации для органов государственной власти. Практическая значимость работы заключается в возможности повышения эффективности программ поддержки предпринимательства и стимулирования экономического роста на региональном уровне.

Наименование образовательного учреждения

Курсовая

на тему

Региональные аспекты развития малого и среднего предпринимательства в России: экономический анализ и перспективы

Выполнил: ФИО

Руководитель: ФИО

Содержание

  • Введение 1
  • Теоретические основы развития малого и среднего предпринимательства 2
    • - Понятие и сущность малого и среднего предпринимательства 2.1
    • - Факторы, влияющие на развитие малого и среднего предпринимательства 2.2
    • - Роль государства в поддержке малого и среднего предпринимательства 2.3
  • Методы оценки эффективности развития малого и среднего предпринимательства 3
    • - Основные показатели эффективности развития МСП 3.1
    • - Методы оценки влияния государственных программ поддержки 3.2
    • - Региональные особенности применения методик оценки 3.3
  • Анализ развития малого и среднего предпринимательства в регионах России 4
    • - Обзор статистических данных о развитии МСП в регионах 4.1
    • - Факторы, влияющие на развитие МСП в конкретных регионах 4.2
    • - Сравнительный анализ региональных программ поддержки МСП 4.3
  • Разработка рекомендаций по совершенствованию государственной поддержки малого и среднего предпринимательства 5
    • - Рекомендации по улучшению финансовой поддержки МСП 5.1
    • - Рекомендации по снижению административных барьеров 5.2
    • - Рекомендации по развитию региональных программ поддержки 5.3
  • Заключение 6
  • Список литературы 7

Введение

Содержимое раздела

Во введении обосновывается актуальность выбранной темы, формулируются цели и задачи исследования, определяется объект и предмет изучения. Также представлен краткий обзор литературы по теме, оценивается степень разработанности проблемы. Введение служит для определения методологии исследования, включая методы сбора и анализа данных, используемые для достижения поставленных целей. Описывается структура курсовой работы и ожидаемые результаты.

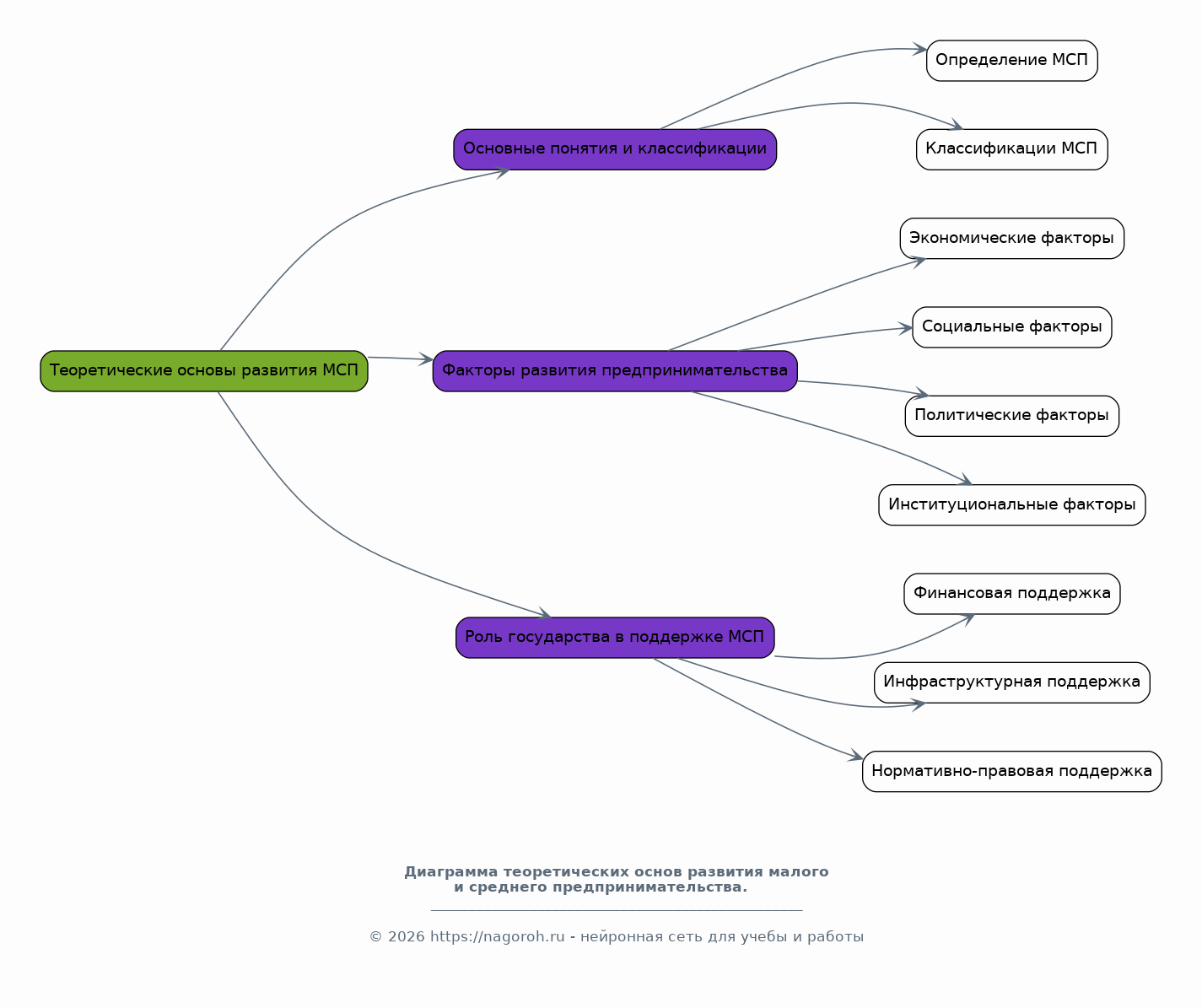
Теоретические основы развития малого и среднего предпринимательства

Содержимое раздела

В данном разделе рассматриваются теоретические аспекты развития малого и среднего предпринимательства. Анализируются основные понятия, классификации и подходы к определению МСП. Рассматриваются различные факторы, влияющие на развитие предпринимательства, такие как экономические, социальные, политические и институциональные. Особое внимание уделяется роли государства в поддержке МСП.

    Понятие и сущность малого и среднего предпринимательства

    Содержимое раздела

    В этом подразделе будет дано определение МСП, рассмотрены их классификации и критерии отнесения к данной категории. Будут проанализированы основные характеристики МСП, их роль в экономике, а также преимущества и недостатки. Особое внимание будет уделено различиям между малыми и средними предприятиями.

    Факторы, влияющие на развитие малого и среднего предпринимательства

    Содержимое раздела

    В данном подпункте будут рассмотрены основные факторы, оказывающие влияние на развитие МСП, такие как доступ к финансированию, налоговая политика, административные барьеры и уровень конкуренции. Также будут проанализированы влияние институциональной среды, инфраструктуры и человеческого капитала на успешность бизнеса. Отдельно будут рассмотрены региональные факторы.

    Роль государства в поддержке малого и среднего предпринимательства

    Содержимое раздела

    В этом подразделе будет проанализирована роль государства в создании благоприятных условий для развития МСП. Будут рассмотрены основные инструменты государственной поддержки, такие как финансовая помощь, налоговые льготы, консультационные услуги и образовательные программы. Будет сделан акцент на эффективности этих мер и их влиянии на рост МСП.

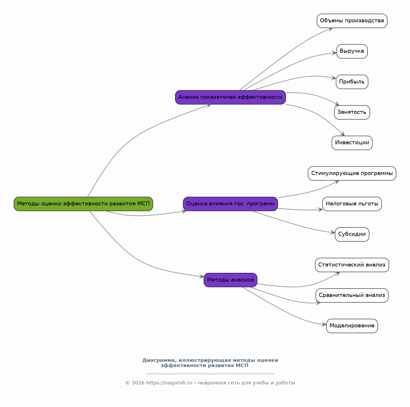
Методы оценки эффективности развития малого и среднего предпринимательства

Содержимое раздела

В данном разделе рассматриваются методики и инструменты, используемые для оценки эффективности развития МСП. Анализируются основные показатели, такие как объемы производства, выручка, прибыль, занятость и инвестиции. Обсуждаются подходы к оценке влияния государственных программ поддержки. Рассматриваются методы статистического анализа, сравнительного анализа и моделирования для оценки эффективности.

    Основные показатели эффективности развития МСП

    Содержимое раздела

    В этом подразделе будут рассмотрены ключевые показатели, используемые для оценки эффективности МСП, такие как выручка, прибыль, рентабельность, производительность труда. Будут проанализированы методы расчета этих показателей. Также будут рассмотрены показатели занятости и инвестиционной активности в секторе МСП.

    Методы оценки влияния государственных программ поддержки

    Содержимое раздела

    Этот подраздел будет посвящен анализу методик оценки эффективности государственных программ поддержки МСП, включая методы статистического анализа. Будут рассмотрены подходы к оценке влияния различных мер поддержки, таких как субсидии, гранты, льготное кредитование. Отдельное внимание будет уделено оценке долгосрочных эффектов.

    Региональные особенности применения методик оценки

    Содержимое раздела

    В данном подразделе будет рассмотрено, как применяются различные методы оценки эффективности развития МСП в разрезе российских регионов. Будут проанализированы различия в доступности данных и методах сбора информации. Будут представлены примеры использования различных методик на практике, с учетом региональной специфики.

Анализ развития малого и среднего предпринимательства в регионах России

Содержимое раздела

В данном разделе проводится анализ развития МСП в различных регионах России, используя статистические данные и примеры. Рассматриваются конкретные примеры успешных и проблемных регионов. Выявляются факторы, влияющие на развитие МСП, и проводится их сравнительный анализ. Оценивается влияние региональной экономической политики.

    Обзор статистических данных о развитии МСП в регионах

    Содержимое раздела

    В этом подразделе будет проведен анализ статистических данных о развитии МСП в различных федеральных округах и субъектах Российской Федерации. Будут рассмотрены показатели, характеризующие количество предприятий, занятость, объемы производства и инвестиции. Будет представлена сравнительная оценка регионов.

    Факторы, влияющие на развитие МСП в конкретных регионах

    Содержимое раздела

    В этом подразделе будет проанализировано, какие факторы наиболее сильно влияют на развитие МСП в конкретных регионах. Будут рассмотрены экономические, социальные и политические аспекты. Будут представлены примеры успешных и проблемных стратегий развития МСП.

    Сравнительный анализ региональных программ поддержки МСП

    Содержимое раздела

    В данном подразделе будет проведен сравнительный анализ региональных программ поддержки МСП, включая финансовую помощь, консультационные услуги и образовательные программы. Будут выявлены лучшие практики и рекомендации для повышения эффективности региональных программ поддержки. Будет оцениваться их влияние на развитие.

Разработка рекомендаций по совершенствованию государственной поддержки малого и среднего предпринимательства

Содержимое раздела

В этом разделе формулируются рекомендации по совершенствованию государственной поддержки МСП на основе проведенного анализа. Предлагаются конкретные меры по улучшению финансовой поддержки, снижению административных барьеров. Даются рекомендации по разработке и внедрению эффективных региональных программ. Рассматривается перспектива развития МСП в России с учетом региональной специфики.

    Рекомендации по улучшению финансовой поддержки МСП

    Содержимое раздела

    В этом подразделе будут представлены конкретные рекомендации по улучшению механизмов финансовой поддержки МСП, такие как субсидии, гранты, льготное кредитование. Будут рассмотрены предложения по упрощению процедур получения финансовой помощи. Будет уделено внимание внедрению новых финансовых инструментов.

    Рекомендации по снижению административных барьеров

    Содержимое раздела

    Этот подраздел будет посвящен предложениям по снижению административных барьеров, с которыми сталкиваются МСП. Будут рассмотрены вопросы упрощения процедур регистрации бизнеса, получения разрешений и лицензий. Будут предложены методы снижения коррупции.

    Рекомендации по развитию региональных программ поддержки

    Содержимое раздела

    В этом подразделе будут разработаны рекомендации по созданию и совершенствованию региональных программ по поддержке МСП. Будет проанализирован опыт лучших регионов и предложены рекомендации по его внедрению. Будет уделено внимание разработке целевых программ.

Заключение

Содержимое раздела

В заключении подводятся итоги проведенного исследования, обобщаются основные выводы и результаты, достигнутые в ходе работы. Формулируются основные рекомендации по совершенствованию государственной поддержки МСП, исходя из анализа региональных аспектов развития предпринимательства. Оценивается вклад работы в решение поставленных задач и обозначаются перспективные направления дальнейших исследований.

Список литературы

Содержимое раздела

В списке литературы приводятся все использованные источники, включая книги, статьи, нормативные документы и статистические данные. Список составляется в соответствии с требованиями к оформлению списка литературы. Источники должны быть релевантными и актуальными для раскрытия темы исследования.

Получи Такую Курсовую

До 90% уникальность
Готовый файл Word
Оформление по ГОСТ
Список источников по ГОСТ
Таблицы и схемы
Презентация

Создать Курсовая на любую тему за 5 минут

Создать

#5732775