Нейросеть

Ремонт станка 12А90П-4КФ4: Анализ неисправностей и технологические аспекты (Курсовая)

Нейросеть для курсовой работы Гарантия уникальности Строго по ГОСТу Высочайшее качество Поддержка 24/7

Курсовая работа посвящена исследованию процесса ремонта станка модели 12А90П-4КФ4. В работе рассматриваются технологические особенности и этапы восстановления работоспособности станка, начиная от диагностики неисправностей и заканчивая рекомендациями по улучшению эксплуатационных характеристик. Особое внимание уделяется практическим аспектам ремонта.

Проблема:

Существует необходимость в систематизации знаний по ремонту станков модели 12А90П-4КФ4, учитывая специфику их конструкции и эксплуатационные особенности. Текущие методы ремонта часто не учитывают современные технологические достижения, что снижает эффективность восстановления оборудования.

Актуальность:

Актуальность исследования обусловлена широким использованием станков 12А90П-4КФ4 в промышленности и необходимостью поддержания их работоспособности. Работа способствует повышению эффективности ремонтных работ, снижению затрат на обслуживание и увеличению срока службы оборудования. Существующие исследования в основном касаются общих вопросов ремонта станков.

Цель:

Целью данной курсовой работы является разработка рекомендаций по оптимизации процесса ремонта станка 12А90П-4КФ4, направленных на повышение его надежности и снижение эксплуатационных расходов.

Задачи:

  • Проанализировать конструктивные особенности станка 12А90П-4КФ4.
  • Изучить методы диагностики неисправностей станка.
  • Рассмотреть технологические процессы ремонта основных узлов станка.
  • Разработать рекомендации по повышению эффективности ремонта.
  • Оценить экономическую целесообразность предложенных мероприятий.

Результаты:

В результате работы будут разработаны рекомендации по диагностике и ремонту станка 12А90П-4КФ4, что позволит повысить эффективность обслуживания оборудования. Полученные данные могут быть использованы для разработки учебных материалов и повышения квалификации специалистов.

Наименование образовательного учреждения

Курсовая

на тему

Ремонт станка 12А90П-4КФ4: Анализ неисправностей и технологические аспекты

Выполнил: ФИО

Руководитель: ФИО

Содержание

  • Введение 1
  • Теоретические основы ремонта станков 2
    • - Классификация и причины неисправностей станков 2.1
    • - Методы диагностики неисправностей 2.2
    • - Материалы и инструменты, используемые при ремонте 2.3
  • Технологический процесс ремонта станка 12А90П-4КФ4 3
    • - Диагностика и дефектация основных узлов 3.1
    • - Технологии восстановления деталей 3.2
    • - Сборка и регулировка отремонтированных узлов 3.3
  • Практическое применение и анализ результатов 4
    • - Анализ конкретных случаев ремонта 4.1
    • - Оценка экономической эффективности ремонтных мероприятий 4.2
    • - Рекомендации по улучшению эксплуатационных характеристик 4.3
  • Заключение 5
  • Список литературы 6

Введение

Содержимое раздела

В разделе описывается актуальность выбранной темы, обосновывается ее практическая и теоретическая значимость. Приводятся цели и задачи курсовой работы, а также методы исследования, которые будут использованы в процессе работы. Обозначаются основные этапы исследования и структура работы, чтобы читатель мог ориентироваться в поставленных задачах и ожидаемых результатах.

Теоретические основы ремонта станков

Содержимое раздела

В данном разделе рассматриваются общие принципы и методы ремонта станков, включая классификацию неисправностей, методы диагностики и основные технологические процессы восстановления. Анализируются современные подходы к ремонту станков, рассматриваются вопросы, связанные с материалами и инструментами, используемыми при ремонте. Особое внимание уделяется нормативной базе и требованиям безопасности при проведении ремонтных работ. Рассматриваются принципы организации ремонтных служб на предприятиях.

    Классификация и причины неисправностей станков

    Содержимое раздела

    В данном подразделе будут рассмотрены основные типы неисправностей станков, их классификация по различным признакам, а также причины возникновения. Анализируются факторы, влияющие на возникновение неисправностей, такие как износ деталей, неправильная эксплуатация, воздействие внешних факторов. Рассматриваются методы профилактики неисправностей. Будет произведен анализ конкретных проблем, возникающих на станках.

    Методы диагностики неисправностей

    Содержимое раздела

    Здесь будут рассмотрены различные методы диагностики неисправностей станков, включая визуальный осмотр, инструментальную диагностику, использование диагностического оборудования. Анализируются преимущества и недостатки каждого метода, рассматриваются алгоритмы диагностики. Особое внимание уделяется диагностике основных узлов станка, таких как шпиндель, направляющие, системы управления. Подробно описывается алгоритм диагностики.

    Материалы и инструменты, используемые при ремонте

    Содержимое раздела

    В данном подразделе будет рассмотрен выбор материалов, применяемых при ремонте станков, с учетом их механических свойств, износостойкости и совместимости. Описывается инструментарий, необходимый для выполнения различных видов ремонтных работ, включая специализированное оборудование. Рассматриваются вопросы, связанные с хранением, эксплуатацией и обслуживанием ремонтного инструмента.

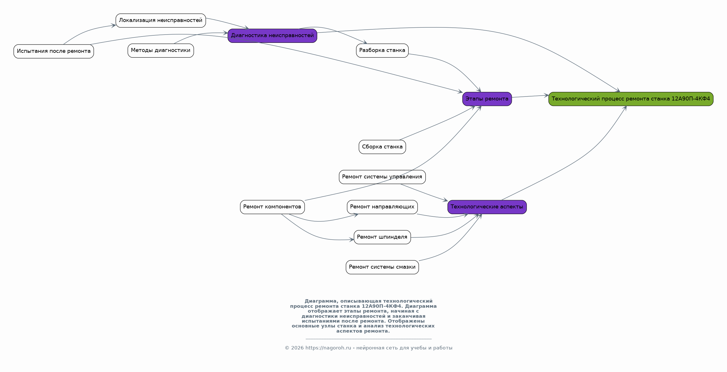
Технологический процесс ремонта станка 12А90П-4КФ4

Содержимое раздела

В этом разделе подробно рассматривается технологический процесс ремонта станка 12А90П-4КФ4. Описываются этапы ремонта, начиная от диагностики неисправностей и заканчивая испытаниями после ремонта. Анализируются особенности ремонта различных узлов станка, таких как шпиндель, направляющие, системы смазки и управления. Рассматриваются вопросы выбора оптимальных технологических режимов и применяемых материалов для обеспечения надежности отремонтированного станка. Также описываются приспособления и инструменты, используемые при ремонте.

    Диагностика и дефектация основных узлов

    Содержимое раздела

    В подпункте описываются методы диагностики и дефектации основных узлов станка 12А90П-4КФ4. Рассматриваются методы измерения износа деталей, выявления трещин, коррозии и других дефектов. Приводятся примеры конкретных дефектов, возникающих в процессе эксплуатации станка, и методы их обнаружения. Акцент делается на использовании современного оборудования для диагностики. Приводятся схемы дефектов.

    Технологии восстановления деталей

    Содержимое раздела

    Этот подпункт посвящен технологиям восстановления деталей станка 12А90П-4КФ4, включая методы сварки, наплавки, механической обработки, гальванических покрытий и другие. Рассматриваются особенности применения различных технологий в зависимости от типа детали и характера повреждения. Описываются технологические режимы и параметры, обеспечивающие высокое качество восстановления деталей. Делается упор на практическом опыте.

    Сборка и регулировка отремонтированных узлов

    Содержимое раздела

    В данном подразделе описывается процесс сборки отремонтированных узлов станка 12А90П-4КФ4, включая правильную последовательность операций, контроль качества и регулировку. Рассматриваются методы обеспечения точности сборки, соответствия геометрическим параметрам и требованиям безопасности. Приводятся примеры часто встречающихся ошибок при сборке и способы их устранения. Особое внимание уделяется точной регулировке.

Практическое применение и анализ результатов

Содержимое раздела

В этом разделе представлены результаты практических исследований и анализа данных, полученных в процессе ремонта станка. Описываются конкретные примеры неисправностей, их диагностика и методы устранения. Проводится анализ эффективности различных технологических решений и их влияния на производительность станка. Предоставляется информация о практической значимости выполненного ремонта и полученных результатах.

    Анализ конкретных случаев ремонта

    Содержимое раздела

    В разделе анализируются конкретные примеры ремонта станка 12А90П-4КФ4, с описанием возникших неисправностей, использованных методов диагностики и примененных технологий восстановления. Для каждого случая приводится подробный анализ причин возникновения неисправности, предпринятых мер по устранению дефектов и полученных результатов, с демонстрацией конкретных числовых данных.

    Оценка экономической эффективности ремонтных мероприятий

    Содержимое раздела

    В подразделе проводится оценка экономической эффективности проведенных ремонтных мероприятий, включая анализ затрат на ремонт, затрат на материалы и трудозатраты. Рассчитывается экономический эффект от реализованных мероприятий, оценивается срок окупаемости инвестиций и факторы, влияющие на экономическую эффективность. Представлен анализ окупаемости.

    Рекомендации по улучшению эксплуатационных характеристик

    Содержимое раздела

    В данном подразделе представлены конкретные рекомендации по улучшению эксплуатационных характеристик станка 12А90П-4КФ4, направленные на повышение его надежности и срока службы. Рекомендации включают в себя предложения по оптимизации технологических процессов, применению новых материалов и технологий, а также по усовершенствованию системы обслуживания и ремонта.

Заключение

Содержимое раздела

В заключении обобщаются основные результаты, полученные в ходе курсовой работы. Подводятся итоги проведенного исследования, формулируются основные выводы и оценивается достижение поставленных целей. Оценивается практическая значимость выполненной работы и предлагаются направления для дальнейших исследований в области ремонта станков.

Список литературы

Содержимое раздела

В разделе представлен список использованной литературы, включающий книги, статьи, нормативные документы и другие источники, которые были использованы в ходе выполнения курсовой работы. Список составлен в соответствии с требованиями к оформлению списка литературы. Информация организована по алфавиту, соблюдены правила библиографического описания.

Получи Такую Курсовую

До 90% уникальность
Готовый файл Word
Оформление по ГОСТ
Список источников по ГОСТ
Таблицы и схемы
Презентация

Создать Курсовая на любую тему за 5 минут

Создать

#5690456