Нейросеть

Роль дидактических материалов в развитии младших школьников в системе Марии Монтессори: теоретический и практический аспекты (Курсовая)

Нейросеть для курсовой работы Гарантия уникальности Строго по ГОСТу Высочайшее качество Поддержка 24/7

Курсовая работа посвящена исследованию роли дидактических материалов в образовательной системе Марии Монтессори, с акцентом на их влияние на развитие младших школьников. Рассматриваются теоретические основы данного подхода, методы применения дидактических средств и их эффективность в формировании когнитивных навыков и личностных качеств учащихся. Анализируются конкретные примеры дидактических материалов и их воздействие на процесс обучения.

Проблема:

Существует необходимость в систематическом изучении влияния дидактических материалов, используемых в системе Монтессори, на процесс обучения младших школьников. Отсутствует комплексный анализ эффективности различных видов дидактических средств в контексте развития конкретных образовательных навыков.

Актуальность:

Актуальность исследования обусловлена возрастающим интересом к альтернативным педагогическим подходам, таким как система Монтессори, и потребностью оценки их эффективности в современных условиях. Работа вносит вклад в понимание роли дидактических материалов в развитии детей младшего школьного возраста и обосновывает практическую применимость этих материалов.

Цель:

Определить роль дидактических материалов в системе Марии Монтессори для развития младших школьников, выявить их специфику и влияние на образовательный процесс.

Задачи:

  • Изучить теоретические основы системы Монтессори и принципы использования дидактических материалов.
  • Проанализировать различные типы дидактических материалов, применяемых в системе Монтессори.
  • Определить влияние дидактических материалов на развитие когнитивных навыков младших школьников.
  • Оценить эффективность дидактических материалов в формировании личностных качеств учащихся.
  • Разработать рекомендации по применению дидактических материалов в образовательном процессе.

Результаты:

Результаты исследования позволят лучше понять механизмы воздействия дидактических материалов на образовательный процесс и сформировать рекомендации по их эффективному применению в работе с младшими школьниками. Полученные выводы могут быть использованы для усовершенствования образовательных программ.

Наименование образовательного учреждения

Курсовая

на тему

Роль дидактических материалов в развитии младших школьников в системе Марии Монтессори: теоретический и практический аспекты

Выполнил: ФИО

Руководитель: ФИО

Содержание

  • Введение 1
  • Теоретические основы системы Марии Монтессори и роль дидактического материала 2
    • - Основные принципы системы Монтессори: подготовленная среда и сенсорное воспитание 2.1
    • - Дидактические материалы: классификация и особенности 2.2
    • - Психологические аспекты развития младших школьников в контексте системы Монтессори 2.3
  • Методика применения дидактических материалов в обучении младших школьников 3
    • - Принципы организации учебного пространства и роль педагога 3.1
    • - Методические приемы работы с дидактическими материалами 3.2
    • - Особенности работы с разными видами дидактических материалов: сенсорными, математическими, языковыми 3.3
  • Анализ влияния дидактических материалов на развитие младших школьников 4
    • - Развитие когнитивных навыков: память, внимание, мышление 4.1
    • - Формирование социальных и эмоциональных навыков через работу с материалами 4.2
    • - Оценка эффективности использования дидактических материалов в образовательном процессе 4.3
  • Практические рекомендации по использованию дидактических материалов 5
    • - Рекомендации по выбору и организации дидактических материалов 5.1
    • - Примеры использования материалов в конкретных учебных ситуациях 5.2
    • - Адаптация дидактических материалов к индивидуальным потребностям учащихся 5.3
  • Заключение 6
  • Список литературы 7

Введение

Содержимое раздела

Введение определяет актуальность выбранной темы, обосновывает ее значимость и описывает степень изученности. В данном разделе формулируются цели и задачи исследования, определяется его объект и предмет. Также указываются методы исследования, планируемые результаты и практическая значимость работы. Это необходимо для ориентации в структуре работы.

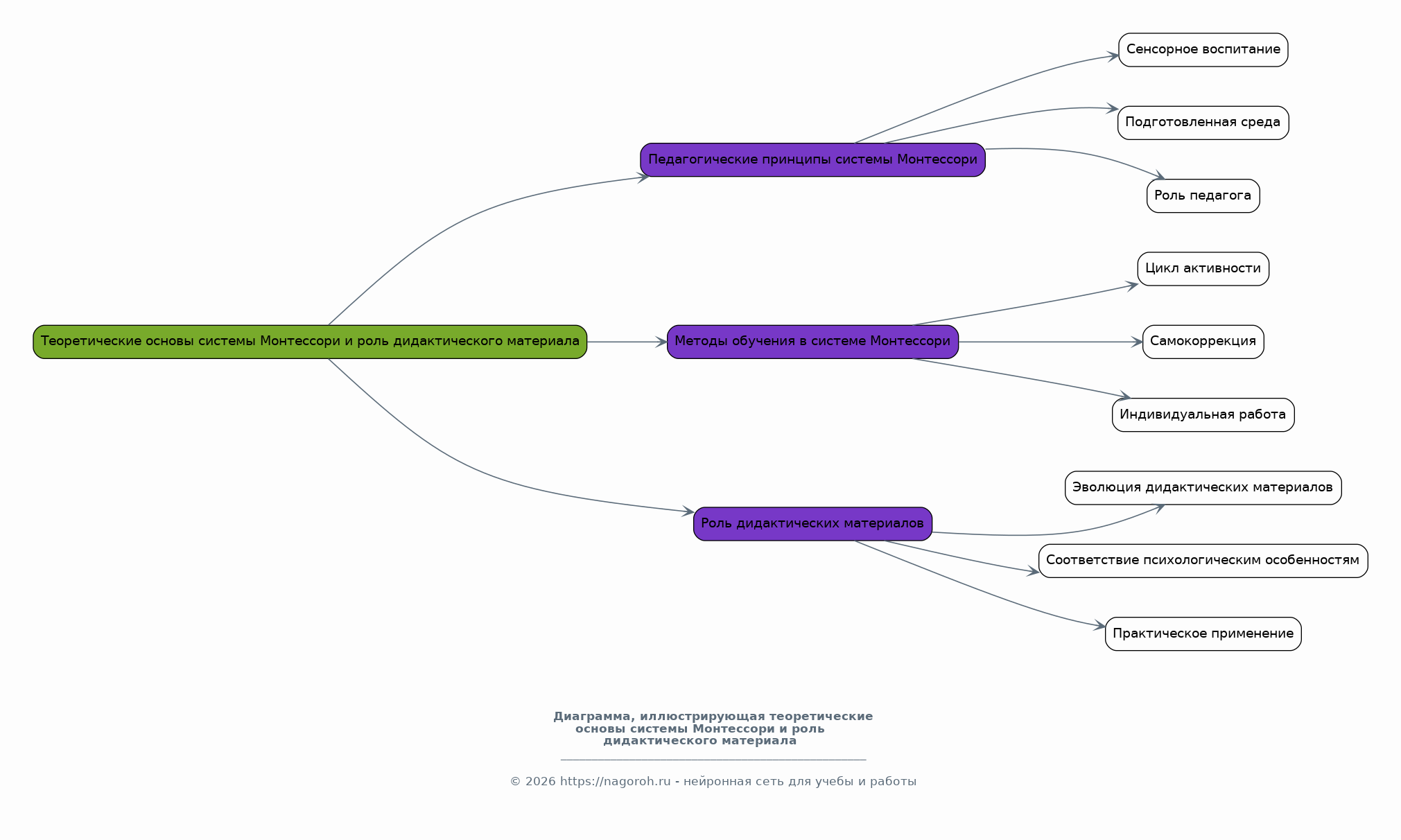
Теоретические основы системы Марии Монтессори и роль дидактического материала

Содержимое раздела

Данный раздел посвящен изучению теоретических основ системы Монтессори, включая ее педагогические принципы, методы обучения и роль дидактических материалов. Анализируются ключевые понятия системы, такие как сенсорное воспитание, подготовленная среда и роль педагога. Рассматривается эволюция дидактических материалов в системе Монтессори и их соответствие психологическим особенностям развития младших школьников. Изучение этих основ необходимо для последующего анализа практических аспектов применения дидактических материалов.

    Основные принципы системы Монтессори: подготовленная среда и сенсорное воспитание

    Содержимое раздела

    Подробное изучение основополагающих принципов системы Монтессори, таких как подготовленная среда, предоставляющая ребенку свободу выбора и возможность саморазвития, и сенсорное воспитание, направленное на развитие чувственного восприятия. Анализируется взаимосвязь этих принципов с использованием дидактических материалов. Раскрываются способы организации образовательного пространства и роль материалов в стимулировании познавательной активности.

    Дидактические материалы: классификация и особенности

    Содержимое раздела

    Детальный анализ классификации дидактических материалов в системе Монтессори, включая материалы для развития сенсорики, математики, языка и практической жизни. Рассматриваются особенности каждого типа материалов, их назначение и способы применения, а также связь с возрастными особенностями младших школьников. Особое внимание уделяется принципам выбора и организации дидактических материалов в процессе обучения.

    Психологические аспекты развития младших школьников в контексте системы Монтессори

    Содержимое раздела

    Изучение психологических особенностей развития детей младшего школьного возраста, включая когнитивные, эмоциональные и социальные аспекты. Анализируется влияние системы Монтессори на формирование личности ребенка, развитие его познавательных способностей и социальную адаптацию. Рассматривается роль дидактических материалов в стимулировании этих процессов и создании благоприятной среды для обучения.

Методика применения дидактических материалов в обучении младших школьников

Содержимое раздела

Раздел посвящен методам и приемам использования дидактических материалов в образовательном процессе младших школьников в системе Монтессори. Анализируются стратегии обучения, основанные на самостоятельной работе, наблюдении и экспериментировании. Рассматривается роль педагога как наблюдателя и наставника, а также принципы организации учебного пространства. Оцениваются способы учета индивидуальных особенностей учащихся при использовании дидактических материалов.

    Принципы организации учебного пространства и роль педагога

    Содержимое раздела

    Детальное описание принципов организации учебного пространства в системе Монтессори, включая подготовку среды, доступность материалов и зонирование. Анализируется роль педагога как направляющего и поддерживающего элемента в процессе обучения. Рассматриваются методы наблюдения за детьми и индивидуальный подход к каждому ученику, а также принципы взаимодействия педагога с детьми.

    Методические приемы работы с дидактическими материалами

    Содержимое раздела

    Изучение различных методических приемов работы с дидактическими материалами, таких как презентации, самостоятельные упражнения, коллективные игры и проектная деятельность. Анализируются методы оценки эффективности использования материалов, обратной связи и корректировки учебного процесса. Рассматриваются способы адаптации материалов к индивидуальным потребностям учащихся.

    Особенности работы с разными видами дидактических материалов: сенсорными, математическими, языковыми

    Содержимое раздела

    Детальный анализ особенностей работы с различными видами дидактических материалов, таких как сенсорные материалы для развития чувств, математические материалы для освоения математических концепций и языковые материалы для развития речи и письма. Рассматриваются конкретные примеры использования каждого вида материалов, их эффективность и влияние на развитие различных навыков и умений младших школьников.

Анализ влияния дидактических материалов на развитие младших школьников

Содержимое раздела

В данном разделе проводится анализ влияния дидактических материалов на различные аспекты развития младших школьников, включая когнитивные, социальные и эмоциональные сферы. Анализируются результаты исследований, демонстрирующие эффективность использования материалов Монтессори в формировании навыков чтения, письма, математического мышления и самостоятельности. Обсуждаются преимущества и недостатки различных подходов к использованию материалов.

    Развитие когнитивных навыков: память, внимание, мышление

    Содержимое раздела

    Анализ влияния дидактических материалов на развитие когнитивных навыков младших школьников, таких как память, внимание, мышление и воображение. Рассматриваются конкретные примеры материалов, способствующих развитию этих навыков, и оценивается их эффективность. Обсуждаются методы оценки когнитивного развития учащихся на основе работы с дидактическими материалами.

    Формирование социальных и эмоциональных навыков через работу с материалами

    Содержимое раздела

    Изучение влияния дидактических материалов на формирование социальных и эмоциональных навыков у младших школьников. Рассматриваются примеры материалов, способствующих развитию сотрудничества, коммуникации, самоконтроля и эмпатии. Обсуждаются методы организации работы с материалами, направленные на воспитание социальных и эмоциональных компетенций.

    Оценка эффективности использования дидактических материалов в образовательном процессе

    Содержимое раздела

    Анализ методов оценки эффективности использования дидактических материалов в образовательном процессе. Рассматриваются количественные и качественные методы оценки, такие как наблюдение, тестирование и анализ результатов деятельности учащихся. Обсуждаются критерии оценки, преимущества и недостатки различных методов анализа эффективности материалов и их влияния на развитие детей.

Практические рекомендации по использованию дидактических материалов

Содержимое раздела

В данном разделе представлены практические рекомендации по применению дидактических материалов в образовательном процессе, основанные на результатах теоретического анализа и практических исследований. Описываются конкретные примеры использования материалов в различных учебных ситуациях, а также советы по организации учебного пространства и взаимодействию с учащимися. Рассматриваются возможности адаптации материалов к индивидуальным потребностям.

    Рекомендации по выбору и организации дидактических материалов

    Содержимое раздела

    Представлены рекомендации по выбору подходящих дидактических материалов с учетом возраста, индивидуальных особенностей и учебных целей учащихся. Обсуждаются принципы организации учебного пространства, включая доступность материалов, их систематизацию и визуальное оформление. Рассматриваются методы создания привлекательной и стимулирующей учебной среды.

    Примеры использования материалов в конкретных учебных ситуациях

    Содержимое раздела

    Представлены конкретные примеры использования дидактических материалов в различных учебных ситуациях, включая обучение чтению, письму, математике и развитию сенсорных навыков. Описываются конкретные упражнения и игры, а также методики их применения. Рассматриваются различные стратегии обучения и взаимодействия с учащимися.

    Адаптация дидактических материалов к индивидуальным потребностям учащихся

    Содержимое раздела

    Рассматриваются способы адаптации дидактических материалов к индивидуальным потребностям учащихся с разными типами развития и образовательными потребностями. Обсуждаются методы персонализации учебного процесса, включая изменение сложности материалов, предоставление дополнительной поддержки и учет индивидуального темпа обучения. Рассматриваются примеры практических решений.

Заключение

Содержимое раздела

Заключение содержит основные выводы, полученные в результате исследования, и обобщает результаты. Оценивается достижение поставленных целей и задач, а также определяется вклад работы в изучение рассматриваемой проблемы. Предлагаются перспективы дальнейших исследований, а также практические рекомендации по применению полученных результатов.

Список литературы

Содержимое раздела

Список использованной литературы. Включает в себя все источники, на которые ссылался автор при написании работы. Оформление списка литературы осуществляется в соответствии со стандартами библиографического описания.

Получи Такую Курсовую

До 90% уникальность
Готовый файл Word
Оформление по ГОСТ
Список источников по ГОСТ
Таблицы и схемы
Презентация

Создать Курсовая на любую тему за 5 минут

Создать

#6166306