Нейросеть

Роль Роберта Дж. Герболда в трансформации Microsoft в 1994 году: Анализ стратегического влияния (Курсовая)

Нейросеть для курсовой работы Гарантия уникальности Строго по ГОСТу Высочайшее качество Поддержка 24/7

Курсовая работа посвящена исследованию роли Роберта Дж. Герболда в период значительных изменений в Microsoft в 1994 году. Работа анализирует его вклад в формирование корпоративной стратегии, управление и развитие ключевых направлений деятельности компании. Особое внимание уделяется влиянию Герболда на технологические инновации и выход Microsoft на новые рынки.

Проблема:

Существует недостаточная изученность конкретного влияния отдельных лиц, таких как Роберт Дж. Герболд, на стратегическое развитие крупных технологических компаний, в частности в переходные периоды. Необходимо установить, какие конкретно решения и действия Герболда оказали наибольшее воздействие на траекторию развития Microsoft в 1994 году.

Актуальность:

Исследование актуально, поскольку позволяет лучше понять механизмы принятия стратегических решений в условиях быстро меняющейся технологической среды. Изучение опыта Microsoft, особенно в 1994 году, предоставляет ценные уроки для современных компаний, стремящихся к инновациям и росту. Работа вносит вклад в понимание роли лидерства в успешных технологических трансформациях.

Цель:

Целью курсовой работы является всесторонний анализ роли Роберта Дж. Герболда в формировании стратегического направления развития Microsoft в 1994 году, определение его ключевых решений и их влияния на дальнейшую деятельность компании.

Задачи:

  • Изучить биографию и профессиональный путь Роберта Дж. Герболда, выделить ключевые этапы его деятельности в Microsoft.
  • Проанализировать организационную структуру и корпоративную культуру Microsoft в 1994 году.
  • Исследовать стратегические решения и инициативы, предпринятые руководством Microsoft в 1994 году, с акцентом на роль Герболда.
  • Оценить влияние решений Герболда на технологические инновации и выход компании на новые рынки.
  • Проанализировать финансовые показатели Microsoft в 1994 году и их связь с решениями Герболда.
  • Сформулировать выводы о значимости роли Герболда в успехе Microsoft.

Результаты:

Результатом исследования станет выявление конкретных стратегических решений и инициатив, предпринятых Робертом Дж. Герболдом, и оценка их влияния на дальнейшее развитие Microsoft. Работа позволит лучше понять роль лидерства в технологических компаниях и сформулировать рекомендации для современных руководителей.

Наименование образовательного учреждения

Курсовая

на тему

Роль Роберта Дж. Герболда в трансформации Microsoft в 1994 году: Анализ стратегического влияния

Выполнил: ФИО

Руководитель: ФИО

Содержание

  • Введение 1
  • Теоретические основы стратегического управления и лидерства в технологических компаниях 2
    • - Лидерство и организационная культура в технологических компаниях 2.1
    • - Методы стратегического планирования и анализа внешней среды 2.2
  • Анализ деятельности Microsoft в 1994 году: Стратегические решения и влияние Герболда 3
    • - Роль Роберта Дж. Герболда в принятии стратегических решений 3.1
    • - Стратегические направления развития Microsoft в 1994 году 3.2
  • Анализ влияния решений Герболда на технологические инновации и выход на новые рынки 4
    • - Выход на новые рынки и стратегии расширения 4.1
    • - Инновации в разработке программного обеспечения 4.2
  • Заключение 5
  • Список литературы 6

Введение

Содержимое раздела

Введение определяет актуальность выбранной темы, обосновывает ее значимость и описывает степень изученности. В нем также формулируется проблема, цель и задачи исследования, а также раскрывается методология, используемая в работе. Кроме того, представлен обзор структуры курсовой работы и краткое содержание каждого раздела.

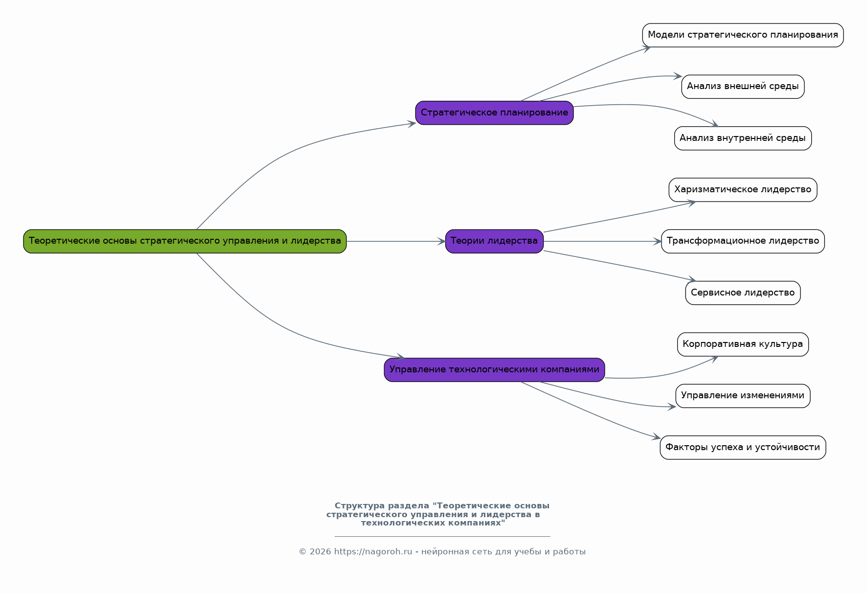
Теоретические основы стратегического управления и лидерства в технологических компаниях

Содержимое раздела

В данном разделе рассматриваются ключевые теоретические концепции, связанные со стратегическим управлением и лидерством в контексте технологических компаний. Анализируются различные модели стратегического планирования, теории лидерства и их применение при принятии решений в условиях инноваций. Рассматриваются особенности управления технологическими компаниями, включая вопросы корпоративной культуры и управления изменениями. Особое внимание уделяется факторам, влияющим на успех и устойчивость технологических предприятий.

    Лидерство и организационная культура в технологических компаниях

    Содержимое раздела

    Этот подраздел сосредоточен на управлении инновациями в технологических компаниях. Рассматриваются процессы генерации идей, разработки новых продуктов и вывода их на рынок. Обсуждаются подходы к управлению инновационными проектами, включая управление рисками, ресурсами и сроками. Подчеркивается важность создания благоприятной среды для инноваций и развития технологических стартапов.

    Методы стратегического планирования и анализа внешней среды

    Содержимое раздела

    Этот подраздел посвящен методам стратегического планирования, включая анализ SWOT, PESTEL и другие инструменты. Рассматриваются различные подходы к анализу внешней среды и выявлению возможностей и угроз для технологических компаний. Особое внимание уделяется влиянию технологических трендов, конкурентной среды и регуляторных факторов на стратегические решения.

Анализ деятельности Microsoft в 1994 году: Стратегические решения и влияние Герболда

Содержимое раздела

В данном разделе проводится глубокий анализ деятельности Microsoft в 1994 году, фокусируясь на стратегических решениях, принятых в тот период, и конкретной роли Роберта Дж. Герболда в этих процессах. Рассматриваются ключевые направления деятельности компании, такие как разработка программного обеспечения, выход на новые рынки и формирование партнерских отношений. Анализируется влияние решений Герболда на финансовые показатели компании, ее позиции на рынке и долгосрочную стратегию развития, а также исследуется вклад Герболда в создание и продвижение новых продуктов.

    Роль Роберта Дж. Герболда в принятии стратегических решений

    Содержимое раздела

    Раздел посвящен анализу финансовых показателей Microsoft в 1994 году. Рассматриваются доходы, расходы, прибыль и прибыльность компании в целом и по отдельным направлениям деятельности. Выявляется связь между стратегическими решениями, принятыми руководством компании, и финансовыми результатами, а также оценивается влияние Герболда на эти показатели.

    Стратегические направления развития Microsoft в 1994 году

    Содержимое раздела

    Этот подраздел посвящен анализу основных стратегических направлений развития Microsoft в 1994 году. Рассматривается деятельность компании в области операционных систем, программного обеспечения для бизнеса, игровых разработок и выхода на рынок интернет-технологий. Анализируются ключевые бизнес-решения, принятые руководством компании, и их соответствие общей стратегии.

Анализ влияния решений Герболда на технологические инновации и выход на новые рынки

Содержимое раздела

Этот раздел посвящен анализу конкретного влияния решений Роберта Дж. Герболда на инновационную деятельность Microsoft и ее выход на новые рынки. Анализируются конкретные проекты и инициативы, в которых Герболд принимал непосредственное участие, и оценивается их вклад в развитие новых технологий и продуктов, таких как Windows, Office и Internet Explorer. Рассматривается роль Герболда в выходе Microsoft на новые рынки, включая развитие бизнеса в области сетевых технологий.

    Выход на новые рынки и стратегии расширения

    Содержимое раздела

    Этот подраздел фокусируется на анализе конкурентной среды, в которой работала Microsoft в 1994 году. Рассматривается конкуренция с другими компаниями, такими как IBM, Apple и Novell, а также влияние технологических трендов на бизнес Microsoft. Оценивается роль решений Герболда в поддержании конкурентоспособности компании.

    Инновации в разработке программного обеспечения

    Содержимое раздела

    Этот подраздел детально рассматривает влияние решений Герболда на развитие технологических инноваций в Microsoft, особенно в области разработки программного обеспечения. Анализируются конкретные примеры проектов, руководителем которых был Герболд, и оценивается их вклад в создание новых продуктов и совершенствование существующих, таких как Windows и Office. Отмечается роль инноваций в повышении конкурентоспособности компании.

Заключение

Содержимое раздела

В заключении обобщаются основные результаты исследования, полученные в ходе анализа. Подводятся итоги о роли Роберта Дж. Герболда в развитии Microsoft в 1994 году. Формулируются выводы о его влиянии на стратегические решения, технологические инновации и выход на новые рынки. Оценивается значимость его вклада в успехи компании и его значение для дальнейшего развития. В заключении также даются рекомендации для современных руководителей технологических компаний.

Список литературы

Содержимое раздела

В данном разделе представлены все источники, использованные при написании курсовой работы. Он включает в себя книги, статьи, научные публикации, интернет-ресурсы и другие материалы, которые были изучены в процессе исследования. Список литературы организован в соответствии с принятыми стандартами цитирования.

Получи Такую Курсовую

До 90% уникальность
Готовый файл Word
Оформление по ГОСТ
Список источников по ГОСТ
Таблицы и схемы
Презентация

Создать Курсовая на любую тему за 5 минут

Создать

#5617171