Нейросеть

Россия в XXI веке: Национальное государство vs. Государство-цивилизация — сравнительный анализ (Курсовая)

Нейросеть для курсовой работы Гарантия уникальности Строго по ГОСТу Высочайшее качество Поддержка 24/7

Курсовая работа посвящена исследованию сущности российского государства в контексте двух основных концепций: государства-нации и государства-цивилизации. Работа анализирует исторические, политические и социокультурные аспекты развития России, выявляя их влияние на формирование национальной идентичности и государственного устройства. Оценивается применимость каждой концепции к современной российской реальности.

Проблема:

Основной вопрос исследования заключается в определении преобладающей модели государственности в России: является ли Россия классическим национальным государством или же представляет собой уникальное государство-цивилизацию. Необходимо выявить основные факторы, влияющие на формирование той или иной модели.

Актуальность:

Данное исследование актуально в связи с усилением дискуссий о национальной идентичности и месте России в современном мире. Анализ этих концепций позволяет лучше понять внутреннюю политику, внешнюю политику и стратегию развития страны. Существующие исследования в основном ограничиваются анализом отдельных аспектов, тогда как в данной работе проводится комплексный сравнительный анализ.

Цель:

Целью работы является определение наиболее адекватной концепции государственности для Российской Федерации, а также выявление ее сильных и слабых сторон в контексте современных вызовов.

Задачи:

  • Проанализировать теоретические основы концепций государства-нации и государства-цивилизации.
  • Рассмотреть исторические предпосылки формирования российской государственности.
  • Выявить основные факторы, влияющие на формирование национальной идентичности в России.
  • Проанализировать политические и социокультурные аспекты развития России.
  • Сравнить применимость концепций государства-нации и государства-цивилизации к современной России.
  • Сформулировать выводы о наиболее адекватной модели государственности для России.

Результаты:

В результате исследования будут определены основные характеристики российского государства с точки зрения двух концепций. Будут выявлены сильные и слабые стороны каждой модели, что позволит сформулировать рекомендации по дальнейшему развитию России и укреплению ее позиций в мире.

Наименование образовательного учреждения

Курсовая

на тему

Россия в XXI веке: Национальное государство vs. Государство-цивилизация — сравнительный анализ

Выполнил: ФИО

Руководитель: ФИО

Содержание

  • Введение 1
  • Теоретические основы концепции государства-нации 2
    • - Основные признаки и характеристики государства-нации 2.1
    • - Факторы формирования и развития наций 2.2
    • - Государство-нация в условиях глобализации 2.3
  • Теоретические основы концепции государства-цивилизации 3
    • - Понятие цивилизации и его влияние на государственность 3.1
    • - Характеристики и признаки государства-цивилизации 3.2
    • - Цивилизационная идентичность и глобальные вызовы 3.3
  • Исторический анализ формирования российской государственности 4
    • - Древнерусское государство: истоки российской государственности 4.1
    • - Московское царство и Российская империя: эволюция государственности 4.2
    • - Советский период и современная Российская Федерация 4.3
  • Современная Россия: государство-нация или государство-цивилизация? 5
    • - Формирование национальной идентичности в современной России 5.1
    • - Внутренняя политика и государственное устройство 5.2
    • - Внешняя политика и международные отношения 5.3
  • Заключение 6
  • Список литературы 7

Введение

Содержимое раздела

Введение определяет актуальность темы, обосновывает выбор концепций государства-нации и государства-цивилизации для анализа России. Определяются цели и задачи исследования, раскрывается его методологическая основа. Кратко описывается структура работы, указываются основные источники информации и обосновывается практическая значимость исследования для понимания государственной идентичности России. Подчеркивается новизна подхода и его вклад в научную дискуссию.

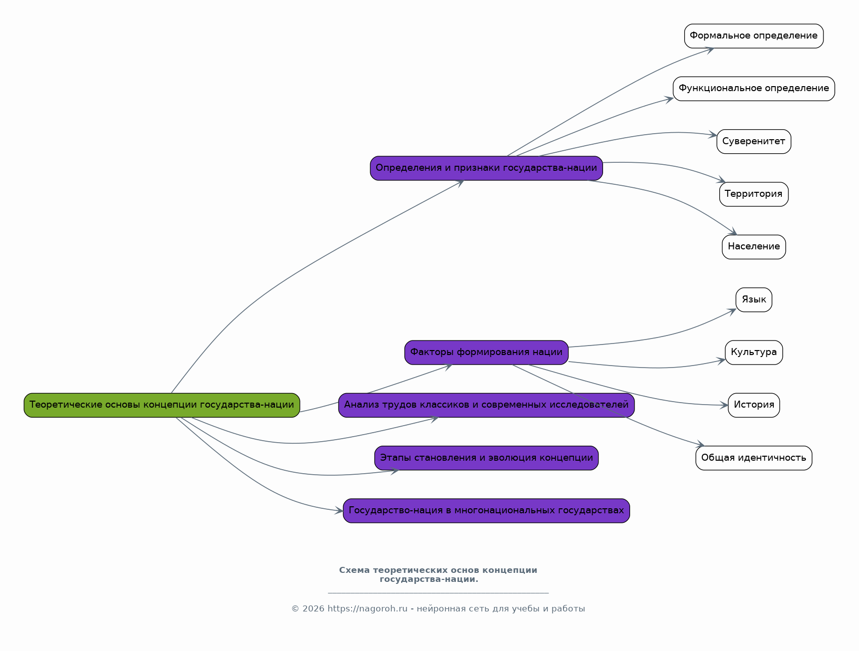
Теоретические основы концепции государства-нации

Содержимое раздела

Данный раздел посвящен анализу теоретических подходов к пониманию государства-нации. Рассматриваются различные определения и признаки этого типа государственности, а также основные факторы, влияющие на формирование нации – язык, культура, история, общая идентичность. Анализируются ключевые труды классиков и современных исследователей, раскрываются основные этапы становления концепции и ее эволюция. Особое внимание уделяется специфике применения концепции государства-нации в контексте многонациональных государств.

    Основные признаки и характеристики государства-нации

    Содержимое раздела

    Анализируются различные подходы к определению государства-нации. Изучаются различные модели формирования нации, включая этническую и гражданскую. Рассматривается роль права и институтов в создании и поддержании национального единства. Оцениваются преимущества и недостатки государства-нации как формы организации общества.

    Факторы формирования и развития наций

    Содержимое раздела

    Исследуются различные модели формирования наций, включая этническую и гражданскую. Рассматривается роль права и институтов в создании и поддержании национального единства. Оцениваются преимущества и недостатки государства-нации как формы организации общества.

    Государство-нация в условиях глобализации

    Содержимое раздела

    Рассматриваются различные подходы к сохранению национальной идентичности в условиях глобализации. Анализируется роль государства в регулировании миграции, защите национальной культуры и поддержании национальной экономики. Оцениваются перспективы государства-нации в XXI веке.

Теоретические основы концепции государства-цивилизации

Содержимое раздела

В данном разделе рассматривается концепция государства-цивилизации, ее основные характеристики и отличия от государства-нации. Анализируются различные определения цивилизации и ее роль в формировании государственности. Изучаются концепции, предложенные различными исследователями, рассматривается роль культуры, религии и общих ценностей в формировании цивилизационной идентичности. Особое внимание уделяется анализу исторических примеров государств-цивилизаций и их специфике.

    Понятие цивилизации и его влияние на государственность

    Содержимое раздела

    Описываются различные теории цивилизаций, включая работы Тойнби, Хантингтона и других исследователей. Анализируются критерии, используемые для определения цивилизаций (культура, религия, язык, исторический опыт). Рассматривается роль цивилизационных ценностей в формировании обществ.

    Характеристики и признаки государства-цивилизации

    Содержимое раздела

    Обсуждаются различные модели государств-цивилизаций. Анализируется роль различных институтов (образование, СМИ, религиозные организации) в формировании цивилизационной идентичности. Оцениваются преимущества и недостатки государства-цивилизации как формы организации общества.

    Цивилизационная идентичность и глобальные вызовы

    Содержимое раздела

    Обсуждаются возможные пути взаимодействия между цивилизациями в условиях глобализации. Анализируется роль диалога культур и сотрудничества в решении глобальных проблем. Оценивается перспектива развития государств-цивилизаций в XXI веке.

Исторический анализ формирования российской государственности

Содержимое раздела

В данном разделе проводится анализ исторических аспектов формирования российской государственности, рассматриваются этапы эволюции России от Киевской Руси до современной Российской Федерации. Анализируется взаимодействие различных культур и народов, формирование единой идентичности и ценностей. Исследуется роль государства в консолидации общества, формировании национальной идеи и внешней политике. Особое внимание уделяется роли православия и евразийства.

    Древнерусское государство: истоки российской государственности

    Содержимое раздела

    Подробно рассматриваются основные этапы становления Древнерусского государства. Анализируются политические и культурные факторы, оказавшие влияние на формирование идентичности. Оценивается роль великих князей в укреплении государственности.

    Московское царство и Российская империя: эволюция государственности

    Содержимое раздела

    Исследуются основные этапы развития Московского царства и Российской империи. Анализируются факторы, способствовавшие расширению территории и укреплению центральной власти. Рассматривается роль реформ в модернизации государства.

    Советский период и современная Российская Федерация

    Содержимое раздела

    Анализируются основные этапы советского периода и его влияние на формирование идентичности. Рассматривается роль перестройки и распада СССР в трансформации российской государственности. Оцениваются современные вызовы и перспективы развития Российской Федерации.

Современная Россия: государство-нация или государство-цивилизация?

Содержимое раздела

В данном разделе проводится анализ современной Российской Федерации, применяются концепции государства-нации и государства-цивилизации. Исследуются особенности формирования национальной идентичности, роль культурных и исторических факторов. Анализируется внутренняя и внешняя политика с точки зрения этих концепций. Оценивается применимость каждой из концепций для описания текущего состояния российского государства.

    Формирование национальной идентичности в современной России

    Содержимое раздела

    Проводится анализ законодательства и государственной политики в сфере национальной идентичности. Изучается роль различных институтов (культура, образование, СМИ) в формировании общероссийской идентичности. Анализируется роль истории и общей памяти в формировании идентичности.

    Внутренняя политика и государственное устройство

    Содержимое раздела

    Анализируется роль различных институтов в формировании общероссийского единства. Рассматривается роль государственной идеологии и национальной политики в укреплении идентичности. Оценивается эффективность управления и взаимодействия между различными ветвями власти.

    Внешняя политика и международные отношения

    Содержимое раздела

    Анализируются геополитические цели и интересы России. Рассматриваются отношения России с западными странами, странами СНГ и другими регионами мира. Оценивается роль России в решении глобальных проблем, таких как борьба с терроризмом и изменение климата.

Заключение

Содержимое раздела

В заключении обобщаются основные выводы, полученные в ходе исследования. Подводятся итоги анализа, сравниваются и сопоставляются результаты, полученные в рамках каждой из рассмотренных концепций. Определяется, какая концепция является наиболее адекватной для описания современного российского государства, и обосновывается эта точка зрения. Указываются перспективы дальнейшего исследования.

Список литературы

Содержимое раздела

В списке литературы приводятся все использованные источники, включая научные статьи, монографии, учебники, нормативно-правовые акты и интернет-ресурсы, используемые в ходе написания работы. Список оформляется в соответствии с требованиями к оформлению списка литературы в научных работах.

Получи Такую Курсовую

До 90% уникальность
Готовый файл Word
Оформление по ГОСТ
Список источников по ГОСТ
Таблицы и схемы
Презентация

Создать Курсовая на любую тему за 5 минут

Создать

#5704413