Нейросеть

Системы питания дизельных двигателей: Классификация, методы смесеобразования и сравнительный анализ (Курсовая)

Нейросеть для курсовой работы Гарантия уникальности Строго по ГОСТу Высочайшее качество Поддержка 24/7

Курсовая работа посвящена детальному изучению систем питания дизельных двигателей. Рассматриваются различные типы систем, применяемые методы смесеобразования и их влияние на эксплуатационные характеристики двигателя. Особое внимание уделяется сравнению различных подходов для оптимизации работы дизельных двигателей.

Проблема:

Актуальной проблемой является повышение эффективности и снижение вредных выбросов дизельных двигателей. Одним из ключевых факторов, влияющих на эти показатели, является система питания и процесс смесеобразования.

Актуальность:

Исследование систем питания дизельных двигателей имеет важное значение для улучшения экологических показателей и топливной экономичности современного транспорта. Необходимость снижения негативного воздействия на окружающую среду делает данную тему особенно актуальной, требующей дальнейшего изучения и анализа.

Цель:

Целью курсовой работы является всесторонний анализ различных систем питания дизельных двигателей, выявление их преимуществ и недостатков, а также разработка рекомендаций по оптимизации смесеобразования.

Задачи:

  • Провести классификацию существующих систем питания дизельных двигателей.
  • Изучить различные методы смесеобразования и их влияние на процесс сгорания топлива.
  • Выполнить сравнительный анализ различных систем питания по основным параметрам.
  • Рассмотреть современные тенденции развития систем питания дизельных двигателей.
  • Сформулировать выводы и рекомендации по улучшению работы дизельных двигателей.
  • Провести анализ данных, представленных в литературных источниках.

Результаты:

В результате работы будут сформированы рекомендации по выбору оптимальной системы питания для конкретных условий эксплуатации. Будут проанализированы основные факторы, влияющие на эффективность смесеобразования и предложены пути их улучшения.

Наименование образовательного учреждения

Курсовая

на тему

Системы питания дизельных двигателей: Классификация, методы смесеобразования и сравнительный анализ

Выполнил: ФИО

Руководитель: ФИО

Содержание

  • Введение 1
  • Классификация и принципы работы систем питания дизельных двигателей 2
    • - Классификация систем питания 2.1
    • - Основные элементы систем питания и их функции 2.2
    • - Принципы работы различных систем питания 2.3
  • Методы смесеобразования в дизельных двигателях 3
    • - Факторы, влияющие на смесеобразование 3.1
    • - Методы формирования топливно-воздушной смеси 3.2
    • - Влияние смесеобразования на процесс сгорания топлива 3.3
  • Сравнительный анализ систем питания дизельных двигателей: примеры и расчеты 4
    • - Сравнение систем питания по различным параметрам 4.1
    • - Анализ данных конкретных дизельных двигателей 4.2
    • - Расчеты и моделирование процессов смесеобразования 4.3
  • Современные тенденции и перспективы развития систем питания 5
    • - Современные технологии и инновации 5.1
    • - Альтернативные виды топлива и новые конструкции 5.2
    • - Перспективы развития и прогнозирование 5.3
  • Заключение 6
  • Список литературы 7

Введение

Содержимое раздела

В разделе представлена общая характеристика дизельных двигателей, обоснование актуальности выбранной темы и ее значимости. Описываются цели и задачи курсовой работы, предмет и объект исследования. Также рассматривается структура работы, и определяются основные этапы исследования. Введение необходимо для ознакомления с общей проблематикой, обозначения целей и задач работы.

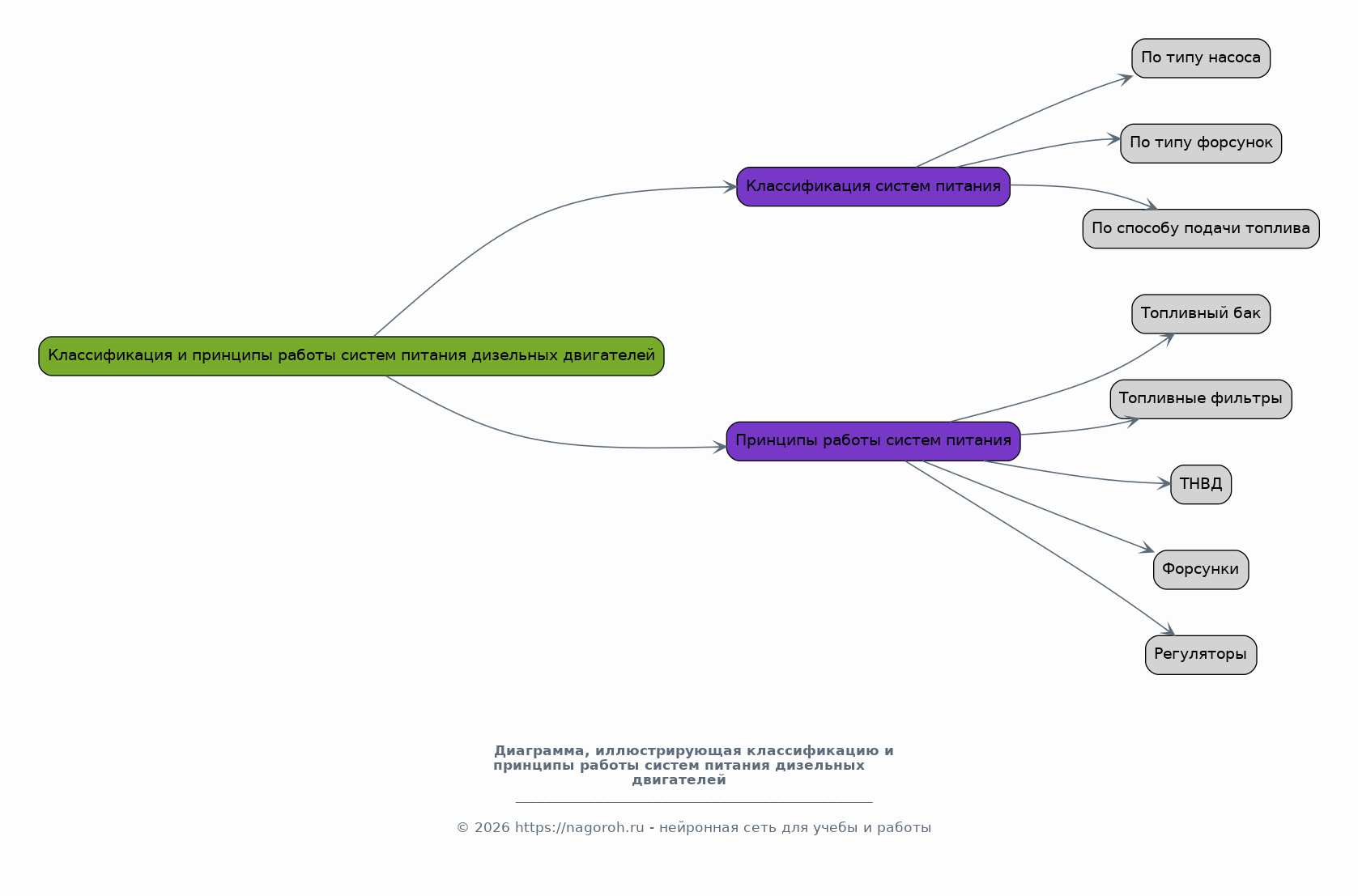
Классификация и принципы работы систем питания дизельных двигателей

Содержимое раздела

В данном разделе рассматривается классификация систем питания дизельных двигателей в соответствии с различными критериями, включая типы насосов, форсунок и способы подачи топлива. Подробно анализируются основные элементы систем питания, такие как топливные баки, фильтры, топливные насосы высокого давления, форсунки и регуляторы. Описывается принцип работы каждой системы и ее основные характеристики, что необходимо для понимания работы ДВС.

    Классификация систем питания

    Содержимое раздела

    В данном подразделе будет представлена подробная классификация систем питания дизельных двигателей по различным параметрам, таким как тип насоса высокого давления (рядные, распределительные, насос-форсунки), способ регулирования подачи топлива, наличие электронного управления и другим важным аспектам. Классификация позволит структурировать информацию и облегчить дальнейший анализ.

    Основные элементы систем питания и их функции

    Содержимое раздела

    Рассматриваются основные компоненты систем питания: топливные баки, фильтры, топливные насосы, форсунки и регуляторы. Описывается их устройство, принцип работы и роль в обеспечении эффективной подачи топлива в цилиндры двигателя. Особое внимание уделяется форсункам, как ключевому элементу смесеобразования, и их влиянию на качество распыла топлива.

    Принципы работы различных систем питания

    Содержимое раздела

    Анализируются принципы работы наиболее распространенных систем питания дизельных двигателей, включая системы с рядными ТНВД, распределительными ТНВД и системами Common Rail. Рассматриваются особенности каждой системы, преимущества и недостатки с точки зрения управляемости, эффективности и экологичности. Дается понимание работы конкретных систем.

Методы смесеобразования в дизельных двигателях

Содержимое раздела

В данном разделе рассматриваются различные методы смесеобразования, применяемые в дизельных двигателях. Анализируются факторы, влияющие на процесс смесеобразования, такие как давление впрыска, форма камеры сгорания, конструкция форсунок и температура воздуха. Подробно рассматриваются различные способы формирования топливно-воздушной смеси, включая прямой впрыск, предварительное смесеобразование и другие современные технологии, для понимания основ работы.

    Факторы, влияющие на смесеобразование

    Содержимое раздела

    Анализируются основные факторы, оказывающие влияние на процесс смесеобразования: давление впрыска, форма камеры сгорания, характеристики форсунок, температура воздуха и другие параметры. Обсуждается их влияние на качество распыла топлива, образование топливно-воздушной смеси и последующее сгорание. Информация для понимания процессов смесеобразования.

    Методы формирования топливно-воздушной смеси

    Содержимое раздела

    Рассматриваются различные методы формирования топливно-воздушной смеси в дизельных двигателях, включая прямой впрыск, предварительное смесеобразование и другие современные технологии. Анализируются особенности каждого метода, их преимущества и недостатки с точки зрения эффективности, эмиссии вредных веществ и эксплуатационных характеристик. Это необходимо для определения различий в методах.

    Влияние смесеобразования на процесс сгорания топлива

    Содержимое раздела

    Оценивается влияние качества смесеобразования на процесс сгорания топлива, включая скорость распространения пламени, полноту сгорания, образование сажи и других продуктов неполного сгорания. Обсуждается связь между смесеобразованием и экологическими показателями дизельных двигателей. Информация о процессах сгорания.

Сравнительный анализ систем питания дизельных двигателей: примеры и расчеты

Содержимое раздела

В данном разделе проводится сравнительный анализ различных систем питания дизельных двигателей с использованием конкретных примеров и расчетов. Рассматриваются такие параметры, как эффективность сгорания, расход топлива, уровень выбросов вредных веществ и эксплуатационные характеристики. Анализируются данные различных двигателей и систем для выявления преимуществ и недостатков. Этот раздел – практическая часть работы.

    Сравнение систем питания по различным параметрам

    Содержимое раздела

    Проводится сравнительный анализ различных систем питания, таких как системы с рядными ТНВД, распределительными ТНВД и Common Rail. Сравниваются параметры, такие как эффективность, расход топлива, уровень выбросов вредных веществ и эксплуатационные характеристики. Объективная оценка систем.

    Анализ данных конкретных дизельных двигателей

    Содержимое раздела

    Осуществляется анализ данных о работе конкретных моделей дизельных двигателей с различными системами питания. Рассматриваются результаты испытаний, эксплуатационные показатели и отзывы пользователей. Объективная оценка работы реальных систем.

    Расчеты и моделирование процессов смесеобразования

    Содержимое раздела

    Представлены расчеты и результаты математического моделирования процессов смесеобразования в различных системах питания. Анализируются данные об эффективности смесеобразования, уровне выбросов и других параметрах. Это нужно для получения объективных данных.

Современные тенденции и перспективы развития систем питания

Содержимое раздела

В разделе рассматриваются современные тенденции и перспективы развития систем питания дизельных двигателей. Обсуждаются инновационные технологии, направленные на повышение эффективности, снижение выбросов и улучшение эксплуатационных характеристик. Анализируются перспективные направления развития, такие как применение альтернативных видов топлива и разработка новых конструкций для соответствия современным требованиям.

    Современные технологии и инновации

    Содержимое раздела

    Рассматриваются современные технологии, применяемые в системах питания дизельных двигателей: системы Common Rail, электронное управление впрыском, многократный впрыск, системы рециркуляции отработавших газов (EGR) и другие инновации. Анализируется их влияние на характеристики двигателей.

    Альтернативные виды топлива и новые конструкции

    Содержимое раздела

    Обсуждается использование альтернативных видов топлива (биодизель, сжатый природный газ) в дизельных двигателях и перспективные направления развития конструкций систем питания. Анализируются преимущества и недостатки различных вариантов с точки зрения экологии и эксплуатационных характеристик.

    Перспективы развития и прогнозирование

    Содержимое раздела

    Прогнозируются основные направления развития систем питания дизельных двигателей на ближайшие годы. Обсуждаются ожидаемые изменения в конструкции, применяемых технологиях и требованиях к экологичности и экономичности. Необходимо понимание будущих трендов.

Заключение

Содержимое раздела

В заключении обобщаются основные результаты, полученные в ходе исследования. Формулируются выводы о преимуществах и недостатках различных систем питания и методов смесеобразования. Оценивается достижение поставленной цели и задач работы, а также предлагаются рекомендации по дальнейшим исследованиям в данной области.

Список литературы

Содержимое раздела

В данном разделе представлен список использованной литературы, включающий научные статьи, учебники, монографии и другие источники, использованные в процессе работы. Список литературы составляется в соответствии с требованиями к оформлению списка литературы. Это нужно для понимания того, откуда взята информация.

Получи Такую Курсовую

До 90% уникальность
Готовый файл Word
Оформление по ГОСТ
Список источников по ГОСТ
Таблицы и схемы
Презентация

Создать Курсовая на любую тему за 5 минут

Создать

#6178774