Нейросеть

Современные информационные технологии и их виды: Анализ и перспективы применения (Курсовая)

Нейросеть для курсовой работы Гарантия уникальности Строго по ГОСТу Высочайшее качество Поддержка 24/7

Курсовая работа посвящена исследованию современных информационных технологий, их классификации и практическому применению. В работе рассматриваются различные виды IT, анализируются их преимущества и недостатки, а также влияние на различные сферы деятельности. Особое внимание уделено перспективным направлениям развития информационных технологий.

Проблема:

В условиях стремительного развития технологий возникает необходимость систематизации знаний о современных информационных технологиях, их классификации и влиянии на различные сферы деятельности. Существует потребность в анализе текущих тенденций и прогнозировании перспектив развития IT для эффективного их использования.

Актуальность:

Актуальность исследования обусловлена необходимостью осмысления роли информационных технологий в современном обществе и их влияния на различные аспекты жизни. Работа позволяет систематизировать знания о современных IT, выявить их сильные и слабые стороны, а также оценить перспективы развития в различных областях.

Цель:

Целью данной курсовой работы является комплексный анализ современных информационных технологий, их видов, применений и перспектив развития.

Задачи:

  • Провести обзор существующих информационных технологий и их классификацию.
  • Изучить особенности применения различных видов IT в различных сферах деятельности.
  • Проанализировать текущие тенденции развития информационных технологий.
  • Выявить преимущества и недостатки различных IT.
  • Оценить перспективы развития информационных технологий.

Результаты:

В результате работы будут систематизированы знания о современных информационных технологиях и их влиянии на различные аспекты деятельности. Будут определены перспективные направления развития IT, что может быть использовано для принятия решений в области информатизации и цифровизации.

Наименование образовательного учреждения

Курсовая

на тему

Современные информационные технологии и их виды: Анализ и перспективы применения

Выполнил: ФИО

Руководитель: ФИО

Содержание

  • Введение 1
  • Теоретические основы информационных технологий 2
    • - Основные понятия и определения в области IT 2.1
    • - Классификация информационных технологий 2.2
    • - История развития информационных технологий 2.3
  • Виды современных информационных технологий 3
    • - Облачные вычисления 3.1
    • - Искусственный интеллект и машинное обучение 3.2
    • - Большие данные и анализ данных 3.3
  • Применение информационных технологий в различных сферах 4
    • - Информационные технологии в экономике 4.1
    • - Информационные технологии в образовании 4.2
    • - Информационные технологии в здравоохранении 4.3
  • Анализ тенденций и перспектив развития информационных технологий 5
    • - Тренды развития информационных технологий 5.1
    • - Перспективы развития информационных технологий 5.2
    • - Вызовы и риски, связанные с развитием IT 5.3
  • Заключение 6
  • Список литературы 7

Введение

Содержимое раздела

Введение представляет собой важный первый раздел курсовой работы, где будет обоснована актуальность выбранной темы, сформулированы цели и задачи исследования. Здесь будут определены объект и предмет исследования, описана его теоретическая и практическая значимость. Также во введении будет представлена структура работы, что позволит читателю ориентироваться в содержании и понимать логику изложения материала.

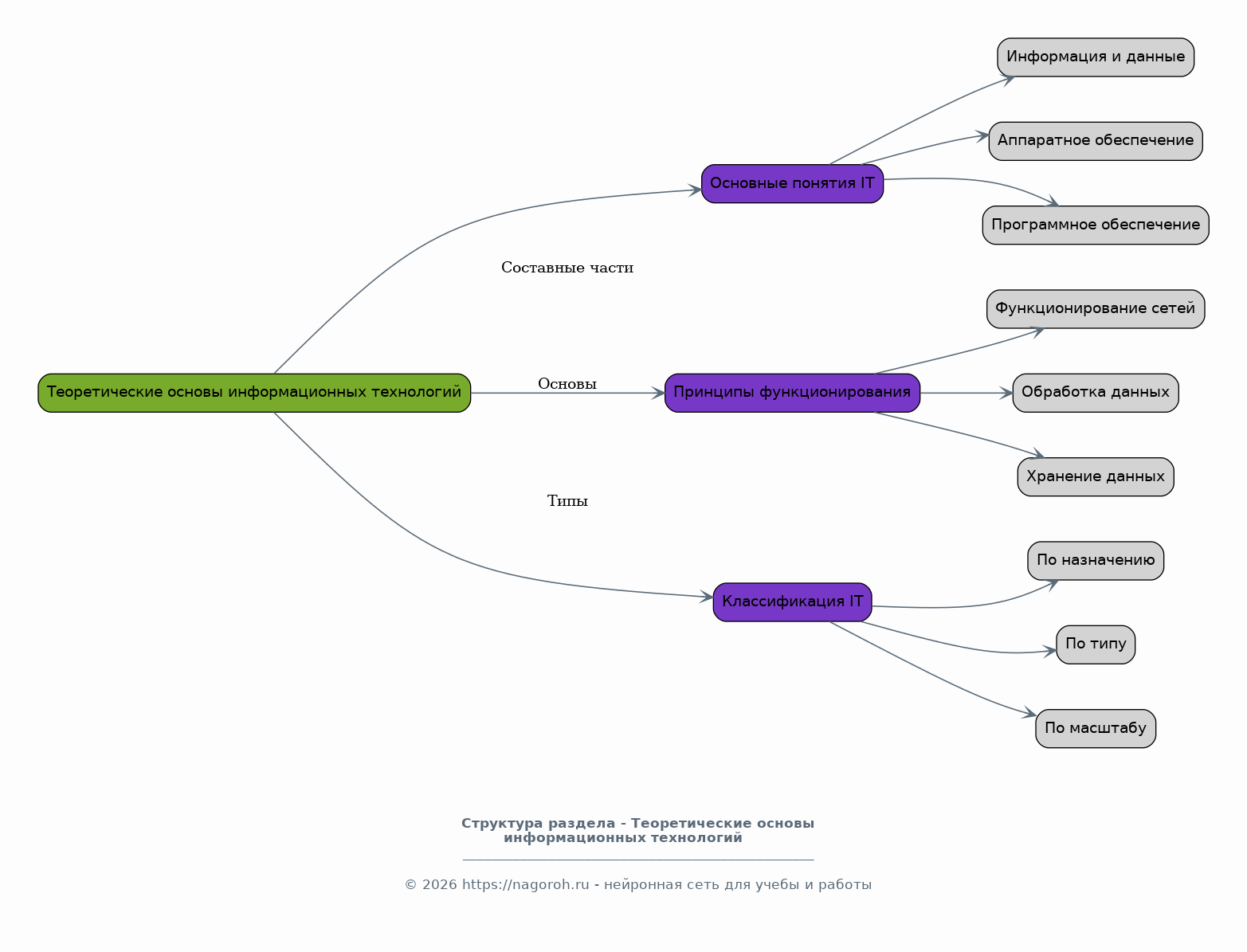
Теоретические основы информационных технологий

Содержимое раздела

В данном разделе будет рассмотрена теоретическая база, необходимая для понимания сущности и особенностей современных информационных технологий. Будут представлены основные понятия, принципы функционирования IT, а также их классификация по различным признакам. Особое внимание будет уделено истории развития информационных технологий, начиная с первых вычислительных машин и заканчивая современными достижениями в области IT.

    Основные понятия и определения в области IT

    Содержимое раздела

    Этот подраздел предоставит читателю базовые знания об основных терминах и понятиях, используемых в области информационных технологий. Будут рассмотрены такие понятия, как информация, данные, алгоритмы, программное обеспечение, аппаратное обеспечение, сети и другие. Также будет проведена классификация основных видов информации и их особенности, что необходимо для дальнейшего анализа.

    Классификация информационных технологий

    Содержимое раздела

    Раздел посвящен классификации современных информационных технологий по различным критериям. Будут рассмотрены различные подходы к классификации IT, такие как классификация по типам используемых данных, по способу обработки информации, по архитектуре и другим параметрам. Это позволит систематизировать знания о различных видах IT и понять их различия.

    История развития информационных технологий

    Содержимое раздела

    В этом подразделе будет представлен обзор истории развития информационных технологий, начиная с первых вычислительных машин и заканчивая современными достижениями. Будут рассмотрены основные этапы развития IT, ключевые открытия и изобретения, а также влияние технологического прогресса на развитие общества. Это даст понимание эволюции IT.

Виды современных информационных технологий

Содержимое раздела

В этом разделе будут подробно рассмотрены различные виды современных информационных технологий, включая облачные вычисления, искусственный интеллект, большие данные, интернет вещей и другие. Будет проанализирована специфика каждого вида IT, их основные характеристики, преимущества и недостатки. Также будет уделено внимание примерам практического применения каждого вида IT в различных сферах деятельности.

    Облачные вычисления

    Содержимое раздела

    Подробное рассмотрение облачных вычислений, их принципов работы, моделей обслуживания (IaaS, PaaS, SaaS) и преимуществ для бизнеса. Будут проанализированы основные поставщики облачных услуг, такие как Amazon Web Services, Microsoft Azure и Google Cloud Platform. Рассмотрение вопросов безопасности и надежности облачных решений.

    Искусственный интеллект и машинное обучение

    Содержимое раздела

    Анализ современных методов искусственного интеллекта и машинного обучения, их применений в различных областях, включая распознавание изображений, обработку естественного языка и автоматизацию процессов. Рассмотрение перспектив развития AI и его влияния на общество. Обзор этических аспектов ИИ.

    Большие данные и анализ данных

    Содержимое раздела

    Изучение концепции больших данных, методов сбора, хранения и анализа больших объемов информации. Рассмотрение инструментов и технологий, применяемых для обработки больших данных, таких как Hadoop и Spark. Анализ практических кейсов использования больших данных для принятия решений в бизнесе.

Применение информационных технологий в различных сферах

Содержимое раздела

В данном разделе будет рассмотрено практическое применение информационных технологий в различных сферах деятельности, таких как экономика, образование, здравоохранение, государственное управление и другие. Будут проанализированы конкретные примеры использования IT, их влияние на эффективность работы и основные проблемы, возникающие при их внедрении. Также будут рассмотрены перспективы развития IT в каждой из рассматриваемых сфер.

    Информационные технологии в экономике

    Содержимое раздела

    Рассмотрение применения информационных технологий в экономической сфере, включая электронную коммерцию, автоматизацию бизнес-процессов, аналитику данных и управление взаимоотношениями с клиентами (CRM). Анализ влияния IT на эффективность и конкурентоспособность предприятий. Примеры успешных кейсов.

    Информационные технологии в образовании

    Содержимое раздела

    Изучение использования информационных технологий в образовательном процессе, включая онлайн-обучение, электронные учебники, интерактивные методы преподавания. Анализ влияния IT на качество образования и доступность образовательных ресурсов. Обзор перспектив развития образовательных технологий.

    Информационные технологии в здравоохранении

    Содержимое раздела

    Рассмотрение применения информационных технологий в здравоохранении, включая электронные медицинские карты, телемедицину, диагностику на основе искусственного интеллекта. Анализ влияния IT на качество медицинской помощи и доступность медицинских услуг. Обзор перспектив развития медицинских технологий.

Анализ тенденций и перспектив развития информационных технологий

Содержимое раздела

В этом разделе будет проведен анализ текущих тенденций развития информационных технологий, включая искусственный интеллект, интернет вещей, блокчейн, дополненную и виртуальную реальность, и другие. Будут рассмотрены перспективные направления развития IT, их потенциальное влияние на общество, экономику и другие сферы. Также будут проанализированы вызовы и риски, связанные с развитием IT.

    Тренды развития информационных технологий

    Содержимое раздела

    Анализ текущих трендов в IT, таких как искусственный интеллект, интернет вещей, блокчейн, кибербезопасность. Рассмотрение их влияния на различные отрасли и перспективы развития. Оценка потенциала этих трендов и их роли в будущем.

    Перспективы развития информационных технологий

    Содержимое раздела

    Прогнозирование будущих направлений развития IT, таких как квантовые вычисления, нейроморфные вычисления и другие. Анализ влияния этих технологий на общество, бизнес и науку. Обсуждение вызовов и возможностей, связанных с будущим IT.

    Вызовы и риски, связанные с развитием IT

    Содержимое раздела

    Рассмотрение рисков и вызовов, связанных с развитием информационных технологий, таких как кибербезопасность, этические вопросы искусственного интеллекта, цифровое неравенство. Анализ потенциальных последствий для общества и поиск путей решения этих проблем.

Заключение

Содержимое раздела

В заключении будут подведены итоги исследования, сформулированы основные выводы, полученные в результате анализа. Будет дана оценка достижения поставленных целей и задач. Также будут определены перспективы дальнейших исследований в области информационных технологий. Будет подчеркнута важность освоения IT и их влияния на развитие современного общества.

Список литературы

Содержимое раздела

Раздел содержит перечень использованных в курсовой работе источников, включая монографии, статьи в научных журналах, материалы конференций, интернет-ресурсы и другие. Список литературы оформлен в соответствии с требованиями к оформлению научных работ, обеспечивая корректное цитирование использованных источников.

Получи Такую Курсовую

До 90% уникальность
Готовый файл Word
Оформление по ГОСТ
Список источников по ГОСТ
Таблицы и схемы
Презентация

Создать Курсовая на любую тему за 5 минут

Создать

#6179347