Нейросеть

Современные Модели Идентичности: Актуальность и Влияние в Российском Контексте (Курсовая)

Нейросеть для курсовой работы Гарантия уникальности Строго по ГОСТу Высочайшее качество Поддержка 24/7

Курсовая работа посвящена исследованию современных моделей идентичности и их значимости для российской действительности. Анализируются теоретические основы формирования идентичности, влияние различных факторов (социальных, культурных, политических) на процесс самоидентификации личности. Особое внимание уделяется практическим примерам и кейсам, демонстрирующим актуальность темы в современном российском обществе.

Проблема:

В условиях глобализации и социокультурных изменений возникает вопрос о трансформации идентичности личности и ее влиянии на социальные процессы. Данное исследование направлено на анализ современных моделей идентичности и выявление их особенностей в российском контексте.

Актуальность:

Исследование актуально в связи с необходимостью понимания механизмов формирования идентичности в условиях динамично меняющегося общества. Анализ современных моделей позволяет выявить факторы, влияющие на самосознание личности и ее взаимодействие с социумом, что важно для понимания общественных процессов и культурных изменений в России. Изучение данной темы способствует лучшему осознанию ценностей и взглядов различных социальных групп.

Цель:

Целью курсовой работы является комплексный анализ современных моделей идентичности и определение их актуальности для российского общества, а также выявление ключевых факторов, влияющих на процесс самоидентификации личности.

Задачи:

  • Определить теоретические основы формирования идентичности в различных социокультурных контекстах.
  • Рассмотреть основные модели идентичности, их характеристики и особенности применения.
  • Проанализировать влияние социальных, культурных и политических факторов на формирование идентичности в России.
  • Выявить практические примеры и кейсы, иллюстрирующие актуальность современных моделей идентичности.
  • Оценить роль медиа и коммуникаций в формировании идентичности в российском обществе.
  • Сформулировать выводы о влиянии современных моделей идентичности на различные сферы жизни российского общества.

Результаты:

Результаты исследования позволят лучше понять процессы формирования идентичности в современном российском обществе и выявить основные тенденции. Практическая значимость работы заключается в возможности использования полученных данных для разработки рекомендаций по формированию позитивной идентичности и укреплению социальной стабильности.

Наименование образовательного учреждения

Курсовая

на тему

Современные Модели Идентичности: Актуальность и Влияние в Российском Контексте

Выполнил: ФИО

Руководитель: ФИО

Содержание

  • Введение 1
  • Теоретические основы формирования идентичности 2
    • - Концепции идентичности в социологии и психологии 2.1
    • - Социальные факторы формирования идентичности 2.2
    • - Культурный и политический контекст идентичности 2.3
  • Современные модели идентичности и их характеристики 3
    • - Цифровая идентичность и ее особенности 3.1
    • - Постмодернистские подходы к идентичности 3.2
    • - Гендерная и мультикультурная идентичность 3.3
  • Анализ влияния современных моделей идентичности на российское общество 4
    • - Влияние цифровых медиа и социальных сетей 4.1
    • - Культурные тренды и формирование идентичности 4.2
    • - Политическая риторика и идентичность в России 4.3
  • Практические примеры и кейс-стади 5
    • - Идентичность молодежи в эпоху цифровизации 5.1
    • - Влияние медиа на формирование идентичности 5.2
    • - Идентичность в профессиональной среде 5.3
  • Заключение 6
  • Список литературы 7

Введение

Содержимое раздела

Введение представляет собой первый раздел курсовой работы, где обосновывается актуальность темы исследования, формулируются цели и задачи, определяются методы исследования, и указывается структура работы. В данной главе будет раскрыта значимость изучения современных моделей идентичности для понимания социально-культурных процессов в России. Также будет представлен обзор основных понятий и терминов, используемых в работе.

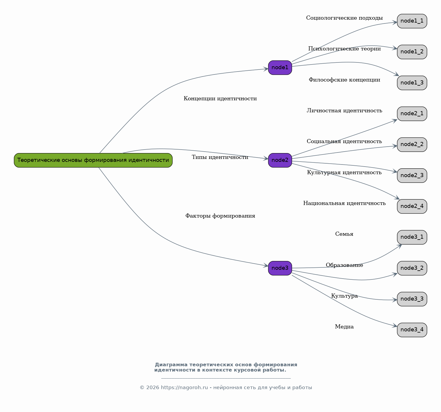
Теоретические основы формирования идентичности

Содержимое раздела

В данном разделе рассматриваются ключевые теоретические подходы к изучению идентичности. Здесь будут проанализированы основные концепции и модели, предложенные ведущими исследователями в области социологии, психологии и философии. Особое внимание будет уделено различным типам идентичности (личностной, социальной, культурной, национальной), факторам, влияющим на их формирование, а также механизмам самоидентификации.

    Концепции идентичности в социологии и психологии

    Содержимое раздела

    В этом подразделе будут рассмотрены подходы к изучению идентичности в социологии и психологии, с акцентом на работы таких теоретиков, как Эрик Эриксон, Зигмунд Фрейд, Джордж Мид и другие. Будет проанализировано, как эти концепции объясняют формирование идентичности в контексте социальных взаимодействий и психологических процессов. Анализ механизмов личностной и социальной идентификации.

    Социальные факторы формирования идентичности

    Содержимое раздела

    Этот подраздел посвящен изучению влияния социальных факторов (семья, образование, окружение, социальные группы) на формирование идентичности. Будут рассмотрены примеры того, как эти факторы меняют самосознание человека и его восприятие мира. Анализ влияния социальных институтов и процессов на формирование идентичности, а также их взаимодействие друг с другом.

    Культурный и политический контекст идентичности

    Содержимое раздела

    В данном подразделе будет рассмотрено влияние культуры, политики и идеологии на формирование идентичности. Будут проанализированы взаимосвязи между культурными ценностями, политическими убеждениями и самосознанием личности. Анализ влияния национальных, этнических и религиозных факторов в контексте формирования идентичности. Рассмотрение политической риторики и ее влияния.

Современные модели идентичности и их характеристики

Содержимое раздела

Раздел посвящен анализу современных моделей идентичности. Рассматриваются различные подходы, такие как цифровая идентичность, постмодернистские концепции, гендерная идентичность, и мультикультурная идентичность. Будет проведен сравнительный анализ этих моделей, выявлены их сильные и слабые стороны, а также особенности применения в различных социальных контекстах. Особое внимание уделяется влиянию глобализации и медиа на эти модели.

    Цифровая идентичность и ее особенности

    Содержимое раздела

    В данном подразделе будет рассмотрена концепция цифровой идентичности, включая ее формирование в онлайн-среде. Анализируются социальные сети, онлайн-сообщества и виртуальные миры как площадки для самовыражения и конструирования идентичности. Будет рассмотрено влияние цифровых технологий на самосознание и социальное взаимодействие.

    Постмодернистские подходы к идентичности

    Содержимое раздела

    В этом подразделе будет рассмотрено влияние постмодернистских теорий на понимание идентичности. Анализируются концепции текучести, фрагментации и множественности идентичности. Будет исследовано, как постмодернизм влияет на самовосприятие личности и социальные отношения. Критический анализ постмодернистских взглядов.

    Гендерная и мультикультурная идентичность

    Содержимое раздела

    В данном подразделе исследуются гендерные и мультикультурные аспекты идентичности. Рассматриваются гендерные стереотипы, социальные роли и их влияние на формирование самосознания. Также анализируются вопросы, связанные с этнической, расовой и культурной идентичностью в мультикультурных обществах. Анализ способов взаимодействия и интеграции разных культур.

Анализ влияния современных моделей идентичности на российское общество

Содержимое раздела

Этот раздел посвящен анализу конкретных примеров, показывающих влияние современных моделей идентичности на российское общество. Будут рассмотрены кейсы, иллюстрирующие, как различные факторы (цифровые технологии, культурные тренды, политические события) влияют на самосознание и поведение граждан. Осуществлен анализ особенностей проявления различных идентичностей в конкретных социальных группах.

    Влияние цифровых медиа и социальных сетей

    Содержимое раздела

    Данный подраздел посвящен анализу влияния цифровых медиа и социальных сетей на формирование идентичности в российском контексте. Будут рассмотрены кейсы, показывающие, как социальные сети влияют на самовыражение, восприятие социальных норм и политических взглядов. Анализ роли медиа в формировании общественных настроений.

    Культурные тренды и формирование идентичности

    Содержимое раздела

    В этом подразделе анализируются культурные тренды и их влияние на формирование идентичности в России. Будут рассмотрены примеры культурных явлений (кино, музыка, мода), формирующих общественные ценности и самосознание. Анализ того, как культурные тренды отражаются в социальных группах.

    Политическая риторика и идентичность в России

    Содержимое раздела

    В данном подразделе будет проведен анализ влияния политической риторики и политических событий на формирование идентичности в России. Рассмотрение кейсов, показывающих, как политические заявления и события влияют на самосознание граждан. Анализ способов формирования и поддержания национальной идентичности.

Практические примеры и кейс-стади

Содержимое раздела

В данном разделе представлены конкретные примеры и кейс-стади, иллюстрирующие актуальность современных моделей идентичности в российском обществе. Рассматриваются различные социальные группы и сообщества, анализируется, какие факторы влияют на их идентичность, и как это проявляется в повседневной жизни. Будут представлены конкретные данные, статистики и результаты социологических исследований.

    Идентичность молодежи в эпоху цифровизации

    Содержимое раздела

    В данном подразделе будет проведен анализ особенностей формирования идентичности среди молодежи в эпоху цифровизации. Будут рассмотрены примеры, демонстрирующие влияние социальных сетей, онлайн-игр и других цифровых платформ на самосознание и социальное взаимодействие молодежи. Анализ роли цифровых технологий.

    Влияние медиа на формирование идентичности

    Содержимое раздела

    В этом подразделе рассматривается влияние СМИ, рекламы и других медиа-каналов на формирование идентичности различных социальных групп в России. Будут представлены примеры, показывающие, как медиа формируют общественное мнение и влияют на самосознание граждан. Анализ медиа-эффектов.

    Идентичность в профессиональной среде

    Содержимое раздела

    В данном подразделе представлен анализ формирования идентичности в профессиональной среде. Будут рассмотрены примеры, демонстрирующие влияние профессиональной деятельности, корпоративной культуры и трудовых отношений на самосознание и социальное взаимодействие работников. Анализ влияния этики.

Заключение

Содержимое раздела

В заключении подводятся итоги исследования, обобщаются основные выводы и формулируются рекомендации. Подчеркивается значимость проведенного анализа современных моделей идентичности для российского общества. Оцениваются перспективы дальнейших исследований в данной области, а также их практическая значимость. Отмечаются основные факторы, влияющие на процесс самоидентификации личности.

Список литературы

Содержимое раздела

В данном разделе представлен список использованных источников, включая научные статьи, книги, статистические данные и другие материалы, использованные при написании курсовой работы. Список литературы составляется в соответствии с требованиями к оформлению научных работ. Обеспечение полной и корректной библиографии использованных источников.

Получи Такую Курсовую

До 90% уникальность
Готовый файл Word
Оформление по ГОСТ
Список источников по ГОСТ
Таблицы и схемы
Презентация

Создать Курсовая на любую тему за 5 минут

Создать

#6122573