Нейросеть

Современные устройства защиты от перенапряжений в электрических сетях: Анализ и перспективы (Курсовая)

Нейросеть для курсовой работы Гарантия уникальности Строго по ГОСТу Высочайшее качество Поддержка 24/7

Курсовая работа посвящена исследованию современных устройств защиты от перенапряжений в электрических сетях. В работе рассматриваются различные типы устройств, принципы их работы, а также методы их применения для обеспечения надежной работы электрооборудования. Особое внимание уделяется анализу перспективных направлений развития и улучшения существующих технологий.

Проблема:

Существует необходимость повышения надежности и снижения аварийности в электрических сетях за счет эффективной защиты от перенапряжений. Данная работа направлена на систематизацию знаний и анализ современных решений в области защиты от перенапряжений.

Актуальность:

Актуальность исследования обусловлена ростом числа электроприборов и увеличением сложности электрических сетей, что повышает риски возникновения перенапряжений. Работа вносит вклад в понимание современных методов и устройств защиты, способствуя улучшению безопасности и эффективности электроснабжения. Изученность проблемы на данный момент высока, но постоянно появляются новые технологии.

Цель:

Целью курсовой работы является анализ современных устройств защиты от перенапряжений и выработка рекомендаций по их применению в различных условиях эксплуатации.

Задачи:

  • Изучить теоретические основы возникновения перенапряжений в электрических сетях.
  • Проанализировать различные типы устройств защиты от перенапряжений.
  • Рассмотреть принципы работы и области применения современных устройств защиты.
  • Провести анализ практических примеров использования устройств защиты.
  • Разработать рекомендации по выбору и применению устройств защиты.
  • Оценить эффективность различных методов защиты от перенапряжений.

Результаты:

В результате работы будут сформированы систематизированные знания о современных устройствах защиты от перенапряжений и разработаны рекомендации по их применению. Практическая значимость заключается в повышении надежности и безопасности эксплуатации электрооборудования.

Наименование образовательного учреждения

Курсовая

на тему

Современные устройства защиты от перенапряжений в электрических сетях: Анализ и перспективы

Выполнил: ФИО

Руководитель: ФИО

Содержание

  • Введение 1
  • Теоретические основы перенапряжений в электрических сетях 2
    • - Причины возникновения перенапряжений 2.1
    • - Классификация перенапряжений 2.2
    • - Методы расчета перенапряжений 2.3
  • Обзор современных устройств защиты от перенапряжений 3
    • - Разрядники и ограничители перенапряжений 3.1
    • - Варисторы и их применение 3.2
    • - Искровые промежутки и другие устройства защиты 3.3
  • Анализ практических примеров применения устройств защиты 4
    • - Применение в сетях низкого напряжения 4.1
    • - Применение в сетях среднего напряжения 4.2
    • - Анализ эффективности различных схем защиты 4.3
  • Рекомендации по выбору и применению устройств защиты 5
    • - Выбор устройств защиты 5.1
    • - Схемы подключения устройств защиты 5.2
    • - Техническое обслуживание и эксплуатация 5.3
  • Заключение 6
  • Список литературы 7

Введение

Содержимое раздела

Введение определяет актуальность выбранной темы, обосновывает ее значимость и описывает цели и задачи исследования. Здесь формулируется научная проблема, которую предстоит решить, и указывается практическая ценность работы. Также приводится краткий обзор структуры курсовой работы, для лучшего понимания ее содержания. Обосновывается выбор темы и ее соответствие современным требованиям электроэнергетики.

Теоретические основы перенапряжений в электрических сетях

Содержимое раздела

В данном разделе рассматриваются теоретические аспекты возникновения перенапряжений в электрических сетях. Анализируются причины их возникновения, такие как атмосферные явления, коммутационные процессы и резонансные явления. Изучаются методы расчета перенапряжений и их классификация по различным параметрам. Описываются основные понятия, необходимые для понимания принципов работы устройств защиты.

    Причины возникновения перенапряжений

    Содержимое раздела

    Рассматриваются различные факторы, приводящие к возникновению перенапряжений в электрических сетях. Анализируется влияние грозовых разрядов, коммутационных процессов и внутренних перенапряжений. Обсуждаются последствия перенапряжений для электрооборудования и необходимость защиты от них.

    Классификация перенапряжений

    Содержимое раздела

    Описываются различные типы перенапряжений, возникающих в электрических сетях. Рассматриваются классификации по амплитуде, длительности и характеру воздействия на электрооборудование. Анализируются особенности каждого типа перенапряжения и их влияние на работу сети. Знание классификации необходимо для правильного выбора устройств защиты.

    Методы расчета перенапряжений

    Содержимое раздела

    Рассматриваются методы расчета перенапряжений в электрических сетях, необходимые для выбора и настройки устройств защиты. Обсуждаются различные подходы к расчету, включая аналитические и численные методы. Анализируется влияние параметров сети на величину перенапряжений и методы их моделирования.

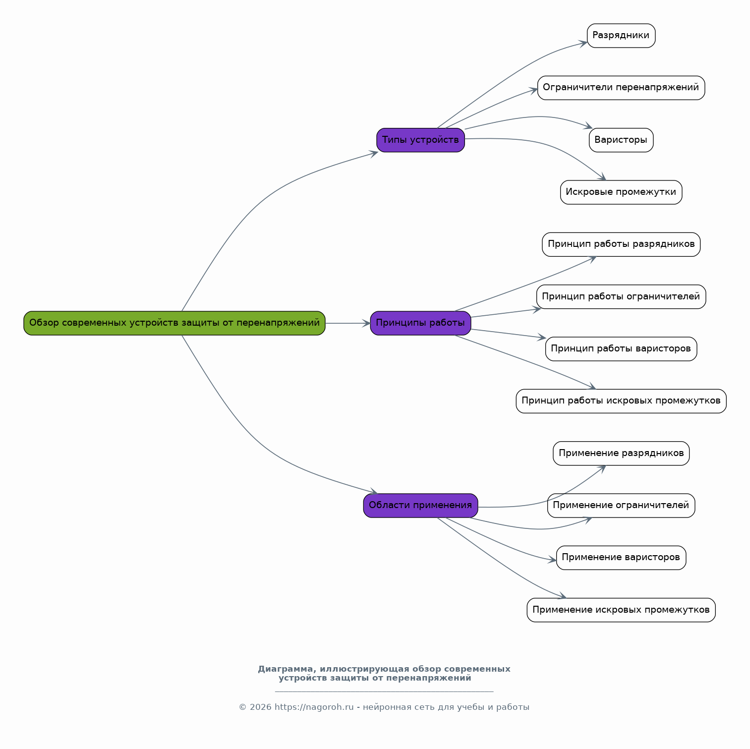
Обзор современных устройств защиты от перенапряжений

Содержимое раздела

Данный раздел посвящен обзору современных устройств защиты от перенапряжений, применяемых в электрических сетях. Рассматриваются различные типы устройств, такие как разрядники, ограничители перенапряжений, варисторы и искровые промежутки. Анализируются их принципы работы, характеристики и области применения. Особое внимание уделяется преимуществам и недостаткам каждого типа устройств.

    Разрядники и ограничители перенапряжений

    Содержимое раздела

    Рассматриваются различные типы разрядников и ограничителей перенапряжений, их принципы работы и конструктивные особенности. Анализируются области применения в зависимости от класса напряжения и типа сети. Обсуждаются преимущества и недостатки конкретных видов устройств защиты.

    Варисторы и их применение

    Содержимое раздела

    Изучаются варисторы, их принцип действия, характеристики и особенности применения. Анализируется зависимость сопротивления варисторов от напряжения и области их использования для защиты от перенапряжений. Обсуждаются различные типы варисторов и их параметры.

    Искровые промежутки и другие устройства защиты

    Содержимое раздела

    Рассматриваются искровые промежутки и другие специальные устройства, применяемые для защиты от перенапряжений. Анализируются их принципы работы, области применения и особенности конструкции. Обсуждаются преимущества и недостатки различных типов устройств.

Анализ практических примеров применения устройств защиты

Содержимое раздела

В данном разделе проводится анализ практических примеров применения устройств защиты от перенапряжений в различных электрических сетях. Рассматриваются конкретные случаи установки и эксплуатации устройств, анализируются технические решения и их эффективность. Дается оценка работы устройств в реальных условиях, выявляются преимущества и недостатки. Анализируются результаты работы.

    Применение в сетях низкого напряжения

    Содержимое раздела

    Анализируются примеры применения устройств защиты в сетях низкого напряжения, таких как жилые дома и промышленные предприятия. Рассматриваются типы используемых устройств, схемы их подключения и эффективность защиты электрооборудования от перенапряжений.

    Применение в сетях среднего напряжения

    Содержимое раздела

    Изучаются примеры применения устройств защиты в сетях среднего напряжения, используемых для распределения электроэнергии. Анализируются схемы защиты, результаты испытаний и опыт эксплуатации устройств. Оценивается эффективность защиты различного электрооборудования.

    Анализ эффективности различных схем защиты

    Содержимое раздела

    Проводится анализ эффективности различных схем защиты от перенапряжений на основе практических примеров. Сравниваются различные подходы к защите, оцениваются их преимущества и недостатки. Разрабатываются рекомендации по выбору оптимальных схем для конкретных условий.

Рекомендации по выбору и применению устройств защиты

Содержимое раздела

В данном разделе формулируются рекомендации по выбору и применению устройств защиты от перенапряжений. Рассматриваются факторы, влияющие на выбор типа устройства, его параметров и схемы подключения. Даются конкретные советы по проектированию и монтажу систем защиты, а также по проведению их технического обслуживания и эксплуатации. Особое внимание уделяется критериям выбора.

    Выбор устройств защиты

    Содержимое раздела

    Рассматриваются критерии выбора устройств защиты от перенапряжений в зависимости от класса напряжения, типа сети и конкретных условий эксплуатации. Обсуждаются основные параметры устройств, влияющие на их эффективность и надежность. Даются рекомендации по выбору оптимальных устройств.

    Схемы подключения устройств защиты

    Содержимое раздела

    Анализируются различные схемы подключения устройств защиты от перенапряжений. Рассматриваются правильные способы подключения устройств к сети, обеспечивающие их эффективную работу. Обсуждаются вопросы заземления, согласования характеристик и защиты от помех.

    Техническое обслуживание и эксплуатация

    Содержимое раздела

    Обсуждаются вопросы технического обслуживания и эксплуатации устройств защиты от перенапряжений. Рассматриваются методы контроля работоспособности устройств, профилактические мероприятия и процедуры замены. Формулируются рекомендации по обеспечению долговечности и надежности работы.

Заключение

Содержимое раздела

В заключении обобщаются основные выводы, полученные в ходе исследования. Подводятся итоги работы, оценивается достижение поставленных целей и задач. Формулируются рекомендации по дальнейшим исследованиям и направлениям развития в данной области. Оценивается вклад работы в развитие науки и техники.

Список литературы

Содержимое раздела

В данном разделе представлен список использованной литературы, включая книги, статьи, нормативные документы и другие источники информации, которые были использованы при написании курсовой работы. Список оформляется в соответствии со стандартами библиографического описания. Указываются авторы, названия, издательства, года издания и страницы.

Получи Такую Курсовую

До 90% уникальность
Готовый файл Word
Оформление по ГОСТ
Список источников по ГОСТ
Таблицы и схемы
Презентация

Создать Курсовая на любую тему за 5 минут

Создать

#6117606