Нейросеть

Штатные Авиационные и Морские Спасательные Средства: Обзор и Анализ (Курсовая)

Нейросеть для курсовой работы Гарантия уникальности Строго по ГОСТу Высочайшее качество Поддержка 24/7

Курсовая работа посвящена исследованию штатных авиационных и морских спасательных средств, их классификации, техническим характеристикам и принципам применения. Рассматриваются вопросы эффективности спасательного оборудования в различных условиях, а также факторы, влияющие на успешность спасательных операций. Проводится анализ современных тенденций развития спасательных средств.

Проблема:

Существует необходимость систематизации знаний о штатных авиационных и морских спасательных средствах, а также определения их соответствия современным требованиям безопасности. Недостаточно изучены вопросы оптимизации использования спасательного оборудования в экстремальных условиях.

Актуальность:

Данная работа актуальна в связи с возрастающей интенсивностью воздушных и морских перевозок, что увеличивает риск возникновения аварийных ситуаций. Исследование направлено на повышение эффективности спасательных операций и снижение травматизма, что имеет высокую социальную значимость. Степень изученности данной проблемы характеризуется как высокая, но требует систематизации.

Цель:

Целью курсовой работы является комплексный анализ штатных авиационных и морских спасательных средств с разработкой рекомендаций по повышению их эффективности.

Задачи:

  • Провести обзор существующих штатных авиационных и морских спасательных средств.
  • Изучить классификацию и технические характеристики спасательного оборудования.
  • Рассмотреть принципы применения спасательных средств в различных условиях.
  • Проанализировать факторы, влияющие на успешность спасательных операций.
  • Определить современные тенденции развития спасательных средств.
  • Разработать рекомендации по повышению эффективности спасательных операций.

Результаты:

Ожидается получение систематизированной информации о штатных авиационных и морских спасательных средствах и выработка практических рекомендаций по их применению. Результаты работы могут быть использованы для совершенствования подготовки специалистов и повышения эффективности спасательных служб.

Наименование образовательного учреждения

Курсовая

на тему

Штатные Авиационные и Морские Спасательные Средства: Обзор и Анализ

Выполнил: ФИО

Руководитель: ФИО

Содержание

  • Введение 1
  • Теоретические основы штатных авиационных и морских спасательных средств 2
    • - Классификация и виды спасательных средств 2.1
    • - Нормативно-правовая база и требования к спасательному оборудованию 2.2
    • - Факторы, влияющие на эффективность спасательных операций 2.3
  • Технические характеристики и особенности эксплуатации спасательного оборудования 3
    • - Технические характеристики авиационных спасательных средств 3.1
    • - Технические характеристики морских спасательных средств 3.2
    • - Особенности эксплуатации и обслуживания спасательного оборудования 3.3
  • Анализ эффективности штатных спасательных средств: практические примеры 4
    • - Анализ аварийных ситуаций в авиации 4.1
    • - Анализ аварийных ситуаций на море 4.2
    • - Сравнительный анализ и оценка эффективности различных типов спасательных средств 4.3
  • Заключение 5
  • Список литературы 6

Введение

Содержимое раздела

Введение в курсовую работу предваряет основную часть исследования, определяя его актуальность, цели и задачи. В данном разделе обосновывается выбор темы, формулируются научные проблемы и описываются методы исследования. Также представлен краткий обзор структуры работы, что помогает читателю сориентироваться в содержании и логике изложения материалов. Введение играет важную роль в формировании представления о значимости и перспективах исследования.

Теоретические основы штатных авиационных и морских спасательных средств

Содержимое раздела

Данный раздел посвящен теоретическому обоснованию исследования, охватывая фундаментальные аспекты, связанные со штатными авиационными и морскими спасательными средствами. Рассматриваются принципы классификации и нормативные требования к спасательному оборудованию. Анализируются факторы, влияющие на эффективность спасательных операций. Основная цель данного раздела – создание прочной теоретической базы для последующего анализа и практических выводов, обеспечивающей понимание рассматриваемой проблематики.

    Классификация и виды спасательных средств

    Содержимое раздела

    Рассматриваются различные типы штатных авиационных и морских спасательных средств, такие как спасательные плоты, жилеты, буксируемые устройства и сигнальные средства. Объясняется классификация спасательного оборудования в соответствии с международными стандартами и нормативными документами. Описываются особенности конструкции и принципы действия каждого вида спасательных средств, а также их предназначение.

    Нормативно-правовая база и требования к спасательному оборудованию

    Содержимое раздела

    Анализируются основные международные и национальные нормативные акты, регламентирующие требования к штатным спасательным средствам, в том числе стандарты безопасности, требования к техническому обслуживанию и сертификации. Определяется роль различных организаций, контролирующих соблюдение этих требований. Обзор включает в себя основные положения, направленные на обеспечение безопасности жизни на море и в воздухе.

    Факторы, влияющие на эффективность спасательных операций

    Содержимое раздела

    В данном подразделе рассматривается влияние различных факторов на успешность спасательных операций, таких как погодные условия, квалификация экипажа, техническое состояние оборудования и скорость реагирования. Анализируется взаимодействие этих факторов и их влияние на время спасения. Обсуждаются методы оптимизации спасательных операций для минимизации рисков и повышения шансов на выживание.

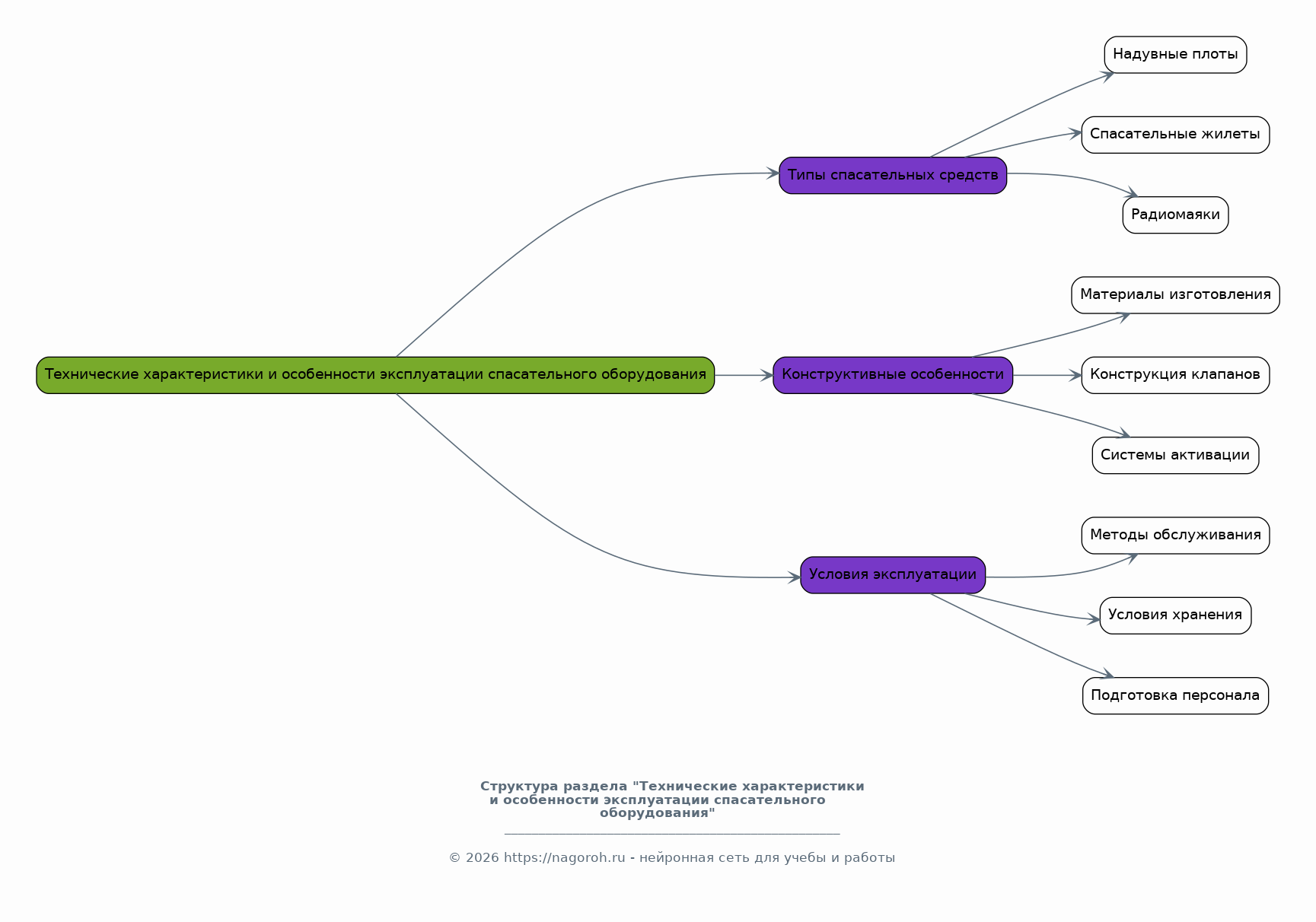
Технические характеристики и особенности эксплуатации спасательного оборудования

Содержимое раздела

Раздел посвящен детальному анализу технических характеристик различных типов спасательных средств, рассмотрению их конструктивных особенностей, материалов изготовления и используемых технологий. Анализируются условия эксплуатации оборудования, методы его обслуживания и хранения, а также требования к подготовке персонала. Особое внимание уделяется практическим аспектам, влияющим на надежность и эффективность спасательных средств в реальных условиях.

    Технические характеристики авиационных спасательных средств

    Содержимое раздела

    Рассматриваются основные характеристики авиационных спасательных средств, такие как грузоподъемность, вместимость, время развертывания и устойчивость к внешним воздействиям. Анализируются конструктивные особенности спасательных плотов, парашютов, спасательных жилетов и другого оборудования, применяемого в авиации. Особое внимание уделяется влиянию технических характеристик на безопасность экипажа и пассажиров.

    Технические характеристики морских спасательных средств

    Содержимое раздела

    Проводится детальный анализ технических характеристик морских спасательных средств, таких как спасательные плоты, шлюпки, гидрокостюмы и сигнальное оборудование. Рассматриваются требования к конструкции, материалам изготовления и эксплуатационным свойствам спасательного оборудования. Анализируется влияние технических характеристик на выживаемость экипажа и пассажиров при морских авариях.

    Особенности эксплуатации и обслуживания спасательного оборудования

    Содержимое раздела

    Анализируются особенности эксплуатации, хранения и технического обслуживания различных типов спасательного оборудования. Рассматриваются требования к подготовке персонала, периодичности проверок и инспекций. Обсуждаются методы и инструменты, используемые для обеспечения исправности и готовности спасательных средств, а также меры по предотвращению аварий и несчастных случаев.

Анализ эффективности штатных спасательных средств: практические примеры

Содержимое раздела

В разделе анализируется эффективность различных видов штатных спасательных средств на основе реальных примеров аварий и инцидентов. Исследуются факторы, повлиявшие на успешность спасательных операций, такие как погодные условия, оперативность реагирования спасательных служб и техническое состояние спасательного оборудования. Анализ основан на статистических данных, отчетах о происшествиях и результатах испытаний.

    Анализ аварийных ситуаций в авиации

    Содержимое раздела

    Проводится анализ конкретных аварийных ситуаций в авиации, включая случаи приземлений на воду, пожаров на борту и других инцидентов. Рассматривается эффективность применения штатных авиационных спасательных средств в этих ситуациях. Анализируются факторы, повлиявшие на выживаемость экипажа и пассажиров, такие как время эвакуации, наличие и исправность спасательного оборудования и навыки экипажа.

    Анализ аварийных ситуаций на море

    Содержимое раздела

    Проводится анализ реальных аварийных ситуаций на море, включая крушения судов, пожары и другие происшествия. Анализируется эффективность морских спасательных средств в различных условиях. Оценивается влияние различных факторов, таких как погодные условия, типы судов и спасательного оборудования, на успешность спасательных операций и выживаемость пострадавших.

    Сравнительный анализ и оценка эффективности различных типов спасательных средств

    Содержимое раздела

    Проводится сравнительный анализ различных типов спасательных средств, используемых в авиации и на море, с точки зрения их эффективности в различных условиях. Оцениваются сильные и слабые стороны каждого типа оборудования, а также их соответствие современным требованиям безопасности. Обобщаются полученные данные и формируются выводы.

Заключение

Содержимое раздела

В заключении подводятся итоги проделанной работы, обобщаются основные выводы и результаты исследования. Оценивается степень достижения поставленных целей и задач, формулируются рекомендации по улучшению штатных авиационных и морских спасательных средств. Подчеркивается практическая значимость выполненной работы, указываются направления для дальнейших исследований и разработок.

Список литературы

Содержимое раздела

В списке литературы приводятся все использованные источники информации, включая научные статьи, книги, нормативные документы и интернет-ресурсы. Список составляется в соответствии с требованиями к оформлению научных работ, обеспечивая полноту и достоверность представленных сведений. Это позволяет читателю проверить информацию и провести дополнительное исследование.

Получи Такую Курсовую

До 90% уникальность
Готовый файл Word
Оформление по ГОСТ
Список источников по ГОСТ
Таблицы и схемы
Презентация

Создать Курсовая на любую тему за 5 минут

Создать

#6031055