Нейросеть

Стратегии продвижения телевизионного контента на платформах социальных сетей: Анализ кейсов Первого канала и Рен ТВ в Instagram и ВКонтакте (Курсовая)

Нейросеть для курсовой работы Гарантия уникальности Строго по ГОСТу Высочайшее качество Поддержка 24/7

Курсовая работа посвящена исследованию эффективных стратегий продвижения телевизионного контента в социальных сетях, сфокусированным на анализе деятельности Первого канала и Рен ТВ в Instagram и ВКонтакте. В работе рассматриваются различные методы продвижения, анализируются их эффективность и влияние на аудиторию. Результатом исследования станет выработка рекомендаций по оптимизации стратегий продвижения.

Проблема:

Существует необходимость в систематизации и анализе успешных стратегий продвижения телевизионного контента в социальных сетях, учитывая специфику различных платформ и аудиторий. Недостаточно изучено влияние контент-маркетинга и особенностей вовлечения пользователей на примере конкретных каналов.

Актуальность:

Исследование актуально в связи с растущей ролью социальных сетей в потреблении медиаконтента и необходимости эффективного продвижения телепередач для удержания аудитории. Работа вносит вклад в понимание современных инструментов продвижения телевизионного контента, дополняя существующие исследования в области маркетинга и медиакоммуникаций. Анализ конкретных кейсов позволяет выявить наиболее успешные практики и подходы.

Цель:

Целью данной курсовой работы является выявление и анализ эффективных стратегий продвижения телевизионного контента Первого канала и Рен ТВ в социальных сетях Instagram и ВКонтакте для повышения узнаваемости и вовлеченности аудитории.

Задачи:

  • Проанализировать теоретические основы продвижения контента в социальных сетях.
  • Изучить особенности целевой аудитории Первого канала и Рен ТВ в Instagram и ВКонтакте.
  • Провести анализ контент-стратегий Первого канала и Рен ТВ.
  • Оценить эффективность различных инструментов продвижения (реклама, конкурсы, взаимодействие с аудиторией).
  • Выявить факторы, влияющие на вовлеченность аудитории (лайки, комментарии, репосты).
  • Разработать рекомендации по оптимизации стратегий продвижения.

Результаты:

В результате работы будут сформулированы рекомендации по оптимизации контент-стратегий и выбору инструментов продвижения для Первого канала и Рен ТВ в социальных сетях, что позволит повысить эффективность взаимодействия с аудиторией и увеличить ее вовлеченность. Практическая значимость заключается в возможности применения полученных данных для улучшения маркетинговых стратегий телеканалов.

Наименование образовательного учреждения

Курсовая

на тему

Стратегии продвижения телевизионного контента на платформах социальных сетей: Анализ кейсов Первого канала и Рен ТВ в Instagram и ВКонтакте

Выполнил: ФИО

Руководитель: ФИО

Содержание

  • Введение 1
  • Теоретические основы продвижения телевизионного контента в социальных сетях 2
    • - Контент-маркетинг и его роль в продвижении телевизионного контента 2.1
    • - Особенности платформ Instagram и ВКонтакте для продвижения телеканалов 2.2
    • - Инструменты и методы продвижения в социальных сетях 2.3
  • Анализ деятельности Первого канала и Рен ТВ в социальных сетях 3
    • - Анализ контент-стратегий Первого канала 3.1
    • - Анализ контент-стратегий Рен ТВ 3.2
    • - Сравнительный анализ эффективности стратегий продвижения 3.3
  • Рекомендации по оптимизации стратегий продвижения 4
    • - Рекомендации по улучшению контент-стратегии 4.1
    • - Рекомендации по выбору инструментов продвижения 4.2
    • - Рекомендации по повышению вовлеченности аудитории 4.3
  • Заключение 5
  • Список литературы 6

Введение

Содержимое раздела

Введение определяет актуальность выбранной темы, обосновывая ее значимость в контексте современного медиапространства и растущей роли социальных сетей в продвижении телевизионного контента. В разделе формулируются цели и задачи исследования, определяется объект и предмет исследования, а также обозначаются методы, используемые для достижения поставленных целей. Также раскрывается структура работы и ее практическая значимость.

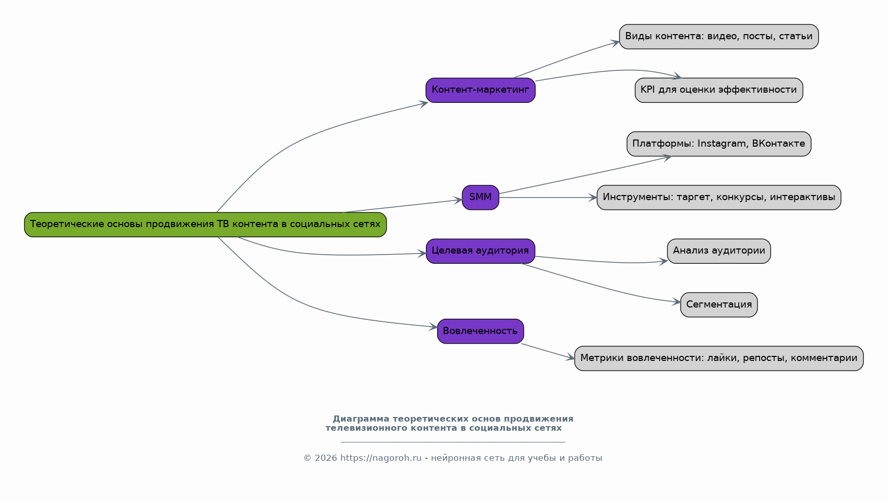
Теоретические основы продвижения телевизионного контента в социальных сетях

Содержимое раздела

Данный раздел посвящен теоретическому обоснованию стратегий продвижения телевизионного контента в социальных сетях. Он рассматривает ключевые понятия, такие как контент-маркетинг, SMM, целевая аудитория и вовлеченность. Анализируются различные платформы социальных сетей (Instagram и ВКонтакте) с точки зрения их возможностей для продвижения. Описываются основные инструменты и методы продвижения, а также принципы создания эффективного контента.

    Контент-маркетинг и его роль в продвижении телевизионного контента

    Содержимое раздела

    Подробное рассмотрение контент-маркетинга как ключевой стратегии продвижения. Объяснение важности качественного контента для привлечения и удержания аудитории. Анализ различных типов контента (видео, изображения, тексты) и их эффективности в социальных сетях. Обсуждение роли контент-плана и его влияния на успешное продвижение.

    Особенности платформ Instagram и ВКонтакте для продвижения телеканалов

    Содержимое раздела

    Сравнительный анализ возможностей Instagram и ВКонтакте для продвижения телевизионного контента. Рассмотрение специфики каждой платформы, включая инструменты таргетинга, форматы контента и взаимодействие с аудиторией. Обсуждение преимуществ и недостатков каждой платформы в контексте продвижения телеканалов. Анализ целевой аудитории на каждой платформе.

    Инструменты и методы продвижения в социальных сетях

    Содержимое раздела

    Обзор основных инструментов продвижения, используемых в социальных сетях: таргетированная реклама, конкурсы, сотрудничество с блогерами. Анализ эффективности различных методов привлечения аудитории и повышения вовлеченности (лайки, комментарии, репосты). Рассмотрение KPI для оценки эффективности продвижения. Обсуждение важности аналитики и мониторинга результатов.

Анализ деятельности Первого канала и Рен ТВ в социальных сетях

Содержимое раздела

В данном разделе проводится глубокий анализ стратегий продвижения Первого канала и Рен ТВ в Instagram и ВКонтакте, основанный на практических кейсах и данных. Изучаются используемые контент-стратегии, частота публикаций и форматы контента. Оценивается эффективность различных инструментов продвижения, применяемых телеканалами. Анализируются данные вовлеченности аудитории и факторы, влияющие на ее активность.

    Анализ контент-стратегий Первого канала

    Содержимое раздела

    Детальное изучение контент-стратегии Первого канала в Instagram и ВКонтакте. Анализ типов контента, используемых каналом, включая видео, фотографии и текстовые публикации, с оценкой их популярности. Рассмотрение особенностей публикаций, включая рубрики, хештеги и взаимодействие с аудиторией. Оценка частоты публикаций и времени их размещения. Определение ключевых аспектов успеха контент-стратегии Первого канала.

    Анализ контент-стратегий Рен ТВ

    Содержимое раздела

    Детальное исследование контент-стратегии Рен ТВ в Instagram и ВКонтакте. Анализ типов контента, используемых каналом, включая видео, фотографии и текстовые публикации. Рассмотрение особенностей публикаций, включая рубрики, хештеги и взаимодействие с аудиторией. Оценка частоты публикаций и времени их размещения. Определение ключевых аспектов успеха контент-стратегии Рен ТВ.

    Сравнительный анализ эффективности стратегий продвижения

    Содержимое раздела

    Сравнительный анализ эффективности стратегий продвижения Первого канала и Рен ТВ в Instagram и ВКонтакте. Оценка показателей вовлеченности (лайки, комментарии, репосты, охват) и их сравнение. Выявление сильных и слабых сторон каждой стратегии, а также факторов, влияющих на успех продвижения. Формулировка выводов на основе полученных данных.

Рекомендации по оптимизации стратегий продвижения

Содержимое раздела

Раздел включает в себя разработку конкретных рекомендаций по оптимизации стратегий продвижения для Первого канала и Рен ТВ в социальных сетях Instagram и ВКонтакте, основанных на результатах проведенного анализа. Предлагаются практические советы по улучшению контент-стратегии, выбору форматов и методов продвижения, а также повышению вовлеченности аудитории. Особое внимание уделяется возможностям улучшения взаимодействия с аудиторией и оптимизации использования ресурсов.

    Рекомендации по улучшению контент-стратегии

    Содержимое раздела

    Конкретные рекомендации по улучшению контент-стратегии Первого канала и Рен ТВ в Instagram и ВКонтакте. Предложения по оптимизации контент-плана, выбора тем и рубрик, повышающих вовлеченность. Рекомендации по улучшению качества контента (фото, видео, тексты), с учетом особенностей каждой платформы. Советы по созданию контента, соответствующего интересам целевой аудитории.

    Рекомендации по выбору инструментов продвижения

    Содержимое раздела

    Рекомендации по выбору оптимальных инструментов продвижения для Первого канала и Рен ТВ. Предложения по эффективному использованию таргетированной рекламы, конкурсов, партнерств с блогерами. Рекомендации по оптимизации аналитики и мониторинга результатов продвижения. Советы по адаптации инструментов продвижения к особенностям каждой платформы.

    Рекомендации по повышению вовлеченности аудитории

    Содержимое раздела

    Разработка рекомендаций по повышению вовлеченности аудитории Первого канала и Рен ТВ в социальных сетях. Предложения по стимулированию активного взаимодействия с контентом (лайки, комментарии, репосты). Рекомендации по организации конкурсов, опросов и других интерактивных форматов. Советы по улучшению взаимодействия с аудиторией в комментариях и личных сообщениях.

Заключение

Содержимое раздела

В заключении обобщаются основные выводы, полученные в ходе исследования. Подводятся итоги анализа стратегий продвижения Первого канала и Рен ТВ в социальных сетях Instagram и ВКонтакте. Оценивается достижение поставленных целей и задач. Формулируются общие рекомендации и перспективы дальнейших исследований в данной области.

Список литературы

Содержимое раздела

В списке литературы приводятся все источники, использованные при написании курсовой работы, включая научные статьи, книги, интернет-ресурсы и другие материалы. Обеспечивается корректное оформление ссылок в соответствии с требованиями к академическим работам.

Получи Такую Курсовую

До 90% уникальность
Готовый файл Word
Оформление по ГОСТ
Список источников по ГОСТ
Таблицы и схемы
Презентация

Создать Курсовая на любую тему за 5 минут

Создать

#5907908