Нейросеть

Субъекты вещных прав и сделки с недвижимостью в Российской Федерации: теоретические и практические аспекты (Курсовая)

Нейросеть для курсовой работы Гарантия уникальности Строго по ГОСТу Высочайшее качество Поддержка 24/7

Курсовая работа посвящена исследованию субъектов вещных прав и сделок с недвижимостью в России. Работа охватывает теоретические основы вещных прав, правовой статус субъектов и особенности совершения сделок. Особое внимание уделяется анализу судебной практики и актуальным проблемам в данной сфере, предлагаются пути их решения.

Проблема:

Основной проблемой исследования является неоднозначность толкования норм законодательства о вещных правах и субъектах сделок с недвижимостью. Существуют расхождения в правоприменительной практике, что приводит к возникновению споров и нарушению прав участников гражданского оборота.

Актуальность:

Актуальность исследования обусловлена необходимостью повышения эффективности регулирования отношений в сфере недвижимости, что способствует укреплению правовой определенности и защите прав граждан и организаций. Несмотря на наличие значительного объема научных работ по данной теме, отдельные вопросы требуют дальнейшего изучения и уточнения.

Цель:

Целью курсовой работы является комплексный анализ правового статуса субъектов вещных прав, выявление проблемных аспектов сделок с недвижимостью и разработка предложений по совершенствованию законодательства.

Задачи:

  • Изучить теоретические основы вещных прав и их субъектов.
  • Рассмотреть особенности правового статуса физических и юридических лиц в сделках с недвижимостью.
  • Проанализировать виды сделок с недвижимостью и их правовые последствия.
  • Определить проблемные аспекты при совершении сделок с недвижимостью на основе анализа судебной практики.
  • Предложить рекомендации по совершенствованию законодательства в данной области.
  • Обобщить выводы и сформулировать предложения по теме исследования.

Результаты:

В результате исследования будут сформулированы конкретные предложения по совершенствованию законодательства и правоприменительной практики в области вещных прав и сделок с недвижимостью, что будет способствовать повышению эффективности регулирования данных отношений.

Наименование образовательного учреждения

Курсовая

на тему

Субъекты вещных прав и сделки с недвижимостью в Российской Федерации: теоретические и практические аспекты

Выполнил: ФИО

Руководитель: ФИО

Содержание

  • Введение 1
  • Теоретические основы вещных прав и их субъекты 2
    • - Понятие и признаки вещных прав 2.1
    • - Виды вещных прав: право собственности и иные вещные права 2.2
    • - Субъекты вещных прав: физические и юридические лица 2.3
  • Правовые аспекты сделок с недвижимостью 3
    • - Виды сделок с недвижимостью 3.1
    • - Форма и содержание договоров о сделках с недвижимостью 3.2
    • - Государственная регистрация прав на недвижимое имущество и сделок с ним 3.3
  • Анализ судебной практики по делам, связанным с недвижимостью 4
    • - Споры о праве собственности 4.1
    • - Признание сделок с недвижимостью недействительными 4.2
    • - Споры, связанные с ипотекой и арендой недвижимости 4.3
  • Практические рекомендации по совершенствованию законодательства и правоприменительной практики 5
    • - Совершенствование законодательства о вещных правах 5.1
    • - Улучшение правового регулирования сделок с недвижимостью 5.2
    • - Рекомендации по совершенствованию правоприменительной практики 5.3
  • Заключение 6
  • Список литературы 7

Введение

Содержимое раздела

Введение представляет собой важный раздел курсовой работы, который определяет актуальность выбранной темы - субъекты вещных прав и сделки с недвижимостью в России. В данном разделе обосновывается значимость исследования для юриспруденции, раскрывается научная проблема и формулируются цель и задачи, которые будут решаться в процессе написания работы. Также введение содержит краткий обзор структуры курсовой работы и используемых методов исследования.

Теоретические основы вещных прав и их субъекты

Содержимое раздела

Данный раздел посвящен фундаментальным понятиям и категориям, лежащим в основе вещных прав. Он включает в себя анализ понятия вещного права, его специфики и отличий от обязательственных прав. Рассматриваются различные виды вещных прав, предусмотренных действующим законодательством, такие как право собственности, право хозяйственного ведения и оперативного управления. Детально анализируется правовой статус субъектов вещных прав, включая физических и юридических лиц, Российскую Федерацию, субъекты РФ и муниципальные образования.

    Понятие и признаки вещных прав

    Содержимое раздела

    В этом подпункте разъясняется понятие вещных прав, их отличие от обязательственных прав, а также рассматриваются основные признаки, характеризующие вещное право. Будут проанализированы основные принципы вещных прав, такие как абсолютный характер защиты, следование за вещью и другие. Особое внимание уделяется классификации вещных прав и их видам в соответствии с российским законодательством.

    Виды вещных прав: право собственности и иные вещные права

    Содержимое раздела

    В данном подпункте детально рассматривается право собственности, его содержание и способы приобретения. Анализируются особенности права хозяйственного ведения и оперативного управления, а также другие вещные права, такие как сервитуты, право застройки и другие. Особое внимание уделяется законодательному регулированию каждого вида вещных прав и их практическому применению.

    Субъекты вещных прав: физические и юридические лица

    Содержимое раздела

    В этом подпункте рассматривается правовой статус физических и юридических лиц как субъектов вещных прав. Анализируются особенности участия различных категорий граждан (в том числе недееспособных и ограниченно дееспособных) и организаций (коммерческих и некоммерческих) в отношениях по поводу вещных прав. Особое внимание уделяется правоспособности и дееспособности субъектов, а также вопросам представительства.

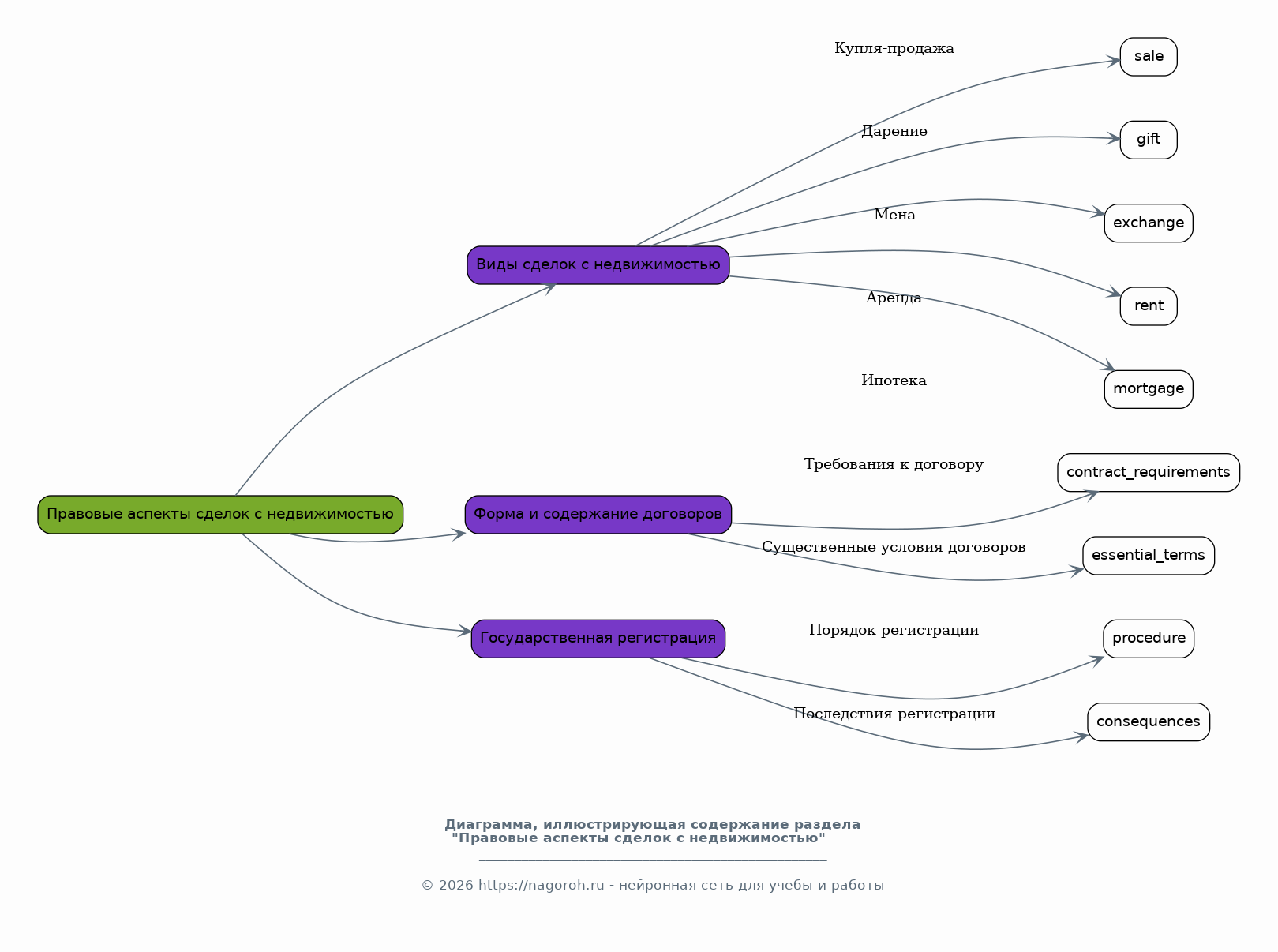
Правовые аспекты сделок с недвижимостью

Содержимое раздела

Этот раздел посвящен сделкам с недвижимостью, включая их классификацию, содержание и особенности совершения. В нем рассматриваются основные виды сделок, такие как купля-продажа, дарение, мена, аренда и ипотека. Анализируются требования к форме и содержанию договоров, а также порядок государственной регистрации прав на недвижимое имущество и сделок с ним. Рассматриваются условия действительности сделок и последствия их недействительности.

    Виды сделок с недвижимостью

    Содержимое раздела

    В этом подпункте проводится классификация сделок с недвижимостью по различным основаниям (например, по виду передаваемого права, по цели сделки, по субъектам и т.д.). Детально рассматриваются основные виды сделок, такие как купля-продажа, дарение, мена, аренда, ипотека, с указанием их особенностей и правовых последствий. Анализируются условия заключения различных видов договоров.

    Форма и содержание договоров о сделках с недвижимостью

    Содержимое раздела

    В данном подпункте рассматриваются требования к форме договоров о сделках с недвижимостью, включая письменную форму и необходимость нотариального удостоверения. Анализируется содержание договоров, включая существенные условия, права и обязанности сторон, ответственность за нарушение условий договора. Рассматриваются правила толкования договоров.

    Государственная регистрация прав на недвижимое имущество и сделок с ним

    Содержимое раздела

    Этот подпункт посвящен процедуре государственной регистрации прав на недвижимое имущество и сделок с ним, как основному этапу юридического оформления сделок. Анализируются порядок подачи документов, сроки регистрации, основания для отказа в регистрации. Рассматриваются правовые последствия государственной регистрации, в том числе возникновение, изменение и прекращение прав на недвижимость.

Анализ судебной практики по делам, связанным с недвижимостью

Содержимое раздела

В данном разделе будет проведен анализ актуальной судебной практики по делам, связанным с недвижимостью, что позволит выявить проблемные аспекты и спорные вопросы, возникающие при совершении различных сделок. Будут рассмотрены конкретные примеры судебных решений по спорам о праве собственности, признании сделок недействительными, взыскании убытков и другим категориям дел. Особое внимание будет уделено тенденциям в судебной практике и их влиянию на практику.

    Споры о праве собственности

    Содержимое раздела

    В этом подпункте анализируются судебные споры, связанные с признанием права собственности, его защитой и прекращением. Рассматриваются различные основания возникновения права собственности, в том числе приватизация, наследование, приобретение по договору. Анализируются примеры судебных решений по делам о признании права собственности.

    Признание сделок с недвижимостью недействительными

    Содержимое раздела

    Данный подпункт посвящен анализу судебной практики по делам о признании сделок с недвижимостью недействительными. Рассматриваются основания признания сделок недействительными (нарушение требований закона, обман, заблуждение, мнимость и притворность сделок и т.д.). Анализируются последствия признания сделок недействительными.

    Споры, связанные с ипотекой и арендой недвижимости

    Содержимое раздела

    В данном подпункте анализируются судебные споры, возникающие в сфере ипотечного кредитования и аренды недвижимости. Рассматриваются вопросы, связанные с обращением взыскания на заложенное имущество, расторжением договоров аренды, взысканием арендной платы и другими спорами. Анализируется судебная практика по данным категориям дел.

Практические рекомендации по совершенствованию законодательства и правоприменительной практики

Содержимое раздела

В данном разделе на основе проведенного анализа судебной практики и теоретических положений будут разработаны практические рекомендации по совершенствованию законодательства в области вещных прав и сделок с недвижимостью. Будут предложены конкретные изменения в действующие нормативные правовые акты, направленные на устранение выявленных проблем и повышение эффективности регулирования отношений в сфере недвижимости. Обосновываются предложения по улучшению правоприменительной практики.

    Совершенствование законодательства о вещных правах

    Содержимое раздела

    В этом подпункте предлагаются конкретные изменения в действующее законодательство, касающиеся регулирования вещных прав. Будут рассмотрены предложения по уточнению понятийного аппарата, устранению противоречий в нормативных актах, совершенствованию порядка государственной регистрации прав и сделок. Анализируется влияние предлагаемых изменений на практику.

    Улучшение правового регулирования сделок с недвижимостью

    Содержимое раздела

    В данном подпункте предлагаются рекомендации по совершенствованию правового регулирования сделок с недвижимостью. Будут рассмотрены вопросы, касающиеся формы и содержания договоров, упрощения процедур совершения сделок, усиления защиты прав участников. Анализируется эффективность предложенных мер.

    Рекомендации по совершенствованию правоприменительной практики

    Содержимое раздела

    В этом подразделе формулируются рекомендации для правоприменителей (судей, нотариусов, регистраторов) по вопросам применения законодательства о вещных правах и сделках с недвижимостью. Рассматриваются вопросы повышения качества рассмотрения дел, унификации практики, обеспечения единообразного толкования норм права, приводятся конкретные примеры.

Заключение

Содержимое раздела

В заключении курсовой работы подводятся итоги проведенного исследования. Кратко излагаются основные выводы, достигнутые в результате анализа теоретических положений и практических материалов, а также обобщаются результаты анализа судебной практики и практические рекомендации. Оценивается степень достижения поставленных целей и задач, отмечается значимость работы для развития науки и практики.

Список литературы

Содержимое раздела

Список литературы содержит перечень использованных источников, включая нормативные правовые акты, монографии, учебники, статьи в научных журналах и другие материалы, которые были использованы в процессе написания курсовой работы. Список оформлен в соответствии с требованиями ГОСТ.

Получи Такую Курсовую

До 90% уникальность
Готовый файл Word
Оформление по ГОСТ
Список источников по ГОСТ
Таблицы и схемы
Презентация

Создать Курсовая на любую тему за 5 минут

Создать

#6051229