Нейросеть

Употребление энергетических напитков среди студентов-медиков: факторы риска, влияние на здоровье и социально-психологические аспекты (Курсовая)

Нейросеть для курсовой работы Гарантия уникальности Строго по ГОСТу Высочайшее качество Поддержка 24/7

Курсовая работа посвящена изучению распространенности употребления энергетических напитков среди студентов медицинского университета. Исследование направлено на выявление основных факторов, влияющих на потребление, оценку связанных с этим рисков для здоровья и анализ социально-психологических аспектов данного явления. Работа включает в себя обзор литературы, анализ данных анкетирования и обсуждение полученных результатов.

Проблема:

Существует недостаточная изученность проблемы употребления энергетиков в среде студентов-медиков, особенно с учетом их будущей профессиональной деятельности и влияния на здоровье. Необходимо выявить факторы, способствующие употреблению, а также оценить риски и разработать рекомендации для профилактики.

Актуальность:

Актуальность исследования обусловлена ростом популярности энергетических напитков среди молодежи, включая студентов медицинских вузов. Изучение данной проблемы имеет важное значение для сохранения здоровья будущих врачей и разработки профилактических мероприятий. Недостаточный объем данных о влиянии энергетиков на здоровье и профессиональную деятельность медицинских работников подчеркивает необходимость данного исследования.

Цель:

Целью данной курсовой работы является комплексное исследование употребления энергетических напитков среди студентов медицинского университета, выявление факторов, рисков и социальных аспектов данного явления.

Задачи:

  • Провести анализ отечественной и зарубежной литературы по проблеме употребления энергетических напитков.
  • Разработать и провести анкетирование среди студентов медицинского университета.
  • Проанализировать полученные данные, выявить факторы, влияющие на потребление энергетиков.
  • Оценить риски для здоровья, связанные с употреблением энергетических напитков.
  • Изучить социально-психологические аспекты употребления энергетических напитков.
  • Разработать рекомендации для профилактики негативных последствий употребления энергетиков.

Результаты:

Результаты исследования позволят выявить основные факторы, влияющие на употребление энергетических напитков, оценить риски для здоровья студентов-медиков и разработать рекомендации для профилактики. Практическая значимость работы заключается в возможности разработки образовательных программ и информационных материалов для студентов медицинского университета.

Наименование образовательного учреждения

Курсовая

на тему

Употребление энергетических напитков среди студентов-медиков: факторы риска, влияние на здоровье и социально-психологические аспекты

Выполнил: ФИО

Руководитель: ФИО

Содержание

  • Введение 1
  • Теоретические основы употребления энергетических напитков 2
    • - Состав энергетических напитков и их влияние на организм 2.1
    • - Факторы, влияющие на употребление энергетических напитков 2.2
    • - Социально-психологические аспекты употребления энергетических напитков 2.3
  • Риски и последствия употребления энергетических напитков 3
    • - Физиологические последствия для здоровья 3.1
    • - Психологические последствия и развитие зависимости 3.2
    • - Влияние на успеваемость и профессиональную деятельность 3.3
  • Методология исследования 4
    • - Методы сбора данных и выборка 4.1
    • - Инструментарий исследования 4.2
    • - Анализ данных 4.3
  • Анализ результатов исследования 5
    • - Общая характеристика выборки и распространенность употребления энергетиков 5.1
    • - Факторы, влияющие на употребление энергетических напитков 5.2
    • - Риски для здоровья и самочувствия студентов 5.3
  • Заключение 6
  • Список литературы 7

Введение

Содержимое раздела

Введение представляет собой первый раздел курсовой работы, который закладывает основу для дальнейшего исследования. В нем обосновывается актуальность выбранной темы, формулируется проблема, цель и задачи исследования. Также указываются методы исследования, планируемые результаты и практическая значимость работы. Важно четко обозначить предмет и объект исследования, а также структуру работы.

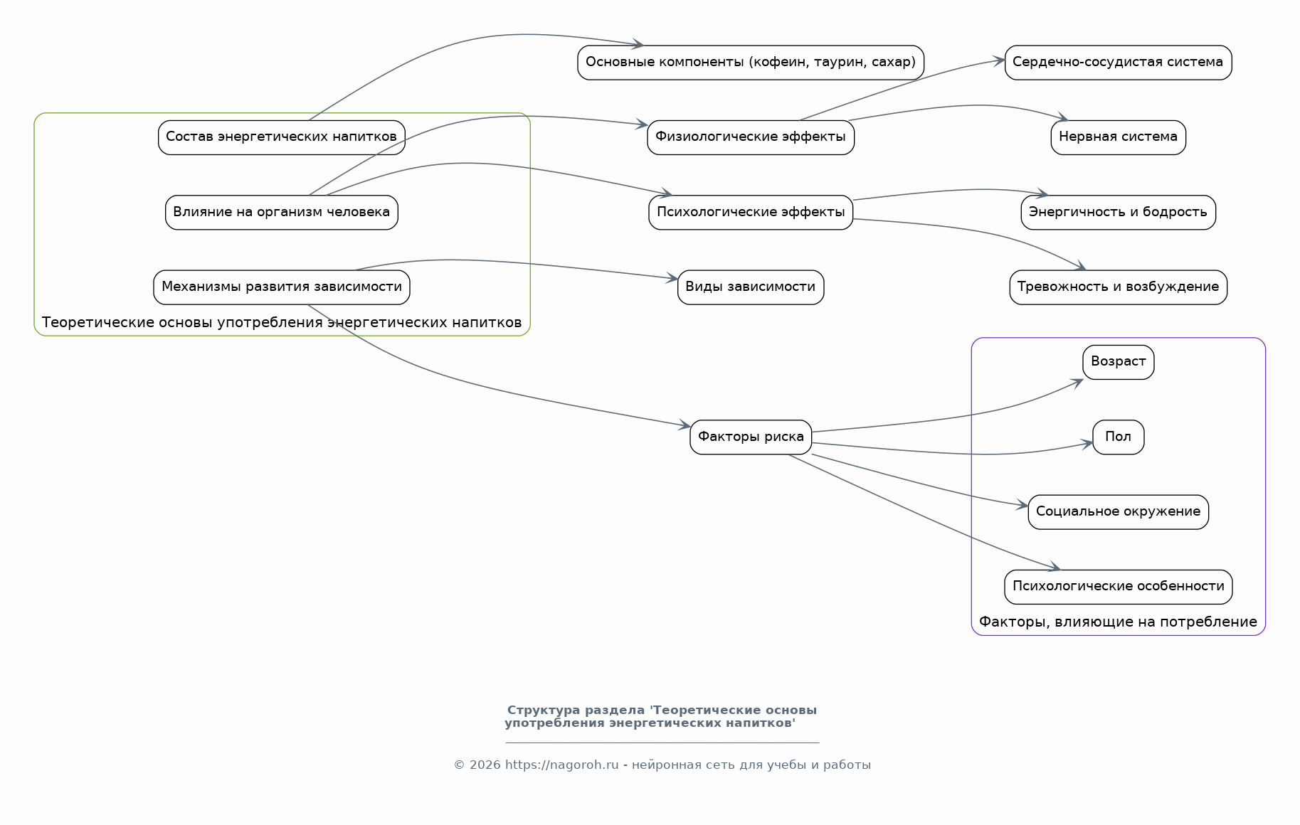
Теоретические основы употребления энергетических напитков

Содержимое раздела

В данном разделе рассматриваются теоретические аспекты употребления энергетических напитков. Анализируется состав энергетиков, их воздействие на организм человека и механизмы развития зависимости. Изучаются различные факторы, влияющие на потребление энергетических напитков, такие как возраст, пол, социальное окружение и психологические особенности. Кроме того, рассматриваются существующие научные исследования и обзоры литературы, касающиеся данной темы, для формирования целостного представления о проблеме.

    Состав энергетических напитков и их влияние на организм

    Содержимое раздела

    Этот подраздел посвящен подробному анализу состава энергетических напитков, включая основные ингредиенты, такие как кофеин, таурин, глюкоза и витамины группы B. Будет рассмотрено их влияние на различные системы организма: сердечно-сосудистую, нервную и пищеварительную. Оцениваются краткосрочные и долгосрочные последствия употребления энергетиков, включая потенциальные риски для здоровья, такие как нарушения сна, аритмия и тревожность.

    Факторы, влияющие на употребление энергетических напитков

    Содержимое раздела

    В этом подразделе исследуются различные факторы, способствующие употреблению энергетических напитков. Анализируются социально-экономические факторы: уровень образования, доступность напитков и социальное окружение. Изучаются психологические аспекты, включая стресс, усталость и мотивацию. Также рассматривается влияние рекламы и маркетинговых стратегий на формирование привычки употребления энергетиков студентами.

    Социально-психологические аспекты употребления энергетических напитков

    Содержимое раздела

    Данный подраздел сосредоточен на изучении социально-психологических аспектов потребления энергетических напитков среди студентов. Рассматривается влияние социальных сетей,peer pressure и культурных тенденций на формирование привычек потребления. Анализируются психологические факторы, такие как стресс и тревожность, способствующие потреблению энергетиков. Рассматриваются негативные последствия, такие как нарушения сна и изменения в поведении.

Риски и последствия употребления энергетических напитков

Содержимое раздела

В данном разделе будет проведен всесторонний анализ рисков и последствий, связанных с употреблением энергетических напитков, включая краткосрочные и долгосрочные эффекты. Будут рассмотрены возможные физиологические последствия, такие как сердечно-сосудистые заболевания, нарушения сна и желудочно-кишечные расстройства. Также будет уделено внимание психологическим последствиям, таким как тревожность, депрессия и зависимость. Кроме того, будет проанализировано влияние энергетических напитков на успеваемость в учебе и профессиональную деятельность студентов-медиков.

    Физиологические последствия для здоровья

    Содержимое раздела

    В данном подразделе будет рассмотрено влияние энергетических напитков на физиологическое здоровье студентов. Будет проанализировано воздействие напитков на сердечно-сосудистую систему, включая повышение артериального давления и риск развития аритмий. Изучаются нарушения сна, вызванные употреблением энергетиков, и их влияние на общее самочувствие. Обсуждается роль энергетических напитков в развитии расстройств желудочно-кишечного тракта, таких как гастрит и язвенная болезнь.

    Психологические последствия и развитие зависимости

    Содержимое раздела

    В этом подразделе анализируются психологические аспекты употребления энергетических напитков и риск развития зависимости. Рассматривается влияние энергетиков на психическое состояние студентов, включая тревожность, депрессию и перепады настроения. Изучаются факторы, способствующие формированию зависимости от энергетических напитков, а также стратегии борьбы с ней. Обсуждаются последствия злоупотребления энергетиками для психологического здоровья студентов.

    Влияние на успеваемость и профессиональную деятельность

    Содержимое раздела

    Этот подраздел посвящен изучению влияния употребления энергетических напитков на успеваемость студентов-медиков и их будущую профессиональную деятельность. Рассматривается влияние энергетиков на когнитивные функции, такие как память, внимание и концентрация. Анализируется взаимосвязь между употреблением энергетиков и уровнем успеваемости в учебе. Обсуждается потенциальное влияние на профессиональную деятельность будущих врачей.

Методология исследования

Содержимое раздела

Раздел «Методология исследования» описывает методы, применяемые для сбора и анализа данных. Указывается тип исследования, выборка респондентов, методы сбора данных (анкетирование, интервью, анализ медицинских карт и т.д.). Дается обоснование выбора каждого метода, описывается инструментарий исследования (анкеты, опросники), процесс анализа данных (статистические методы, программное обеспечение). Указываются этические аспекты исследования и меры по обеспечению конфиденциальности.

    Методы сбора данных и выборка

    Содержимое раздела

    Подраздел описывает конкретные методы сбора данных, используемые в исследовании. Указывается метод анкетирования (онлайн, письменный), его формат, количество вопросов и структура. Описывается выборка респондентов, включая критерии включения и исключения, размер выборки и методы ее формирования. Приводится информация о способах обеспечения анонимности и конфиденциальности данных.

    Инструментарий исследования

    Содержимое раздела

    В данном подразделе подробно описывается инструментарий, используемый для сбора данных. Представлены разработанные анкеты, опросники и другие используемые материалы. Указывается, как был разработан инструмент, какие вопросы были включены и почему. Приводится информация о предварительном тестировании инструментария, оценке его надежности и валидности. Описываются методы обработки и анализа данных.

    Анализ данных

    Содержимое раздела

    Подраздел посвящен методам анализа полученных данных. Описываются применяемые статистические методы (описательная статистика, корреляционный анализ, регрессионный анализ и т.д.). Указывается используемое программное обеспечение для анализа данных (SPSS, R, Excel и т.д.). Предоставляется информация о способах обработки и интерпретации результатов. Раскрываются этические аспекты проведения анализа.

Анализ результатов исследования

Содержимое раздела

В данном разделе представлен анализ результатов проведенного исследования. Приводятся основные статистические данные, полученные в ходе анкетирования. Анализируются ответы респондентов, выявляются взаимосвязи между различными факторами и употреблением энергетических напитков. Результаты исследования интерпретируются и сопоставляются с данными, полученными в других исследованиях, представленными в обзоре литературы. Обсуждаются обнаруженные тенденции и значимость полученных результатов.

    Общая характеристика выборки и распространенность употребления энергетиков

    Содержимое раздела

    В подразделе представляется демографическая характеристика выборки, включая возраст, пол и факультет студентов. Оценивается распространенность употребления энергетических напитков среди студентов медицинского университета. Приводятся статистические данные, такие как процент употребляющих энергетические напитки студентов, частота употребления и среднее количество потребляемых напитков.

    Факторы, влияющие на употребление энергетических напитков

    Содержимое раздела

    В данном подразделе рассматриваются факторы, влияющие на употребление энергетических напитков среди студентов. Анализируются факторы мотивации, такие как желание повысить концентрацию, бороться с усталостью или улучшить успеваемость. Изучается влияние социально-психологических факторов, таких как peer pressure и социальное окружение. Выявляются статистические зависимости и корреляции между факторами и употреблением энергетиков.

    Риски для здоровья и самочувствия студентов

    Содержимое раздела

    В этом подразделе представляется оценка рисков для здоровья, связанных с употреблением энергетических напитков, на основе анализа полученных данных. Анализируются жалобы студентов на различные проблемы со здоровьем, связанные с употреблением энергетиков, такие как нарушения сна, сердечно-сосудистые проблемы и тревожность. Сопоставляются данные о факторах, влияющих на употребление энергетиков, с данными о рисках для здоровья.

Заключение

Содержимое раздела

Заключение представляет собой итоговый раздел курсовой работы, в котором подводятся итоги проведенного исследования. Здесь обобщаются основные выводы, полученные в ходе анализа данных и обсуждения результатов. Оценивается достижение поставленных целей и задач. Указываются ограничения исследования и возможные направления для дальнейших исследований. Формулируются рекомендации, основанные на полученных данных, для улучшения ситуации с употреблением энергетических напитков среди студентов медицинского университета.

Список литературы

Содержимое раздела

В данном разделе представлен список использованных источников. Список литературы составляется в соответствии с требованиями к оформлению научных работ. В него включены статьи, книги, диссертации и другие источники, использованные в процессе исследования. Каждый источник должен быть оформлен в соответствии с определенным стилем цитирования (например, ГОСТ или APA). Источники должны быть отсортированы в алфавитном порядке или в порядке их упоминания в тексте работы.

Получи Такую Курсовую

До 90% уникальность
Готовый файл Word
Оформление по ГОСТ
Список источников по ГОСТ
Таблицы и схемы
Презентация

Создать Курсовая на любую тему за 5 минут

Создать

#6047423